miR-21-Mediated Endothelial Senescence and Dysfunction Are Involved in Cigarette Smoke-Induced Pulmonary Hypertension through Activation of PI3K/AKT/mTOR Signaling
Abstract
1. Introduction
2. Materials and Methods
2.1. Human Samples
2.2. Cigarette Smoke (CS) Exposure
2.3. Right-Heart Function Assessment
2.4. Preparation of Cigarette Smoke Extract
2.5. Cell Culture, Treatment and Transfection
2.6. Histology and Immunohistochemistry
2.7. Senescence-Associated β-Galactosidase Staining
2.8. Nitrite Assay
2.9. ELISA Assays
2.10. Quantitative Real-Time PCR
2.11. Western Blots and Quantification
2.12. Statistical Analysis
3. Results
3.1. Elevated miR-21 Levels Are Associated with Endothelial Senescence and Dysfunction in Lung Tissues from Patients with CS-Induced PH
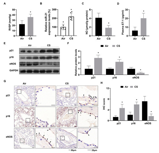
3.2. CS Induces RVSP Elevation, Right Ventricular Hypertrophy, miR-21 Upregulation, and Endothelial Senescence and Dysfunction of Lungs in Mice
3.3. Exposure of HUVECs to CSE Upregulates miR-21 Levels, Activates PTEN-PI3K/AKT/mTOR Signaling, and Leads to Endothelial Senescence and Dysfunction
3.4. In HUVECs, miR-21 Is Involved in the CSE-Induced Endothelial Senescence and Dysfunction via Activation of PTEN-PI3K/AKT/mTOR Signaling
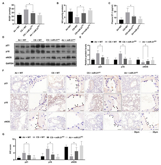
3.5. Downregulation of miR-21 Alleviates Endothelial Aging and Dysfunction and Prevents CS-Induced PH
4. Discussion
5. Conclusions
Supplementary Materials
Author Contributions
Funding
Institutional Review Board Statement
Informed Consent Statement
Data Availability Statement
Acknowledgments
Conflicts of Interest
References
- Liu, Y.; Gao, J.; Shou, J.; Xia, H.; Shen, Y.; Zhu, S.; Pan, Z. The Prevalence of Cigarette Smoking Among Rural-to-Urban Migrants in China: A Systematic Review and Meta-Analysis. Subst. Use Misuse 2016, 51, 206–215. [Google Scholar] [CrossRef] [PubMed]
- Hoeper, M.M.; Ghofrani, H.A.; Grünig, E.; Klose, H.; Olschewski, H.; Rosenkranz, S. Pulmonary Hypertension. Dtsch. Arztebl. Int. 2017, 114, 73–84. [Google Scholar] [CrossRef] [PubMed]
- Wright, J.; Wiggs, B.; Churg, A. Pulmonary hypertension induced by amosite asbestos: A physiological and morphologic study in the guinea pig. Lung 1991, 169, 31–42. [Google Scholar] [CrossRef] [PubMed]
- Scharf, S.M.; Iqbal, M.; Keller, C.; Criner, G.; Lee, S.; Fessler, H.E.; National Emphysema Treatment Trial, G. Hemodynamic characterization of patients with severe emphysema. Am. J. Respir. Crit. Care Med. 2002, 166, 314–322. [Google Scholar] [CrossRef] [PubMed]
- Yamato, H.; Sun, J.P.; Churg, A.; Wright, J.L. Guinea pig pulmonary hypertension caused by cigarette smoke cannot be explained by capillary bed destruction. J. Appl. Physiol. (1985) 1997, 82, 1644–1653. [Google Scholar] [CrossRef] [PubMed]
- Tura-Ceide, O.; Pizarro, S.; García-Lucio, J.; Ramírez, J.; Molins, L.; Blanco, I.; Torralba, Y.; Sitges, M.; Bonjoch, C.; Peinado, V.I.; et al. Progenitor cell mobilisation and recruitment in pulmonary arteries in chronic obstructive pulmonary disease. Respir. Res. 2019, 20, 74. [Google Scholar] [CrossRef] [PubMed]
- Houssaini, A.; Breau, M.; Kebe, K.; Abid, S.; Marcos, E.; Lipskaia, L.; Rideau, D.; Parpaleix, A.; Huang, J.; Amsellem, V.; et al. mTOR pathway activation drives lung cell senescence and emphysema. JCI Insight 2018, 3, e93203. [Google Scholar] [CrossRef]
- Culley, M.K.; Zhao, J.; Tai, Y.Y.; Tang, Y.; Perk, D.; Negi, V.; Yu, Q.; Woodcock, C.C.; Handen, A.; Speyer, G.; et al. Frataxin deficiency promotes endothelial senescence in pulmonary hypertension. J. Clin. Investig. 2021, 131, e136459. [Google Scholar] [CrossRef] [PubMed]
- Lu, Q.; Gottlieb, E.; Rounds, S. Effects of cigarette smoke on pulmonary endothelial cells. Am. J. Physiol. Lung Cell. Mol. Physiol. 2018, 314, L743–l756. [Google Scholar] [CrossRef]
- Aytekin, M.; Aulak, K.S.; Haserodt, S.; Chakravarti, R.; Cody, J.; Minai, O.A.; Dweik, R.A. Abnormal platelet aggregation in idiopathic pulmonary arterial hypertension: Role of nitric oxide. Am. J. Physiol. Lung Cell. Mol. Physiol. 2012, 302, L512–L520. [Google Scholar] [CrossRef]
- Mensà, E.; Guescini, M.; Giuliani, A.; Bacalini, M.G.; Ramini, D.; Corleone, G.; Ferracin, M.; Fulgenzi, G.; Graciotti, L.; Prattichizzo, F.; et al. Small extracellular vesicles deliver miR-21 and miR-217 as pro-senescence effectors to endothelial cells. J. Extracell. Vesicles 2020, 9, 1725285. [Google Scholar] [CrossRef] [PubMed]
- Blissenbach, B.; Nakas, C.T.; Krönke, M.; Geiser, T.; Merz, T.M.; Pichler Hefti, J. Hypoxia-induced changes in plasma micro-RNAs correlate with pulmonary artery pressure at high altitude. Am. J. Physiol. Lung Cell. Mol. Physiol. 2018, 314, L157–l164. [Google Scholar] [CrossRef] [PubMed]
- Liu, Y.; Luo, F.; Wang, B.; Li, H.; Xu, Y.; Liu, X.; Shi, L.; Lu, X.; Xu, W.; Lu, L.; et al. STAT3-regulated exosomal miR-21 promotes angiogenesis and is involved in neoplastic processes of transformed human bronchial epithelial cells. Cancer Lett. 2016, 370, 125–135. [Google Scholar] [CrossRef] [PubMed]
- Barnes, P.J.; Baker, J.; Donnelly, L.E. Cellular Senescence as a Mechanism and Target in Chronic Lung Diseases. Am. J. Respir. Crit. Care Med. 2019, 200, 556–564. [Google Scholar] [CrossRef] [PubMed]
- Noureddine, H.; Gary-Bobo, G.; Alifano, M.; Marcos, E.; Saker, M.; Vienney, N.; Amsellem, V.; Maitre, B.; Chaouat, A.; Chouaid, C.; et al. Pulmonary artery smooth muscle cell senescence is a pathogenic mechanism for pulmonary hypertension in chronic lung disease. Circ. Res. 2011, 109, 543–553. [Google Scholar] [CrossRef] [PubMed]
- Leo, F.; Suvorava, T.; Heuser, S.K.; Li, J.; LoBue, A.; Barbarino, F.; Piragine, E.; Schneckmann, R.; Hutzler, B.; Good, M.E.; et al. Red Blood Cell and Endothelial eNOS Independently Regulate Circulating Nitric Oxide Metabolites and Blood Pressure. Circulation 2021, 144, 870–889. [Google Scholar] [CrossRef] [PubMed]
- Ji, L.; Su, S.; Xin, M.; Zhang, Z.; Nan, X.; Li, Z.; Lu, D. Luteolin ameliorates hypoxia-induced pulmonary hypertension via regulating HIF-2alpha-Arg-NO axis and PI3K-AKT-eNOS-NO signaling pathway. Phytomedicine 2022, 104, 154329. [Google Scholar] [CrossRef]
- Lu, L.; Xu, H.; Luo, F.; Liu, X.; Lu, X.; Yang, Q.; Xue, J.; Chen, C.; Shi, L.; Liu, Q. Epigenetic silencing of miR-218 by the lncRNA CCAT1, acting via BMI1, promotes an altered cell cycle transition in the malignant transformation of HBE cells induced by cigarette smoke extract. Toxicol. Appl. Pharmacol. 2016, 304, 30–41. [Google Scholar] [CrossRef]
- Augustine, D.X.; Coates-Bradshaw, L.D.; Willis, J.; Harkness, A.; Ring, L.; Grapsa, J.; Coghlan, G.; Kaye, N.; Oxborough, D.; Robinson, S.; et al. Echocardiographic assessment of pulmonary hypertension: A guideline protocol from the British Society of Echocardiography. Echo Res. Pract. 2018, 5, G11–G24. [Google Scholar] [CrossRef]
- Berger, M.; Haimowitz, A.; Van Tosh, A.; Berdoff, R.L.; Goldberg, E. Quantitative assessment of pulmonary hypertension in patients with tricuspid regurgitation using continuous wave Doppler ultrasound. J. Am. Coll. Cardiol. 1985, 6, 359–365. [Google Scholar] [CrossRef]
- Oakes, J.M.; Xu, J.; Morris, T.M.; Fried, N.D.; Pearson, C.S.; Lobell, T.D.; Gilpin, N.W.; Lazartigues, E.; Gardner, J.D.; Yue, X. Effects of Chronic Nicotine Inhalation on Systemic and Pulmonary Blood Pressure and Right Ventricular Remodeling in Mice. Hypertension 2020, 75, 1305–1314. [Google Scholar] [CrossRef] [PubMed]
- Xia, H.; Xue, J.; Xu, H.; Lin, M.; Shi, M.; Sun, Q.; Xiao, T.; Dai, X.; Wu, L.; Li, J.; et al. Andrographolide antagonizes the cigarette smoke-induced epithelial-mesenchymal transition and pulmonary dysfunction through anti-inflammatory inhibiting HOTAIR. Toxicology 2019, 422, 84–94. [Google Scholar] [CrossRef] [PubMed]
- Vigelso, A.; Dybboe, R.; Hansen, C.N.; Dela, F.; Helge, J.W.; Guadalupe Grau, A. GAPDH and beta-actin protein decreases with aging, making Stain-Free technology a superior loading control in Western blotting of human skeletal muscle. J. Appl. Physiol. (1985) 2015, 118, 386–394. [Google Scholar] [CrossRef] [PubMed]
- Shun, Z.; Silverberg, A.; Chang, C.K.; Ouyang, P. Dunnett’s many-to-one test and least square means. J. Biopharm. Stat. 2003, 13, 17–28. [Google Scholar] [CrossRef] [PubMed]
- Cyr, A.R.; Huckaby, L.V.; Shiva, S.S.; Zuckerbraun, B.S. Nitric Oxide and Endothelial Dysfunction. Crit. Care Clin. 2020, 36, 307–321. [Google Scholar] [CrossRef]
- Chester, A.H.; Yacoub, M.H. The role of endothelin-1 in pulmonary arterial hypertension. Glob. Cardiol. Sci. Pract. 2014, 2014, 62–78. [Google Scholar] [CrossRef]
- Chelladurai, P.; Boucherat, O.; Stenmark, K.; Kracht, M.; Seeger, W.; Bauer, U.M.; Bonnet, S.; Pullamsetti, S.S. Targeting histone acetylation in pulmonary hypertension and right ventricular hypertrophy. Br. J. Pharmacol. 2021, 178, 54–71. [Google Scholar] [CrossRef]
- Bermúdez Brito, M.; Goulielmaki, E.; Papakonstanti, E.A. Focus on PTEN Regulation. Front. Oncol. 2015, 5, 166. [Google Scholar] [CrossRef]
- Lee, Y.R.; Chen, M.; Pandolfi, P.P. The functions and regulation of the PTEN tumour suppressor: New modes and prospects. Nat. Rev. Mol. Cell Biol. 2018, 19, 547–562. [Google Scholar] [CrossRef]
- Johnson, S.C.; Rabinovitch, P.S.; Kaeberlein, M. mTOR is a key modulator of ageing and age-related disease. Nature 2013, 493, 338–345. [Google Scholar] [CrossRef]
- Zhang, Y.; Xu, C.B. The roles of endothelin and its receptors in cigarette smoke-associated pulmonary hypertension with chronic lung disease. Pathol. Res. Pract. 2020, 216, 153083. [Google Scholar] [CrossRef]
- Seimetz, M.; Parajuli, N.; Pichl, A.; Veit, F.; Kwapiszewska, G.; Weisel, F.C.; Milger, K.; Egemnazarov, B.; Turowska, A.; Fuchs, B.; et al. Inducible NOS inhibition reverses tobacco-smoke-induced emphysema and pulmonary hypertension in mice. Cell 2011, 147, 293–305. [Google Scholar] [CrossRef]
- Caraballo Fonseca, J.C.; Martinez Balzano, C.D.; Sanchez de Leon, R. Endothelial dysfunction in pulmonary hypertension. Arch. Bronconeumol. 2005, 41, 389–392. [Google Scholar] [CrossRef] [PubMed]
- Hirai, Y.; Adachi, H.; Fujiura, Y.; Hiratsuka, A.; Enomoto, M.; Imaizumi, T. Plasma endothelin-1 level is related to renal function and smoking status but not to blood pressure: An epidemiological study. J. Hypertens. 2004, 22, 713–718. [Google Scholar] [CrossRef]
- Ruopp, N.F.; Cockrill, B.A. Diagnosis and Treatment of Pulmonary Arterial Hypertension: A Review. JAMA 2022, 327, 1379–1391. [Google Scholar] [CrossRef]
- Meiners, S.; Eickelberg, O.; Königshoff, M. Hallmarks of the ageing lung. Eur. Respir. J. 2015, 45, 807–827. [Google Scholar] [CrossRef]
- Sorrentino, J.A.; Krishnamurthy, J.; Tilley, S.; Alb, J.G., Jr.; Burd, C.E.; Sharpless, N.E. p16INK4a reporter mice reveal age-promoting effects of environmental toxicants. J. Clin. Investig. 2014, 124, 169–173. [Google Scholar] [CrossRef] [PubMed]
- Jia, G.; Aroor, A.R.; Jia, C.; Sowers, J.R. Endothelial cell senescence in aging-related vascular dysfunction. Biochim. Biophys. Acta Mol. Basis Dis. 2019, 1865, 1802–1809. [Google Scholar] [CrossRef] [PubMed]
- Varshney, R.; Ali, Q.; Wu, C.; Sun, Z. Monocrotaline-Induced Pulmonary Hypertension Involves Downregulation of Antiaging Protein Klotho and eNOS Activity. Hypertension 2016, 68, 1255–1263. [Google Scholar] [CrossRef]
- Iannone, L.; Zhao, L.; Dubois, O.; Duluc, L.; Rhodes, C.J.; Wharton, J.; Wilkins, M.R.; Leiper, J.; Wojciak-Stothard, B. miR-21/DDAH1 pathway regulates pulmonary vascular responses to hypoxia. Biochem. J. 2014, 462, 103–112. [Google Scholar] [CrossRef]
- Wu, X.H.; Ma, J.L.; Ding, D.; Ma, Y.J.; Wei, Y.P.; Jing, Z.C. Experimental animal models of pulmonary hypertension: Development and challenges. Anim. Model. Exp. Med. 2022, 5, 207–216. [Google Scholar] [CrossRef] [PubMed]
- Sarkar, J.; Gou, D.; Turaka, P.; Viktorova, E.; Ramchandran, R.; Raj, J.U. MicroRNA-21 plays a role in hypoxia-mediated pulmonary artery smooth muscle cell proliferation and migration. Am. J. Physiol. Lung Cell. Mol. Physiol. 2010, 299, L861–L871. [Google Scholar] [CrossRef] [PubMed]
- van der Feen, D.E.; Bossers, G.P.L.; Hagdorn, Q.A.J.; Moonen, J.R.; Kurakula, K.; Szulcek, R.; Chappell, J.; Vallania, F.; Donato, M.; Kok, K.; et al. Cellular senescence impairs the reversibility of pulmonary arterial hypertension. Sci. Transl. Med. 2020, 12, eaaw4974. [Google Scholar] [CrossRef]
- Olivieri, F.; Prattichizzo, F.; Giuliani, A.; Matacchione, G.; Rippo, M.R.; Sabbatinelli, J.; Bonafe, M. miR-21 and miR-146a: The microRNAs of inflammaging and age-related diseases. Ageing Res. Rev. 2021, 70, 101374. [Google Scholar] [CrossRef] [PubMed]
- Zhao, J.; Xia, H.; Wu, Y.; Lu, L.; Cheng, C.; Sun, J.; Xiang, Q.; Bian, T.; Liu, Q. CircRNA_0026344 via miR-21 is involved in cigarette smoke-induced autophagy and apoptosis of alveolar epithelial cells in emphysema. Cell Biol. Toxicol. 2023, 39, 929–944. [Google Scholar] [CrossRef] [PubMed]
- Pena, A.; Kobir, A.; Goncharov, D.; Goda, A.; Kudryashova, T.V.; Ray, A.; Vanderpool, R.; Baust, J.; Chang, B.; Mora, A.L.; et al. Pharmacological Inhibition of mTOR Kinase Reverses Right Ventricle Remodeling and Improves Right Ventricle Structure and Function in Rats. Am. J. Respir. Cell Mol. Biol. 2017, 57, 615–625. [Google Scholar] [CrossRef] [PubMed]
- Seyfarth, H.J.; Hammerschmidt, S.; Halank, M.; Neuhaus, P.; Wirtz, H.R. Everolimus in patients with severe pulmonary hypertension: A safety and efficacy pilot trial. Pulm. Circ. 2013, 3, 632–638. [Google Scholar] [CrossRef]
- Habib, G.; Torbicki, A. The role of echocardiography in the diagnosis and management of patients with pulmonary hypertension. Eur. Respir. Rev. 2010, 19, 288–299. [Google Scholar] [CrossRef]





| Controls (n = 22) | Smokers (n = 16) | Smokers with PH (n = 12) | |
|---|---|---|---|
| Age, years | 53.8 ± 2.9 | 54.5 ± 2.9 | 54.2 ± 2.0 |
| BMI, kg/m2 | 19.4 ± 3.9 | 18.5 ± 2.2 | 21.1 ± 4.1 |
| Smoking history, Pack-years | 0 | 26.0 ± 9.3 ** | 31.7 ± 5.8 ** |
| LVEF, % | 62.5 ± 3.0 | 63.6 ± 3.4 | 61.2 ± 3.3 |
| Peak TRV #, m/s | 2.46 ± 0.34 | 2.40 ± 0.32 | 3.08 ± 0.68 ** |
| RAD, mm | 34.5 ± 3.1 | 35.9 ± 3.4 | 35.1 ± 3.2 |
| PASP, # mmHg | 29.7 ± 6.4 | 28.1 ± 5.8 | 44.6 ± 3.1 ** |
| RVIDd, mm | 30.3 ± 4.5 | 28.9 ± 3.2 | 34.7 ± 14.5 ** |
| LVIDd, mm | 48.4 ± 4.7 | 47.5 ± 4.9 | 47.2 ± 5.1 |
| RVIDd/LVIDd, % | 54.0 ± 10.2 | 52.4 ± 7.9 | 67.9 ± 7.3 ** |
Disclaimer/Publisher’s Note: The statements, opinions and data contained in all publications are solely those of the individual author(s) and contributor(s) and not of MDPI and/or the editor(s). MDPI and/or the editor(s) disclaim responsibility for any injury to people or property resulting from any ideas, methods, instructions or products referred to in the content. |
© 2024 by the authors. Licensee MDPI, Basel, Switzerland. This article is an open access article distributed under the terms and conditions of the Creative Commons Attribution (CC BY) license (https://creativecommons.org/licenses/by/4.0/).
Share and Cite
He, B.; Shao, B.; Cheng, C.; Ye, Z.; Yang, Y.; Fan, B.; Xia, H.; Wu, H.; Liu, Q.; Zhang, J. miR-21-Mediated Endothelial Senescence and Dysfunction Are Involved in Cigarette Smoke-Induced Pulmonary Hypertension through Activation of PI3K/AKT/mTOR Signaling. Toxics 2024, 12, 396. https://doi.org/10.3390/toxics12060396
He B, Shao B, Cheng C, Ye Z, Yang Y, Fan B, Xia H, Wu H, Liu Q, Zhang J. miR-21-Mediated Endothelial Senescence and Dysfunction Are Involved in Cigarette Smoke-Induced Pulmonary Hypertension through Activation of PI3K/AKT/mTOR Signaling. Toxics. 2024; 12(6):396. https://doi.org/10.3390/toxics12060396
Chicago/Turabian StyleHe, Bin, Binxia Shao, Cheng Cheng, Zitong Ye, Yi Yang, Bowen Fan, Haibo Xia, Hao Wu, Qizhan Liu, and Jinsong Zhang. 2024. "miR-21-Mediated Endothelial Senescence and Dysfunction Are Involved in Cigarette Smoke-Induced Pulmonary Hypertension through Activation of PI3K/AKT/mTOR Signaling" Toxics 12, no. 6: 396. https://doi.org/10.3390/toxics12060396
APA StyleHe, B., Shao, B., Cheng, C., Ye, Z., Yang, Y., Fan, B., Xia, H., Wu, H., Liu, Q., & Zhang, J. (2024). miR-21-Mediated Endothelial Senescence and Dysfunction Are Involved in Cigarette Smoke-Induced Pulmonary Hypertension through Activation of PI3K/AKT/mTOR Signaling. Toxics, 12(6), 396. https://doi.org/10.3390/toxics12060396
