Natural Pyrethrin-Induced Oxidative Damage in Human Liver Cells through Nrf-2 Signaling Pathway
Abstract
1. Introduction
2. Materials and Methods
2.1. Chemicals and Reagents
2.2. Cell Culture and Treatment
2.3. Cell Viability Assay
2.4. LDH Measurements
2.5. Colony Formation Assay
2.6. ATP Assay
2.7. Measurement of ROS Level
2.8. Measurement of Antioxidant Level
2.9. Measurement of Mitochondrial Membrane Potential (MMP)
2.10. Quantitative Real-Time PCR Analysis
2.11. NAC Pretreatment
2.12. RNA Interference Assay
2.13. Statistical Analysis
3. Results
3.1. Subsection
3.1.1. NP Inhibited Viability in Liver Cells
3.1.2. NP Decreased Colony Formation in Liver Cells
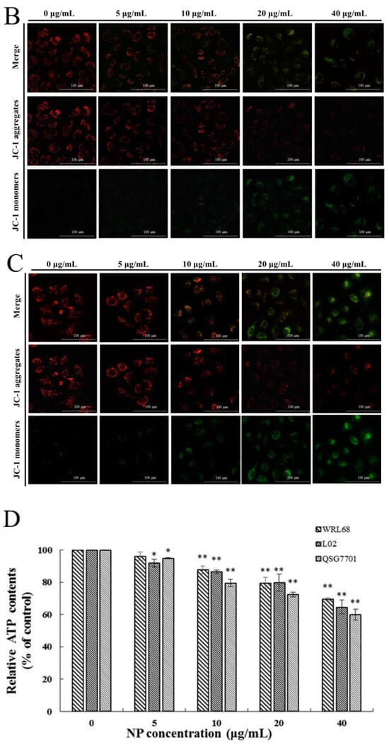
3.1.3. NP Inhibited Mitochondrial Dysfunction in Liver Cells
3.1.4. NP Induced Oxidative Stress Production in Liver Cells
3.1.5. NP Activated the Nrf-2 Pathway in Liver Cells
3.1.6. NAC Alleviate NP Induced Nrf-2 Pathway by Reducing ROS in Liver Cells
3.1.7. Nrf-2 Regulated NP-Induced ROS in Liver Cells
4. Discussion
5. Conclusions
Author Contributions
Funding
Institutional Review Board Statement
Informed Consent Statement
Data Availability Statement
Conflicts of Interest
References
- Alshemmari, H.; Al-Shareedah, A.E.; Rajagopalan, S.; Talebi, L.A.; Hajeyah, M. Pesticides driven pollution in Kuwait: The first evidence of environmental exposure to pesticides in soils and human health risk assessment. Chemosphere 2021, 273, 129688. [Google Scholar] [CrossRef] [PubMed]
- Cancino, J.; Soto, K.; Tapia, J.; Muñoz-Quezada, M.T.; Lucero, B.; Contreras, C.; Moreno, J. Occupational exposure to pesticides and symptoms of depression in agricultural workers. A systematic review. Environ. Res. 2023, 231, 116190. [Google Scholar] [CrossRef] [PubMed]
- Zhang, H.; Xie, Z.F.; Peng, Y.M.; Xie, A.; Fu, C.L.; Zheng, D.Y.; Cai, Z.W.; Zhong, J.; Ming, Q.; Li, M.; et al. PARP1 promotes NLRP3 activation via blocking TFEB-mediated autophagy in rotenone-induced neurodegeneration. Ecotoxicol. Environ. Saf. 2023, 252, 114630. [Google Scholar] [CrossRef] [PubMed]
- Markham, T.E.; Duggan, P.J.; Johnston, M.R. Investigating the Diels-Alder reactivity of the natural pyrethrins. Tetrahedron 2006, 135, 133326. [Google Scholar] [CrossRef]
- Zhu, Q.Y.; Yang, Y.; Zhong, Y.Y.; Lao, Z.T.; O’Neill, P.; Hong, D.; Zhang, K.; Zhao, S. Synthesis, insecticidal activity, resistance, photodegradation and toxicity of pyrethroids (A review). Chemosphere 2020, 254, 126779. [Google Scholar] [CrossRef]
- Ochieng, L.O.; Ogendo, J.O.; Bett, P.K.; Nyaanga, J.G.; Cheruiyot, E.K.; Mulwa, R.M.S.; Arnold, S.E.J.; Belmain, S.R.; Stevenson, P.C. Field margins and botanical insecticides enhance Lablab purpureus yield by reducing aphid pests and supporting natural enemies. J. Appl. Entomol. 2022, 146, 838–849. [Google Scholar] [CrossRef] [PubMed]
- Mossa, A.H.; Mohafrash, S.M.M.; Chandrasekaran, N. Safety of Natural Insecticides: Toxic Effects on Experimental Animals. Biomed. Res. Int. 2018, 2018, 4308054. [Google Scholar] [CrossRef] [PubMed]
- Diao, L.; Tang, N.; Zhang, C.; Cheng, J.G.; Zhang, Z.H.; Wang, S.Y.; Wu, C.; Zhang, L.; Tao, L.; Li, Z.; et al. Avermectin induced DNA damage to the apoptosis and autophagy in human lung epithelial A549 cells. Ecotoxicol. Environ. Saf. 2021, 215, 112129. [Google Scholar] [CrossRef] [PubMed]
- Singh, S.; Mukherjee, A.; Jaiswal, D.K.; Pereira, A.P.; Prasad, R.; Sharma, M.; Kuhad, R.C.; Shukla, A.C.; Verma, J.P. Advances and future prospects of pyrethroids: Toxicity and microbial degradation. Sci. Total Environ. 2022, 829, 154561. [Google Scholar] [CrossRef] [PubMed]
- Price, R.J.; Walters, D.G.; Finch, J.M.; Gabriel, K.L.; Capen, C.C.; Osimitz, T.G.; Lake, B.G. A mode of action for induction of liver tumors by Pyrethrins in the rat. Toxicol. Appl. Pharm. 2007, 218, 186–195. [Google Scholar] [CrossRef]
- Lu, J.; Yang, Y.; Zhu, L.H.; Li, M.; Xu, W.P.; Zhang, C.; Cheng, J.G.; Tao, L.; Li, Z.; Zhang, Y. Exposure to environmental concentrations of natural pyrethrins induces hepatotoxicity: Assessment in HepG2 cell lines and zebrafish models. Chemosphere 2022, 288, 132565. [Google Scholar] [CrossRef] [PubMed]
- Yang, Y.; Zhang, Y.; Gao, J.F.; Xu, W.P.; Xu, Z.P.; Li, Z.P.; Cheng, J.G.; Tao, L. Pyrethrum extract induces oxidative DNA damage and AMPK/mTOR-mediated autophagy in SH-SY5Y cells. Sci. Total Environ. 2020, 740, 139925. [Google Scholar] [CrossRef] [PubMed]
- Yang, Y.; Gao, J.F.; Zhang, Y.; Xu, W.P.; Hao, Y.W.; Xu, Z.P.; Tao, L.M. Natural pyrethrins induce autophagy of HepG2 cells through the activation of AMPK/mTOR pathway. Environ. Pollut. 2018, 241, 1091–1097. [Google Scholar] [CrossRef] [PubMed]
- Price, R.J.; Giddings, A.M.; Scott, M.P.; Walters, D.G.; Capen, C.C.; Osimitz, T.G.; Lake, B.G. Effect of Pyrethrins on cytochrome P450 forms in cultured rat and human hepatocytes. Toxicology 2008, 243, 84–95. [Google Scholar] [CrossRef] [PubMed]
- Maity, S.; Guchhait, R.; De, S.; Pramanick, K. High doses of nano-polystyrene aggravate the oxidative stress, DNA damage, and the cell death in onions. Environ. Pollut. 2023, 316, 120611. [Google Scholar] [CrossRef] [PubMed]
- Cheng, C.J.; Zhang, J.L.; Liu, K.X.; Xu, Y.Y.; Shen, F.K.; Han, Y.Q.; Hou, Y.Y.; Zhang, T.; Bai, G. Ginsenoside CK targeting KEAP1-DGR/Kelch domain disrupts the binding between KEAP1 and NRF2-DLG motif to ameliorate oxidative stress damage. Phytomedicine 2023, 119, 154992. [Google Scholar] [CrossRef] [PubMed]
- Derakhshesh, N.; Salamat, N.; Movahedinia, A.; Hashemitabar, M.; Bayati, V. Exposure of liver cell culture from the orange-spotted grouper, Epinephelus coioides, to benzo[a]pyrene and light results in oxidative damage as measured by antioxidant enzymes. Chemosphere 2019, 226, 534–544. [Google Scholar] [CrossRef] [PubMed]
- Kalyabina, V.P.; Esimbekova, E.N.; Kopylova, K.V.; Kratasyuk, V.A. Pesticides: Formulants, distribution pathways and effects on human health—A review. Toxicol. Rep. 2021, 8, 1179–1192. [Google Scholar] [CrossRef] [PubMed]
- Khursheed, A.; ARather, M.; Jain, V.; Wani, A.R.; Rasool, S.; Nazir, R.; Malik, N.A.; Majid, S.A. Plant based natural products as potential ecofriendly and safer biopesticides: A comprehensive overview of their advantages over conventional pesticides, limitations and regulatory aspects. Microb. Pathog. 2022, 173, 105854. [Google Scholar] [CrossRef] [PubMed]
- Lybrand, D.B.; Xu, H.Y.; Last, R.L.; Pichersky, E. How Plants Synthesize Pyrethrins: Safe and Biodegradable Insecticides. Trends Plant Sci. 2020, 25, 1240–1251. [Google Scholar] [CrossRef] [PubMed]
- Akinmoladun, A.C.; Oladejo, C.O.; Josiah, S.S.; Famusiwa, C.D.; Ojo, O.B.; Olaleye, M.T. Catechin, quercetin and taxifolin improve redox and biochemical imbalances in rotenone-induced hepatocellular dysfunction: Relevance for therapy in pesticide-induced liver toxicity? Pathophysiology 2023, 25, 365–371. [Google Scholar] [CrossRef] [PubMed]
- Yang, Y.; Liu, W.J.; Wang, J.; Zhang, Y.; Xu, W.P.; Tao, L.M. The different effects of natural pyrethrins and beta-cypermethrin on human hepatocyte QSG7701 cells by ROS-mediated oxidative damage. Environ. Sci. Pollut. R 2018, 25, 24230–24240. [Google Scholar] [CrossRef] [PubMed]
- Syed AAhmed Reza, M.I.; Kalleti, N.; Husain, A.; Singh, P.; Rath, S.K.; Gayen, J.R. Evaluation of mutagenic, cytotoxic, mitochondrial dysfunction, apoptotic activity, and acute toxicity of ethanolic extract of Cissus quadrangularis. Toxicology 2023, 483, 153373. [Google Scholar] [CrossRef] [PubMed]
- Han, Y.; Zhang, H.D.; Mu, S.C.; Wei, W.; Jin, C.Y.; Tong, C.Y.; Song, Z.J.; Zha, Y.; Xue, Y.; Gu, G. Lactate dehydrogenase, an independent risk factor of severe COVID-19 patients: A retrospective and observational study. Aging 2020, 12, 11245–11258. [Google Scholar] [CrossRef] [PubMed]
- Wilson, D.F.; Matschinsky, F.M. Integration of eukaryotic energy metabolism: The intramitochondrial and cytosolic energy states ([ATP]f/[ADP]f[Pi]). Int. J. Mol. Sci. 2023, 23, 5550. [Google Scholar] [CrossRef] [PubMed]
- Chen, J.; Liu, W.M. Lin28a induced mitochondrial dysfunction in human granulosa cells via suppressing LARS2 expression. Cell. Signal. 2023, 103, 110536. [Google Scholar] [CrossRef] [PubMed]
- Qi, Z.X.; Tong, Y.S.; Luo, H.; Chen, M.; Zhou, N.; Chen, L. Neuroprotective effect of a Keap1-Nrf2 Protein-Protein Inter-action inhibitor on cerebral Ischemia/Reperfusion injury. Bioorg. Chem. 2023, 132, 106350. [Google Scholar] [CrossRef]
- Li, Y.A.; Qiu, X.L.; Lu, Z.J.; Zhan, F.B.; Yang, M.X.; Babu, V.S.; Li, J.; Qin, Z.; Lin, L. Molecular and functional characterization of MST2 in grass carp during bacterial infection. Fish Shellfish. Immun. 2021, 119, 19–30. [Google Scholar] [CrossRef]
- Afifi, M.; Alkaladi, A.; Zinada, O.A.A.; Couderchet, M. Alteration in antioxidant genes expression in some fish caught from Jeddah and Yanbu coast as a bio-indicator of oil hydrocarbons pollution. Saudi J. Biol. Sci. 2017, 24, 1580–1587. [Google Scholar] [CrossRef] [PubMed]
- Yang, X.; Fang, Y.; Hou, J.B.; Wang, X.J.; Li, J.Y.; Li, S.Y.; Zheng, X.Y.; Liu, Y.; Zhang, Z. The heart as a target for deltamethrin toxicity: Inhibition of Nrf2/HO-1 pathway induces oxidative stress and results in inflammation and apoptosis. Chemosphere 2022, 300, 134479. [Google Scholar] [CrossRef] [PubMed]
- Diogo, B.S.; Antunes, S.C.; Rodrigues, S. Are biopesticides safe for the environment? Effects of pyrethrum extract on the non-target species Daphnia magna. Environ. Toxicol. Pharmacol. 2023, 99, 104114. [Google Scholar] [CrossRef] [PubMed]
- Guo, M.H.; Li, Y.J.; Niu, S.Y.; Zhang, R.; Shen, X.; Ma, Y.; Wu, L.Q.; Wu, T.; Zhang, T.; Tang, M.; et al. Oxidative stress-activated Nrf2 remitted polystyrene nanoplastic-induced mitochondrial damage and inflammatory response in HepG2 cells. Environ. Toxicol. Pharmacol. 2024, 106, 104385. [Google Scholar] [CrossRef] [PubMed]
- Li, J.J.; Jiang, H.Q.; Zhu, Y.; Ma, Z.J.; Li, B.; Dong, J.; Xiao, C.C.; Hu, A. Fine particulate matter (PM2.5) induces the stem cell-like properties of hepatocellular carcinoma by activating ROS/Nrf2/Keap1-mediated autophagy. Ecotoxicol. Environ. Saf. 2024, 272, 116052. [Google Scholar] [CrossRef] [PubMed]











Disclaimer/Publisher’s Note: The statements, opinions and data contained in all publications are solely those of the individual author(s) and contributor(s) and not of MDPI and/or the editor(s). MDPI and/or the editor(s) disclaim responsibility for any injury to people or property resulting from any ideas, methods, instructions or products referred to in the content. |
© 2024 by the authors. Licensee MDPI, Basel, Switzerland. This article is an open access article distributed under the terms and conditions of the Creative Commons Attribution (CC BY) license (https://creativecommons.org/licenses/by/4.0/).
Share and Cite
Yang, Y.; Wei, X.; Ying, M.; Huang, H.; Sha, Y.; Hong, X.; Xiao, P.; Tao, G. Natural Pyrethrin-Induced Oxidative Damage in Human Liver Cells through Nrf-2 Signaling Pathway. Toxics 2024, 12, 258. https://doi.org/10.3390/toxics12040258
Yang Y, Wei X, Ying M, Huang H, Sha Y, Hong X, Xiao P, Tao G. Natural Pyrethrin-Induced Oxidative Damage in Human Liver Cells through Nrf-2 Signaling Pathway. Toxics. 2024; 12(4):258. https://doi.org/10.3390/toxics12040258
Chicago/Turabian StyleYang, Yun, Xiaoyi Wei, Mengchao Ying, Haiyan Huang, Yijie Sha, Xinyu Hong, Ping Xiao, and Gonghua Tao. 2024. "Natural Pyrethrin-Induced Oxidative Damage in Human Liver Cells through Nrf-2 Signaling Pathway" Toxics 12, no. 4: 258. https://doi.org/10.3390/toxics12040258
APA StyleYang, Y., Wei, X., Ying, M., Huang, H., Sha, Y., Hong, X., Xiao, P., & Tao, G. (2024). Natural Pyrethrin-Induced Oxidative Damage in Human Liver Cells through Nrf-2 Signaling Pathway. Toxics, 12(4), 258. https://doi.org/10.3390/toxics12040258
