Integrative Analysis of Pharmacology and Transcriptomics Predicts Resveratrol Will Ameliorate Microplastics-Induced Lung Damage by Targeting Ccl2 and Esr1
Abstract
1. Introduction
2. Materials and Methods
2.1. Bioinformatics Analysis
2.2. GO and KEGG Pathway Enrichment Analysis
2.3. Network Pharmacology Prediction
2.4. Protein-Protein Interaction (PPI) Network Analysis
2.5. Screening Core Genes by Machine Learning Method
2.6. Molecular Docking Analysis
2.7. Molecular Dynamics (MD) Simulations Analysis
3. Results
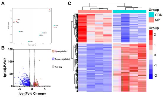
3.1. Identification of DEGs in Dataset
3.2. GO and KEGG Enrichment Analysis
3.3. Network Pharmacology
3.3.1. The Collection of RES Targets
3.3.2. Identification of Potential Targets and PPI Network Construction
3.3.3. GO and KEGG Analysis of Potential Therapeutic Targets
3.4. Identification of Hub Genes
3.5. Identification of Hub Genes by Machine Learning Methods
3.6. Molecular Docking
3.7. Molecular Dynamics (MD) Simulations
3.8. Construction of RES-Targets-Pathway-Disease Network
4. Discussion
5. Conclusions
Supplementary Materials
Author Contributions
Funding
Institutional Review Board Statement
Informed Consent Statement
Data Availability Statement
Conflicts of Interest
References
- Kik, K.; Bukowska, B.; Krokosz, A.; Sicińska, P. Oxidative Properties of Polystyrene Nanoparticles with Different Diameters in Human Peripheral Blood Mononuclear Cells (In Vitro Study). Int. J. Mol. Sci. 2021, 22, 4406. [Google Scholar] [CrossRef] [PubMed]
- Tanaka, T.; Suzuki, K.; Ueda, H.; Sameshima-Yamashita, Y.; Kitamoto, H. Ethanol Treatment for Sterilization, Concentration, and Stabilization of a Biodegradable Plastic-Degrading Enzyme from Pseudozyma Antarctica Culture Supernatant. PLoS ONE 2021, 16, e0252811. [Google Scholar] [CrossRef]
- Carreiras-Suárez, S.; Domínguez-Ramos, L.; Lazzari, M. Study of the Long-Term Aging of Polypropylene-Made Disposable Surgical Masks and Filtering Facepiece Respirators. Polymers 2023, 15, 1001. [Google Scholar] [CrossRef] [PubMed]
- Bayer, T.; Pfaff, L.; Branson, Y.; Becker, A.; Wu, S.; Bornscheuer, U.T.; Wei, R. Biosensor and Chemo-Enzymatic One-Pot Cascade Applications to Detect and Transform PET-Derived Terephthalic Acid in Living Cells. iScience 2022, 25, 104326. [Google Scholar] [CrossRef] [PubMed]
- De-la-Torre, G.E.; Rakib, M.R.J.; Pizarro-Ortega, C.I.; Dioses-Salinas, D.C. Occurrence of Personal Protective Equipment (PPE) Associated with the COVID-19 Pandemic along the Coast of Lima, Peru. Sci. Total Environ. 2021, 774, 145774. [Google Scholar] [CrossRef]
- Xu, C.; Zhang, B.; Gu, C.; Shen, C.; Yin, S.; Aamir, M.; Li, F. Are We Underestimating the Sources of Microplastic Pollution in Terrestrial Environment? J. Hazard. Mater. 2020, 400, 123228. [Google Scholar] [CrossRef] [PubMed]
- Issac, M.N.; Kandasubramanian, B. Effect of Microplastics in Water and Aquatic Systems. Environ. Sci. Pollut. Res. Int. 2021, 28, 19544–19562. [Google Scholar] [CrossRef] [PubMed]
- Marn, N.; Jusup, M.; Kooijman, S.A.L.M.; Klanjscek, T. Quantifying Impacts of Plastic Debris on Marine Wildlife Identifies Ecological Breakpoints. Ecol. Lett. 2020, 23, 1479–1487. [Google Scholar] [CrossRef] [PubMed]
- Cao, J.; Xu, R.; Geng, Y.; Xu, S.; Guo, M. Exposure to Polystyrene Microplastics Triggers Lung Injury via Targeting Toll-like Receptor 2 and Activation of the NF-κB Signal in Mice. Environ. Pollut. 2023, 320, 121068. [Google Scholar] [CrossRef]
- Woo, J.-H.; Seo, H.J.; Lee, J.-Y.; Lee, I.; Jeon, K.; Kim, B.; Lee, K. Polypropylene Nanoplastic Exposure Leads to Lung Inflammation through P38-Mediated NF-κB Pathway Due to Mitochondrial Damage. Part. Fibre Toxicol. 2023, 20, 2. [Google Scholar] [CrossRef] [PubMed]
- Jenner, L.C.; Rotchell, J.M.; Bennett, R.T.; Cowen, M.; Tentzeris, V.; Sadofsky, L.R. Detection of Microplastics in Human Lung Tissue Using μFTIR Spectroscopy. Sci. Total Environ. 2022, 831, 154907. [Google Scholar] [CrossRef]
- Carney Almroth, B.M.; Åström, L.; Roslund, S.; Petersson, H.; Johansson, M.; Persson, N.-K. Quantifying Shedding of Synthetic Fibers from Textiles; a Source of Microplastics Released into the Environment. Environ. Sci. Pollut. Res. Int. 2018, 25, 1191–1199. [Google Scholar] [CrossRef] [PubMed]
- Browne, M.A.; Crump, P.; Niven, S.J.; Teuten, E.; Tonkin, A.; Galloway, T.; Thompson, R. Accumulation of Microplastic on Shorelines Woldwide: Sources and Sinks. Environ. Sci. Technol. 2011, 45, 9175–9179. [Google Scholar] [CrossRef] [PubMed]
- Ghio, A.J.; Funkhouser, W.; Pugh, C.B.; Winters, S.; Stonehuerner, J.G.; Mahar, A.M.; Roggli, V.L. Pulmonary Fibrosis and Ferruginous Bodies Associated with Exposure to Synthetic Fibers. Toxicol. Pathol. 2006, 34, 723–729. [Google Scholar] [CrossRef] [PubMed]
- Zhang, Y.; Yu, W.; Zhang, L.; Wang, M.; Chang, W. The Interaction of Polyphenols and the Gut Microbiota in Neurodegenerative Diseases. Nutrients 2022, 14, 5373. [Google Scholar] [CrossRef] [PubMed]
- Tajner-Czopek, A.; Rytel, E.; Kita, A.; Sokół-Łętowska, A.; Kucharska, A.Z. Content and Stability of Hydroxycinnamic Acids during the Production of French Fries Obtained from Potatoes of Varieties with Light-Yellow, Red and Purple Flesh. Antioxidants 2023, 12, 311. [Google Scholar] [CrossRef] [PubMed]
- Khan, S.; Pozzo, T.; Megyeri, M.; Lindahl, S.; Sundin, A.; Turner, C.; Karlsson, E.N. Aglycone Specificity of Thermotoga Neapolitana β-Glucosidase 1A Modified by Mutagenesis, Leading to Increased Catalytic Efficiency in Quercetin-3-Glucoside Hydrolysis. BMC Biochem. 2011, 12, 11. [Google Scholar] [CrossRef]
- Zhou, Y.; Zheng, J.; Li, Y.; Xu, D.-P.; Li, S.; Chen, Y.-M.; Li, H.-B. Natural Polyphenols for Prevention and Treatment of Cancer. Nutrients 2016, 8, 515. [Google Scholar] [CrossRef]
- Mukherjee, S.; Dudley, J.I.; Das, D.K. Dose-Dependency of Resveratrol in Providing Health Benefits. Dose Response 2010, 8, 478–500. [Google Scholar] [CrossRef] [PubMed]
- Wawszczyk, J.; Jesse, K.; Smolik, S.; Kapral, M. Mechanism of Pterostilbene-Induced Cell Death in HT-29 Colon Cancer Cells. Molecules 2022, 27, 369. [Google Scholar] [CrossRef]
- Wang, Y.; Wang, X.; Zhang, L.; Zhang, R. Alleviation of Acute Lung Injury in Rats with Sepsis by Resveratrol via the Phosphatidylinositol 3-Kinase/Nuclear Factor-Erythroid 2 Related Factor 2/Heme Oxygenase-1 (PI3K/Nrf2/HO-1) Pathway. Med. Sci. Monit. 2018, 24, 3604–3611. [Google Scholar] [CrossRef] [PubMed]
- Alghetaa, H.; Mohammed, A.; Sultan, M.; Busbee, P.; Murphy, A.; Chatterjee, S.; Nagarkatti, M.; Nagarkatti, P. Resveratrol Protects Mice against SEB-Induced Acute Lung Injury and Mortality by miR-193a Modulation That Targets TGF-β Signalling. J. Cell. Mol. Med. 2018, 22, 2644–2655. [Google Scholar] [CrossRef] [PubMed]
- Jiang, L.; Zhang, L.; Kang, K.; Fei, D.; Gong, R.; Cao, Y.; Pan, S.; Zhao, M.; Zhao, M. Resveratrol Ameliorates LPS-Induced Acute Lung Injury via NLRP3 Inflammasome Modulation. Biomed. Pharmacother. 2016, 84, 130–138. [Google Scholar] [CrossRef] [PubMed]
- Li, Y.; Qian, W.; Wang, D.; Meng, Y.; Wang, X.; Chen, Y.; Li, X.; Xie, C.; Zhong, C.; Fu, S. Resveratrol Relieves Particulate Matter (Mean Diameter < 2.5 Μm)-Induced Oxidative Injury of Lung Cells through Attenuation of Autophagy Deregulation. J. Appl. Toxicol. 2018, 38, 1251–1261. [Google Scholar] [CrossRef]
- Li, Y.; Fu, S.; Li, E.; Sun, X.; Xu, H.; Meng, Y.; Wang, X.; Chen, Y.; Xie, C.; Geng, S.; et al. Modulation of Autophagy in the Protective Effect of Resveratrol on PM2.5-Induced Pulmonary Oxidative Injury in Mice. Phytother. Res. 2018, 32, 2480–2486. [Google Scholar] [CrossRef] [PubMed]
- Movahed, A.; Raj, P.; Nabipour, I.; Mahmoodi, M.; Ostovar, A.; Kalantarhormozi, M.; Netticadan, T. Efficacy and Safety of Resveratrol in Type 1 Diabetes Patients: A Two-Month Preliminary Exploratory Trial. Nutrients 2020, 12, 161. [Google Scholar] [CrossRef] [PubMed]
- Lu, C.-L.; Zheng, Q.; Shen, Q.; Song, C.; Zhang, Z.-M. Uncovering the Relationship and Mechanisms of Tartary Buckwheat (Fagopyrum Tataricum) and Type II Diabetes, Hypertension, and Hyperlipidemia Using a Network Pharmacology Approach. PeerJ 2017, 5, e4042. [Google Scholar] [CrossRef]
- Sajda, P. Machine Learning for Detection and Diagnosis of Disease. Annu. Rev. Biomed. Eng. 2006, 8, 537–565. [Google Scholar] [CrossRef]
- Meaza, I.; Toyoda, J.H.; Wise, J.P.S. Microplastics in Sea Turtles, Marine Mammals and Humans: A One Environmental Health Perspective. Front. Environ. Sci. 2020, 8, 575614. [Google Scholar] [CrossRef] [PubMed]
- Prata, J.C. Airborne Microplastics: Consequences to Human Health? Environ. Pollut. 2018, 234, 115–126. [Google Scholar] [CrossRef]
- Wright, S.L.; Kelly, F.J. Plastic and Human Health: A Micro Issue? Environ. Sci. Technol. 2017, 51, 6634–6647. [Google Scholar] [CrossRef] [PubMed]
- Zhu, L.; Kang, Y.; Ma, M.; Wu, Z.; Zhang, L.; Hu, R.; Xu, Q.; Zhu, J.; Gu, X.; An, L. Tissue Accumulation of Microplastics and Potential Health Risks in Human. Sci. Total Environ. 2024, 915, 170004. [Google Scholar] [CrossRef]
- Song, S.; van Dijk, F.; Vasse, G.F.; Liu, Q.; Gosselink, I.F.; Weltjens, E.; Remels, A.H.; de Jager, M.H.; Bos, S.; Li, C.; et al. Inhalable Textile Microplastic Fibers Impair Airway Epithelial Differentiation. Am. J. Respir. Crit. Care Med. 2023, 209, 427–443. [Google Scholar] [CrossRef] [PubMed]
- Jin, W.; Zhang, W.; Tang, H.; Wang, P.; Zhang, Y.; Liu, S.; Qiu, J.; Chen, H.; Wang, L.; Wang, R.; et al. Microplastics Exposure Causes the Senescence of Human Lung Epithelial Cells and Mouse Lungs by Inducing ROS Signaling. Environ. Int. 2024, 185, 108489. [Google Scholar] [CrossRef]
- Shahzadi, C.; Di Serafino, A.; Aruffo, E.; Mascitelli, A.; Di Carlo, P. A549 as an In Vitro Model to Evaluate the Impact of Microplastics in the Air. Biology 2023, 12, 1243. [Google Scholar] [CrossRef] [PubMed]
- Zheng, S.; Tang, B.Z.; Wang, W.-X. Microplastics and Nanoplastics Induced Differential Respiratory Damages in Tilapia Fish Oreochromis Niloticus. J. Hazard. Mater. 2024, 465, 133181. [Google Scholar] [CrossRef] [PubMed]
- Singh, S.; Anshita, D.; Ravichandiran, V. MCP-1: Function, Regulation, and Involvement in Disease. Int. Immunopharmacol 2021, 101, 107598. [Google Scholar] [CrossRef] [PubMed]
- Lai, C.; Wang, K.; Zhao, Z.; Zhang, L.; Gu, H.; Yang, P.; Wang, X. C-C Motif Chemokine Ligand 2 (CCL2) Mediates Acute Lung Injury Induced by Lethal Influenza H7N9 Virus. Front. Microbiol. 2017, 8, 587. [Google Scholar] [CrossRef] [PubMed]
- Cuzzocrea, S.; Bruscoli, S.; Crisafulli, C.; Mazzon, E.; Agostini, M.; Muià, C.; Esposito, E.; Di Virgilio, R.; Meli, R.; Vegeto, E.; et al. Estrogen Receptor Antagonist Fulvestrant (ICI 182,780) Inhibits the Anti-Inflammatory Effect of Glucocorticoids. Mol. Pharmacol. 2007, 71, 132–144. [Google Scholar] [CrossRef] [PubMed]
- Zhang, K.-S.; Chen, H.-Q.; Chen, Y.-S.; Qiu, K.-F.; Zheng, X.-B.; Li, G.-C.; Yang, H.-D.; Wen, C.-J. Bisphenol A Stimulates Human Lung Cancer Cell Migration via Upregulation of Matrix Metalloproteinases by GPER/EGFR/ERK1/2 Signal Pathway. Biomed. Pharmacother. 2014, 68, 1037–1043. [Google Scholar] [CrossRef]
- Tekpli, X.; Skaug, V.; Bæra, R.; Phillips, D.H.; Haugen, A.; Mollerup, S. Estrogen Receptor Expression and Gene Promoter Methylation in Non-Small Cell Lung Cancer—A Short Report. Cell. Oncol. 2016, 39, 583–589. [Google Scholar] [CrossRef] [PubMed]
- Chen, D.; Chen, Q.; Zhao, K.; Guo, Y.; Huang, Y.; Yuan, Z.; Cai, Y.; Li, S.; Xu, J.; Lin, X. Exploring the Mechanism of Xiaoqinglong Decoction in the Treatment of Infantile Asthma Based on Network Pharmacology and Molecular Docking. Medicine 2023, 102, e32623. [Google Scholar] [CrossRef] [PubMed]
- Luca, S.V.; Macovei, I.; Bujor, A.; Miron, A.; Skalicka-Woźniak, K.; Aprotosoaie, A.C.; Trifan, A. Bioactivity of Dietary Polyphenols: The Role of Metabolites. Crit. Rev. Food Sci. Nutr. 2020, 60, 626–659. [Google Scholar] [CrossRef] [PubMed]
- Fiod Riccio, B.V.; Fonseca-Santos, B.; Colerato Ferrari, P.; Chorilli, M. Characteristics, Biological Properties and Analytical Methods of Trans-Resveratrol: A Review. Crit. Rev. Anal. Chem. 2020, 50, 339–358. [Google Scholar] [CrossRef] [PubMed]
- Chen, Y.; Zhang, H.; Ji, S.; Jia, P.; Chen, Y.; Li, Y.; Wang, T. Resveratrol and Its Derivative Pterostilbene Attenuate Oxidative Stress-Induced Intestinal Injury by Improving Mitochondrial Redox Homeostasis and Function via SIRT1 Signaling. Free Radic. Biol. Med. 2021, 177, 1–14. [Google Scholar] [CrossRef]
- Liu, Y.; Liang, X.; Zou, Y.; Peng, Y.; McClements, D.J.; Hu, K. Resveratrol-Loaded Biopolymer Core-Shell Nanoparticles: Bioavailability and Anti-Inflammatory Effects. Food Funct. 2020, 11, 4014–4025. [Google Scholar] [CrossRef]
- Kode, A.; Rajendrasozhan, S.; Caito, S.; Yang, S.-R.; Megson, I.L.; Rahman, I. Resveratrol Induces Glutathione Synthesis by Activation of Nrf2 and Protects against Cigarette Smoke-Mediated Oxidative Stress in Human Lung Epithelial Cells. Am. J. Physiol. Lung Cell. Mol. Physiol. 2008, 294, L478–L488. [Google Scholar] [CrossRef]
- Donnelly, L.E.; Newton, R.; Kennedy, G.E.; Fenwick, P.S.; Leung, R.H.F.; Ito, K.; Russell, R.E.K.; Barnes, P.J. Anti-Inflammatory Effects of Resveratrol in Lung Epithelial Cells: Molecular Mechanisms. Am. J. Physiol. Lung Cell. Mol. Physiol. 2004, 287, L774–L783. [Google Scholar] [CrossRef] [PubMed]
- Gao, P.; Ren, G. Identification of Potential Target Genes of Non-Small Cell Lung Cancer in Response to Resveratrol Treatment by Bioinformatics Analysis. Aging 2021, 13, 23245–23261. [Google Scholar] [CrossRef]
- Ijaz, M.U.; Najam, S.; Hamza, A.; Azmat, R.; Ashraf, A.; Unuofin, J.O.; Lebelo, S.L.; Simal-Gandara, J. Pinostrobin Alleviates Testicular and Spermatological Damage Induced by Polystyrene Microplastics in Adult Albino Rats. Biomed. Pharmacother. 2023, 162, 114686. [Google Scholar] [CrossRef]
- Liang, Y.; Wang, Z.; Huo, D.; Hu, J.-N.; Song, L.; Ma, X.; Jiang, S.; Li, W. Nanoplastic-Induced Liver Damage Was Alleviated by Maltol via Enhancing Autophagic Flow: An In Vivo and In Vitro Study. J. Agric. Food Chem. 2024, 72, 16250–16262. [Google Scholar] [CrossRef] [PubMed]
- D’Arcy, M.S. A Review of the Chemopreventative and Chemotherapeutic Properties of the Phytochemicals Berberine, Resveratrol and Curcumin, and Their Influence on Cell Death via the Pathways of Apoptosis and Autophagy. Cell Biol. Int. 2020, 44, 1781–1791. [Google Scholar] [CrossRef]
- Rüweler, M.; Gülden, M.; Maser, E.; Murias, M.; Seibert, H. Cytotoxic, Cytoprotective and Antioxidant Activities of Resveratrol and Analogues in C6 Astroglioma Cells in Vitro. Chem. Biol. Interact. 2009, 182, 128–135. [Google Scholar] [CrossRef]
- Yousef, M.; Vlachogiannis, I.A.; Tsiani, E. Effects of Resveratrol against Lung Cancer: In Vitro and In Vivo Studies. Nutrients 2017, 9, 1231. [Google Scholar] [CrossRef] [PubMed]
- Tang, Y.; Fu, W.; Wei, K.; Liu, L.; Wu, S.; Tang, W. The Therapeutic Efficacy of Resveratrol for Acute Lung Injury-A Meta-Analysis of Preclinical Trials. Front. Pharmacol. 2022, 13, 963245. [Google Scholar] [CrossRef] [PubMed]
- Najafiyan, B.; Bokaii Hosseini, Z.; Esmaelian, S.; Firuzpour, F.; Rahimipour Anaraki, S.; Kalantari, L.; Hheidari, A.; Mesgari, H.; Nabi-Afjadi, M. Unveiling the Potential Effects of Resveratrol in Lung Cancer Treatment: Mechanisms and Nanoparticle-Based Drug Delivery Strategies. Biomed. Pharmacother. 2024, 172, 116207. [Google Scholar] [CrossRef]
- Ahmadi, A.; Hayes, A.W.; Karimi, G. Resveratrol and Endoplasmic Reticulum Stress: A Review of the Potential Protective Mechanisms of the Polyphenol. Phytother. Res. 2021, 35, 5564–5583. [Google Scholar] [CrossRef] [PubMed]
- Ramli, I.; Cheriet, T.; Posadino, A.M.; Giordo, R.; Zayed, H.; Eid, A.H.; Pintus, G. Potential Therapeutic Targets of Resveratrol in the Prevention and Treatment of Pulmonary Fibrosis. Front. Biosci. 2023, 28, 198. [Google Scholar] [CrossRef]
- Yadegar, S.; Mohammadi, F.; Yadegar, A.; Mohammadi Naeini, A.; Ayati, A.; Milan, N.; Tayebi, A.; Seyedi, S.A.; Nabipoorashrafi, S.A.; Rabizadeh, S.; et al. Effects and Safety of Resveratrol Supplementation in Older Adults: A Comprehensive Systematic Review. Phytother. Res. 2024, 38, 2448–2461. [Google Scholar] [CrossRef] [PubMed]
- Delmas, D.; Cornebise, C.; Courtaut, F.; Xiao, J.; Aires, V. New Highlights of Resveratrol: A Review of Properties against Ocular Diseases. Int. J. Mol. Sci. 2021, 22, 1295. [Google Scholar] [CrossRef]
- Huang, D.-D.; Shi, G.; Jiang, Y.; Yao, C.; Zhu, C. A Review on the Potential of Resveratrol in Prevention and Therapy of Diabetes and Diabetic Complications. Biomed. Pharmacother. 2020, 125, 109767. [Google Scholar] [CrossRef]
- Singh, A.P.; Singh, R.; Verma, S.S.; Rai, V.; Kaschula, C.H.; Maiti, P.; Gupta, S.C. Health Benefits of Resveratrol: Evidence from Clinical Studies. Med. Res. Rev. 2019, 39, 1851–1891. [Google Scholar] [CrossRef]









| Protein Names | Gene Names | Topological Algorithms Score | |||||||
|---|---|---|---|---|---|---|---|---|---|
| MNC | Degree | EPC | BottleNeck | Closness | Radiality | Betweenness | Stress | ||
| Estrogen receptor | Esr1 | 25 | 50 | 27.29 | 10 | 40.5 | 4.43103 | 533.37597 | 21,400 | 
| Fibroblast growth factor 2 | Fgf2 | 22 | 46 | 27.489 | 5 | 39.33333 | 4.37931 | 322.89579 | 12,856 | 
| C-C motif chemokine 2 | Ccl2 | 20 | 44 | 26.404 | 6 | 39.16667 | 4.39655 | 609.90356 | 20,224 | 
| Apolipoprotein E | Apoe | 18 | 38 | 25.722 | 5 | 37.75 | 4.34483 | 362.13894 | 12,424 | 
| Brain-derived neurotrophic factor | Bdnf | 18 | 36 | 25.801 | 11 | 37.16667 | 4.32759 | 348.93476 | 17,216 | 
| Zinc finger protein SNAI1 | Snai1 | 15 | 32 | 25.864 | 5 | 35.33333 | 4.2069 | 207.81551 | 9824 | 
| Caveolin-1 | Cav1 | 15 | 32 | 24.692 | 6 | 36.33333 | 4.31034 | 397.20374 | 18,152 | 
| Disclaimer/Publisher’s Note: The statements, opinions and data contained in all publications are solely those of the individual author(s) and contributor(s) and not of MDPI and/or the editor(s). MDPI and/or the editor(s) disclaim responsibility for any injury to people or property resulting from any ideas, methods, instructions or products referred to in the content. | 
© 2024 by the authors. Licensee MDPI, Basel, Switzerland. This article is an open access article distributed under the terms and conditions of the Creative Commons Attribution (CC BY) license (https://creativecommons.org/licenses/by/4.0/).
Share and Cite
Zhang, Y.; Ren, J.; Zhu, S.; Guo, Z.; Pei, H.; Sun, X.; Wu, J.; Yang, W.; Zuo, J.; Ma, Y. Integrative Analysis of Pharmacology and Transcriptomics Predicts Resveratrol Will Ameliorate Microplastics-Induced Lung Damage by Targeting Ccl2 and Esr1. Toxics 2024, 12, 910. https://doi.org/10.3390/toxics12120910
Zhang Y, Ren J, Zhu S, Guo Z, Pei H, Sun X, Wu J, Yang W, Zuo J, Ma Y. Integrative Analysis of Pharmacology and Transcriptomics Predicts Resveratrol Will Ameliorate Microplastics-Induced Lung Damage by Targeting Ccl2 and Esr1. Toxics. 2024; 12(12):910. https://doi.org/10.3390/toxics12120910
Chicago/Turabian StyleZhang, Yadong, Jingyi Ren, Siqi Zhu, Zihao Guo, Huanting Pei, Xiaoya Sun, Jiarui Wu, Weijie Yang, Jinshi Zuo, and Yuxia Ma. 2024. "Integrative Analysis of Pharmacology and Transcriptomics Predicts Resveratrol Will Ameliorate Microplastics-Induced Lung Damage by Targeting Ccl2 and Esr1" Toxics 12, no. 12: 910. https://doi.org/10.3390/toxics12120910
APA StyleZhang, Y., Ren, J., Zhu, S., Guo, Z., Pei, H., Sun, X., Wu, J., Yang, W., Zuo, J., & Ma, Y. (2024). Integrative Analysis of Pharmacology and Transcriptomics Predicts Resveratrol Will Ameliorate Microplastics-Induced Lung Damage by Targeting Ccl2 and Esr1. Toxics, 12(12), 910. https://doi.org/10.3390/toxics12120910
 
        


 
       