SIRT1-Dependent Neuroprotection by Resveratrol in TOCP-Induced Spinal Cord Injury: Modulation of ER Stress and Autophagic Flux
Abstract
1. Introduction
2. Materials and Methods
2.1. Animal Treatment
- Control Group (n = 12): Hens in this group were administered empty capsules orally each day for the duration of the experiment.
- Resv Group (n = 12): Hens in this group received daily oral administration of capsules containing 30 mg/kg Resv (501-36-0, Aladdin, China).
- TOCP Group (n = 12): The hens in this particular group were given oral capsules containing 750 mg/kg of TOCP (78-30-8, Aladdin, China) as a single dosage.
- TOCP + Resv Group (n = 12): The hens in this group were given 30 mg/kg Resv orally every day in the form of capsules, starting 7 days prior to TOCP exposure. On the day of TOCP exposure, they received a single 750 mg/kg oral dose of TOCP, which was followed by continued daily Resv treatment for the remainder of the study. Capsules were specially formulated for ease of administration and to ensure accurate dosing. The capsules were composed of a biocompatible gelatin shell suitable for avian ingestion. Each capsule had a length of approximately 1.9 cm and a diameter of 0.66 cm, which was designed to be easily swallowed by the hens. Capsules were administered orally using a non-invasive gavage technique to ensure direct delivery to the stomach without causing stress or harm to the animals. The method of TOCP treatment is based on prior studies [28,29], while the dose of Resv was determined by an equivalent conversion of body surface area ratio [30] and supported by prior research [31,32].
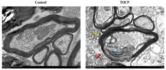
2.2. Transmission Electron Microscopy (TEM)
2.3. Hematoxylin and Eosin (HE) Staining
2.4. Nissl Staining
2.5. Immunofluorescence (IF)
2.6. Western Blot Analysis
2.7. Quantitative Real-Time PCR (RT-qPCR)
2.8. Statistical Analysis
3. Results
3.1. TOCP-Induced Neurotoxicity in Adult Hens
3.2. Neuroprotective Effects of Resv on TOCP-Induced Neurotoxicity: Insights from HE Staining
3.3. Neuroprotective Effects of Resv on TOCP-Induced Neurotoxicity: Insights from Nissl Staining
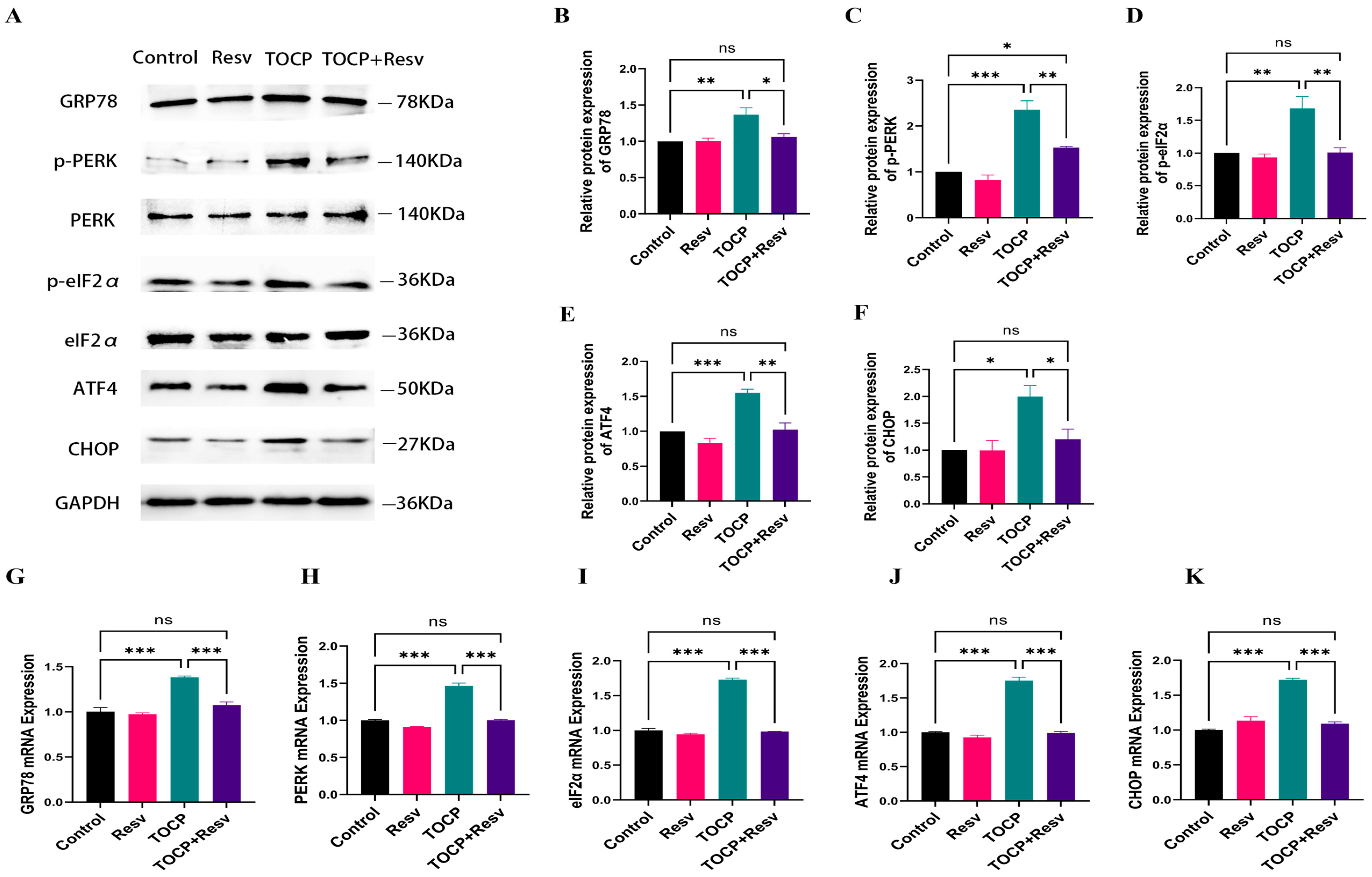
3.4. Resv Relieves TOCP-Induced ER Stress
3.5. Resv Modulates Abnormal Autophagy Flux Induced by TOCP
3.6. Resv Activates SIRT1 and Mitigates TOCP-Induced Inhibition of SIRT1
4. Discussion
5. Conclusions
Author Contributions
Funding
Institutional Review Board Statement
Informed Consent Statement
Data Availability Statement
Acknowledgments
Conflicts of Interest
References
- Liyasova, M.; Li, B.; Schopfer, L.M.; Nachon, F.; Masson, P.; Furlong, C.E.; Lockridge, O. Exposure to tri-o-cresyl phosphate detected in jet airplane passengers. Toxicol. Appl. Pharmacol. 2011, 256, 337–347. [Google Scholar] [CrossRef] [PubMed]
- Song, M.; Kang, K.; Wang, S.; Zhang, C.; Zhao, X.; Song, F. Elevated intracellular Ca2+ functions downstream of mitodysfunction to induce Wallerian-like degeneration and necroptosis in organophosphorus-induced delayed neuropathy. Toxicology 2024, 504, 153812. [Google Scholar] [CrossRef] [PubMed]
- Song, M.; Kang, K.; Song, F. SARM1-mediated wallerian degeneration: A possible mechanism underlying organophosphorus-induced delayed neuropathy. Med. Hypotheses 2021, 155, 110666. [Google Scholar] [CrossRef] [PubMed]
- Zhu, L.; Wang, P.; Sun, Y.J.; Xu, M.Y.; Wu, Y.J. Disturbed phospholipid homeostasis in endoplasmic reticulum initiates tri-o-cresyl phosphate-induced delayed neurotoxicity. Sci. Rep. 2016, 6, 37574. [Google Scholar] [CrossRef] [PubMed]
- Long, D.X.; Hu, D.; Wang, P.; Wu, Y.J. Induction of autophagy in human neuroblastoma SH-SY5Y cells by tri-ortho-cresyl phosphate. Mol. Cell. Biochem. 2014, 396, 33–40. [Google Scholar] [CrossRef]
- Yin, Y.; Sun, G.; Li, E.; Kiselyov, K.; Sun, D. ER stress and impaired autophagy flux in neuronal degeneration and brain injury. Ageing Res. Rev. 2017, 34, 3–14. [Google Scholar] [CrossRef]
- Zhou, K.; Zheng, Z.; Li, Y.; Han, W.; Zhang, J.; Mao, Y.; Chen, H.; Zhang, W.; Liu, M.; Xie, L.; et al. TFE3, a potential therapeutic target for Spinal Cord Injury via augmenting autophagy flux and alleviating ER stress. Theranostics 2020, 10, 9280–9302. [Google Scholar] [CrossRef]
- Merighi, A.; Lossi, L. Endoplasmic Reticulum Stress Signaling and Neuronal Cell Death. Int. J. Mol. Sci. 2022, 23, 15186. [Google Scholar] [CrossRef]
- Hetz, C.; Saxena, S. ER stress and the unfolded protein response in neurodegeneration. Nat. Rev. Neurol. 2017, 13, 477–491. [Google Scholar] [CrossRef]
- Bhardwaj, M.; Leli, N.M.; Koumenis, C.; Amaravadi, R.K. Regulation of autophagy by canonical and non-canonical ER stress responses. Semin. Cancer Biol. 2020, 66, 116–128. [Google Scholar] [CrossRef]
- Groenendyk, J.; Agellon, L.B.; Michalak, M. Calcium signaling and endoplasmic reticulum stress. Int. Rev. Cell Mol. Biol. 2021, 363, 1–20. [Google Scholar] [CrossRef] [PubMed]
- Read, A.; Schröder, M. The Unfolded Protein Response: An Overview. Biology 2021, 10, 384. [Google Scholar] [CrossRef] [PubMed]
- Chen, J.; Fan, W.; Fan, J.; Xie, J.; Wang, Y.; Wang, Y.; Lin, N.; Lin, B. Tetrahydrocurcumin Attenuates Polymyxin B Sulfate-Induced HK-2 Cells Apoptosis by Inhibiting Endoplasmic Reticulum Stress-Mediated PERK/eIF2α/ATF4/CHOP Signaling Pathway Axis. Environ. Toxicol. 2024, 39, 4995–5007. [Google Scholar] [CrossRef] [PubMed]
- Khater, S.I.; El-Emam, M.M.A.; Abdellatif, H.; Mostafa, M.; Khamis, T.; Soliman, R.H.M.; Ahmed, H.S.; Ali, S.K.; Selim, H.; Alqahtani, L.S.; et al. Lipid nanoparticles of quercetin (QU-Lip) alleviated pancreatic microenvironment in diabetic male rats: The interplay between oxidative stress—Unfolded protein response (UPR)—Autophagy, and their regulatory miRNA. Life Sci. 2024, 344, 122546. [Google Scholar] [CrossRef] [PubMed]
- Chen, X.; Shi, C.; He, M.; Xiong, S.; Xia, X. Endoplasmic reticulum stress: Molecular mechanism and therapeutic targets. Signal Transduct. Target. Ther. 2023, 8, 352. [Google Scholar] [CrossRef]
- Nakashima, A.; Cheng, S.B.; Kusabiraki, T.; Motomura, K.; Aoki, A.; Ushijima, A.; Ono, Y.; Tsuda, S.; Shima, T.; Yoshino, O.; et al. Endoplasmic reticulum stress disrupts lysosomal homeostasis and induces blockade of autophagic flux in human trophoblasts. Sci. Rep. 2019, 9, 11466. [Google Scholar] [CrossRef]
- Deng, Q.; Jiang, L.; Mao, L.; Song, X.H.; He, C.Q.; Li, X.L.; Zhang, Z.H.; Zeng, H.C.; Chen, J.X.; Long, D.X. The role of protein kinase C alpha in tri-ortho-cresyl phosphate-induced autophagy in human neuroblastoma SK-N-SH cells. J. Appl. Toxicol. JAT 2020, 40, 1480–1490. [Google Scholar] [CrossRef]
- Yang, S.; Shao, S.; Huang, B.; Yang, D.; Zeng, L.; Gan, Y.; Long, D.; Chen, J.; Wang, J. Tea polyphenols alleviate tri-ortho-cresyl phosphate-induced autophagy of mouse ovarian granulosa cells. Environ. Toxicol. 2020, 35, 478–486. [Google Scholar] [CrossRef]
- Liu, C.; Zhou, W.; Li, Z.; Ren, J.; Li, X.; Li, S.; Liu, Q.; Song, F.; Hao, A.; Wang, F. Melatonin Protects Neural Stem Cells Against Tri-Ortho-Cresyl Phosphate-Induced Autophagy. Front. Mol. Neurosci. 2020, 13, 25. [Google Scholar] [CrossRef]
- Tellone, E.; Galtieri, A.; Russo, A.; Giardina, B.; Ficarra, S. Resveratrol: A Focus on Several Neurodegenerative Diseases. Oxidative Med. Cell. Longev. 2015, 2015, 392169. [Google Scholar] [CrossRef]
- Sun, A.Y.; Wang, Q.; Simonyi, A.; Sun, G.Y. Resveratrol as a therapeutic agent for neurodegenerative diseases. Mol. Neurobiol. 2010, 41, 375–383. [Google Scholar] [CrossRef] [PubMed]
- Xu, C.; Wang, L.; Fozouni, P.; Evjen, G.; Chandra, V.; Jiang, J.; Lu, C.; Nicastri, M.; Bretz, C.; Winkler, J.D.; et al. SIRT1 is downregulated by autophagy in senescence and ageing. Nat. Cell Biol. 2020, 22, 1170–1179. [Google Scholar] [CrossRef] [PubMed]
- Zhao, K.; Zhang, H.; Yang, D. SIRT1 exerts protective effects by inhibiting endoplasmic reticulum stress and NF-κB signaling pathways. Front. Cell Dev. Biol. 2024, 12, 1405546. [Google Scholar] [CrossRef] [PubMed]
- Xue, H.; Li, P.; Luo, Y.; Wu, C.; Liu, Y.; Qin, X.; Huang, X.; Sun, C. Salidroside stimulates the Sirt1/PGC-1α axis and ameliorates diabetic nephropathy in mice. Phytomed. Int. J. Phytother. Phytopharm. 2019, 54, 240–247. [Google Scholar] [CrossRef] [PubMed]
- Yang, C.; Xu, X.; Dong, X.; Yang, B.; Dong, W.; Luo, Y.; Liu, X.; Wu, Y.; Wang, J. DDIT3/CHOP promotes autophagy in chondrocytes via SIRT1-AKT pathway. Biochim. Biophys. Acta Mol. Cell Res. 2021, 1868, 119074. [Google Scholar] [CrossRef]
- Xu, H.Y.; Sun, Y.J.; Sun, Y.Y.; Wu, Y.J.; Xu, M.Y.; Chen, L.P.; Zhu, L. Lapatinib alleviates TOCP-induced axonal damage in the spinal cord of mouse. Neuropharmacology 2021, 189, 108535. [Google Scholar] [CrossRef]
- Wang, P.; Yang, M.; Jiang, L.; Wu, Y.J. A fungicide miconazole ameliorates tri-o-cresyl phosphate-induced demyelination through inhibition of ErbB/Akt pathway. Neuropharmacology 2019, 148, 31–39. [Google Scholar] [CrossRef]
- Song, F.; Zou, C.; Han, X.; Zeng, T.; Zhang, C.; Xie, K. Reduction of retrograde axonal transport associated-proteins motor proteins, dynein and dynactin in the spinal cord and cerebral cortex of hens by tri-ortho-cresyl phosphate (TOCP). Neurochem. Int. 2012, 60, 99–104. [Google Scholar] [CrossRef]
- Li, J.; Qin, Q.; Li, Y.X.; Leng, X.F.; Wu, Y.J. Tri-ortho-cresyl phosphate exposure leads to low egg production and poor eggshell quality via disrupting follicular development and shell gland function in laying hens. Ecotoxicol. Environ. Saf. 2021, 225, 112771. [Google Scholar] [CrossRef]
- Xia, W.; Huang, Z.J.; Feng, Y.W.; Tang, A.Z.; Liu, L. Body surface area-based equivalent dose calculation in tree shrew. Sci. Prog. 2021, 104, 368504211016935. [Google Scholar] [CrossRef]
- Akash, M.S.H.; Fatima, M.; Rehman, K.; Rehman, Q.; Chauhdary, Z.; Nadeem, A.; Mir, T.M. Resveratrol Mitigates Bisphenol A-Induced Metabolic Disruptions: Insights from Experimental Studies. Molecules 2023, 28, 5865. [Google Scholar] [CrossRef] [PubMed]
- Ding, K.N.; Lu, M.H.; Guo, Y.N.; Liang, S.S.; Mou, R.W.; He, Y.M.; Tang, L.P. Resveratrol relieves chronic heat stress-induced liver oxidative damage in broilers by activating the Nrf2-Keap1 signaling pathway. Ecotoxicol. Environ. Saf. 2023, 249, 114411. [Google Scholar] [CrossRef] [PubMed]
- Chen, J.X.; Sun, Y.J.; Wang, P.; Long, D.X.; Li, W.; Li, L.; Wu, Y.J. Induction of autophagy by TOCP in differentiated human neuroblastoma cells lead to degradation of cytoskeletal components and inhibition of neurite outgrowth. Toxicology 2013, 310, 92–97. [Google Scholar] [CrossRef] [PubMed]
- Xin, X.; Zeng, T.; Dou, D.D.; Zhao, S.; Du, J.Y.; Pei, J.J.; Xie, K.Q.; Zhao, X.L. Changes of mitochondrial ultrastructures and function in central nervous tissue of hens treated with tri-ortho-cresyl phosphate (TOCP). Hum. Exp. Toxicol. 2011, 30, 1062–1072. [Google Scholar] [CrossRef] [PubMed]
- Emerick, G.L.; Ehrich, M.; Jortner, B.S.; Oliveira, R.V.; Deoliveira, G.H. Biochemical, histopathological and clinical evaluation of delayed effects caused by methamidophos isoforms and TOCP in hens: Ameliorative effects using control of calcium homeostasis. Toxicology 2012, 302, 88–95. [Google Scholar] [CrossRef]
- Prola, A.; Pires Da Silva, J.; Guilbert, A.; Lecru, L.; Piquereau, J.; Ribeiro, M.; Mateo, P.; Gressette, M.; Fortin, D.; Boursier, C.; et al. SIRT1 protects the heart from ER stress-induced cell death through eIF2α deacetylation. Cell Death Differ. 2017, 24, 343–356. [Google Scholar] [CrossRef]
- Wan, C.; Liu, X.Q.; Chen, M.; Ma, H.H.; Wu, G.L.; Qiao, L.J.; Cai, Y.F.; Zhang, S.J. Tanshinone IIA ameliorates Aβ transendothelial transportation through SIRT1-mediated endoplasmic reticulum stress. J. Transl. Med. 2023, 21, 34. [Google Scholar] [CrossRef]
- Li, J.; Wu, Y.J. Tri-ortho-cresyl phosphate induces hepatic steatosis by mTOR activation and ER stress induction. Ecotoxicol. Environ. Saf. 2024, 271, 116010. [Google Scholar] [CrossRef]
- Lou, Y.; Wang, Z.; Xu, Y.; Zhou, P.; Cao, J.; Li, Y.; Chen, Y.; Sun, J.; Fu, L. Resveratrol prevents doxorubicin-induced cardiotoxicity in H9c2 cells through the inhibition of endoplasmic reticulum stress and the activation of the Sirt1 pathway. Int. J. Mol. Med. 2015, 36, 873–880. [Google Scholar] [CrossRef]
- Pourhanifeh, M.H.; Shafabakhsh, R.; Reiter, R.J.; Asemi, Z. The Effect of Resveratrol on Neurodegenerative Disorders: Possible Protective Actions Against Autophagy, Apoptosis, Inflammation and Oxidative Stress. Curr. Pharm. Des. 2019, 25, 2178–2191. [Google Scholar] [CrossRef]
- Papageorgiou, A.A.; Goutas, A.; Trachana, V.; Tsezou, A. Dual Role of SIRT1 in Autophagy and Lipid Metabolism Regulation in Osteoarthritic Chondrocytes. Medicina 2021, 57, 1203. [Google Scholar] [CrossRef] [PubMed]
- Song, S.; Tan, J.; Miao, Y.; Li, M.; Zhang, Q. Crosstalk of autophagy and apoptosis: Involvement of the dual role of autophagy under ER stress. J. Cell. Physiol. 2017, 232, 2977–2984. [Google Scholar] [CrossRef] [PubMed]
- Li, X.; He, S.; Ma, B. Autophagy and autophagy-related proteins in cancer. Mol. Cancer 2020, 19, 12. [Google Scholar] [CrossRef] [PubMed]
- Broderick, T.L.; Rasool, S.; Li, R.; Zhang, Y.; Anderson, M.; Al-Nakkash, L.; Plochocki, J.H.; Geetha, T.; Babu, J.R. Neuroprotective Effects of Chronic Resveratrol Treatment and Exercise Training in the 3xTg-AD Mouse Model of Alzheimer’s Disease. Int. J. Mol. Sci. 2020, 21, 7337. [Google Scholar] [CrossRef]
- Wang, C.; Yuan, J.; Du, J. Resveratrol alleviates acute lung injury through regulating PLSCR-3-mediated mitochondrial dysfunction and mitophagy in a cecal ligation and puncture model. Eur. J. Pharmacol. 2021, 913, 174643. [Google Scholar] [CrossRef]
- Tang, H.; Hou, H.; Song, L.; Tian, Z.; Liu, W.; Xia, T.; Wang, A. The role of mTORC1/TFEB axis mediated lysosomal biogenesis and autophagy impairment in fluoride neurotoxicity and the intervention effects of resveratrol. J. Hazard. Mater. 2024, 467, 133634. [Google Scholar] [CrossRef]
- Wang, W.; Wang, S.; Liu, T.; Ma, Y.; Huang, S.; Lei, L.; Wen, A.; Ding, Y. Resveratrol: Multi-Targets Mechanism on Neurodegenerative Diseases Based on Network Pharmacology. Front. Pharmacol. 2020, 11, 694. [Google Scholar] [CrossRef]
- Areti, A.; Yerra, V.G.; Naidu, V.; Kumar, A. Oxidative stress and nerve damage: Role in chemotherapy induced peripheral neuropathy. Redox Biol. 2014, 2, 289–295. [Google Scholar] [CrossRef]
- Osmanlıoğlu, H.; Nazıroğlu, M. Resveratrol Modulates Diabetes-Induced Neuropathic Pain, Apoptosis, and Oxidative Neurotoxicity in Mice Through TRPV4 Channel Inhibition. Mol. Neurobiol. 2024, 61, 7269–7286. [Google Scholar] [CrossRef]
- Ungurianu, A.; Zanfirescu, A.; Margină, D. Sirtuins, resveratrol and the intertwining cellular pathways connecting them. Ageing Res. Rev. 2023, 88, 101936. [Google Scholar] [CrossRef]
- Marqués, P.; Burillo, J.; González-Blanco, C.; Jiménez, B.; García, G.; García-Aguilar, A.; Iglesias-Fortes, S.; Lockwood, Á.; Guillén, C. Regulation of TSC2 lysosome translocation and mitochondrial turnover by TSC2 acetylation status. Sci. Rep. 2024, 14, 12521. [Google Scholar] [CrossRef] [PubMed]
- Singh, A.; Yadawa, A.K.; Chaturvedi, S.; Wahajuddin, M.; Mishra, A.; Singh, S. Mechanism for antiParkinsonian effect of resveratrol: Involvement of transporters, synaptic proteins, dendrite arborization, biochemical alterations, ER stress and apoptosis. Food Chem. Toxicol. Int. J. Publ. Br. Ind. Biol. Res. Assoc. 2021, 155, 112433. [Google Scholar] [CrossRef] [PubMed]
- Ren, F.F.; Xie, Z.Y.; Jiang, Y.N.; Guan, X.; Chen, Q.Y.; Lai, T.F.; Li, L. Dapagliflozin attenuates pressure overload-induced myocardial remodeling in mice via activating SIRT1 and inhibiting endoplasmic reticulum stress. Acta Pharmacol. Sin. 2022, 43, 1721–1732. [Google Scholar] [CrossRef] [PubMed]
- Kumar, V.; Kundu, S.; Singh, A.; Singh, S. Understanding the Role of Histone Deacetylase and their Inhibitors in Neurodegenerative Disorders: Current Targets and Future Perspective. Curr. Neuropharmacol. 2022, 20, 158–178. [Google Scholar] [CrossRef]









| Antibody | Clonality | Species | Dilutions | Company |
|---|---|---|---|---|
| SIRT1 | Polyclonal | Rabbit | 1:2000 | Proteintech Group, Rosemont, IL, USA (13161-1-AP) |
| GRP78 | Polyclonal | Rabbit | 1:3000 | Proteintech Group, Rosemont, IL, USA (11587-1-AP) |
| p-PERK | Polyclonal | Rabbit | 1:1000 | Affinity, Jiangsu, China (DF7576) |
| PERK | Polyclonal | Rabbit | 1:1000 | Proteintech Group, Rosemont, IL, USA (24390-1-AP) |
| p-eIF2α | Polyclonal | Rabbit | 1:500 | Affinity, Jiangsu, China (AF3087) |
| eIF2α | Polyclonal | Rabbit | 1:500 | Affinity, Jiangsu, China (AF6087) |
| ATF4 | Polyclonal | Rabbit | 1:1000 | Proteintech Group, Rosemont, IL, USA (10835-1-AP) |
| CHOP | Polyclonal | Rabbit | 1:500 | Proteintech Group, Rosemont, IL, USA (15204-1-AP) |
| LC3-II | Polyclonal | Rabbit | 1:2000 | Abcam, Eugene, OR, USA (ab48394) |
| Beclin-1 | Polyclonal | Rabbit | 1:1000 | Proteintech Group, Rosemont, IL, USA (11306-1-AP) |
| P62 | Polyclonal | Rabbit | 1:1000 | ImmunoWay, Plano, TX, USA (YT7058) |
| GAPDH | Polyclonal | Rabbit | 1:10,000 | Proteintech Group, Rosemont, IL, USA (10494-1-AP) |
| Gene | Forward Primer (5′-3′) | Reward Primer (5′-3′) |
|---|---|---|
| SIRT1 | GCGGCTCGTGTCACAGTCAG | TCCTCAAATGCAGCTTCCACTTCC |
| GRP78 | ACGGTTCGTGTGTGACGA | TAGGTGGTACCGAGGTCGATG |
| PERK | GGGCGAGGATGTTGTCTTAGTTGG | GCCGAGCAGATGTACTTCACCTTC |
| eIF2α | CGGAGGTGGAAGATGTTGTGATGG | CAGCTCACTGAGAAGGATCATGCC |
| ATF4 | TCTGCAACCATGGCGTTT | AGGCTCATCTTGGTCAGGTTT |
| CHOP | CAACGGAGAATGAGCGGAGC | GCTCTTCCTTCTGGATGCCTTC |
| Beclin-1 | GCAGGAAGAAGCTCAGTATCAG | CGCATCTGGTTCTCCACACTT |
| P62 | CCAGGAACACAGCGAGTCAAGC | GGGATTCAATCAAGCGAGGGTCTG |
| GAPDH | CAGAACATCATCCCAGCGTCCAC | CGGCAGGTCAGGTCAACAACAG |
Disclaimer/Publisher’s Note: The statements, opinions and data contained in all publications are solely those of the individual author(s) and contributor(s) and not of MDPI and/or the editor(s). MDPI and/or the editor(s) disclaim responsibility for any injury to people or property resulting from any ideas, methods, instructions or products referred to in the content. |
© 2024 by the authors. Licensee MDPI, Basel, Switzerland. This article is an open access article distributed under the terms and conditions of the Creative Commons Attribution (CC BY) license (https://creativecommons.org/licenses/by/4.0/).
Share and Cite
Tian, X.; Ou, Y.; Shi, S.; Zhou, Q.; Long, S.; Xiang, Y.; Zhao, W.; Long, D. SIRT1-Dependent Neuroprotection by Resveratrol in TOCP-Induced Spinal Cord Injury: Modulation of ER Stress and Autophagic Flux. Toxics 2024, 12, 810. https://doi.org/10.3390/toxics12110810
Tian X, Ou Y, Shi S, Zhou Q, Long S, Xiang Y, Zhao W, Long D. SIRT1-Dependent Neuroprotection by Resveratrol in TOCP-Induced Spinal Cord Injury: Modulation of ER Stress and Autophagic Flux. Toxics. 2024; 12(11):810. https://doi.org/10.3390/toxics12110810
Chicago/Turabian StyleTian, Xiangsheng, Yiquan Ou, Shengyuan Shi, Qiuhua Zhou, Sihong Long, Yao Xiang, Weichao Zhao, and Dingxin Long. 2024. "SIRT1-Dependent Neuroprotection by Resveratrol in TOCP-Induced Spinal Cord Injury: Modulation of ER Stress and Autophagic Flux" Toxics 12, no. 11: 810. https://doi.org/10.3390/toxics12110810
APA StyleTian, X., Ou, Y., Shi, S., Zhou, Q., Long, S., Xiang, Y., Zhao, W., & Long, D. (2024). SIRT1-Dependent Neuroprotection by Resveratrol in TOCP-Induced Spinal Cord Injury: Modulation of ER Stress and Autophagic Flux. Toxics, 12(11), 810. https://doi.org/10.3390/toxics12110810

