Polyethylene Terephthalate Microplastic Exposure Induced Reproductive Toxicity Through Oxidative Stress and p38 Signaling Pathway Activation in Male Mice
Abstract
1. Introduction
2. Materials and Methods
2.1. Microplastic Samples
2.2. Animal and Ethics Statement
2.3. Experimental Design
2.4. Animal Experiments
2.5. Collection and Processing of Testicular Tissue Samples
2.6. Testicular Histopathology
2.7. Sperm Quality Assessment
2.8. Spermatogenic Cell Apoptosis and the Expression of Apoptosis Factors
2.9. Oxidative Stress
2.10. The Expression of Phosphorylated p38 Mitogen-Activated Protein (p-p38)
2.11. Statistical Analysis
3. Results
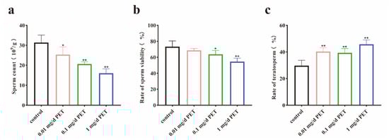
3.1. The Reproductive Damage Effects of PET MPs
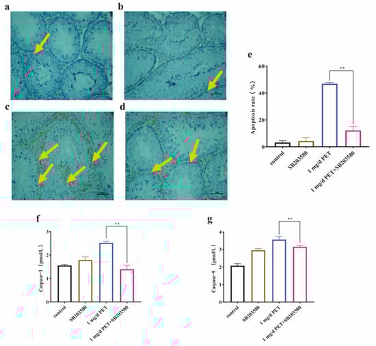
3.2. The Apoptosis of Spermatogenic Cells and the Expression of Apoptosis Factors
3.3. The Role of Oxidative Stress in Male Reproductive Toxicity Induced by PET MPs
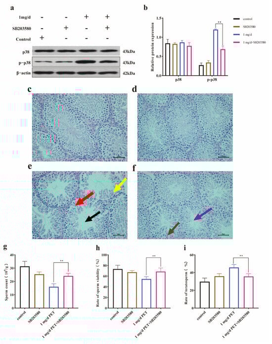
3.4. The Role of the p38 Signaling Pathway in Male Reproductive Toxicity Induced by PET MPs
4. Discussion
5. Conclusions
Author Contributions
Funding
Institutional Review Board Statement
Informed Consent Statement
Data Availability Statement
Conflicts of Interest
References
- United Nations UN Environment Programme. UNEP Year Book 2011: Emerging Issues in Our Global Environment; United Nations Environment Programme: Nairobi, Kenya, 2011. [Google Scholar]
- Thompson, R.C.; Olsen, Y.; Mitchell, R.P.; Davis, A.; Rowland, S.J.; John, A.W.G.; McGonigle, D.; Russell, A.E. Lost at sea: Where is all the plastic. Science 2004, 304, 838. [Google Scholar] [CrossRef]
- Wu, P.; Huang, J.; Zheng, Y.; Yang, Y.; Zhang, Y.; He, F.; Chen, H.; Quan, G.; Yan, J.; Li, T.; et al. Environmental occurrences, fate, and impacts of microplastics. Ecotoxicol. Environ. Saf. 2019, 184, 109612. [Google Scholar] [CrossRef]
- Liu, G.; Zhu, Z.; Yang, Y.; Sun, Y.; Yu, F.; Ma, J. Sorption behavior and mechanism of hydrophilic organic chemicals to virgin and aged microplastics in freshwater and seawater. Environ. Pollut. 2019, 246, 26–33. [Google Scholar] [CrossRef]
- Liang, B.; Huang, Y.; Zh, Y.; Li, Z.; Ye, R.; Wang, B.; Zhang, B.; Meng, H.; Lin, X.; Du, J.; et al. Brain single-nucleus transcriptomics highlights that polystyrene nanoplastics potentially induce Parkinson’s disease-like neurodegeneration by causing energy metabolism disorders in mice. J. Hazard. Mater. 2022, 430, 128459. [Google Scholar] [CrossRef]
- Ismanto, A.; Hadibarata, T.; Kristanti, R.A.; Zainuri, M.; Sugianto, D.N.; Kusumastuti, W.; Anindita, M.A. Microplastics in ecological system: Their prevalence, health effects, and remediation. Environ. Nanotechnol. Monit. Manag. 2024, 22, 101007. [Google Scholar] [CrossRef]
- Chizitere, E.E.; Okorie, C.J.; Toluwalase, O.; Abel, E.; Iwuozor, K.O.; Saliu, O.D.; Okoro, H.K.; George, A.A. From oceans to dinner plates: The impact of microplastics on human health. Heliyon 2023, 9, 20440. [Google Scholar]
- Zhou, Y.; He, G.; Jiang, X.; Yao, L.; Ouyang, L.; Liu, X.; Liu, W.; Liu, Y. Microplastic contamination is ubiquitous in riparian soils and strongly related to elevation, precipitation and population density. J. Hazard. Mater. 2021, 411, 125178. [Google Scholar] [CrossRef]
- Neha, B.; Faisal, S.; Singh, J.C. Microplastics in the River Ganga and its fishes: Study of a Himalayan River. Sci. Total Environ. 2023, 901, 165924. [Google Scholar]
- Chen, Y.; Meng, Y.; Liu, G.; Huang, X.; Chai, G.; Xie, Y. Atmospheric deposition of microplastics at a western China metropolis: Relationship with underlying surface types and human exposure. Environ. Pollut. 2024, 355, 124192. [Google Scholar] [CrossRef]
- Rist, S.; Almroth, B.C.; Hartmann, N.B.; Karlsson, T.M. A critical perspective on early communications concerning human health aspects of microplastics. Sci. Total Environ. 2018, 626, 720–726. [Google Scholar] [CrossRef]
- Li, Y.; Peng, L.; Fu, J.; Dai, X.; Wang, G. A microscopic survey on microplastics in beverages: The case of beer, mineral water and tea. Analyst 2022, 147, 1099–1105. [Google Scholar] [CrossRef]
- DiazBasantes, M.F.; David, N.A.; Conesa, J.A.; Andres, F. Presence of microplastics in commercial canned tuna. Food Chem. 2022, 385, 132721. [Google Scholar] [CrossRef]
- Leslie, H.A.; van Velzen, M.J.M.; Brandsma, S.H.; Vethaak, A.D.; GarciaVallejo, J.J.; Lamoree, M.H. Discovery and quantification of plastic particle pollution in human blood. Environ. Int. 2022, 163, 107199. [Google Scholar] [CrossRef]
- Jenner, L.C.; Rotchell, J.M.; Bennett, R.T.; Michael, C.; Vasileios, T.; Sadofsky, L.R. Detection of microplastics in human lung tissue using μFTIR spectroscopy. Sci. Total Environ. 2022, 831, 154907. [Google Scholar] [CrossRef]
- Luigi, M.; Elisabetta, G.; Valentina, N.; Tiziana, N.; Maria, R.; Marina, P.; Oriana, M. Raman Microspectroscopy evidence of microplastics in human semen. Sci. Total Environ. 2023, 901, 165922. [Google Scholar]
- Fernando, A.L.L.; Regiani, C.O.; Ribeiro, J.G.; Luciana, D.S.G.; Augusto, A.R.; Thais, M. Presence of airborne microplastics in human lung tissue. J. Hazard. Mater. 2021, 416, 126124. [Google Scholar]
- Lee, S.; Kang, K.; Sung, S.; Choi, J.; Sung, M.; Seong, K.; Lee, S.; Yang, S.Y.; Seo, M.; Kim, K. Toxicity Study and Quantitative Evaluation of Polyethylene Microplastics in ICR Mice. Polymers 2022, 14, 402. [Google Scholar] [CrossRef]
- Salma, K.; Katrin, R.; Roy, B.; Pieter, V.B.; Hanna, D.; Sem, D.; Okoli, I.C. Public preferences for marine plastic litter management across Europe. Ecol. Econ. 2023, 204, 107609. [Google Scholar]
- Neamatollah, J.H.F.; Javad, M.M.; Faezeh, J. Effects of nano and microplastics on the reproduction system: In vitro and in vivo studies review. Food Chem. Toxicol. 2023, 178, 113938. [Google Scholar]
- Jia, R.; Han, J.; Liu, X.; Li, K.; Lai, W.; Bian, L.; Yan, J.; Xi, Z. Exposure to Polypropylene Microplastics via Oral Ingestion Induces Colonic Apoptosis and Intestinal Barrier Damage through Oxidative Stress and Inflammation in Mice. Toxics 2023, 11, 127. [Google Scholar] [CrossRef]
- Zou, H.; Qu, H.; Bian, Y.; Sun, J.; Wang, T.; Ma, Y.; Yuan, Y.; Gu, J.; Bian, J.; Liu, Z. Polystyrene Microplastics Induce Oxidative Stress in Mouse Hepatocytes in Relation to Their Size. Int. J. Mol. Sci. 2023, 24, 7382. [Google Scholar] [CrossRef]
- Jin, H.; Ma, T.; Sha, X.; Liu, Z.; Zhou, Y.; Meng, X.; Chen, Y.; Han, X.; Ding, J. Polystyrene microplastics induced male reproductive toxicity in mice. J. Hazard. Mater. 2021, 401, 123430. [Google Scholar] [CrossRef]
- Xie, X.; Deng, T.; Duan, J.; Xie, J.; Yuan, J.; Chen, M. Exposure to polystyrene microplastics causes reproductive toxicity through oxidative stress and activation of the p38 MAPK signaling pathway. Ecotoxicol. Environ. Saf. 2020, 190, 110133. [Google Scholar] [CrossRef]
- Yeszhanov, A.B.; Korolkov, I.V.; Dosmagambetova, S.S.; Zdorovets, M.V.; Güven, O. Recent Progress in the Membrane Distillation and Impact of Track-Etched Membranes. Polymers 2021, 13, 2520. [Google Scholar] [CrossRef]
- Karol, M.; Aleksandra, K.; Monika, G.; Jarosław, C.; Ismena, G.; Mariusz, S.; Łukasz, P.; Aneta, A.; Iwona, B. New insights into the potential effects of PET microplastics on organisms via extracellular vesicle-mediated communication. Sci. Total Environ. 2023, 904, 166967. [Google Scholar]
- Zhang, X.; Li, S.; Liu, Y.; Yu, K.; Zhang, H.; Yu, H.; Jiang, J. Neglected microplastics pollution in the nearshore surface waters derived from coastal fishery activities in Weihai, China. Sci. Total Environ. 2021, 768, 144484. [Google Scholar] [CrossRef]
- Zhou, H.; Shi, S.; You, Q.; Zhang, K.; Chen, Y.; Zheng, D.; Sun, J. Polyethylene Terephthalate Hydrolases in Human Gut Microbiota and Their Implications for Human Health. Microorganisms 2024, 12, 138. [Google Scholar] [CrossRef]
- Nair, A.B.; Jacob, S. A simple practice guide for dose conversion between animals and human. J. Basic Clin. Pharm. 2016, 7, 27–31. [Google Scholar] [CrossRef]
- Senathirajah, K.; Attwood, S.; Bhagwat, G.; Carbery, M.; Wilson, S.; Palanisami, T. Estimation of the mass of microplastics ingested–A pivotal first step towards human health risk assessment. J. Hazard. Mater. 2021, 404, 124004. [Google Scholar] [CrossRef]
- Zuccarello, P.; Ferrante, M.; Cristaldi, A.; Copat, C.; Grasso, A.; Sangregorio, D.; Fiore, M.; Conti, G.O. Exposure to microplastics (<10 μm) associated to plastic bottles mineral water consumption: The first quantitative study. Water Res. 2019, 157, 365–371. [Google Scholar]
- Farr, S.A.; Fai, P.H.; Dilek, D.A.; Jeniffer, D.; Banks, W.A.; Edward, E.; Allan, B.D.; Morley, J.E. The antioxidants alpha-lipoic acid and N-acetylcysteine reverse memory impairment and brain oxidative stress in aged SAMP8 mice. J. Neurochem. 2003, 84, 1173–1183. [Google Scholar] [CrossRef] [PubMed]
- Tardiolo, G.; Bramanti, P.; Mazzon, E. Overview on the effects of n-acetylcysteine in neurodegenerative diseases. Molecules 2018, 23, 3305. [Google Scholar] [CrossRef] [PubMed]
- Qiu, L.; Wang, H.; Dong, T.; Huang, J.; Li, T.; Ren, H.; Wang, X.; Qu, J.; Wang, S. Perfluorooctane sulfonate (PFOS) disrupts testosterone biosynthesis via CREB/CRTC2/StAR signaling pathway in Leydig cells. Toxicology 2021, 449, 152663. [Google Scholar] [CrossRef]
- Qiu, L.; Qian, Y.; Liu, Z.; Wang, C.; Qu, J.; Wang, X.; Wang, S. Perfluorooctane sulfonate (PFOS) disrupts blood-testis barrier by down-regulating junction proteins via p38 MAPK/ATF2/MMP9 signaling pathway. Toxicology 2016, 373, 1–12. [Google Scholar] [CrossRef]
- Linder, R.E.; Strader, L.F.; Slott, V.L.; Suarez, J.D. Endpoints of spermatotoxicity in the rat after short duration exposures to fourteen reproductive toxicants. Reprod. Toxicol. 1992, 6, 491–505. [Google Scholar] [CrossRef]
- Ma, S.; Wang, L.; Li, S.; Zhao, S.; Li, F.; Li, X. Transcriptome and proteome analyses reveal the mechanisms involved in polystyrene nanoplastics disrupt spermatogenesis in mice. Environ. Pollut. 2024, 342, 123086. [Google Scholar] [CrossRef]
- Gao, L.; Xiong, X.; Chen, C.; Luo, P.; Li, J.; Gao, X.; Huang, L.; Li, L. The male reproductive toxicity after nanoplastics and microplastics exposure: Sperm quality and changes of different cells in testis. Ecotoxicol. Environ. Saf. 2023, 267, 115618. [Google Scholar] [CrossRef]
- Kweon, J.; Park, W.; Park, J.; You, J.; Song, G.; Lim, W. Pyridaben induces apoptosis and inflammation in bovine mammary epithelial cells by disturbance of calcium homeostasis and upregulation of MAPK cascades. Pestic. Biochem. Physiol. 2024, 198, 105755. [Google Scholar] [CrossRef]
- Hagai, L.; Niels, J.; Anderson, M.A.; Jaime, M.; Dan, W.D.; Maya, J.; Rachel, P.; Swan, S.H. Temporal trends in sperm count: A systematic review and meta-regression analysis of samples collected globally in the 20th and 21st centuries. Hum. Reprod. Update 2023, 29, 157–176. [Google Scholar]
- Wei, Z.; Wang, Y.; Wang, S.; Xie, J.; Han, Q.; Chen, M. Comparing the effects of polystyrene microplastics exposure on reproduction and fertility in male and female mice. Toxicology 2022, 465, 153059. [Google Scholar] [CrossRef]
- Zhang, P.; Zhang, Y.; Li, P.; Tu, D.; Zheng, X. Effects of the adsorption behavior of polyamide microplastics on male reproductive health by reduction of testosterone bioavailability. Ecotoxicol. Environ. Saf. 2024, 269, 115747. [Google Scholar] [CrossRef] [PubMed]
- An, R.; Wang, X.; Yang, L.; Zhang, J.; Wang, N.; Xu, F.; Hou, Y.; Zhang, H.; Zhang, L. Polystyrene microplastics cause granulosa cells apoptosis and fibrosis in ovary through oxidative stress in rats. Toxicology 2021, 449, 152665. [Google Scholar] [CrossRef] [PubMed]
- Hu, J.; Qin, X.; Zhang, J.; Zhu, Y.; Zeng, W.; Lin, Y.; Liu, X. Polystyrene microplastics disturb maternal-fetal immune balance and cause reproductive toxicity in pregnant mice. Reprod. Toxicol. 2021, 106, 42–50. [Google Scholar] [CrossRef] [PubMed]
- Becerril, A.R.; Bucklin, R.E. Beverage bottle capacity, packaging efficiency, and the potential for plastic waste reduction. Sci. Rep. 2021, 11, 3542. [Google Scholar]
- Yan, Z.; Liu, Y.; Zhang, T.; Zhang, F.; Ren, H.; Zhang, Y. Analysis of Microplastics in Human Feces Reveals a Correlation between Fecal Microplastics and Inflammatory Bowel Disease Status. Environ. Sci. Technol. 2022, 56, 414–421. [Google Scholar] [CrossRef]
- Kim, S.W.; Kim, D.; Jeong, S.W.; An, Y.J. Size-dependent effects of polystyrene plastic particles on the nematode Caenorhabditis elegans as related to soil physicochemical properties. Environ. Pollut. 2020, 258, 113740. [Google Scholar] [CrossRef]
- Griswold, M.D. Interactions between germ cells and Sertoli cells in the testis. Biol. Reprod. 1995, 52, 211–216. [Google Scholar] [CrossRef]
- Cheng, C.Y.; Mruk, D.D. The blood-testis barrier and its implications for male contraception. Pharmacol. Rev. 2012, 64, 16–64. [Google Scholar] [CrossRef]
- Lu, C.; Liang, Y.; Cheng, Y.; Peng, C.; Sun, Y.; Liu, K.; Li, Y.; Lou, Y.; Jiang, X.; Zhang, A.; et al. Microplastics cause reproductive toxicity in male mice through inducing apoptosis of spermatogenic cells via p53 signaling. Food Chem. Toxicol. 2023, 179, 113970. [Google Scholar] [CrossRef]
- Yang, X.; Zhang, X.; Zhang, J.; Ji, Q.; Huang, W.; Zhang, X.; Li, Y. Spermatogenesis disorder caused by T-2 toxin is associated with germ cell apoptosis mediated by oxidative stress. Environ. Pollut. 2019, 251, 372–379. [Google Scholar] [CrossRef]
- Aitken, R.J.; Smith, T.B.; Jobling, M.S.; Baker, M.A.; Iuliis, G.N.D. Oxidative stress and male reproductive health. Asian J. Androl. 2014, 16, 31–38. [Google Scholar] [CrossRef] [PubMed]
- Li, S.; Wang, Q.; Yu, H.; Yang, L.; Sun, Y.; Xu, N.; Wang, N.; Lei, Z.; Hou, J.; Jin, Y.; et al. Polystyrene microplastics induce blood-testis barrier disruption regulated by the MAPK-Nrf2 signaling pathway in rats. Environ. Sci. Pollut. Res. Int. 2021, 28, 47921–47931. [Google Scholar] [CrossRef] [PubMed]
- Lin, X.; Zhu, L.; Gao, X.; Kong, L.; Huang, Y.; Zhao, H.; Chen, Y.; Wen, L.; Li, R.; Wu, J.; et al. Ameliorative effect of betulinic acid against zearalenone exposure triggers testicular dysfunction and oxidative stress in mice via p38/ERK MAPK inhibition and Nrf2-mediated antioxidant defense activation. Ecotoxicol. Environ. Saf. 2022, 238, 113561. [Google Scholar] [CrossRef] [PubMed]
- Lu, T.; Ling, C.; Hu, M.; Meng, X.; Deng, Y.; An, H.; Li, L.; Hu, Y.; Wang, H.; Song, G.; et al. Effect of nano-titanium dioxide on blood-testis barrier and MAPK signaling pathway in male mice. Biol. Trace Elem. Res. 2021, 199, 2961–2971. [Google Scholar] [CrossRef] [PubMed]
- Zeng, Y.; Yang, Q.; Ouyang, Y.; Lou, Y.; Cui, H.; Deng, H.; Zhu, Y.; Geng, Y.; Ouyang, P.; Chen, L.; et al. Nickel induces blood-testis barrier damage through ROS-mediated p38 MAPK pathways in mice. Redox Biol. 2023, 67, 102886. [Google Scholar] [CrossRef]
- Han, Q.; Gao, X.; Wang, S.; Wei, Z.; Wang, Y.; Xu, K.; Chen, M. Co-exposure to polystyrene microplastics and di-(2-ethylhexyl) phthalate aggravates allergic asthma through the TRPA1-p38 MAPK pathway. Toxicol. Lett. 2023, 384, 73–85. [Google Scholar] [CrossRef]
- Qiu, L.; Zhang, X.; Zhang, X.; Zhang, Y.; Gu, J.; Chen, M.; Zhang, Z.; Wang, X.; Wang, S. Sertoli cell is a potential target for perfluorooctane sulfonate-induced reproductive dysfunction in male mice. Toxicol. Sci. 2013, 135, 229–240. [Google Scholar] [CrossRef]










Disclaimer/Publisher’s Note: The statements, opinions and data contained in all publications are solely those of the individual author(s) and contributor(s) and not of MDPI and/or the editor(s). MDPI and/or the editor(s) disclaim responsibility for any injury to people or property resulting from any ideas, methods, instructions or products referred to in the content. |
© 2024 by the authors. Licensee MDPI, Basel, Switzerland. This article is an open access article distributed under the terms and conditions of the Creative Commons Attribution (CC BY) license (https://creativecommons.org/licenses/by/4.0/).
Share and Cite
Li, T.; Bian, B.; Ji, R.; Zhu, X.; Wo, X.; Song, Q.; Li, Z.; Wang, F.; Jia, Y. Polyethylene Terephthalate Microplastic Exposure Induced Reproductive Toxicity Through Oxidative Stress and p38 Signaling Pathway Activation in Male Mice. Toxics 2024, 12, 779. https://doi.org/10.3390/toxics12110779
Li T, Bian B, Ji R, Zhu X, Wo X, Song Q, Li Z, Wang F, Jia Y. Polyethylene Terephthalate Microplastic Exposure Induced Reproductive Toxicity Through Oxidative Stress and p38 Signaling Pathway Activation in Male Mice. Toxics. 2024; 12(11):779. https://doi.org/10.3390/toxics12110779
Chicago/Turabian StyleLi, Tianyang, Bohao Bian, Rihao Ji, Xiuwen Zhu, Xiaohui Wo, Qiankun Song, Zhigang Li, Feifei Wang, and Yuqiao Jia. 2024. "Polyethylene Terephthalate Microplastic Exposure Induced Reproductive Toxicity Through Oxidative Stress and p38 Signaling Pathway Activation in Male Mice" Toxics 12, no. 11: 779. https://doi.org/10.3390/toxics12110779
APA StyleLi, T., Bian, B., Ji, R., Zhu, X., Wo, X., Song, Q., Li, Z., Wang, F., & Jia, Y. (2024). Polyethylene Terephthalate Microplastic Exposure Induced Reproductive Toxicity Through Oxidative Stress and p38 Signaling Pathway Activation in Male Mice. Toxics, 12(11), 779. https://doi.org/10.3390/toxics12110779

