Effect of Pesticide Vinclozolin Toxicity Exposure on Cardiac Oxidative Stress and Myocardial Damage
Abstract
1. Introduction
2. Materials and Methods
2.1. Animals
2.2. Experimental Groups
- Control (CTRL) n = 6: rats were orally administered the vehicle (corn oil) for 30 days.
- VCZ 1 mg/kg n = 6: rats were orally administered vinclozolin (1 mg/kg) for 30 days.
- VCZ 30 mg/kg n = 6: rats were orally administered vinclozolin (30 mg/kg) for 30 days.
- VCZ 100 mg/kg n = 6: rats were orally administered vinclozolin (100 mg/kg) for 30 days.
2.3. Heart Weight, hw/Body Weight, bw (hw/bw)
2.4. Histological Analysis
- Negative score (score 0 or 1), the absence of myocardial damage.
- Positive score (score 2–7), the existence of damage
- -
- Mild myocardial damage (score 2–3),
- -
- Moderate myocardial damage (score 4–5),
- -
- Extensive myocardial damage (score 6–7).
2.5. Assessment of the Antioxidant System
2.6. ELISA Measurement in Serum Samples
2.7. Western Blot Analysis
2.8. Terminal Deoxynucleotidyl Nick-End Labeling (TUNEL) Assay
2.9. Real Time PCR
2.10. Statistical Evaluation
3. Results
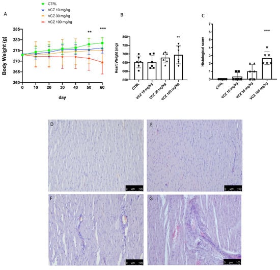
3.1. Body Weigh, and Heart Weight and Histology
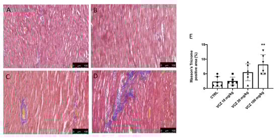
3.2. Heart Fibrosis
3.3. Myocardial Enzymes Measurement in Serum
3.4. Oxidative Homeostasis and Lipid Peroxidation
3.5. Apoptotic Pathway
4. Discussion
5. Conclusions
Author Contributions
Funding
Institutional Review Board Statement
Informed Consent Statement
Data Availability Statement
Conflicts of Interest
References
- Zubrod, J.P.; Bundschuh, M.; Arts, G.; Brühl, C.A.; Imfeld, G.; Knäbel, A.; Payraudeau, S.; Rasmussen, J.J.; Rohr, J.; Scharmüller, A. Fungicides: An overlooked pesticide class? Environ. Sci. Technol. 2019, 53, 3347–3365. [Google Scholar] [CrossRef] [PubMed]
- Mann, R.M.; Hyne, R.V.; Choung, C.B.; Wilson, S.P. Amphibians and agricultural chemicals: Review of the risks in a complex environment. Environ. Pollut. 2009, 157, 2903–2927. [Google Scholar] [PubMed]
- Giambò, F.; Teodoro, M.; Costa, C.; Fenga, C. Toxicology and microbiota: How do pesticides influence gut microbiota? A review. Int. J. Environ. Res. Public Health 2021, 18, 5510. [Google Scholar] [CrossRef] [PubMed]
- Marinaro, J.; Tanrikut, C. Environmental Toxins and Men’s Health. In Effects of Lifestyle on Men’s Health; Yafi, F.A., Yafi, N.R., Eds.; Academic Press: Cambridge, MA, USA, 2019; pp. 363–401. [Google Scholar]
- Cabras, P.; Angioni, A. Pesticide residues in grapes, wine, and their processing products. J. Agric. Food Chem. 2000, 48, 967–973. [Google Scholar] [CrossRef]
- Oliva, J.; Navarro, S.; Barba, A.; Navarro, G. Determination of chlorpyrifos, penconazole, fenarimol, vinclozolin and metalaxyl in grapes, must and wine by on-line microextraction and gas chromatography. J. Chromatogr. A 1999, 833, 43–51. [Google Scholar] [CrossRef]
- González-Sanz, S.; Barreñada, O.; Rial, E.; Brieño-Enriquez, M.A.; Del Mazo, J. The antiandrogenic vinclozolin induces differentiation delay of germ cells and changes in energy metabolism in 3D cultures of fetal ovaries. Sci. Rep. 2020, 10, 18036. [Google Scholar]
- Aquilino, M.; Sánchez-Argüello, P.; Martínez-Guitarte, J.-L. Genotoxic effects of vinclozolin on the aquatic insect Chironomus riparius (Diptera, Chironomidae). Environ. Pollut. 2018, 232, 563–570. [Google Scholar] [CrossRef]
- Fenstad, A.A.; Moody, A.J.; Ost, M.; Jaatinen, K.; Bustnes, J.O.; Moe, B.; Hanssen, S.A.; Gabrielsen, K.M.; Herzke, D.; Lierhagen, S. Antioxidant responses in relation to persistent organic pollutants and metals in a low-and a high-exposure population of Seabirds. Environ. Sci. Technol. 2016, 50, 4817–4825. [Google Scholar] [CrossRef]
- Wu, K.; Li, Y.; Pan, P.; Li, Z.; Yu, Y.; Huang, J.; Ma, F.; Tian, L.; Fang, Y.; Wang, Y. Gestational vinclozolin exposure suppresses fetal testis development in rats. Ecotoxicol. Environ. Saf. 2020, 203, 111053. [Google Scholar] [CrossRef]
- Flynn, K.M.; Delclos, K.B.; Newbold, R.R.; Ferguson, S.A. Behavioral responses of rats exposed to long-term dietary vinclozolin. J. Agric. Food Chem. 2001, 49, 1658–1665. [Google Scholar] [CrossRef]
- Satre, D.; Reichert, M.; Corbitt, C. Effects of vinclozolin, an anti-androgen, on affiliative behavior in the Dark-eyed Junco, Junco hyemalis. Environ. Res. 2009, 109, 400–404. [Google Scholar] [CrossRef]
- Lor, Y.; Revak, A.; Weigand, J.; Hicks, E.; Howard, D.R.; King-Heiden, T.C. Juvenile exposure to vinclozolin shifts sex ratios and impairs reproductive capacity of zebrafish. Reprod. Toxicol. 2015, 58, 111–118. [Google Scholar] [CrossRef] [PubMed]
- Amato, C.M.; Boyd, M.; Yang, J.; McCoy, K.A. Organizational effects of the antiandrogen, vinclozolin, on penis development in the mouse. Biol. Reprod. 2018, 99, 639–649. [Google Scholar] [CrossRef] [PubMed]
- Makynen, E.; Kahl, M.; Jensen, K.; Tietge, J.; Wells, K.; Van Der Kraak, G.; Ankley, G. Effects of the mammalian antiandrogen vinclozolin on development and reproduction of the fathead minnow (Pimephales promelas). Aquat. Toxicol. 2000, 48, 461–475. [Google Scholar] [CrossRef] [PubMed]
- Wolf, C.J.; LeBlanc, G.A.; Ostby, J.S.; Gray, L.E., Jr. Characterization of the period of sensitivity of fetal male sexual development to vinclozolin. Toxicol. Sci. 2000, 55, 152–161. [Google Scholar] [CrossRef]
- Bayley, M.; Junge, M.; Baatrup, E. Exposure of juvenile guppies to three antiandrogens causes demasculinization and a reduced sperm count in adult males. Aquat. Toxicol. 2002, 56, 227–239. [Google Scholar] [CrossRef]
- Colbert, N.K.; Pelletier, N.C.; Cote, J.M.; Concannon, J.B.; Jurdak, N.A.; Minott, S.B.; Markowski, V.P. Perinatal exposure to low levels of the environmental antiandrogen vinclozolin alters sex-differentiated social play and sexual behaviors in the rat. Environ. Health Perspect. 2005, 113, 700–707. [Google Scholar] [CrossRef]
- Flick, B.; Schneider, S.; Melching-Kollmuss, S.; Fussell, K.C.; Gröters, S.; Buesen, R.; Strauss, V.; van Ravenzwaay, B. Investigations of putative reproductive toxicity of low-dose exposures to vinclozolin in Wistar rats. Arch. Toxicol. 2017, 91, 1941–1956. [Google Scholar] [CrossRef]
- D’Amico, R.; Di Paola, D.; Impellizzeri, D.; Genovese, T.; Fusco, R.; Peritore, A.F.; Gugliandolo, E.; Crupi, R.; Interdonato, L.; Cuzzocrea, S. Chronic Exposure to Endocrine Disruptor Vinclozolin Leads to Lung Damage via Nrf2–Nf-kb Pathway Alterations. Int. J. Mol. Sci. 2022, 23, 11320. [Google Scholar] [CrossRef]
- Di Paola, D.; D’Amico, R.; Genovese, T.; Siracusa, R.; Cordaro, M.; Crupi, R.; Peritore, A.F.; Gugliandolo, E.; Interdonato, L.; Impellizzeri, D. Chronic exposure to Vinclozolin induced fibrosis, mitochondrial dysfunction, oxidative stress, and apoptosis in mice kidney. Int. J. Mol. Sci. 2022, 23, 11296. [Google Scholar] [CrossRef]
- Yang, L.; Zha, J.; Li, W.; Li, Z.; Wang, Z. Vinclozolin affects the interrenal system of the rare minnow (Gobiocypris rarus). Aquat. Toxicol. 2011, 104, 153–159. [Google Scholar] [CrossRef] [PubMed]
- Melvin, S.D.; Leusch, F.D.; Carroll, A.R. Metabolite profiles of striped marsh frog (Limnodynastes peronii) larvae exposed to the anti-androgenic fungicides vinclozolin and propiconazole are consistent with altered steroidogenesis and oxidative stress. Aquat. Toxicol. 2018, 199, 232–239. [Google Scholar] [CrossRef] [PubMed]
- Lu, H.-L.; Kang, C.-Q.; Meng, Q.-Y.; Hu, J.-R.; Melvin, S.D. Functional and hepatic metabolite changes in aquatic turtle hatchlings exposed to the anti-androgenic fungicide vinclozolin. Ecotoxicol. Environ. Saf. 2022, 231, 113220. [Google Scholar] [CrossRef] [PubMed]
- Anway, M.D.; Cupp, A.S.; Uzumcu, M.; Skinner, M.K. Epigenetic transgenerational actions of endocrine disruptors and male fertility. Science 2005, 308, 1466–1469. [Google Scholar] [CrossRef]
- Anway, M.D.; Leathers, C.; Skinner, M.K. Endocrine disruptor vinclozolin induced epigenetic transgenerational adult-onset disease. Endocrinology 2006, 147, 5515–5523. [Google Scholar] [CrossRef]
- Anway, M.D.; Memon, M.A.; Uzumcu, M.; Skinner, M.K. Transgenerational effect of the endocrine disruptor vinclozolin on male spermatogenesis. J. Androl. 2006, 27, 868–879. [Google Scholar] [CrossRef]
- Uzumcu, M.; Suzuki, H.; Skinner, M.K. Effect of the anti-androgenic endocrine disruptor vinclozolin on embryonic testis cord formation and postnatal testis development and function. Reprod. Toxicol. 2004, 18, 765–774. [Google Scholar] [CrossRef]
- Kang, C.-Q.; Meng, Q.-Y.; Dang, W.; Shao, Y.-J.; Lu, H.-L. Effects of chronic exposure to the fungicide vinclozolin on gut microbiota community in an aquatic turtle. Ecotoxicol. Environ. Saf. 2022, 239, 113621. [Google Scholar] [CrossRef]
- Sierra-Santoyo, A.; Castaneda-Hernández, G.; Harrison, R.A.; Barton, H.A.; Hughes, M.F. Pharmacokinetics and dosimetry of the antiandrogen vinclozolin after oral administration in the rat. Toxicol. Sci. 2008, 106, 55–63. [Google Scholar] [CrossRef]
- D’Amico, R.; Gugliandolo, E.; Cordaro, M.; Fusco, R.; Genovese, T.; Peritore, A.F.; Crupi, R.; Interdonato, L.; Di Paola, D.; Cuzzocrea, S. Toxic Effects of Endocrine Disruptor Exposure on Collagen-Induced Arthritis. Biomolecules 2022, 12, 564. [Google Scholar] [CrossRef]
- Masuo, Y.; Ishido, M. Neurotoxicity of endocrine disruptors: Possible involvement in brain development and neurodegeneration. J. Toxicol. Environ. Health Part B 2011, 14, 346–369. [Google Scholar] [CrossRef] [PubMed]
- Brook, R.D.; Rajagopalan, S.; Pope, C.A., III; Brook, J.R.; Bhatnagar, A.; Diez-Roux, A.V.; Holguin, F.; Hong, Y.; Luepker, R.V.; Mittleman, M.A. Particulate matter air pollution and cardiovascular disease: An update to the scientific statement from the American Heart Association. Circulation 2010, 121, 2331–2378. [Google Scholar] [CrossRef] [PubMed]
- Esposito, E.; Campolo, M.; Casili, G.; Lanza, M.; Franco, D.; Filippone, A.; Peritore, A.F.; Cuzzocrea, S. Protective effects of xyloglucan in association with the polysaccharide gelose in an experimental model of gastroenteritis and urinary tract infections. Int. J. Mol. Sci. 2018, 19, 1844. [Google Scholar] [CrossRef] [PubMed]
- Peritore, A.F.; D’Amico, R.; Siracusa, R.; Cordaro, M.; Fusco, R.; Gugliandolo, E.; Genovese, T.; Crupi, R.; Di Paola, R.; Cuzzocrea, S. Management of acute lung injury: Palmitoylethanolamide as a new approach. Int. J. Mol. Sci. 2021, 22, 5533. [Google Scholar] [CrossRef] [PubMed]
- Impellizzeri, D.; Siracusa, R.; Cordaro, M.; Peritore, A.F.; Gugliandolo, E.; D’amico, R.; Fusco, R.; Crupi, R.; Rizzarelli, E.; Cuzzocrea, S. Protective effect of a new hyaluronic acid-carnosine conjugate on the modulation of the inflammatory response in mice subjected to collagen-induced arthritis. Biomed. Pharmacother. 2020, 125, 110023. [Google Scholar] [CrossRef] [PubMed]
- Di Paola, D.; Capparucci, F.; Abbate, J.M.; Cordaro, M.; Crupi, R.; Siracusa, R.; D’Amico, R.; Fusco, R.; Genovese, T.; Impellizzeri, D. Environmental Risk Assessment of Oxaliplatin Exposure on Early Life Stages of Zebrafish (Danio rerio). Toxics 2022, 10, 81. [Google Scholar] [CrossRef] [PubMed]
- Bosanac, M.; Amidzic, J.; Stefanovic, M.; Radic, J.; Kolarov-Bjelobrk, I.; Janicic, S.; Gojkovic, Z.; Lazic, B.; Djokanovic, D.; Misan, A. ¿ Puede la Calabaza Salvarnos de la Cardiotoxicidad Inducida por Doxorrubicina? Int. J. Morphol. 2023, 41, 231–236. [Google Scholar] [CrossRef]
- Ghazouani, L.; Feriani, A.; Mufti, A.; Tir, M.; Baaziz, I.; Mansour, H.B.; Mnafgui, K. Toxic effect of alpha cypermethrin, an environmental pollutant, on myocardial tissue in male wistar rats. Environ. Sci. Pollut. Res. 2020, 27, 5709–5717. [Google Scholar] [CrossRef]
- Medica, P.; Bruschetta, G.; Cravana, C.; Ferlazzo, A.; Fazio, E. Effect of transportation on the sympatho-adrenal system responses in horses. Res. Vet. Sci. 2019, 125, 401–404. [Google Scholar] [CrossRef]
- Marklund, S.; Marklund, G. Involvement of the superoxide anion radical in the autoxidation of pyrogallol and a convenient assay for superoxide dismutase. Eur. J. Biochem. 1974, 47, 469–474. [Google Scholar] [CrossRef]
- Aebi, H. [13] Catalase in vitro. In Methods in Enzymology; Elsevier: Amsterdam, The Netherlands, 1984; Volume 105, pp. 121–126. [Google Scholar]
- Bruschetta, G.; Medica, P.; Fazio, E.; Cravana, C.; Ferlazzo, A.M. The effect of training sessions and feeding regimes on neuromodulator role of serotonin, tryptophan, and β-endorphin of horses. J. Vet. Behav. 2018, 23, 82–86. [Google Scholar] [CrossRef]
- Flohé, L.; Günzler, W. Assays of Glutathione Peroxidase Methods Enzymol; Academic Press: Cambridge, MA, USA, 1984. [Google Scholar]
- Lowry, O.H.; Rosebrough, N.J.; Farr, A.L.; Randall, R.J. Protein measurement with the Folin phenol reagent. J. Biol. Chem. 1951, 193, 265–275. [Google Scholar] [CrossRef]
- Bruschetta, G.; Di Pietro, P.; Fazio, E.; Ferlazzo, A.M. Plasma serotonin, tryptophan, hematological, and functional responses to horse trekking. J. Vet. Behav. 2014, 9, 248–253. [Google Scholar] [CrossRef]
- Bruschetta, G.; Di Pietro, P.; Miano, M.; Zanghì, G.; Fazio, E.; Ferlazzo, A.M. Daily variations of plasma serotonin levels in 2-year-old horses. J. Vet. Behav. 2013, 8, 95–99. [Google Scholar] [CrossRef]
- Siracusa, R.; Impellizzeri, D.; Cordaro, M.; Gugliandolo, E.; Peritore, A.F.; Di Paola, R.; Cuzzocrea, S. Topical application of adelmidrol+ trans-traumatic acid enhances skin wound healing in a streptozotocin-induced diabetic mouse model. Front. Pharmacol. 2018, 9, 871. [Google Scholar] [CrossRef] [PubMed]
- Gugliandolo, E.; Cordaro, M.; Fusco, R.; Peritore, A.F.; Siracusa, R.; Genovese, T.; D’Amico, R.; Impellizzeri, D.; Di Paola, R.; Cuzzocrea, S.; et al. Protective effect of snail secretion filtrate against ethanol-induced gastric ulcer in mice. Sci. Rep. 2021, 11, 3638. [Google Scholar] [CrossRef] [PubMed]
- Di Paola, D.; Iaria, C.; Capparucci, F.; Cordaro, M.; Crupi, R.; Siracusa, R.; D’Amico, R.; Fusco, R.; Impellizzeri, D.; Cuzzocrea, S.; et al. Aflatoxin B1 Toxicity in Zebrafish Larva (Danio rerio): Protective Role of Hericium erinaceus. Toxins 2021, 13, 710. [Google Scholar] [CrossRef]
- Di Paola, D.; Gugliandolo, E.; Capparucci, F.; Cordaro, M.; Iaria, C.; Siracusa, R.; D’Amico, R.; Fusco, R.; Impellizzeri, D.; Cuzzocrea, S.; et al. Early Exposure to Environmental Pollutants: Imidacloprid Potentiates Cadmium Toxicity on Zebrafish Retinal Cells Death. Animals 2022, 12, 3484. [Google Scholar] [CrossRef]
- Di Paola, D.; Natale, S.; Iaria, C.; Crupi, R.; Cuzzocrea, S.; Spanò, N.; Gugliandolo, E.; Peritore, A.F. Environmental Co-Exposure to Potassium Perchlorate and Cd Caused Toxicity and Thyroid Endocrine Disruption in Zebrafish Embryos and Larvae (Danio rerio). Toxics 2022, 10, 198. [Google Scholar] [CrossRef]
- Gugliandolo, E.; Fusco, R.; Licata, P.; Peritore, A.F.; D’amico, R.; Cordaro, M.; Siracusa, R.; Cuzzocrea, S.; Crupi, R. Protective Effect of hydroxytyrosol on LPS-induced inflammation and oxidative stress in bovine endometrial epithelial cell line. Vet. Sci. 2020, 7, 161. [Google Scholar] [CrossRef]
- Anand, R.; Binukumar, B.; Gill, K.D. Aluminum phosphide poisoning: An unsolved riddle. J. Appl. Toxicol. 2011, 31, 499–505. [Google Scholar] [CrossRef] [PubMed]
- Wang, S.; Zhu, X.; Xiong, L.; Ren, J. Ablation of Akt2 prevents paraquat-induced myocardial mitochondrial injury and contractile dysfunction: Role of Nrf2. Toxicol. Lett. 2017, 269, 1–14. [Google Scholar] [CrossRef] [PubMed]
- Kapoor, R.; Kakkar, P. Naringenin accords hepatoprotection from streptozotocin induced diabetes in vivo by modulating mitochondrial dysfunction and apoptotic signaling cascade. Toxicol. Rep. 2014, 1, 569–581. [Google Scholar] [CrossRef] [PubMed]
- El-Nahhal, Y.; El-Nahhal, I. Cardiotoxicity of some pesticides and their amelioration. Environ. Sci. Pollut. Res. 2021, 28, 44726–44754. [Google Scholar]
- Kumar, M.; Kasala, E.R.; Bodduluru, L.N.; Dahiya, V.; Lahkar, M. Baicalein protects isoproterenol induced myocardial ischemic injury in male Wistar rats by mitigating oxidative stress and inflammation. Inflamm. Res. 2016, 65, 613–622. [Google Scholar] [CrossRef]
- Yarmohmmadi, F.; Rahimi, N.; Faghir-Ghanesefat, H.; Javadian, N.; Abdollahi, A.; Pasalar, P.; Jazayeri, F.; Ejtemaeemehr, S.; Dehpour, A.R. Protective effects of agmatine on doxorubicin-induced chronic cardiotoxicity in rat. Eur. J. Pharmacol. 2017, 796, 39–44. [Google Scholar] [CrossRef]
- Ku, H.-C.; Chen, W.-P.; Su, M.-J. DPP4 deficiency preserves cardiac function via GLP-1 signaling in rats subjected to myocardial ischemia/reperfusion. Naunyn-Schmiedeberg’s Arch. Pharmacol. 2011, 384, 197–207. [Google Scholar] [CrossRef]
- Rajappa, M.; Sharma, A. Biomarkers of cardiac injury: An update. Angiology 2005, 56, 677–691. [Google Scholar] [CrossRef]
- Tzang, B.-S.; Lin, T.-M.; Tsai, C.-C.; Hsu, J.-D.; Yang, L.-C.; Hsu, T.-C. Increased cardiac injury in NZB/W F1 mice received antibody against human parvovirus B19 VP1 unique region protein. Mol. Immunol. 2011, 48, 1518–1524. [Google Scholar] [CrossRef]
- Gupta, A.; Nigam, D.; Gupta, A.; Shukla, G.; Agarwal, A. Effect of pyrethroid-based liquid mosquito repellent inhalation on the blood–brain barrier function and oxidative damage in selected organs of developing rats. J. Appl. Toxicol. Int. Forum Devoted Res. Methods Emphasizing Direct Clin. Ind. Environ. Appl. 1999, 19, 67–72. [Google Scholar] [CrossRef]
- Nasuti, C.; Cantalamessa, F.; Falcioni, G.; Gabbianelli, R. Different effects of Type I and Type II pyrethroids on erythrocyte plasma membrane properties and enzymatic activity in rats. Toxicology 2003, 191, 233–244. [Google Scholar] [CrossRef] [PubMed]
- Mansour, S.A.; Mossa, A.-T.H. Lipid peroxidation and oxidative stress in rat erythrocytes induced by chlorpyrifos and the protective effect of zinc. Pestic. Biochem. Physiol. 2009, 93, 34–39. [Google Scholar] [CrossRef]
- Atli, G.; Alptekin, Ö.; Tükel, S.; Canli, M. Response of catalase activity to Ag+, Cd2+, Cr6+, Cu2+ and Zn2+ in five tissues of freshwater fish Oreochromis niloticus. Comp. Biochem. Physiol. Part C Toxicol. Pharmacol. 2006, 143, 218–224. [Google Scholar] [CrossRef] [PubMed]
- Kelly, K.; Havrilla, C.M.; Brady, T.C.; Abramo, K.H.; Levin, E.D. Oxidative stress in toxicology: Established mammalian and emerging piscine model systems. Environ. Health Perspect. 1998, 106, 375–384. [Google Scholar] [CrossRef] [PubMed]
- Lushchak, V.I. Free radicals, reactive oxygen species, oxidative stress and its classification. Chem. Biol. Interact. 2014, 224, 164–175. [Google Scholar] [CrossRef]
- Zhang, H.; Davies, K.J.; Forman, H.J. Oxidative stress response and Nrf2 signaling in aging. Free Radic. Biol. Med. 2015, 88, 314–336. [Google Scholar]
- Zou, B.; Xiao, G.; Xu, Y.; Wu, J.; Yu, Y.; Fu, M. Persimmon vinegar polyphenols protect against hydrogen peroxide-induced cellular oxidative stress via Nrf2 signalling pathway. Food Chem. 2018, 255, 23–30. [Google Scholar] [CrossRef]
- Pulido, M.D.; Parrish, A.R. Metal-induced apoptosis: Mechanisms. Mutat. Res. Fundam. Mol. Mech. Mutagen. 2003, 533, 227–241. [Google Scholar] [CrossRef]
- Wolf, B.B.; Green, D.R. Suicidal tendencies: Apoptotic cell death by caspase family proteinases. J. Biol. Chem. 1999, 274, 20049–20052. [Google Scholar] [CrossRef]
- Oyadomari, S.; Mori, M. Roles of CHOP/GADD153 in endoplasmic reticulum stress. Cell Death Differ 2004, 11, 381–389. [Google Scholar] [CrossRef]
- Giesy, J.P.; Dobson, S.; Solomon, K.R. Ecotoxicological Risk Assessment for Roundup® Herbicide; Springer: Berlin/Heidelberg, Germany, 2000. [Google Scholar]
- Folmar, L.C.; Sanders, H.; Julin, A. Toxicity of the herbicide glyphosate and several of its formulations to fish and aquatic invertebrates. Arch. Environ. Contam. Toxicol. 1979, 8, 269–278. [Google Scholar] [CrossRef] [PubMed]
- Mitchell, D.G.; Chapman, P.M.; Long, T.J. Acute toxicity of Roundup® and Rodeo® herbicides to rainbow trout, chinook, and coho salmon. Bull. Environ. Contam. Toxicol. 1987, 39, 1028–1035. [Google Scholar] [CrossRef] [PubMed]
- Mann, R.; Bidwell, J. The toxicity of glyphosate and several glyphosate formulations to four species of southwestern Australian frogs. Arch. Environ. Contam. Toxicol. 1999, 36, 193–199. [Google Scholar] [CrossRef] [PubMed]






Disclaimer/Publisher’s Note: The statements, opinions and data contained in all publications are solely those of the individual author(s) and contributor(s) and not of MDPI and/or the editor(s). MDPI and/or the editor(s) disclaim responsibility for any injury to people or property resulting from any ideas, methods, instructions or products referred to in the content. |
© 2023 by the authors. Licensee MDPI, Basel, Switzerland. This article is an open access article distributed under the terms and conditions of the Creative Commons Attribution (CC BY) license (https://creativecommons.org/licenses/by/4.0/).
Share and Cite
Peritore, A.F.; Franco, G.A.; Molinari, F.; Arangia, A.; Interdonato, L.; Marino, Y.; Cuzzocrea, S.; Gugliandolo, E.; Britti, D.; Crupi, R. Effect of Pesticide Vinclozolin Toxicity Exposure on Cardiac Oxidative Stress and Myocardial Damage. Toxics 2023, 11, 473. https://doi.org/10.3390/toxics11060473
Peritore AF, Franco GA, Molinari F, Arangia A, Interdonato L, Marino Y, Cuzzocrea S, Gugliandolo E, Britti D, Crupi R. Effect of Pesticide Vinclozolin Toxicity Exposure on Cardiac Oxidative Stress and Myocardial Damage. Toxics. 2023; 11(6):473. https://doi.org/10.3390/toxics11060473
Chicago/Turabian StylePeritore, Alessio Filippo, Gianluca Antonio Franco, Francesco Molinari, Alessia Arangia, Livia Interdonato, Ylenia Marino, Salvatore Cuzzocrea, Enrico Gugliandolo, Domenico Britti, and Rosalia Crupi. 2023. "Effect of Pesticide Vinclozolin Toxicity Exposure on Cardiac Oxidative Stress and Myocardial Damage" Toxics 11, no. 6: 473. https://doi.org/10.3390/toxics11060473
APA StylePeritore, A. F., Franco, G. A., Molinari, F., Arangia, A., Interdonato, L., Marino, Y., Cuzzocrea, S., Gugliandolo, E., Britti, D., & Crupi, R. (2023). Effect of Pesticide Vinclozolin Toxicity Exposure on Cardiac Oxidative Stress and Myocardial Damage. Toxics, 11(6), 473. https://doi.org/10.3390/toxics11060473

