A New Method for Environmental Risk Assessment of Pollutants Based on Multi-Dimensional Risk Factors
Abstract
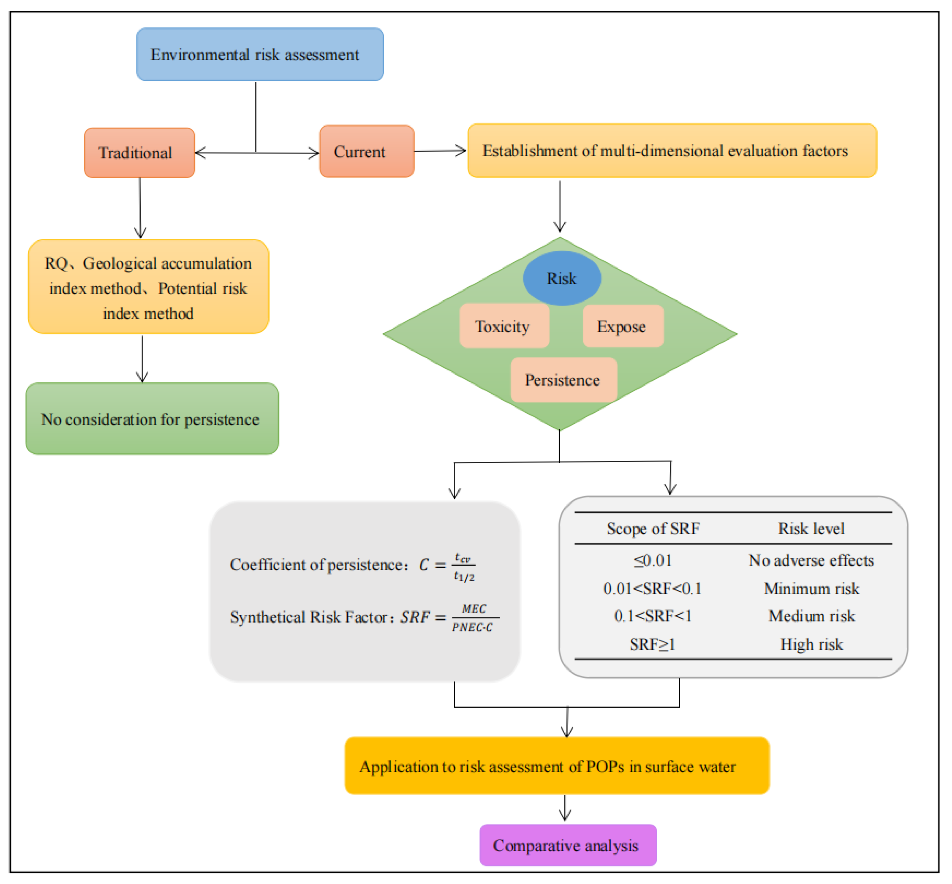
1. Introduction
2. Materials and Methods
2.1. Data Source
2.2. Theory and Methodology
2.2.1. Environmental Persistence Coefficient of the Compound (C)
2.2.2. Risk Quotient (RQ)
2.2.3. Synthetical Risk Factor (SRF)
2.3. Scope of Environmental Risk Assessment
2.4. Procedures
- Review and collect relevant literature on environmental risk assessment methods; determine the factors affecting environmental risk, and their limitations.
- Establish a comprehensive risk factor function by applying persistence coefficient.
- Apply the function to a risk assessment of emerging pollutants in the selected surface waters and validate accordingly, based on the scope of risk.
2.5. Validation Analysis
3. Results
3.1. Application Domain for Pesticide Residues Based on SRF
3.2. Application Domain for PFCs and OPEs Based on SRF
3.3. Application Domain for Endocrine Disruptors Based on SRF
4. Conclusions
Author Contributions
Funding
Institutional Review Board Statement
Informed Consent Statement
Data Availability Statement
Acknowledgments
Conflicts of Interest
References
- Meng, L.Z.; Zhao, L.F.; Liu, W.T.; Lian, J.P.; Chao, L. Risk assessment of bioavailable heavy metals in the water and sediments in the Yongding New River, North China. Environ. Monit. Assess. 2021, 193, 589. [Google Scholar] [CrossRef] [PubMed]
- Zeng, H.; Fu, X.; Liang, Y.; Qin, L.; Mo, L. Risk assessment of an organochlorine pesticide mixture in the surface waters of Qingshitan Reservoir in Southwest China. RSC Adv. 2018, 32, 17797–17805. [Google Scholar] [CrossRef] [PubMed]
- Qi, Q. Risk management system for sudden public water pollution accidents based on data information mining. Arab J. Geosci. 2021, 14, 852. [Google Scholar] [CrossRef]
- Tijani, J.O.; Fatoba, O.O.; Petrik, L.F. A Review of Pharmaceuticals and Endocrine-Disrupting Compounds: Sources, Effects, Removal, and Detections. Water Air Soil Poll. 2013, 224, 1770. [Google Scholar] [CrossRef]
- Bureš, M.S.; Cvetnić, M.; Miloloža, M.; Grgić, D.K.; Markić, M.; Kušić, H.; Bolanča, T.; Rogošić, M.; Ukić, Š. Modeling the toxicity of pollutants mixtures for risk assessment: A review. Environ. Chem. Lett. 2021, 19, 1629–1655. [Google Scholar] [CrossRef]
- Hursthouse, A.; Kowalczyk, G. Transport and dynamics of toxic pollutants in the natural environment and their effect on human health: Research gaps and challenge. Environ. Geochem. Health 2009, 31, 165–187. [Google Scholar] [CrossRef]
- Kingsley, O.; Witthayawirasak, B. Occurrence, Ecological and Health Risk Assessment of Phthalate Esters in Surface Water of U-Tapao Canal, Southern, Thailand. Toxics 2020, 8, 58. [Google Scholar] [CrossRef]
- Mao, X.L.; Liu, S.Y. Research progress of environmental risk assessment at home and abroad. J. Basic Sci. Eng. 2003, 11, 266–273. [Google Scholar] [CrossRef]
- De, S.; Shanmugasundaram, D.; Singh, S.; Banerjee, N.; Soni, K.K.; Galgalekar, R. Chronic respiratory morbidity in the Bhopal gas disaster cohorts: A time-trend analysis of cross-sectional data (1986-2016). Public Health 2020, 186, 20–27. [Google Scholar] [CrossRef]
- Liu, C.Y.; Tian, A.M.; Sun, F.; Yuan, P. Progress of Ecological Risk Assessment Methods and Applications. Sci. Technol. Manag. Res. 2020, 40, 79–83. [Google Scholar]
- USEPA. Guidelines for ecological risk assessment. Fed. Regist. 1998, 63, 26846–26924. [Google Scholar]
- Taylor, K.W.; Chénier, R. Introduction to Ecological Risk Assessments of Priority Substances Under the Canadian Environmental Protection Act, 1999. Hum. Ecol. Risk Assess. 2003, 9, 447–451. [Google Scholar] [CrossRef]
- Clarkson, J.; Glaser, S.; Kierski, M.; Thomas, T.; Gacetta, J.; Campbell, C.; Orton, C.; Wright, M.; Longoni, G.; Kwok, A. Application of Risk Assessment in Different Countries. In NATO Advanced Research Workshop on Assessment and Management of Environmental Risks: Methods and Applications in Eastern European and Developing Countries 2000; NATO Advanced Research Workshop on Assessment and Management of Environmental Risks: Lisbon, Portugal, 2000. [Google Scholar]
- Suter, G.W.; Vermeire, T.; Munns, W.R.; Sekizawa, J. An integrated framework for health and ecological risk assessment. Toxicol. Appl. Pharm. 2005, 207, 611–616. [Google Scholar] [CrossRef] [PubMed]
- Bridges, J. Human health and environmental risk assessment:the need for a more harmonised and integrated approach. Chemosphere 2003, 52, 347–1351. [Google Scholar] [CrossRef]
- Cunha, D.L.; Mendes, M.P.; Marques, M. Environmental risk assessment of psychoactive drugs in the aquatic environment. Environ. Sci. Pollut. R 2019, 26, 78–90. [Google Scholar] [CrossRef] [PubMed]
- Vestel, J.; Caldwell, D.J.; Constantine, L. Use of acute and chronic ecotoxicity data in environmental risk assessment of pharmaceuticals. Environ. Toxicol. Chem. 2016, 35, 1201–1212. [Google Scholar] [CrossRef]
- Bagnis, S.; Fitzsimons, M.F.; Snape, J.; Tappin, A.; Comber, S. Processes of distribution of pharmaceuticals in surface freshwaters: Implications for risk assessment. Environ. Chem. Lett. 2018, 16, 1193–1216. [Google Scholar] [CrossRef]
- Garcia-Morales, R.; Rodríguez-Delgado, M.; Gomez-Mariscal, K.; Orona-Navar, C.; Hernandez-Luna, C.; Torres, E.; Parra, R.; Cárdenas-Chávez, D.; Mahlknecht, J.; Ornelas-Soto, N. Biotransformation of Endocrine-Disrupting Compounds in Groundwater: Bisphenol A, Nonylphenol, Ethynylestradiol and Triclosan by a Laccase Cocktail from Pycnoporus sanguineus CS43. Water Air Soil Poll. 2015, 226, 251. [Google Scholar] [CrossRef]
- Topaz, T.; Egozi, R.; Suari, Y.; Ben-Ari, J.; Sade, T.; Chefetz, B.; Yahel, G. Environmental risk dynamics of pesticides toxicity in a Mediterranean micro-estuary. Environ. Pollut. 2020, 265, 114941. [Google Scholar] [CrossRef]
- Ding, R.R.; Tong, L.; Zhang, W.C. Microplastics in Freshwater Environments: Sources, Fates and Toxicity. Water Air Soil Pollut. 2021, 232, 181. [Google Scholar] [CrossRef]
- Mu, X.Y.; Qi, S.Z.; Liu, J.; Yuan, L.L.; Huang, Y.; Xue, J.Y.; Qian, L.; Wang, C.J.; Li, Y.R. Toxicity and behavioral response of zebrafish exposed to combined microplastic and bisphenol analogues. Environ. Chem. Lett. 2022, 20, 41–48. [Google Scholar] [CrossRef]
- Wu, Q.Q.; Wu, Q.; Song, S.; Ren, J.G.; Yang, S.J.; Wu, Y.Q. Distribution, sources, and risk assessment of polyfluoroalkyl substances in main rivers and soils of Tianjin. Environmental Science 2021, 42, 3682–3694. [Google Scholar] [CrossRef]
- Qi, Y.J.; He, Z.S.; Yuan, J.J.; Ma, X.D.; Du, J.Q.; Yao, Z.W.; Wang, W.F. Comprehensive evaluation of organophosphate ester contamination in surface water and sediment of the Bohai Sea, China. Mar. Pollut. Bull. 2021, 163, 112013. [Google Scholar] [CrossRef] [PubMed]
- Ccanccapa, A.; Masia, A.; Navarro, O.A.; Pico, Y.; Barcelo, D. Pesticides in the Ebro River basin: Occurrence and risk assessment. Environ. Pollut. 2016, 211, 414–424. [Google Scholar] [CrossRef]
- Luo, Z.F.; Tu, Y.; Li, H.P.; Qiu, B.; Liu, Y.; Yang, Z.G. Endocrine-disrupting compounds in the Xiangjiang River of China: Spatio-temporal distribution, source apportionment, and risk assessment. Ecotox. Environ. Safe 2019, 167, 476–484. [Google Scholar] [CrossRef]
- Scheringer, M.; Strempel, S.; Hukari, S.; Ng, C.A.; Blepp, M.; Hungerbuhler, K. How many persistent organic pollutants should we expect? Atmos. Pollut. Res. 2012, 3, 383–391. [Google Scholar] [CrossRef]
- Zhang, Y.R.; Cao, J.; Ke, T.; Tao, Y.; Wu, W.Y.; Wang, P.P.; Zhou, M.; Chen, L.Z. Pollution Characteristics and Risk Prediction of Endocrine Disruptors in Lakes of Wuhan. Toxics 2022, 10, 93. [Google Scholar] [CrossRef]
- Fang, H.; Wang, Y.; Gao, C.; Hu, Y.; Dong, B.; Yu, Y. Isolation and characterization of pseudomonas sp. CBW capable of degrading carbendazim. Biodegradation 2010, 21, 939–946. [Google Scholar] [CrossRef]
- Xiao, W.D.; Wang, H.; Li, T.Q.; Zhu, Z.Q.; Zhang, J.; He, Z.L.; Yang, X.E. Bioremediation of Cd and carbendazim co-contaminated soil by Cd-hyperaccumulator Sedum alfredii associated with carbendazim-degrading bacterial strains. Environ. Sci. Pollut. R 2013, 20, 380–389. [Google Scholar] [CrossRef]
- Pérez-Villanueva, M.E.; Chin-Pampillo, J.S.; Aguilar-Mora, P.; Guzmán, A.P.; Masís-Mora, M.; Arias-Mora, V.; Ramírez-Morales, D. An integrative water quality evaluation in two surface water bodies from a tropical agricultural region in Cartago, Costa Rica. Environ. Sci. Pollut. R 2022, 29, 21968–21980. [Google Scholar] [CrossRef]
- Lozowicka, B.; Kaczynski, P.; SzabuNko, J.; Ignatowicz, K.; Lozowickiet, J. New rapid analysis of two classes of pesticides in food wastewater by quechers-liquid chromatography/mass spectrometry. J. Ecol. Eng. 2016, 17, 97–105. [Google Scholar] [CrossRef]
- Carra, I.; Sirtori, C.; Ponce-Robles, L. Degradation and monitoring of acetamiprid, thiabendazole and their transformation products in an agro-food industry effluent during solar photo-Fenton treatment in a raceway pond reactor. Chemosphere 2015, 130, 73–81. [Google Scholar] [CrossRef] [PubMed]
- Karas, P.A.; Perruchon, C.; Karanasios, E.; Papadopoulou, E.S.; Manthou, E.; Sitra, S.; Ehaliotis, C.; Karpouzas, D.G. Integrated biodepuration of pesticide-contaminated wastewaters from the fruit-packaging industry using biobeds: Bioaugmentation, risk assessment and optimized management. J. Hazard Mater. 2016, 320, 635–644. [Google Scholar] [CrossRef] [PubMed]
- Ponce-Robles, L.; Rivas, G.; Esteban, B.; Oller, I.; Malato, S.; Aguera, A. Determination of pesticides in sewage sludge from an agro-food industry using QuEChERS extraction followed by analysis with liquid chromatography-tandem mass spectrometry. Anal. Bioanal. Chem. 2017, 409, 6181–6193. [Google Scholar] [CrossRef] [PubMed]
- Coperchini, F.; Pignatti, P.; Lacerenza, S.; Negri, S.; Sideri, R.; Testoni, C.; Martinis, L.; Cottica, D.; Magri, F.; Imbriani, M.; et al. Exposure to perfluorinated compounds: In vitro study on thyroid cells. Environ. Sci. Pollut. R 2015, 22, 2287–2294. [Google Scholar] [CrossRef] [PubMed]
- Hu, J.Y.; Yu, J.; Tanaka, S.; Fujii, S. Perfluorooctane Sulfonate (PFOS) and Perfluorooctanoic Acid (PFOA) in Water Environment of Singapore. Water Air Soil Poll. 2011, 216, 179–191. [Google Scholar] [CrossRef]
- Huang, C.S.; Zhang, J.J.; Hu, G.C.; Zhang, L.J.; Chen, H.B.; Wei, D.Y.; Cai, D.; Yu, Y.J.; Li, X.; Ding, P.; et al. Characterization of the distribution, source, and potential ecological risk of perfluorinated alkyl substances (PFASs) in the inland river basin of Longgang District, South China. Environ. Pollut. 2021, 287, 117642. [Google Scholar] [CrossRef]
- Lu, J.; Guo, C.S.; Liang, S.; Xu, J. Partitioning behavior, source identification, and risk assessment of perfluorinated compounds in an industry-influenced river. Environ. Sci. Eur. 2019, 31, 55. [Google Scholar] [CrossRef]
- Hu, Z.H.; Yin, L.S.; Wen, X.F.; Jiang, C.B.; Long, Y.N.; Zhang, J.W.; Liu, R.Y. Organophosphate Esters in China: Fate, Occurrence, and Human Exposure. Toxics 2021, 9, 310. [Google Scholar] [CrossRef]
- Zha, D.P.; Li, Y.; Yang, C.M.; Yao, C. Assessment of organophosphate flame retardants in surface water and sediment from a freshwater environment (Yangtze River, China). Environ. Monit. Assess. 2018, 190, 222. [Google Scholar] [CrossRef]
- Cristale, J.; Santos, I.O.; Umbuzeiro, G.D.A.; Fagnani, E. Occurrence and risk assessment of organophosphate esters in urban rivers from Piracicaba watershed (Brazil). Environ. Sci. Pollut. R 2020, 28, 59244–59255. [Google Scholar] [CrossRef]
- Tijani, J.O.; Fatoba, O.O.; Babajide, O.O.; Petrik, L.F. Pharmaceuticals, endocrine disruptors, personal care products, nanomaterials and perfluorinated pollutants: A review. Environ. Chem. Lett. 2016, 14, 27–49. [Google Scholar] [CrossRef]
- Teixeira, L.C.G.M.; Chaves, J.R.D.; Mendonca, N. Occurrence and removal of drugs and endocrine disruptors in the Bolonha Water Treatment Plant in Belém/PA (Brazil). Environ. Monit. Assess. 2021, 193, 246. [Google Scholar] [CrossRef] [PubMed]
- Olaniyan, L.W.B.; Okoh, A.I. Determination and ecological risk assessment of two endocrine disruptors from River Buffalo, South Africa. Environ. Monit. Assess. 2020, 192, 750. [Google Scholar] [CrossRef] [PubMed]
- Appa, R.; Mhaisalkar, V.A.; Bafana, A.; Saravana, D.S.; Krishnamurthi, K.; Chakrabarti, T.; Naoghare, P.K. Simultaneous quantitative monitoring of four indicator contaminants of emerging concern (CEC) in different water sources of Central India using SPE/LC-(ESI)MS-MS. Environ. Monit. Assess. 2018, 190, 489. [Google Scholar] [CrossRef]
- Sutaswiriya, N.; Homklin, S.; Kreetachat, T.; Vaithanomsat, P.; Kreetachat, N. Monitoring estrogen and androgen residues from livestock farms in Phayao Lake, Thailand. Environ. Monit. Assess. 2021, 193, 812. [Google Scholar] [CrossRef]
- Godiya, C.B.; Park, B.J. Removal of bisphenol A from wastewater by physical, chemical and biological remediation techniques. A review. Environ. Chem. Lett. 2022, 20, 1801–1837. [Google Scholar] [CrossRef]
- Geens, T.; Aerts, D.; Berthot, C. A review of dietary and non-dietary exposure to bisphenol-A. Food Chem. 2012, 50, 3725–3740. [Google Scholar] [CrossRef]
- Usman, A.; Ahmad, M. From BPA to its analogues: Is it a safe journey? Chemosphere 2016, 158, 131–142. [Google Scholar] [CrossRef]
- Karzi, V.; Tzatzarakis, M.N.; Alegakis, A.; Vakonaki, E.; Fragkiadoulaki, I.; Kaloudis, K.; Chalkiadaki, C.; Apalaki, P.; Panagiotopoulou, M.; Kalliantasi, A.; et al. Endocrine Disruptors in Rabbits after Combined and Long-Term Exposure: Study Protocol. Toxics 2022, 10, 246. [Google Scholar] [CrossRef]
- Artham, T.; Doble, M. Bisphenol A and metabolites released by biodegradation of polycarbonate in seawater. Environ. Chem. Lett. 2012, 10, 29–34. [Google Scholar] [CrossRef]
- Mouneimne, Y.; Nasrallah, M.; Khoueiry-Zgheib, N.; Nasreddine, L.; Nakhoul, N.; Ismail, H.; Abiad, M.; Koleilat, L.; Tamim, H. Bisphenol A urinary level, its correlates, and association with cardiometabolic risks in Lebanese urban adults. Environ. Monit. Assess. 2017, 189, 517. [Google Scholar] [CrossRef] [PubMed]
- Chen, S.; Li, X.D.; Li, H.; Yuan, S.L.; Li, J.; Liu, C.S. Greater toxic potency of bisphenol AF than bisphenol A in growth, reproduction, and transcription of genes in Daphnia magna. Environ. Sci. Pollut. R 2021, 28, 25218–25227. [Google Scholar] [CrossRef] [PubMed]




| Compound | CAS | Chemical Formula | Half-Life (d) | Persistence Boundary Value (d) | C | MEC (ng/L) | PNEC (ng/L) |
|---|---|---|---|---|---|---|---|
| Carbendazim | 10605-21-7 | C9H9N3O2 | 8 | 60 | 7.5 | 2.78 | 1.5 |
| Fenitrothion | 122-14-5 | C9H12NO5PS | 86.1 | 60 | 0.70 | 0.11 | 0.09 |
| Hexythiazox | 78587-05-0 | C17H21ClN2O2S | 24.6 | 60 | 2.44 | 7.41 | 6.1 |
| Imazalil | 35554-44-0 | C14H14Cl2N2O | 151 | 60 | 0.40 | 61.01 | 92 |
| Metolachlor | 51218-45-2 | C15H22ClNO2 | 39 | 60 | 1.54 | 0.55 | 1 |
| Prochloraz | 67747-09-5 | C15H16Cl3N3O2 | 60 | 60 | 1 | 15.59 | 18 |
| Propazine | 139-40-2 | C9H16ClN5 | 90 | 60 | 0.67 | 0.14 | 40 |
| Tebuconazole | 107534-96-3 | C16H22ClN3O | 62 | 60 | 0.97 | 2.36 | 100 |
| Compound | Abbr. | CAS | Chemical Formula | Half-Life (d) | Persistence Boundary Value (d) | C | MEC (ng/L) | PNEC (ng/L) | |
|---|---|---|---|---|---|---|---|---|---|
| Perfluorinated compounds | Perfluorrooctane sulphonate | PFOS | 1763-23-1 | C8HF17O3S | 1.48 × 104 | 60 | 0.0041 | 1.61 | 1000 |
| Perfluorooctanoic acid | PFOA | 335-67-1 | C8HO2F15 | 1.58 × 103 | 60 | 0.038 | 15.1 | 100,000 | |
| Organophosphate esters | Triethyl phosphate | TEP | 78-40-0 | C6H15O4P | 4.90 | 60 | 12.24 | 1.683 | 9.0 × 105 |
| Tri(2-ethylhexyl) phosphate | TEHP | 78-42-2 | C24H51O4P | 4.23 | 60 | 14.18 | 47.4 | 5.0 × 105 | |
| Tri(2-chloroethyl) phosphate | TCEP | 115-96-8 | C6H12Cl3O4P | 3.68 | 60 | 16.30 | 473.79 | 5.1 × 104 | |
| Tris(1-chloro-2-propyl) phosphate | TCPP | 13674-84-5 | C9H18Cl3O4P | 3.68 | 60 | 16.30 | 6.3 | 4.5 × 104 | |
| Tris(1,3-dichloro-2-propyl) phosphate | TDCP | 13674-87-8 | C12H15Cl6O4P | 4.08 | 60 | 14.71 | 3.249 | 3.9 × 104 | |
| Compound | CAS | Chemical Formula | Half-Life (d) | Persistence Boundary Value (d) | C | MEC (ng/L) | PNEC (ng/L) |
|---|---|---|---|---|---|---|---|
| Progesterone | 57-83-0 | C21H30O2 | 666.66 | 60 | 0.09 | 8.1 | 415 |
| Testosterone | 58-22-0 | C19H28O2 | 1.17 × 104 | 60 | 5.1 × 10−3 | 6.5 | 100 |
| Androstenedione | 1963-5-8 | C19H26O2 | 1.12 × 103 | 60 | 5.4 × 10−2 | 4.4 | 14 |
| Estrone | 53-16-7 | C18H22O2 | 1.06 × 105 | 60 | 5.7 × 10−4 | 51.33 | 6 |
| Bisphenol A | 1980-5-7 | C15H16O2 | 4.02 × 106 | 60 | 1.5 × 10−5 | 30.9 | 2000 |
Publisher’s Note: MDPI stays neutral with regard to jurisdictional claims in published maps and institutional affiliations. |
© 2022 by the authors. Licensee MDPI, Basel, Switzerland. This article is an open access article distributed under the terms and conditions of the Creative Commons Attribution (CC BY) license (https://creativecommons.org/licenses/by/4.0/).
Share and Cite
Li, L.; Dong, Y.; Chen, Y.; Jiao, J.; Zou, X. A New Method for Environmental Risk Assessment of Pollutants Based on Multi-Dimensional Risk Factors. Toxics 2022, 10, 659. https://doi.org/10.3390/toxics10110659
Li L, Dong Y, Chen Y, Jiao J, Zou X. A New Method for Environmental Risk Assessment of Pollutants Based on Multi-Dimensional Risk Factors. Toxics. 2022; 10(11):659. https://doi.org/10.3390/toxics10110659
Chicago/Turabian StyleLi, Le, Yuying Dong, Yuting Chen, Jian Jiao, and Xuejun Zou. 2022. "A New Method for Environmental Risk Assessment of Pollutants Based on Multi-Dimensional Risk Factors" Toxics 10, no. 11: 659. https://doi.org/10.3390/toxics10110659
APA StyleLi, L., Dong, Y., Chen, Y., Jiao, J., & Zou, X. (2022). A New Method for Environmental Risk Assessment of Pollutants Based on Multi-Dimensional Risk Factors. Toxics, 10(11), 659. https://doi.org/10.3390/toxics10110659

