The Pharmacological Effects and Health Benefits of Platycodon grandiflorus—A Medicine Food Homology Species
Abstract
1. Introduction
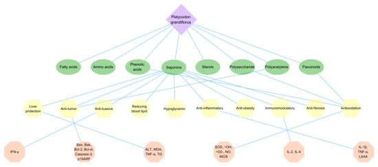
2. Bioactive Components
2.1. Saponins
2.2. Flavonoids
2.3. Other Components
3. Pharmacological Actions
3.1. Relieving Cough and Asthma Activities
3.2. Anti-Tumor Activity
3.3. Antioxidation Activity
3.4. Anti-Inflammatory and Antibacterial Activities
3.5. Hypoglycemic Activity
3.6. Liver Protection Activity
3.7. Other Activities
4. Application
4.1. Patent Release of P. grandiflorus
4.2. Food Application
4.3. Clinical Application
4.4. Other Applications
5. Conclusions
Author Contributions
Funding
Conflicts of Interest
References
- Wei, J.X. Application and market of Platycodon grandifloras. Jiangxi Agric. 2017, 46. [Google Scholar] [CrossRef]
- Kim, H.R.; Kwon, S.J.; Roy, S.K.; Cho, S.W.; Kim, H.H.; Cho, K.Y.; Boo, H.O.; Woo, S.H. Proteome Profiling Unfurl Differential Expressed Proteins from Various Explants in Platycodon Grandiflorum. Korean J. Crop Sci. 2015, 60, 97–106. [Google Scholar] [CrossRef]
- Zhang, L.; Wang, Y.L.; Yang, D.W.; Zhang, C.H.; Zhang, N.; Li, M.H.; Liu, Y.Z. Platycodon grandiflorus—An Ethnopharmacological, phytochemical and pharmacological review. J. Ethnopharm. 2015, 164, 147–161. [Google Scholar] [CrossRef] [PubMed]
- Wang, D.; Shu, Y.; Zhao, X.L.; Li, J. Innovation and development value of medicated and edible platycodon grandiflorum. Heilongjiang Agric. Sci. 2018, 112–115. [Google Scholar] [CrossRef]
- Wang, Y.; Shi, J.Y. Research Progress of Platycodon grandiflorumin Recent Ten Years. Food Drug. 2006, 8, 22–24. [Google Scholar] [CrossRef]
- Jin, X.; Chen, Q. New progress in pharmacological action of platycodon grandiflorum. Res. Pract. Chin. Med. 2015, 29, 79–82. [Google Scholar] [CrossRef]
- Wei, S.Z. The Comprehensive Development and Utilization of Radix Platycodonis. J. Shanxi Univer. Sci. Technol. 2005, 146–148. [Google Scholar] [CrossRef]
- Sui, W.X.; Yao, L.; Ma, Y.L. Overview of Pharmacological Research on Platycodon grandiflorum. J. Anhui Agric. Sci. 2014, 42, 4976–4977+5026. [Google Scholar] [CrossRef]
- Li, Y.; Wang, J.T.; Gui, S.Y.; Qu, H.H. Progress on Chemical Constituents and Pharmacological Effects of Platycodon Grondiflonm (Jacq.) A.DC. Food Drug 2016, 18, 72–75. [Google Scholar] [CrossRef]
- Zhang, Z.Y.; Zhao, M.C.; Zheng, W.X.; Liu, H.Y. Platycodin D, a triterpenoid saponin from Platycodon grandiflorum, suppresses the growth and invasion of human oral squamous cell carcinoma cells via the NF-κB pathway. J. Biochem. Mol. Toxicol. 2017, 31. [Google Scholar] [CrossRef]
- Han, L.K.; Zheng, Y.N.; Xu, B.J. Saponins from Platycodi Radix ameliorate high fat diet–induced obesity in mice. J. Nut. 2002, 132, 2241–2245. [Google Scholar] [CrossRef] [PubMed]
- Wang, Y.N.; Zhang, X.; Wei, Z.K.; Wang, J.J.; Zhang, Y.; Shi, M.Y.; Yang, Z.T.; Fu, Y.H. Platycodin D suppressed LPS-induced inflammatory response by activating LXRα in LPS—stimulated primary bovine mammary epithelial cells. Eur. J. Pharmacol. 2017, 814, 138–143. [Google Scholar] [CrossRef] [PubMed]
- Fang, X.X.; Huang, B.T.; Zeng, J.X.; Zhu, J.X.; Wu, B.; Zhong, G.Y.; Liu, F.Q.; Li, H.Z.; Han, F.Y. Content Difference of Total Saponins and Platycodin-D in Platycodonis Radix from Different Origin. Chin. J. Experimental Tradit. Med. Formulae. 2016, 22, 78. [Google Scholar] [CrossRef]
- Zheng, Y.N.; Liu, K.Y.; Xu, B.J.; Han, L.K. Studies on Effects of Platycodi Radix on Lipid Metabolism of Mice with High Fat Diet-Induced Obesity. J. Jilin. Agric. Univ. 2002, 24, 42–46, 53. [Google Scholar] [CrossRef]
- Xu, C.L.; Yang, L.H.; Zheng, Y.N.; Liu, L.X.; Xu, B.J. Determination of platycodin D of radix platycodi in different places by RP-HPLC. J. Jilin. Agric. Univ. 1999, 21, 35–38. [Google Scholar]
- Li, B.F. Cultivation of Platycodon grandifloras for export. Agric. Knowl. 2003, 922, 23. [Google Scholar]
- Nikaido, T.; Koike, K.; Mitsunaga, K. Tirterpenoid saponins from root of Platycodon grandiflorum. Nat. Med. 1998, 52, 54–59. [Google Scholar]
- Tsuyoshi, S.; Tamotsu, N. Evaluation of saponin properties of HPLC analysis of Platycodon grandiflorum A. DC. Yakugakuzasshi 2003, 123, 431–441. [Google Scholar] [CrossRef]
- He, M.L.; Cheng, X.W.; Chen, J.K.; Zhou, T.S. Study on the Components and Quality of Platycodon grandiflorum. Tradit. Chin. Drug Res. Clinical Pharmacol. 2005, 16, 457–460. [Google Scholar] [CrossRef]
- Akiyama, T.; Iitaka, Y.; Tanaka, O. Structure of platicodigenin, a sapogenin of platycodon grandiflorum a. de candolle. Tetrahedron Let. 1968, 9, 5577–5580. [Google Scholar] [CrossRef]
- Kubota, T.; Kitatani, H.; Hinoh, H. Structure of platycogenic acids A, B and C, further triterpenoid constituents of platycodon grandiflorum. J. Chem. Society D: Chem. Commun. 1969, 22, 1313–1314. [Google Scholar] [CrossRef]
- Zhao, X.L. Research progress in chemical constituents, biological activities and exploration utilization of Platycodon grandiflorum. Chin. Condiment 2012, 37, 5–8+24. [Google Scholar] [CrossRef]
- Tian, Y.H. Study on the chemical composition and biological activity of Platycodon Grandiflorum. Master’s Thesis, Jilin Agricultural University, Jilin, China, 2017. [Google Scholar]
- Guo, L. Study on quality Standard of Platycodon grandiflorum. Master’s Thesis, China Academy of Chinese Medical Sciences, Beijing, China, 2007. [Google Scholar]
- Zhu, J.X.; Zeng, J.X.; Zhang, Y.M.; Zhong, G.; Liu, F.; Li, H. Comparative Study on Antitussive and Expectorant Effects of Platycodon grandiflorum from Different Areas. Modernization Tradit. Chin. Med. Mater. Medica-World Sci. Technol. 2015, 17, 976–980. [Google Scholar] [CrossRef]
- Han, L.K.; Xu, B.J.; Kimura, Y.; Zheng, Y.N.; Okkuda, H. Platycodi radix affects lipid metabolism in mice with high fat diet-induced obesity. J. Nutr. 2000, 130, 2760–2764. [Google Scholar] [CrossRef] [PubMed]
- Lee, K.J.; Choi, C.Y.; Chung, Y.C.; Kim, Y.S.; Ryu, S.Y.; Roh, S.H.; Jeong, H.G. Protective effect of saponins derived from roots of Platycodon grandiflorum on tert-butyl hydroperoxide-induced oxidative hepatotoxicity. Toxicol. Lett. 2004, 147, 271–282. [Google Scholar] [CrossRef]
- Kim, Y.S.; Kim, J.S.; Choi, S.U.; Kim, J.S.; Lee, H.S.; Roh, S.H.; Jeong, Y.C.; Kim, Y.K.; Shi Yong Ryu, S.Y. Isolation of a new saponin and cytotoxic effect of saponins from the root of Platycodon grandiflorum on human tumor cell lines. Planta Med. 2005, 71, 566–568. [Google Scholar] [CrossRef]
- Ishii, H.; Tori, K.; Tozyo, T. Structures of polygalaein-D and-D2, platyeodin-D and -D2 and their monacetates, saponins isolated from platycodon grandiflorum A. DC. determined by carbon-13 nuclear magnetic resonance spectroscopy. Chem. Pharm. Bull. 1978, 26, 674–677. [Google Scholar] [CrossRef]
- Wang, C.; Levis, G.B.S.; Lee, E.B. Platycodin D and D3 isolated from the root of platycodon grandiflorum modulate the production of nitric oxide and secretion of TNF-ɑin activated RAW 264.7 cells. Int. Immunopharm. 2004, 4, 0–1049. [Google Scholar] [CrossRef]
- Hwang, Y.L.; Ahn, H.J.; Ji, G.E. Fermentation of Platycodi Radix and bioconversion of platycosides using co-cultures of Saccharomyces cerevisiae KCTC 7928 and Aspergillus awamori FMB S900. Food Sci. Biotechnol. 2015, 24, 183–189. [Google Scholar] [CrossRef]
- Zhou, Y. Research Progress of Platycodon Grandiflorum. World Latest Med. Inf. (Electronic Version) 2017, 17, 19+22. [Google Scholar]
- Ma, X.Q.; Li, S.M.; Chan, C.L. Influence of sulfur fumigation on glycoside profile in Platycodonis Radix (Jiegeng). Chin. Med. 2016, 11, 32. [Google Scholar] [CrossRef] [PubMed][Green Version]
- Fukumura, M.; Iwasaki, D.; Hirai, Y. Eight new oleanane-type triterpenoid saponins from platycodon root. Heterocycles 2010, 81, 2793–2806. [Google Scholar] [CrossRef]
- Choi, Y.H.; Yoo, D.S.; Cha, M.R. Antiproliferative effects of saponins from the roots of Platycodon grandiflorum on cultured human tumor cells. J. Nat. Prod. 2010, 73, 1863–1867. [Google Scholar] [CrossRef] [PubMed]
- Deng, Y.L.; Ren, H.G.; Ye, X.W.; Xia, L.T.; Zhu, J.; Yu, H.; Zhang, P.Z.; Yang, M.; Zhang, J.L.; Xu, S.B. Progress of Historical Evolution of Processing, Chemical Composition and Pharmacological Effect of Platycodonis Radix. Chin. J. Exp. Tradit. Med. Formulae 2019. [Google Scholar] [CrossRef]
- Mazol, I.; Glensk, M.; Cisowski, W. Polyphenolic compounds from Platycodon grandiflorum A.DC. Acta Pol. Pharm. 2004, 61, 203–208. [Google Scholar] [PubMed]
- Inada, A.; Murata, H.; Somekawa, M. Phytoehemieal Studies of seeds of Medicinal Plants II. A New Dihydroflavonol Glycoside and a New 3-Methyl-l-butanol Glycoside from Seeds of Platycodon grandiflorum A.DC. Chem. Pharm. Bull. 1992, 40, 3081–3083. [Google Scholar] [CrossRef]
- Fu, W.W.; Fu, J.N.; Zhang, W.M.; Sun, L.X.; Pei, Y.H.; Liu, P. Platycoside O, a new triterpenoid saponin from the roots of Platycodon grandiflorum. Molecules 2011, 16, 4371–4378. [Google Scholar] [CrossRef]
- Yoo, D.S.; Choi, Y.H.; CHA, M.R. HPLC-ELSD analysis of 18 platycosides from balloon flower roots (Platycodi Radix) sourced from various regions in Korea and geographical clustering of the cultivation areas. Food. Chem. 2011, 129, 645–651. [Google Scholar] [CrossRef]
- Xie, X.X.; Zang, C.; Zeng, J.X.; Zhang, C.H.; Mao, Z.; He, J.W.; Wang, H.L.; Zhong, G.Y.; Zhang, S.W.; Han, H.F. Research progress on chemical constituents and pharmacological activities of platycodon grandiflorum. Tradit. Chin. Med. J. 2018, 17, 66–72+13. [Google Scholar] [CrossRef]
- Zuo, J.; Yin, B.K.; Hu, X.Y. Research Progress in the Chemical Constituents and Modern Pharmacology of Platycodon. J. Liaoning Univ. TCM 2019, 21, 113–116. [Google Scholar] [CrossRef]
- Ahn, J.C.; Hwang, B.; Tada, H.; Ishimaru, K.; Sasaki, K.; Shimomura, K. Polyacetylenes in hairy roots of Platycodon grandiflorum. Phytochem. 1996, 42, 69–72. [Google Scholar] [CrossRef]
- Tada, H.; Shimomura, K.; Ishimaru, K. Polyacetylenes in Platycodon grandiflorum hairy root and campanulaceous plants. J. Plant Physiol. 1995, 145, 7–10. [Google Scholar] [CrossRef]
- Sun, Q.; Meng, Y.L.; Wu, B.C.; Zhu, D.; Wang, W.M. Chemical constituents and pharmacological effects of platycodon grandiflorum. Heilongjiang J. Tradit. Chin. Med. 2017, 46, 64–65. [Google Scholar]
- Gong, X.; Wang, J.G. Study on the Fatty Acid Compositions of Platycodon grandiflorum A. DC by GC-MS. J. Anhui Agr. Sci. 2010, 38, 11780–11782. [Google Scholar] [CrossRef]
- Liu, Z.H.; Liang, B.; Tian, J.K. Advances in chemistry and pharmacology of plants in Platycodon grandiflorum. Asia-Pac. Tradit. Med. 2006, 7, 9–63. [Google Scholar]
- Dong, Z.; Cao, W.G.; Duan, H.; Zhang, X.T.; Chen, J.; Zhang, K. Study on Extraction, Isolation, Purification and Biological Activity of Polysaccharides from Platycodon grandiflorum. Genomics Appl. Biol. 2018, 37, 3534–3539. [Google Scholar] [CrossRef]
- Chen, B.; Li, X.P.; Huo, X.H.; Li, Z.M.; Li, W.; Sun, Y.S. HPLC method for simultaneous determination of three polyacetylenes in Platycodonis Radix from different habitats. Chin. J. Pharm. Anal. 2018, 38, 22–27. [Google Scholar]
- Yu, W.Y.; Zhu, H.J. Study on pharmacological mechanism of platycodon grandiflorum in treating bronchial asthma. Acta Chin. Med. Pharmacol. 2012, 40, 38–40. [Google Scholar] [CrossRef]
- Sun, R.R.; Zhang, M.Y.; Chen, Q. Study on anti-inflammatory and antitussive and antiasthma effects of Platycodon grandiflorum saponins capsule. Pharmacol. Clin. Chin. Mater. Med. 2010, 26, 27–29. [Google Scholar]
- Choi, J.H.; Hwang, Y.P.; Han, E.H.; Kim, H.G.; Park, B.H.; Lee, H.S.; Park, B.K.; Lee, Y.C.; Chung, Y.C.; Jeong, H.G. Inhibition of acrolein-stimulated MUC5AC expression by Platycodon grandiflorum root-derived saponin in A549 cells. Food Chem. Toxicol. 2011, 49, 2157–2166. [Google Scholar] [CrossRef]
- Shin, C.Y.; Lee, W.J.; Lee, E.B.; Choi, E.Y.; Ko, K.H. Platycodin D and D3 Increase Airway Mucin Release in vivo and in vitro in Rats and Hamsters. Planta Med. 2002, 68, 221–225. [Google Scholar] [CrossRef] [PubMed]
- Kim, M.O.; Moon, D.O.; Choi, Y.H.; Lee, J.D.; Kim, N.D.; Kim, G.Y. Platycodin D induces mitotic arrest in vitro, leading to endoreduplication, inhibition of proliferation and apoptosis in leukemia cells. Int. J. Cancer 2008, 122, 2674–2681. [Google Scholar] [CrossRef] [PubMed]
- Yu, J.S.; Kim, A.K. Platycodin D Induces Reactive Oxygen Species–Mediated Apoptosis Signal–Regulating Kinase 1 Activation and Endoplasmic Reticulum Stress Response in Human Breast Cancer Cells. J. Med. Food 2012, 15, 691–699. [Google Scholar] [CrossRef] [PubMed]
- Lu, W.F.; Yang, Y.L.; Jia, G.F.; Zhao, C. Anti-tumor activity of polysaccharides isolated from Radix platycodonis. Northwest J. Pharm. 2013, 28, 43–45. [Google Scholar] [CrossRef]
- Chen, C.; Zhang, M.Y.; Sun, R.R.; Zhang, Z.Z.; Chen, Q. Effects of Kikyosaponin Capsule on Antioxidases Activities and Free Radical Concentration of Lungs of Chronic Bronchitis Mice. Chin. J. Tradit. Med. Sci. Technol. 2010, 17, 323–324. [Google Scholar] [CrossRef]
- Gu, C.Y.; Chen, Q.L.; Li, H.T. Protective Effects and Mechanism of Polysaccharide from Platycodon Grandiflorum on Damage of PC12 Cells Induced by H2O2. J. Nanjing Univ. Tradit. Chin. Med. 2017, 33, 268–272. [Google Scholar] [CrossRef]
- Wang, M.S.; Wu, J.T. Effect of Platycodin D on OxLDL-induced Oxidative Injury of Endothelial Cells. Food Sci. 2013, 34, 293–296. [Google Scholar] [CrossRef]
- Jang, K.J.; Kim, H.K.; Han, M.H.; Oh, Y.N.; Yoon, H.M.; Chung, Y.H.; Kim, G.Y.; Hwang, H.J.; Choi, Y.H. Anti-inflammatory effects of saponins derived from the roots of Platycodon grandiflorus in lipopolysaccharide-stimulated BV2 microglial cells. Int. J. Mol. Med. 2013, 31, 1357–1366. [Google Scholar] [CrossRef]
- Zhu, L.F.; Wang, B. Platycodin D protects oral epithelial cells against infection of Candida albicans. Chin. J. Pathophysiol. 2017, 33, 161–165. [Google Scholar] [CrossRef]
- He, L.L.; Chen, Q.; Peng, S.M.; Cao, Y.G.; Li, Y.; Zhu, M. The Effect of Kikyosaponin on Expression of IL-1β and TNF-α from Pneumonocyte of Chronic Bronchitis (CB) Mice. Chin. J. Cell Biol. 2013, 35, 23. [Google Scholar]
- Zheng, J.; Ji, B.P.; He, J.G.; Li, B.; Li, Y.; Zhang, X.F. Influence of Platycodon grandiflorum in Blood Glucose of Streptozotocin-induced Diabetic ICR Mice. Food Sci. 2006, 27, 525–528. [Google Scholar] [CrossRef]
- Chen, M.J.; Yu, B.; Zhao, Y.R.; Wu, H.P. Inhibitory effect of Platycodon grandiflorum on α-glucosidase activity and glucose tolerance in IGT mice. Pharmacol. Clin. Chin. Mater. Med. 2009, 25, 60–62. [Google Scholar]
- Qiao, C.H.; Meng, X.S. Hypoglycemic effect of Platycodon grandiflorum Polysaccharide and its Mechanism. Chin. J. Gerontol. 2015, 35, 1944–1946. [Google Scholar] [CrossRef]
- Zheng, J.; He, J.G.; Ji, B.P.; Li, Y.; Zhang, X.F. Antihyperglycemic effects of Platycodon grandiflorum (Jacq.) A. DC. extract on streptozotocininduced diabetic mice. Plant Food Hum. Nutr. 2007, 62, 7–11. [Google Scholar] [CrossRef]
- Khanal, T.; Choi, J.H.; Hwang, Y.P.; Chung, Y.C.; Jeong, H.G. Saponins isolated from the root of Platycodon grandiflorum protect against acute ethanol-induced hepatotoxicity in mice. Food Chem. Toxicol. 2009, 47, 530–535. [Google Scholar] [CrossRef]
- Luan, H.Y.; Zhang, J.H.; Zhao, X.L.; Zhang, X.S.; Ou, Q. Effect of total glycosides of Platycodon grandiflorum on glycolipid metabolism in rats with type 2 diabetic liver disease. Chin. Tradit. Patent Med. 2013, 35, 1307–1309. [Google Scholar] [CrossRef]
- Hou, W.; Hou, L.Y.; Zhang, Y.J.; Zheng, X.F.; Li, G.S.; Peng, X.; Gao, J.B. Protective effects of nano–selenium/platycodon polysaccharides complex on CCl4-induced liver damage in mice. Sci. Technol. Food Ind. 2018, 39, 308–311, 317. [Google Scholar]
- Zheng, Y.N.; Liu, K.Y.; Xu, B.J.; Han, L.K. Experimental Study on Anti-obesity Mechanism of Platycodon grandiflorum. J. Jilin Agric. Univ. 2002, 24, 42–46. [Google Scholar] [CrossRef]
- Wang, M.; Han, J.Q.; Zhang, F.; Yu, Y.; Li, J.S. Immunomodulatory activity of platy saponin D on mouse spleen lymphocytes. Chin. Vet. Sci. 2018, 48, 93–100. [Google Scholar] [CrossRef]
- Yu, T.; Li, X.D.; Jin, Q.K.; Yan, H.S.; Li, S.J.; Cui, C.B. Anti-fatigue effects of extract of Platycodon grandiflorum on mice. Sci. Technol. Food Ind. 2012, 33, 394–396. [Google Scholar] [CrossRef]
- Yao, L.; Zhang, J.W.; Meng, Q.J.; Dong, K.; Wang, W.M. Study on the effects of PM2.5 on lung injury and total saponins in Platycodon grandiflorum. Chin. J. Inform. TCM 2017, 24, 38–41. [Google Scholar] [CrossRef]
- Ge, D.; Wang, J.T.; Gui, S.Y.; Qu, H.F. Review on Chemical Constituents, Biological Activity and Comprehensive Utilization of Platycodon grondiflonm A. DC. Guangzhou Chem. Ind. 2015, 43, 7–9. [Google Scholar] [CrossRef]
- Liu, J.H.; Tian, J.J. A wheat oligopeptide rich in zinc Platycodon grandiflorum nutritive noodles. China, CN 105581242A, 18 May 2016. [Google Scholar]
- Liang, P.; Wang, N.Y.; Jin, G.Q.; Chen, H.S.; Zhang, D.W. A Method for Making Platycodon grandiflorum Health Cake. China, CN 105145760A, 16 December 2015. [Google Scholar]
- Tao, F. A Method for Making Medicinal Herbs of Campanulate. China, CN 105861219A, 17 August 2016. [Google Scholar]
- Liu, X.G. Treatment of 56 cases of chronic pharyngitis with Platycodon grandiflorum Powder and gargle. J. Med. Forum. 2005, 26, 57. [Google Scholar] [CrossRef]
- Nyakudya, E.; Jeong, J.H.; Lee, N.K.; Jeong, Y.S. Platycosides from the Roots of Platycodon grandiflorum and Their Health Benefits. Prev. Nutr. Food Sci. 2014, 19, 59–68. [Google Scholar] [CrossRef] [PubMed]
- Hao, W.; Liu, S.; Qin, Y.N.; Sun, C.P.; Chen, L.Y.; Wu, C.Y.; Bao, Y.J. Cardioprotective effect of Platycodon grandiflorum in patients with early breast cancer receiving anthracycline-based chemotherapy: study protocol for a randomized controlled trial. Trials 2017, 18, 1–7. [Google Scholar] [CrossRef]
- Ishimaru, N.; Kinami, S.; Shimokawa, T.; Kanzawa, Y. Kikyo-to vs. Placebo on Sore Throat Associated with Acute Upper Respiratory Tract Infection: A Randomized Controlled Trial. Int. Med. 2019, 58, 2459–2465. [Google Scholar] [CrossRef]
- Goto, F.; Asama, Y.; Ogawa, K. Sho-saiko-to-ka-kikyo-sekko as an alternative treatment for chronic tonsillitis to avoid surgery. Complement. Ther. Clin. Pract. 2010, 16, 216–218. [Google Scholar] [CrossRef]
- Kim, J.W.; Lee, S.W.; Park, S.J.; Shin, J.C.; Yang, J.W.; Lim, J.H. Pharmaceut composition for preventing or treating hepatitis C, comprising the root extracts of Platycodon grandiflorum or Platycodon grandiflorum saponin components. US, US 2011027.4656A1, 8 January 2011. [Google Scholar]
- Li, W.; Zhao, L.C.; Wang, Z.; Zheng, Y.N.; Liang, J.; Wang, H. Response surface methodology to optimize enzymatic preparation of Deapio-Platycodin D and Platycodin D from Radix Platycodi. Int. J. Mol. Sci. 2012, 13, 4089–4100. [Google Scholar] [CrossRef]
- Wie, H.J.; Zhao, H.L.; Chang, J.H.; Kim, Y.S.; Hwang, I.K.; Ji, G.E. Enzymatic modification of saponins from Platycodon grandiflorum with Aspergillus niger. J. Agric. Food Chem. 2007, 55, 8908–8913. [Google Scholar] [CrossRef]
- Kim, Y.P.; Lee, E.B.; Kim, S.Y.; Li, D.; Ban, H.S.; Lim, S.S.; Shin, K.H.; Ohuchi, K. Inhibition of Prostaglandin E2 Production by Platycodin D Isolated from the Root of Platycodon grandiflorum. Planta Med. 2001, 67, 362–364. [Google Scholar] [CrossRef]







| No. | Name | Ref. |
|---|---|---|
| 1 | Platyconin | [36] |
| 2 | Apigenin | [36] |
| 3 | (2R,3R)-taxifolin | [36] |
| 4 | Luteolin | [36] |
| 5 | Quercetin-7-O-glucoside | [36,38] |
| 6 | Quercetin-7-O-rutinoside | [36,38] |
| 7 | Platycoside | [36,39,40] |
| 8 | Delphinidin-3-rutinoside-7-glucoside | [36,41] |
| 9 | Flavoplatycoside | [36] |
| Classes | No. | Compound Name | Ref. |
|---|---|---|---|
| Phenolic acids | 1 | Caffeic acid | [42] |
| 2 | 3,4-dimethoxycinnamic acid | [42] | |
| 3 | Ferulic acid | [42] | |
| 4 | Isoferulic acid | [42] | |
| 5 | m-coumaric acid | [42] | |
| 6 | p-coumaric acid | [42] | |
| 7 | p-hydroxybenzoic acid | [42] | |
| 8 | α-resorcylic acid | [42] | |
| 9 | 2,3-dihydroxybenzoic acid | [42] | |
| 10 | 2-hydroxy-4-methoxybenzoic acid | [42] | |
| 11 | Homovanillic acid | [42] | |
| 12 | Chlorogenic acid | [42] | |
| 13 | Iobetyol | [43] | |
| 14 | Iobetyolin | [43] | |
| Polyacetylene | 15 | lobetyolinin | [44] |
| 16 | Lobetyolin | [41] | |
| 17 | Platetyolin A | [36,49] | |
| 18 | Platetyolin B | [36,49] | |
| Sterols | 19 | Betulin | [41] |
| 20 | β-sitosterol | [41] | |
| 21 | δ-7-stigmastenone-3 | [27] | |
| 22 | Spinasterol | [36] | |
| 23 | α-spinasteryl-3-O-β-D-glucoside | [36] | |
| Others | 24 | Threonine | [36] |
| 25 | Valine | [36] | |
| 26 | Phenylalanine | [36] | |
| 27 | Methionine | [36] | |
| 28 | Isoleucine | [36] | |
| 29 | Leucine | [36] | |
| 30 | Lysine | [36] | |
| 31 | Inulin | [36] | |
| 32 | Grandoside | [36] |
© 2020 by the authors. Licensee MDPI, Basel, Switzerland. This article is an open access article distributed under the terms and conditions of the Creative Commons Attribution (CC BY) license (http://creativecommons.org/licenses/by/4.0/).
Share and Cite
Ji, M.-Y.; Bo, A.; Yang, M.; Xu, J.-F.; Jiang, L.-L.; Zhou, B.-C.; Li, M.-H. The Pharmacological Effects and Health Benefits of Platycodon grandiflorus—A Medicine Food Homology Species. Foods 2020, 9, 142. https://doi.org/10.3390/foods9020142
Ji M-Y, Bo A, Yang M, Xu J-F, Jiang L-L, Zhou B-C, Li M-H. The Pharmacological Effects and Health Benefits of Platycodon grandiflorus—A Medicine Food Homology Species. Foods. 2020; 9(2):142. https://doi.org/10.3390/foods9020142
Chicago/Turabian StyleJi, Ming-Yue, Agula Bo, Min Yang, Jin-Fan Xu, Lin-Lin Jiang, Bao-Chang Zhou, and Min-Hui Li. 2020. "The Pharmacological Effects and Health Benefits of Platycodon grandiflorus—A Medicine Food Homology Species" Foods 9, no. 2: 142. https://doi.org/10.3390/foods9020142
APA StyleJi, M.-Y., Bo, A., Yang, M., Xu, J.-F., Jiang, L.-L., Zhou, B.-C., & Li, M.-H. (2020). The Pharmacological Effects and Health Benefits of Platycodon grandiflorus—A Medicine Food Homology Species. Foods, 9(2), 142. https://doi.org/10.3390/foods9020142

