Comparative Metabolomics Reveals the Nutritional Merit and Metabolic Basis of a Naturally Occurring White Variant in Flammulina filiformis
Abstract
1. Introduction
2. Materials and Methods
2.1. Materials and Methods
2.2. Cultivation Substrate and Parameters for Flammulina filiformis
2.3. Identification of Flammulina filiformis Strains
2.4. Observation of Fruiting Body Microstructure
2.5. Determination of Physiological Indicators
2.5.1. Electronic Tongue Analysis
2.5.2. Soluble Sugar and Protein Content
2.5.3. Total Phenolic and Flavonoid Content
2.5.4. Amino Acid Content
2.6. LC-MS/MS Analysis
2.7. Statistics and Data Analysis
3. Results and Discussion
3.1. ITS Sequence Analysis
3.2. Morphological Characteristics
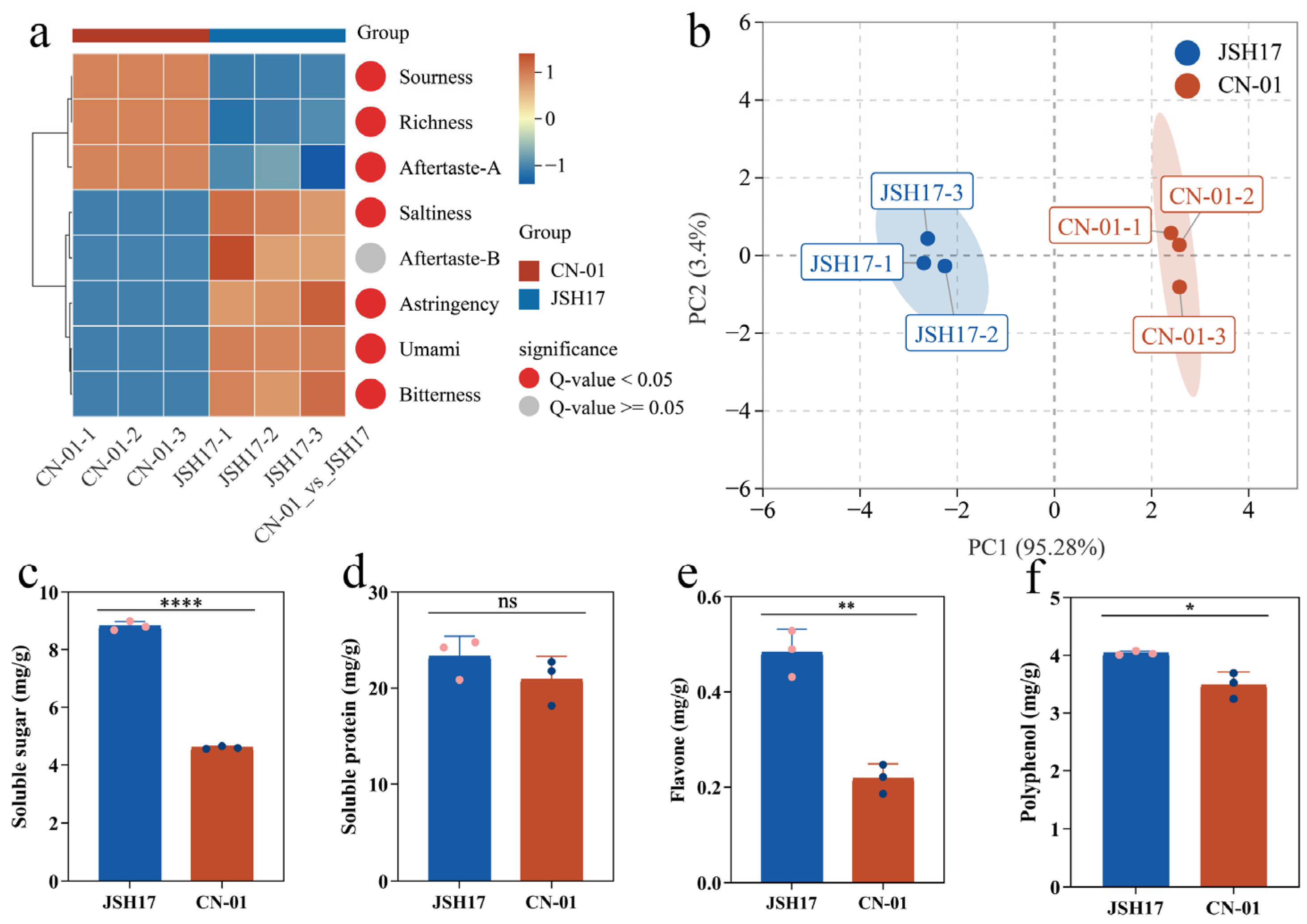
3.3. Electronic Tongue Analysis and Bioactive Compound Determination
3.4. Amino Acid Content Determination
3.5. Metabolomics Analysis
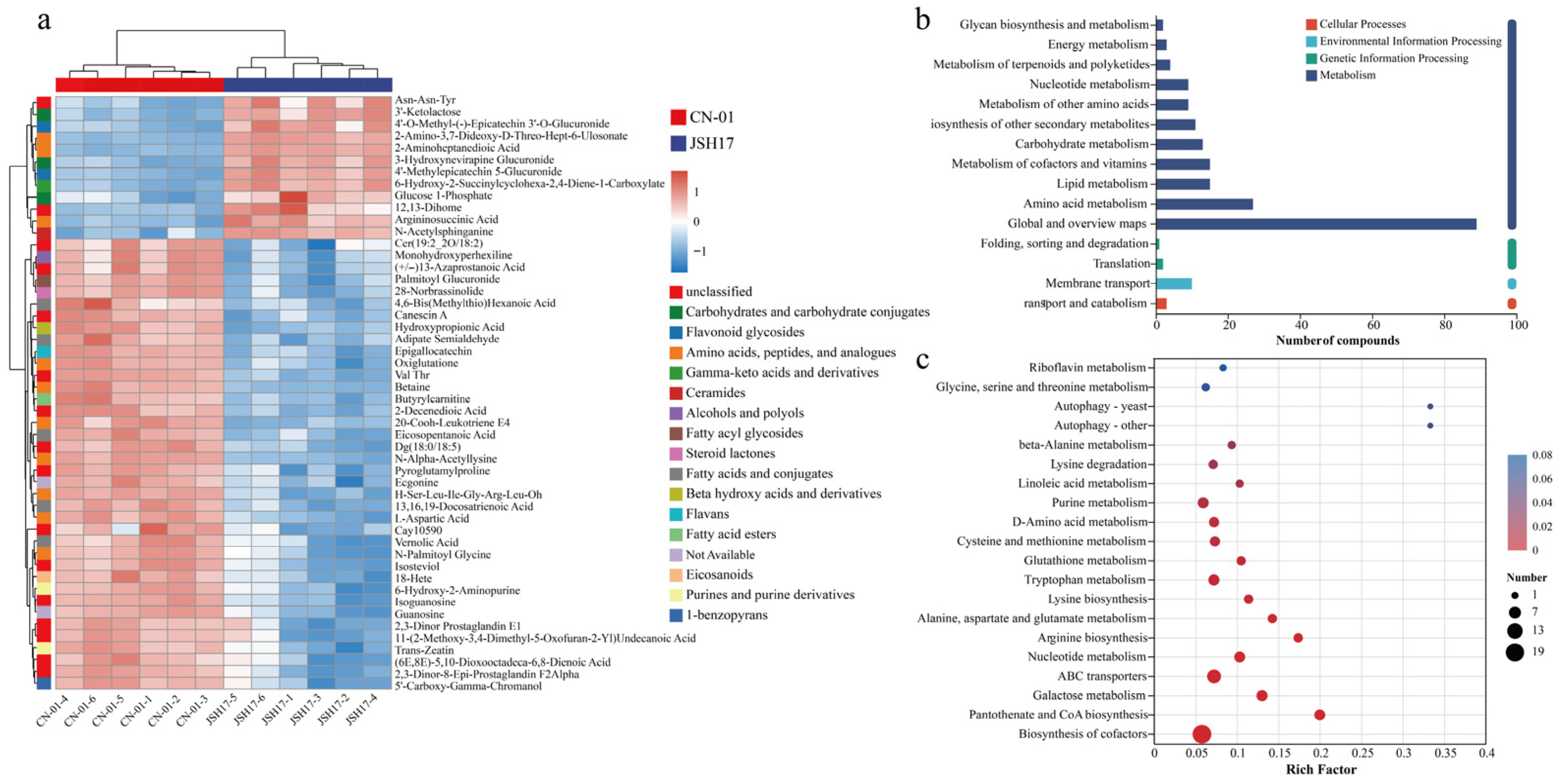
3.5.1. Metabolite Composition Analysis
3.5.2. Metabolite Clustering Analysis
3.5.3. KEGG Pathway Analysis
3.5.4. Metabolic Pathway Analysis
4. Discussion
Author Contributions
Funding
Institutional Review Board Statement
Informed Consent Statement
Data Availability Statement
Acknowledgments
Conflicts of Interest
References
- Fukushima-Sakuno, E. Bioactive small secondary metabolites from the mushrooms Lentinula edodes and Flammulina velutipes. J. Antibiot. 2020, 73, 687–696. [Google Scholar] [CrossRef]
- Zhang, Y.; Wang, Y.H.; Li, Y.T.; Wang, P.M.; Wang, L.; Li, Z. Enhancing the yield, fruiting body traits, and nutritional properties of five major edible fungi through the exploitation of ginger straw substrate. Front. Nutr. 2025, 12, 1583716. [Google Scholar] [CrossRef]
- Chen, W.J.; Li, Y.; Shao, Y.R.; Chen, H.Y.; Gong, M.; Wang, L.; Li, N.Y.; Wang, Y.; Zou, G. The Exploration of Cordyceps militaris Extract as a Postharvest Preservative for Flammulina filiformis. Horticulturae 2025, 11, 472. [Google Scholar] [CrossRef]
- Im, J.H.; Yu, H.W.; Park, C.H.; Kim, J.W.; Shin, J.H.; Jang, K.Y.; Park, Y.J. Phenylalanine Ammonia-Lyase: A Key Gene for Color Discrimination of Edible Mushroom Flammulina velutipes. J. Fungi 2023, 9, 339. [Google Scholar] [CrossRef] [PubMed]
- Lv, Z.-W.; Zhang, J.; Nie, M.; Wei, C.; Zhang, T.; Liu, F.; Ling, Z.-L.; Chen, X.; Wu, X.-P.; Tao, Y.; et al. Dual genetic loci and flavonoid metabolism orchestrate fruiting body coloration in Flammulina filiformis: A multi-omic roadmap for fungal pigmentation. J. Adv. Res. 2025, in press. [Google Scholar] [CrossRef] [PubMed]
- Lin, L.; Xu, J. Production of Fungal Pigments: Molecular Processes and Their Applications. J. Fungi 2023, 9, 44. [Google Scholar] [CrossRef]
- Elkhateeb, W.; Daba, G. Fungal Pigments: Their Diversity, Chemistry, Food and Non-Food Applications. Appl. Microbiol. 2023, 3, 735–751. [Google Scholar] [CrossRef]
- Meruvu, H.; dos Santos, J.C. Colors of life: A review on fungal pigments. Crit. Rev. Biotechnol. 2021, 41, 1153–1177. [Google Scholar] [CrossRef]
- Shen, S.Q.; Zhan, C.S.; Yang, C.K.; Fernie, A.R.; Luo, J. Metabolomics-centered mining of plant metabolic diversity and function: Past decade and future perspectives. Mol. Plant 2023, 16, 43–63. [Google Scholar] [CrossRef]
- Li, M.Y.; Li, J.; Tan, H.H.; Luo, Y.; Zhang, Y.; Chen, Q.; Wang, Y.; Lin, Y.X.; Zhang, Y.T.; Wang, X.R.; et al. Comparative metabolomics provides novel insights into the basis of petiole color differences in celery (Apium graveolens L.). J. Zhejiang Univ. Sci. B 2022, 23, 300–314. [Google Scholar] [CrossRef]
- Han, A.Z.; Liu, Y.; Gao, Z.; Wang, J.H.; Zhang, T.X.; Zhang, R.G.; Sun, G.Z.; Wang, Y.L. Analysis of the mechanism of tripropylamine-enhanced lycopene accumulation in Blakeslea trispora through transcriptome. Int. Microbiol. 2025, 28, 2115–2127. [Google Scholar] [CrossRef] [PubMed]
- Sun, Y.H.; He, B.J.; Cao, X.M.; Li, Z.M.; Xu, L.N.; Li, Y.T.; Guo, S. Metabolomics analysis reveals the formation mechanism of Cordyceps militaris fruiting bodies in liquid culture. Food Chem. 2025, 495, 146651. [Google Scholar] [CrossRef] [PubMed]
- Wang, M.; Song, T.T.; Jin, Q.L.; Zhang, Z.F.; Shen, Y.Y.; Lv, G.Y.; Fan, L.J.; Feng, W.L.; Qu, Y.M.; Wang, M.Y.; et al. From White to Reddish-Brown: The Anthocyanin Journey in Stropharia rugosoannulata Driven by Auxin and Genetic Regulators. J. Agric. Food Chem. 2025, 73, 954–966. [Google Scholar] [CrossRef] [PubMed]
- Yin, L.; Li, H.; Xing, R.; Li, R.; Gao, K.; Li, G.; Liu, S. Fungal and Microalgal Chitin: Structural Differences, Functional Properties, and Biomedical Applications. Polymers 2025, 17, 2722. [Google Scholar] [CrossRef]
- Cai, T.; Lin, Z.; Wu, T.; Su, Y.; Liu, H.; Chen, S.; Ding, L. Identification and Characterization of Novel Umami and Umami-Enhancing Peptides from Soy Sauce Using an In Silico Approach and Electronic Tongue. Foods 2026, 15, 680. [Google Scholar] [CrossRef]
- Zhang, L.; Pu, D.; Zhang, J.; Hao, Z.; Zhao, X.; Sun, B.; Zhang, Y. Identification of Novel Umami Peptides in Chicken Breast Soup through a Sensory-Guided Approach and Molecular Docking to the T1R1/T1R3 Taste Receptor. J. Agric. Food Chem. 2023, 71, 7803–7811. [Google Scholar] [CrossRef]
- Guan, Y.; Sun, Y.; Yuan, N.; Zhang, R.; Lu, S.; Li, Q.; Lu, X.; Pang, L.; Hu, W. The Effects of Nisin Treatment on the Phenylpropanoid and Physiological Mechanisms of Fresh-Cut Pumpkin. Foods 2025, 14, 733. [Google Scholar] [CrossRef]
- Wu, S.-Y.; Chen, X.; Ren, J.-L.; Liu, P.; Yan, Q.; Chen, Z. Cuparene-type sesquiterpenes with neuroprotective activities from the edible mushroom Flammulina filiformis. Fitoterapia 2024, 179, 106235. [Google Scholar] [CrossRef]
- Cui, B.; Lu, H.; Gu, X. Microbial communities, flavor compounds, and bioactive peptides during the fermentation of traditional stinky eggs. LWT 2025, 232, 118413. [Google Scholar] [CrossRef]
- Xiao, H.; Yu, J.; Hu, M.; Liu, H.; Yuan, Z.; Xue, Y.; Xue, C. Development of novel fermented stinky sea bass and analysis of its taste active compounds, flavor compounds, and quality. Food Chem. 2023, 401, 134186. [Google Scholar] [CrossRef]
- Duan, W.; Huang, Y.; Xiao, J.F.; Zhang, Y.Y.; Tang, Y.Z. Determination of free amino acids, organic acids, and nucleotides in 29 elegant spices. Food Sci. Nutr. 2020, 8, 3777–3792. [Google Scholar] [CrossRef] [PubMed]
- Jin, C.; Zhou, Y.; Wang, Y.; Jiang, H.; Li, B.; Liu, C.; Ji, Y.; Si, X.; Zhang, Y. Identification of characteristic flavor profiles and reheat-induced warmed-over flavor production of bone soup-stewed pickled Chinese cabbage. Food Chem. X 2025, 31, 103124. [Google Scholar] [CrossRef] [PubMed]
- Cai, J.; Aharoni, A. Amino acids and their derivatives mediating defense priming and growth tradeoff. Curr. Opin. Plant Biol. 2022, 69, 102288. [Google Scholar] [CrossRef] [PubMed]
- Sun, L.-B.; Zhang, Z.-Y.; Xin, G.; Sun, B.-X.; Bao, X.-J.; Wei, Y.-Y.; Zhao, X.-M.; Xu, H.-R. Advances in umami taste and aroma of edible mushrooms. Trends Food Sci. Technol. 2020, 96, 176–187. [Google Scholar] [CrossRef]
- Fu, M.-Y.; Jahan, M.S.; Tang, K.; Jiang, S.; Guo, J.; Luo, S.; Luo, W.; Li, G. Comparative analysis of the medicinal and nutritional components of different varieties of Pueraria thomsonii and Pueraria lobata. Front. Plant Sci. 2023, 14, 1115782. [Google Scholar] [CrossRef]
- Zhang, M.; Zou, X.; Du, Y.; Pan, Z.; He, F.; Sun, Y.; Li, M. Integrated Transcriptomics and Metabolomics Reveal the Mechanism of Alliin in Improving Hyperlipidemia. Foods 2023, 12, 3407. [Google Scholar] [CrossRef]
- Yao, Y.; Wu, X.; Wu, H.; Su, W.; Li, P. Multi-Omics Analyses Unveil the Effects of a Long-Term High-Salt, High-Fat, and High-Fructose Diet on Rats. Foods 2026, 15, 171. [Google Scholar] [CrossRef]
- Melnikov, S.; Mailliot, J.; Rigger, L.; Neuner, S.; Shin, B.S.; Yusupova, G.; Dever, T.E.; Micura, R.; Yusupov, M. Molecular insights into protein synthesis with proline residues. EMBO Rep. 2016, 17, 1776–1784. [Google Scholar] [CrossRef]
- Lu, Z.; Ma, C.; Xie, Y.; Zeng, Y.; Peng, J.; Zhou, D.; Wu, J. Understanding the Brassinosteroid-Dependent Environmental Adaption in Brassicaceae Plants. Plants 2025, 14, 1554. [Google Scholar] [CrossRef]
- Capasso, L.; De Masi, L.; Sirignano, C.; Maresca, V.; Basile, A.; Nebbioso, A.; Rigano, D.; Bontempo, P. Epigallocatechin Gallate (EGCG): Pharmacological Properties, Biological Activities and Therapeutic Potential. Molecules 2025, 30, 654. [Google Scholar] [CrossRef]
- Vylíčilová, H.; Bryksová, M.; Matušková, V.; Doležal, K.; Plíhalová, L.; Strnad, M. Naturally Occurring and Artificial N9-Cytokinin Conjugates: From Synthesis to Biological Activity and Back. Biomolecules 2020, 10, 832. [Google Scholar] [CrossRef] [PubMed]
- Zhou, Y.; Zhang, C.; He, L.; Kang, Y.; Wang, D.; Wang, S.; Ling, Z.; Chen, J.; Zhou, N.; Zhou, L.; et al. Glucose-1-phosphate promotes compartmentalization of glycogen with the pentose phosphate pathway in CD8+ memory T cells. Mol. Cell 2025, 85, 2535–2549.e10. [Google Scholar] [CrossRef] [PubMed]
- Liga, S.; Paul, C.; Péter, F. Flavonoids: Overview of Biosynthesis, Biological Activity, and Current Extraction Techniques. Plants 2023, 12, 2732. [Google Scholar] [CrossRef] [PubMed]
- Liu, C.X.; Zhang, X.Y.; Wu, W.X.; Song, T.X. Roles of Diverse Lipokines in Metabolic Homeostasis and Their Associations with Various Diseases. Compr. Physiol. 2025, 15, e70072. [Google Scholar] [CrossRef]
- de Vries, L.E.; Lunghi, M.; Krishnan, A.; Kooij, T.W.A.; Soldati-Favre, D. Pantothenate and CoA biosynthesis in Apicomplexa and their promise as antiparasitic drug targets. PLoS Pathog. 2021, 17, e1010124. [Google Scholar] [CrossRef]
- Yu, H.L.; Jiang, N.; Yan, M.M.; Cheng, X.; Zhang, L.J.; Zhai, D.D.; Liu, J.Y.; Zhang, M.Y.; Song, C.Y.; Yu, H.; et al. Comparative analysis of proteomes and transcriptomes revealed the molecular mechanism of development and nutrition of Pleurotus giganteus at different fruiting body development stages. Front. Nutr. 2023, 10, 1197983. [Google Scholar] [CrossRef]
- An, F.Y.; Wu, J.R.; Feng, Y.Z.; Pan, G.Y.; Ma, Y.Y.; Jiang, J.H.; Yang, X.M.; Xue, R.X.; Wu, R.A.; Zhao, M.M. A systematic review on the flavor of soy-based fermented foods: Core fermentation microbiome, multisensory flavor substances, key enzymes, and metabolic pathways. Compr. Rev. Food. Sci. Food Saf. 2023, 22, 2773–2801. [Google Scholar] [CrossRef]
- Maoz, I.; Lewinsohn, E.; Gonda, I. Amino acids metabolism as a source for aroma volatiles biosynthesis. Curr. Opin. Plant Biol. 2022, 67, 102221. [Google Scholar] [CrossRef]
- Liu, Y.; Zheng, J.; Ge, L.; Tang, H.; Hu, J.; Li, X.; Wang, X.; Zhang, Y.; Shi, Q. Integrated metabolomic and transcriptomic analyses reveal the roles of alanine, aspartate and glutamate metabolism and glutathione metabolism in response to salt stress in tomato. Sci. Hortic. 2024, 328, 112911. [Google Scholar] [CrossRef]
- Tang, C.; Fan, Y.; Jia, B.; Tang, H.; Li, Y.; Li, X. Integrated metabolomics to systematically monitor quality indicators and metabolic dynamics in stored Ophiocordyceps sinensis. Food Chem. 2026, 506, 148049. [Google Scholar] [CrossRef]
- Kallscheuer, N.; Vogt, M.; Marienhagen, J. A Novel Synthetic Pathway Enables Microbial Production of Polyphenols Independent from the Endogenous Aromatic Amino Acid Metabolism. ACS Synth. Biol. 2017, 6, 410–415. [Google Scholar] [CrossRef] [PubMed]
- Zhao, H.; Wei, C.; Zhang, T.; Zhao, Y.; Chen, X.; Lv, Z.; Nie, M.; Li, J.; Liu, Y.; Xie, B.; et al. Novel and advanced MNP molecular markers accurately identify the genetic similarity of Hypsizygus marmoreus strains: A comparative evaluation with ISSR and antagonistic methods. Front. Fungal Biol. 2025, 6, 1647126. [Google Scholar] [CrossRef] [PubMed]
- Zhou, X.; Obel, H.O.; Liu, S.; Yang, Y.; Liu, J.; Zhuang, Y. Comparative Analysis of Metabolic Variation in Eggplant Fruit of Different Varieties Reveals Metabolites Important for Quality Traits. Foods 2023, 12, 4383. [Google Scholar] [CrossRef] [PubMed]
- Yusoff, M.Z.M.; Haiyee, Z.A.; Patmawati; Sukor, R.; Wan-Mohtar, W.A.I.; Rashid, N.N.A.; Raseetha, S. Identification of Pigments and Volatiles from Some Cultivated Culinary-Mushrooms in Malaysia. Int. J. Med. Mushrooms 2026, 28, 73–83. [Google Scholar] [CrossRef]
- Tang, Q.; Li, Z.B.; Chen, N.X.; Luo, X.Z.; Zhao, Q. Natural pigments derived from plants and microorganisms: Classification, biosynthesis, and applications. Plant Biotechnol. J. 2025, 23, 592–614. [Google Scholar] [CrossRef]
- Zhao, X.; Zhang, Y.; Long, T.; Wang, S.; Yang, J. Regulation Mechanism of Plant Pigments Biosynthesis: Anthocyanins, Carotenoids, and Betalains. Metabolites 2022, 12, 871. [Google Scholar] [CrossRef]






| Taste | Free Amino Acid | Flavor Threshold (mg/g) | Free Amino Acid Content (mg/g) | TAV | ||
|---|---|---|---|---|---|---|
| JSH17 | CN-01 | JSH17 | CN-01 | |||
| Umami | Asp | 100 | 4.37 ± 0.25 | 5.52 ± 0.36 ** | 0.044 | 0.055 * |
| Glu | 5 | 22.53 ± 1.15 | 17.64 ± 0.23 ** | 4.506 | 3.528 ** | |
| TUAA | 26.90 ± 1.27 | 23.16 ± 0.43 ** | ||||
| Sweet | Thr | 260 | 3.95 ± 0.28 | 4.46 ± 0.51 * | 0.015 | 0.017 * |
| Ser | 150 | 4.39 ± 0.13 | 14.59 ± 1.88 ** | 0.029 | 0.097 ** | |
| Gly | 130 | 2.12 ± 0.50 | 7.80 ± 0.89 ** | 0.016 | 0.060 ** | |
| Ala | 60 | 5.75 ± 3.01 | 7.02 ± 0.32 * | 0.096 | 0.117 * | |
| Pro | 300 | 2.94 ± 0.32 | 7.38 ± 1.05 ** | 0.010 | 0.025 ** | |
| Asn | 100 | 5.58 ± 0.53 | 7.50 ± 0.91 ** | 0.056 | 0.075 ** | |
| Gln | 250 | 22.06 ± 2.49 | 28.51 ± 3.23 ** | 0.088 | 0.114 ** | |
| TSAA | 46.79 ± 4.26 | 77.26 ± 5.54 ** | ||||
| Bitter | Lys | 50 | 8.48 ± 1.09 | 9.77 ± 1.39 * | 0.170 | 0.195 * |
| Val | 40 | 53.06 ± 4.17 | 6.36 ± 0.87 ** | 1.327 | 0.159 ** | |
| Met | 30 | 5.47 ± 0.69 | 2.37 ± 0.05 ** | 0.182 | 0.079 ** | |
| Tyr | 91 | 13.77 ± 1.37 | 54.93 ± 8.33 ** | 0.151 | 0.604 ** | |
| His | 20 | 2.67 ± 0.30 | 3.87 ± 0.43 ** | 0.134 | 0.194 ** | |
| Arg | 50 | 10.33 ± 2.46 | 9.63 ± 1.47 | 0.207 | 0.193 | |
| Cys | - | 9.96 ± 1.02 | 15.06 ± 1.92 ** | - | - | |
| Trp | 90 | 9.68 ± 1.47 | 6.81 ± 0.78 * | 0.108 | 0.076 * | |
| Phe | 90 | 4.64 ± 0.38 | 1.83 ± 0.05 ** | 0.052 | 0.020 ** | |
| TBAA | 118.66 ± 7.25 | 100.62 ± 10.12 * | ||||
| FAAs | 191.75 ± 10.89 | 211.05 ± 16.37 * | ||||
Disclaimer/Publisher’s Note: The statements, opinions and data contained in all publications are solely those of the individual author(s) and contributor(s) and not of MDPI and/or the editor(s). MDPI and/or the editor(s) disclaim responsibility for any injury to people or property resulting from any ideas, methods, instructions or products referred to in the content. |
© 2026 by the authors. Licensee MDPI, Basel, Switzerland. This article is an open access article distributed under the terms and conditions of the Creative Commons Attribution (CC BY) license.
Share and Cite
Zhang, S.; Cui, B.; Cui, S.; Wei, S.; Wang, S.; Jia, K.; Ke, C. Comparative Metabolomics Reveals the Nutritional Merit and Metabolic Basis of a Naturally Occurring White Variant in Flammulina filiformis. Foods 2026, 15, 1373. https://doi.org/10.3390/foods15081373
Zhang S, Cui B, Cui S, Wei S, Wang S, Jia K, Ke C. Comparative Metabolomics Reveals the Nutritional Merit and Metabolic Basis of a Naturally Occurring White Variant in Flammulina filiformis. Foods. 2026; 15(8):1373. https://doi.org/10.3390/foods15081373
Chicago/Turabian StyleZhang, Shuangtao, Baoyu Cui, Shumei Cui, Shiyun Wei, Shunfen Wang, Kunzhi Jia, and Chongrong Ke. 2026. "Comparative Metabolomics Reveals the Nutritional Merit and Metabolic Basis of a Naturally Occurring White Variant in Flammulina filiformis" Foods 15, no. 8: 1373. https://doi.org/10.3390/foods15081373
APA StyleZhang, S., Cui, B., Cui, S., Wei, S., Wang, S., Jia, K., & Ke, C. (2026). Comparative Metabolomics Reveals the Nutritional Merit and Metabolic Basis of a Naturally Occurring White Variant in Flammulina filiformis. Foods, 15(8), 1373. https://doi.org/10.3390/foods15081373
