Probing Genomic Diversity of Cronobacter sakazakii in the United States by Single Nucleotide Polymorphisms
Abstract
1. Introduction
2. Materials and Methods
2.1. Genome Dataset and Quality Control
2.2. Pan-Genome Analysis
2.3. SNP Discovery and Distance Matrix Construction
2.4. Phylogenetic Reconstruction
2.5. Evidence-Based Threshold Development
2.6. Statistical Analysis and Computational Resources
Zero-Inflated Mixture Model for SNP Distance Distribution
3. Results
3.1. Dataset Composition and Characteristics
3.2. Pan-Genome Architecture and Core Genome Characteristics
3.3. SNP-Based Population Genomic Analysis
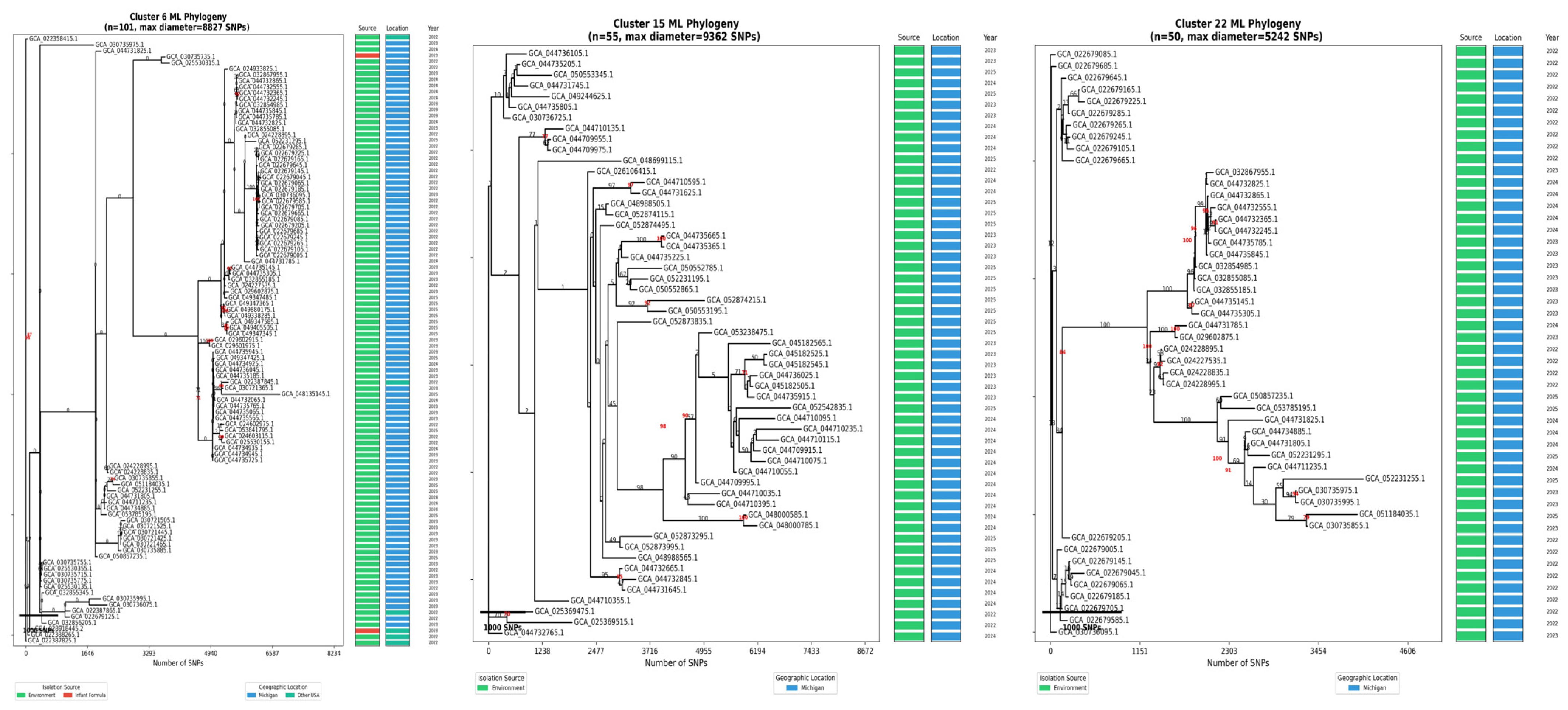
3.4. Phylogenetic Reconstruction and Population Structure
3.5. Evidence-Based SNP Threshold Framework Development
4. Discussion
4.1. Genomic Architecture and Evolutionary Implications
4.2. Population Structure and Epidemiological Significance
4.3. Population-Based Tiered Threshold Framework
4.4. Study Limitations and Implications for Food Safety Surveillance
5. Conclusions
Author Contributions
Funding
Institutional Review Board Statement
Informed Consent Statement
Data Availability Statement
Conflicts of Interest
References
- Bowen, A.B.; Braden, C.R. Invasive Enterobacter sakazakii Disease in Infants. Emerg. Infect. Dis. 2006, 12, 1185–1189. [Google Scholar] [CrossRef]
- Holý, O.; Forsythe, S. Cronobacter spp. as Emerging Causes of Healthcare-Associated Infection. J. Hosp. Infect. 2014, 86, 169–177. [Google Scholar] [CrossRef] [PubMed]
- Forsythe, S.J. Updates on the Cronobacter Genus. Annu. Rev. Food Sci. Technol. 2018, 9, 23–44. [Google Scholar] [CrossRef] [PubMed]
- Strysko, J.; Cope, J.R.; Martin, H.; Tarr, C.; Hise, K.; Collier, S.; Bowen, A. Food Safety and Invasive Cronobacter Infections during Early Infancy, 1961–2018. Emerg. Infect. Dis. 2020, 26, 857–865. [Google Scholar] [CrossRef] [PubMed]
- U.S. Center for Disease Control and Prevention. About Cronobacter Infection. Available online: https://www.cdc.gov/cronobacter/about/index.html (accessed on 23 March 2026).
- Government of Canada. Cronobacter: For Health Professionals. Available online: https://www.canada.ca/en/public-health/services/food-poisoning/cronobacter/health-professionals.html (accessed on 22 February 2026).
- U.S. Food and Drug Administration. FDA Investigation of Cronobacter Infections: Powdered Infant Formula. Available online: https://www.fda.gov/food/outbreaks-foodborne-illness/fda-investigation-cronobacter-infections-powdered-infant-formula-february-2022 (accessed on 16 February 2026).
- Centers for Disease Control and Prevention. Cronobacter Outbreak Linked to Powdered Infant Formula. Available online: https://www.cdc.gov/cronobacter/outbreaks/formula-2022/index.html (accessed on 16 February 2026).
- Haston, J.C.; Miko, S.; Cope, J.R.; McKeel, H.; Walters, C.; Joseph, L.A.; Griswold, T.; Katz, L.S.; Andújar, A.A.; Tourdot, L.; et al. Cronobacter sakazakii Infections in Two Infants Linked to Powdered Infant Formula and Breast Pump Equipment—United States, 2021 and 2022. MMWR Morb. Mortal. Wkly. Rep. 2023, 72, 223–226. [Google Scholar] [CrossRef]
- Kucerova, E.; Clifton, S.W.; Xia, X.-Q.; Long, F.; Porwollik, S.; Fulton, L.; Fronick, C.; Minx, P.; Kyung, K.; Warren, W.; et al. Genome Sequence of Cronobacter sakazakii BAA-894 and Comparative Genomic Hybridization Analysis with Other Cronobacter Species. PLoS ONE 2010, 5, e9556. [Google Scholar] [CrossRef]
- Chen, Y.; Strain, E.A.; Allard, M.; Brown, E.W. Genome Sequence of Cronobacter sakazakii E899, a Strain Associated with Human Illness. J. Bacteriol. 2011, 193, 5861. [Google Scholar] [CrossRef]
- Joseph, S.; Sonbol, H.; Hariri, S.; Desai, P.; McClelland, M.; Forsythe, S.J. Diversity of the Cronobacter Genus as Revealed by Multilocus Sequence Typing. J. Clin. Microbiol. 2012, 50, 3031–3039. [Google Scholar] [CrossRef]
- Joseph, S.; Forsythe, S.J. Predominance of Cronobacter sakazakii Sequence Type 4 in Neonatal Infections. Emerg. Infect. Dis. 2011, 17, 1713–1715. [Google Scholar] [CrossRef]
- Parra-Flores, J.; Flores-Soto, F.; Flores-Balboa, C.; Alarcón-Lavín, M.P.; Cabal-Rosel, A.; Daza-Prieto, B.; Springer, B.; Cruz-Córdova, A.; Leiva-Caro, J.; Forsythe, S.; et al. Characterization of Cronobacter sakazakii and Cronobacter malonaticus Strains Isolated from Powdered Dairy Products Intended for Consumption by Adults and Older Adults. Microorganisms 2023, 11, 2841. [Google Scholar] [CrossRef]
- Mousavi, Z.E.; Koolman, L.; Macori, G.; Fanning, S.; Butler, F. Comprehensive Genomic Characterization of Cronobacter sakazakii Isolates from Infant Formula Processing Facilities Using Whole-Genome Sequencing. Microorganisms 2023, 11, 2749. [Google Scholar] [CrossRef]
- Deng, X.; Desai, P.T.; den Bakker, H.C.; Mikoleit, M.; Tolar, B.; Trees, E.; Hendriksen, R.S.; Frye, J.G.; Porwollik, S.; Weimer, B.C.; et al. Genomic Epidemiology of Salmonella enterica Serotype Enteritidis Based on Population Structure of Prevalent Lineages. Emerg. Infect. Dis. 2014, 20, 1481–1489. [Google Scholar] [CrossRef]
- Liu, C.C.; Hsiao, W.W.L. Large-Scale Comparative Genomics to Refine the Organization of the Global Salmonella enterica Population Structure. Microb. Genom. 2022, 8, 000906. [Google Scholar] [CrossRef]
- Wyres, K.L.; Lam, M.M.C.; Holt, K.E. Population Genomics of Klebsiella pneumoniae. Nat. Rev. Microbiol. 2020, 18, 344–359. [Google Scholar] [CrossRef] [PubMed]
- Budia-Silva, M.; Kostyanev, T.; Ayala-Montaño, S.; Guéneau, V.; Pásler, M.; García-Castillo, M.; Nüesch-Inderbinen, M.; Hawkey, J.; Goossens, H.; Cantón, R.; et al. International and Regional Spread of Carbapenem-Resistant Klebsiella pneumoniae in Europe. Nat. Commun. 2024, 15, 5092. [Google Scholar] [CrossRef]
- Lees, J.A.; Harris, S.R.; Tonkin-Hill, G.; Gladstone, R.A.; Lo, S.W.; Weiser, J.N.; Corander, J.; Bentley, S.D.; Croucher, N.J. Fast and Flexible Bacterial Genomic Epidemiology with PopPUNK. Genome Res. 2019, 29, 304–316. [Google Scholar] [CrossRef]
- Moura, A.; Tourdjman, M.; Leclercq, A.; Hamelin, E.; Laurent, E.; Fredriksen, N.; Van Cauteren, D.; Bracq-Dieye, H.; Thouvenot, P.; Vales, G.; et al. Real-Time Whole-Genome Sequencing for Surveillance of Listeria Monocytogenes, France. Emerg. Infect. Dis. 2017, 23, 1462–1470. [Google Scholar] [CrossRef]
- Zhang, W.; Qi, W.; Albert, T.J.; Motiwala, A.S.; Alland, D.; Hyytia-Trees, E.K.; Ribot, E.M.; Fields, P.I.; Whittam, T.S.; Swaminathan, B. Probing Genomic Diversity and Evolution of Escherichia coli O157 by Single Nucleotide Polymorphisms. Genome Res. 2006, 16, 757–767. [Google Scholar] [CrossRef]
- Jang, H.; Addy, N.; Ewing, L.; Jean-Gilles Beaubrun, J.; Lee, Y.; Woo, J.; Negrete, F.; Finkelstein, S.; Tall, B.D.; Lehner, A.; et al. Whole-Genome Sequences of Cronobacter sakazakii Isolates Obtained from Foods of Plant Origin and Dried-Food Manufacturing Environments. Genome Announc. 2018, 6, e00223-18. [Google Scholar] [CrossRef] [PubMed]
- Grim, C.J.; Kotewicz, M.L.; Power, K.A.; Gopinath, G.; Franco, A.A.; Jarvis, K.G.; Yan, Q.Q.; Jackson, S.A.; Sathyamoorthy, V.; Hu, L.; et al. Pan-Genome Analysis of the Emerging Foodborne Pathogen Cronobacter spp. Suggests a Species-Level Bidirectional Divergence Driven by Niche Adaptation. BMC Genom. 2013, 14, 366. [Google Scholar] [CrossRef] [PubMed]
- Jang, H.; Chase, H.R.; Gangiredla, J.; Grim, C.J.; Patel, I.R.; Kothary, M.H.; Jackson, S.A.; Mammel, M.K.; Carter, L.; Negrete, F.; et al. Analysis of the Molecular Diversity Among Cronobacter Species Isolated from Filth Flies Using Targeted PCR, Pan Genomic DNA Microarray, and Whole Genome Sequencing Analyses. Front. Microbiol. 2020, 11, 561204. [Google Scholar] [CrossRef]
- Iversen, C.; Forsythe, S. Risk Profile of Enterobacter Sakazakii, an Emergent Pathogen Associated with Infant Milk Formula. Trends Food Sci. Technol. 2003, 14, 443–454. [Google Scholar] [CrossRef]
- Breeuwer, P.; Lardeau, A.; Peterz, M.; Joosten, H.M. Desiccation and Heat Tolerance of Enterobacter Sakazakii. J. Appl. Microbiol. 2003, 95, 967–973. [Google Scholar] [CrossRef]
- Stevens, M.J.A.; Cernela, N.; Stephan, A. Comparative Genomics of Cronobacter sakazakii Strains from A Powdered Infant Formula Plant Reveals Evolving Populations. LWT 2023, 184, 115034. [Google Scholar] [CrossRef]
- Lee, I.P.A.; Andam, C.P. Pan-Genome Diversification and Recombination in Cronobacter Sakazakii, an Opportunistic Pathogen in Neonates, and Insights to Its Xerotolerant Lifestyle. BMC Microbiol. 2019, 19, 306. [Google Scholar] [CrossRef]
- Gao, M.; Pradhan, A.K.; Blaustein, R.A. Genomic Diversity of Cronobacter sakazakii across the Food System to Consumers at the Global Scale. Int. J. Food Microbiol. 2025, 441, 111335. [Google Scholar] [CrossRef]
- Allard, M.W.; Strain, E.; Melka, D.; Bunning, K.; Musser, S.M.; Brown, E.W.; Timme, R. Practical Value of Food Pathogen Traceability through Building a Whole-Genome Sequencing Network and Database. J. Clin. Microbiol. 2016, 54, 1975–1983. [Google Scholar] [CrossRef]
- Imanian, B.; Donaghy, J.; Jackson, T.; Gummalla, S.; Ganesan, B.; Baker, R.C.; Henderson, M.; Butler, E.K.; Hong, Y.; Ring, B.; et al. The Power, Potential, Benefits, and Challenges of Implementing High-Throughput Sequencing in Food Safety Systems. npj Sci. Foods 2022, 6, 35. [Google Scholar] [CrossRef] [PubMed]
- Schadron, T.; Van Den Beld, M.; Mughini-Gras, L.; Franz, E. Use of Whole Genome Sequencing for Surveillance and Control of Foodborne Diseases: Status Quo and Quo Vadis. Front. Microbiol. 2024, 15, 1460335. [Google Scholar] [CrossRef]
- Davis, S.; Pettengill, J.B.; Luo, Y.; Payne, J.; Shpuntoff, A.; Rand, H.; Strain, E. CFSAN SNP Pipeline: An Automated Method for Constructing SNP Matrices from next-Generation Sequence Data. PeerJ Comput. Sci. 2015, 1, e20. [Google Scholar] [CrossRef]
- Literman, R.; Gangiredla, J.; Rand, H.; Pettengill, J.B. CFSAN SNP Pipeline 2 (CSP2): A Pipeline for Fast and Accurate SNP Distance Estimation from Bacterial Genome Assemblies. PeerJ Comput. Sci. 2025, 11, e2878. [Google Scholar] [CrossRef]
- Seemann, T. SNIPPY. Available online: https://github.com/tseemann/snippy (accessed on 17 February 2026).
- Katz, L.S.; Griswold, T.; Williams-Newkirk, A.J.; Wagner, D.; Petkau, A.; Sieffert, C.; Van Domselaar, G.; Deng, X.; Carleton, H.A. A Comparative Analysis of the Lyve-SET Phylogenomics Pipeline for Genomic Epidemiology of Foodborne Pathogens. Front. Microbiol. 2017, 8, 375. [Google Scholar] [CrossRef]
- Treangen, T.J.; Ondov, B.D.; Koren, S.; Phillippy, A.M. The Harvest Suite for Rapid Core-Genome Alignment and Visualization of Thousands of Intraspecific Microbial Genomes. Genome Biol. 2014, 15, 524. [Google Scholar] [CrossRef]
- Croucher, N.J.; Page, A.J.; Connor, T.R.; Delaney, A.J.; Keane, J.A.; Bentley, S.D.; Parkhill, J.; Harris, S.R. Rapid Phylogenetic Analysis of Large Samples of Recombinant Bacterial Whole Genome Sequences Using Gubbins. Nucleic Acids Res. 2015, 43, e15. [Google Scholar] [CrossRef]
- Bertels, F.; Silander, O.K.; Pachkov, M.; Rainey, P.B.; van Nimwegen, E. Automated Reconstruction of Whole-Genome Phylogenies from Short-Sequence Reads. Mol. Biol. Evol. 2014, 31, 1077–1088. [Google Scholar] [CrossRef]
- Pightling, A.W.; Petronella, N.; Pagotto, F. Choice of Reference Sequence and Assembler for Alignment of Listeria Monocytogenes Short-Read Sequence Data Greatly Influences Rates of Error in SNP Analyses. PLoS ONE 2014, 9, e104579. [Google Scholar] [CrossRef] [PubMed]
- Timme, R.E.; Rand, H.; Shumway, M.; Trees, E.K.; Simmons, M.; Agarwala, R.; Davis, S.; Tillman, G.E.; Defibaugh-Chavez, S.; Carleton, H.A.; et al. Benchmark Datasets for Phylogenomic Pipeline Validation, Applications for Foodborne Pathogen Surveillance. PeerJ 2017, 5, e3893. [Google Scholar] [CrossRef] [PubMed]
- Didelot, X.; Bowden, R.; Wilson, D.J.; Peto, T.E.A.; Crook, D.W. Transforming Clinical Microbiology with Bacterial Genome Sequencing. Nat. Rev. Genet. 2012, 13, 601–612. [Google Scholar] [CrossRef] [PubMed]
- Hall, B.G.; Nisbet, J. Building Phylogenetic Trees from Genome Sequences with kSNP4. Mol. Biol. Evol. 2023, 40, msad235. [Google Scholar] [CrossRef]
- Derelle, R.; von Wachsmann, J.; Mäklin, T.; Hellewell, J.; Russell, T.; Lalvani, A.; Chindelevitch, L.; Croucher, N.J.; Harris, S.R.; Lees, J.A. Seamless, Rapid, and Accurate Analyses of Outbreak Genomic Data Using Split k-Mer Analysis. Genome Res. 2024, 34, 1661–1673. [Google Scholar] [CrossRef]
- Kurtz, S.; Phillippy, A.; Delcher, A.L.; Smoot, M.; Shumway, M.; Antonescu, C.; Salzberg, S.L. Versatile and Open Software for Comparing Large Genomes. Genome Biol. 2004, 5, R12. [Google Scholar] [CrossRef]
- Bush, S.J.; Foster, D.; Eyre, D.W.; Clark, E.L.; De Maio, N.; Shaw, L.P.; Stoesser, N.; Peto, T.E.A.; Crook, D.W.; Walker, A.S. Genomic Diversity Affects the Accuracy of Bacterial Single-Nucleotide Polymorphism–Calling Pipelines. Gigascience 2020, 9, giaa007. [Google Scholar] [CrossRef]
- Yoshimura, D.; Kajitani, R.; Gotoh, Y.; Katahira, K.; Okuno, M.; Ogura, Y.; Hayashi, T.; Itoh, T. Evaluation of SNP Calling Methods for Closely Related Bacterial Isolates and a Novel High-Accuracy Pipeline: BactSNP. Microb. Genom. 2019, 5, e000261. [Google Scholar] [CrossRef]
- Moura, A.; Criscuolo, A.; Pouseele, H.; Maury, M.M.; Leclercq, A.; Tarr, C.; Björkman, J.T.; Dallman, T.; Reimer, A.; Enouf, V.; et al. Whole Genome-Based Population Biology and Epidemiological Surveillance of Listeria monocytogenes. Nat. Microbiol. 2016, 2, 16185. [Google Scholar] [CrossRef]
- Schürch, A.C.; Arredondo-Alonso, S.; Willems, R.J.L.; Goering, R.V. Whole Genome Sequencing Options for Bacterial Strain Typing and Epidemiologic Analysis Based on Single Nucleotide Polymorphism versus Gene-by-Gene–Based Approaches. Clin. Microbiol. Infect. 2018, 24, 350–354. [Google Scholar] [CrossRef]
- Pightling, A.W.; Pettengill, J.B.; Luo, Y.; Baugher, J.D.; Rand, H.; Strain, E. Interpreting Whole-Genome Sequence Analyses of Foodborne Bacteria for Regulatory Applications and Outbreak Investigations. Front. Microbiol. 2018, 9, 1482. [Google Scholar] [CrossRef] [PubMed]
- Masood, N.; Moore, K.; Farbos, A.; Paszkiewicz, K.; Dickins, B.; McNally, A.; Forsythe, S. Genomic Dissection of the 1994 Cronobacter sakazakii Outbreak in a French Neonatal Intensive Care Unit. BMC Genom. 2015, 16, 750. [Google Scholar] [CrossRef] [PubMed]
- Allard, M.W.; Strain, E.; Rand, H.; Melka, D.; Correll, W.A.; Hintz, L.; Stevens, E.; Timme, R.; Lomonaco, S.; Chen, Y.; et al. Whole Genome Sequencing Uses for Foodborne Contamination and Compliance: Discovery of an Emerging Contamination Event in an Ice Cream Facility Using Whole Genome Sequencing. Infect. Genet. Evol. 2019, 73, 214–220. [Google Scholar] [CrossRef] [PubMed]
- Didelot, X.; Croucher, N.J.; Bentley, S.D.; Harris, S.R.; Wilson, D.J. Bayesian Inference of Ancestral Dates on Bacterial Phylogenetic Trees. Nucleic Acids Res. 2018, 46, e134. [Google Scholar] [CrossRef]
- Didelot, X.; Fraser, C.; Gardy, J.; Colijn, C. Genomic Infectious Disease Epidemiology in Partially Sampled and Ongoing Outbreaks. Mol. Biol. Evol. 2017, 34, msw075. [Google Scholar] [CrossRef]
- Campbell, F.; Didelot, X.; Fitzjohn, R.; Ferguson, N.; Cori, A.; Jombart, T. Outbreaker2: A Modular Platform for Outbreak Reconstruction. BMC Bioinform. 2018, 19, 363. [Google Scholar] [CrossRef] [PubMed]
- Nadon, C.; Van Walle, I.; Gerner-Smidt, P.; Campos, J.; Chinen, I.; Concepcion-Acevedo, J.; Gilpin, B.; Smith, A.M.; Kam, K.M.; Perez, E.; et al. PulseNet International: Vision for the Implementation of Whole Genome Sequencing (WGS) for Global Food-Borne Disease Surveillance. Eurosurveillance 2017, 22, 30544. [Google Scholar] [CrossRef] [PubMed]
- De Maio, N.; Ly-Trong, N.; Martin, S.; Minh, B.Q.; Goldman, N. Assessing Phylogenetic Confidence at Pandemic Scales. Nature 2025, 647, 472–478. [Google Scholar] [CrossRef] [PubMed]
- Gautreau, G.; Bazin, A.; Gachet, M.; Planel, R.; Burlot, L.; Dubois, M.; Perrin, A.; Médigue, C.; Calteau, A.; Cruveiller, S.; et al. PPanGGOLiN: Depicting Microbial Diversity via a Partitioned Pangenome Graph. PLoS Comput. Biol. 2020, 16, e1007732. [Google Scholar] [CrossRef]
- Hyatt, D.; Chen, G.-L.; LoCascio, P.F.; Land, M.L.; Larimer, F.W.; Hauser, L.J. Prodigal: Prokaryotic Gene Recognition and Translation Initiation Site Identification. BMC Bioinform. 2010, 11, 119. [Google Scholar] [CrossRef]
- Steinegger, M.; Söding, J. MMseqs2 Enables Sensitive Protein Sequence Searching for the Analysis of Massive Data Sets. Nat. Biotechnol. 2017, 35, 1026–1028. [Google Scholar] [CrossRef]
- Stamatakis, A. RAxML Version 8: A Tool for Phylogenetic Analysis and Post-Analysis of Large Phylogenies. Bioinformatics 2014, 30, 1312–1313. [Google Scholar] [CrossRef]
- Barba-Montoya, J.; Tao, Q.; Kumar, S. Using a GTR+Γ Substitution Model for Dating Sequence Divergence When Stationarity and Time-Reversibility Assumptions Are Violated. Bioinformatics 2020, 36, i884–i894. [Google Scholar] [CrossRef]
- Python Release Python 3.10.10. Available online: https://www.python.org/downloads/release/python-31010/ (accessed on 23 February 2026).
- Python NumPy: The Fundamental Package for Scientific Computing with Python. Available online: https://numpy.org/ (accessed on 23 February 2026).
- The Pandas Development Team Pandas. Available online: https://zenodo.org/records/10537285 (accessed on 24 February 2026).
- Python SciPy: Fundamental Algorithms for Scientific Computing in Python. Available online: https://scipy.org/ (accessed on 23 February 2026).
- Cournapeau, D. Sci-Kit Learn v1.3. Available online: https://scikit-learn.org/stable/whats_new/v1.3.html (accessed on 22 March 2026).
- Vallat Pingouin. Available online: https://github.com/raphaelvallat/pingouin (accessed on 23 February 2026).
- R: The R Project for Statistical Computing. Available online: https://www.r-project.org/ (accessed on 22 March 2026).
- Scrucca, L.; Fraley, C.; Murphy, T.B.; Raftery, A.E. Model-Based Clustering, Classification, and Density Estimation Using mclust in R; Chapman & Hall/CRC: Boca Raton, FL, USA, 2023; Available online: https://mclust-org.github.io/book/ (accessed on 1 December 2025).
- Holt, K.E.; Wertheim, H.; Zadoks, R.N.; Baker, S.; Whitehouse, C.A.; Dance, D.; Jenney, A.; Connor, T.R.; Hsu, L.Y.; Severin, J.; et al. Genomic Analysis of Diversity, Population Structure, Virulence, and Antimicrobial Resistance in Klebsiella pneumoniae, an Urgent Threat to Public Health. Proc. Natl. Acad. Sci. USA 2015, 112, E3574–E3581. [Google Scholar] [CrossRef]
- Tantoso, E.; Eisenhaber, B.; Kirsch, M.; Shitov, V.; Zhao, Z.; Eisenhaber, F. To Kill or to Be Killed: Pangenome Analysis of Escherichia coli Strains Reveals a Tailocin Specific for Pandemic ST131. BMC Biol. 2022, 20, 146. [Google Scholar] [CrossRef]
- Chauhan, S.M.; Ardalani, O.; Hyun, J.C.; Monk, J.M.; Phaneuf, P.V.; Palsson, B.O. Decomposition of the Pangenome Matrix Reveals a Structure in Gene Distribution in the Escherichia coli Species. mSphere 2025, 10, e00532-24. [Google Scholar] [CrossRef] [PubMed]
- Coluzzi, C.; Piscon, B.; Dérozier, S.; Chiapello, H.; Gal-Mor, O. Comparative Genomics of Salmonella enterica Serovars Paratyphi A, Typhi and Typhimurium Reveals Distinct Profiles of Their Pangenome, Mobile Genetic Elements, Antimicrobial Resistance and Defense Systems Repertoire. Virulence 2025, 16, 2504658. [Google Scholar] [CrossRef]
- Laing, C.R.; Whiteside, M.D.; Gannon, V.P.J. Pan-Genome Analyses of the Species Salmonella enterica, and Identification of Genomic Markers Predictive for Species, Subspecies, and Serovar. Front. Microbiol. 2017, 8, 1345. [Google Scholar] [CrossRef]
- Jackson, B.R.; Tarr, C.; Strain, E.; Jackson, K.A.; Conrad, A.; Carleton, H.; Katz, L.S.; Stroika, S.; Gould, L.H.; Mody, R.K.; et al. Implementation of Nationwide Real-Time Whole-Genome Sequencing to Enhance Listeriosis Outbreak Detection and Investigation. Clin. Infect. Dis. 2016, 63, 380–386. [Google Scholar] [CrossRef]
- Scallan, E.; Hoekstra, R.M.; Angulo, F.J.; Tauxe, R.V.; Widdowson, M.-A.; Roy, S.L.; Jones, J.L.; Griffin, P.M. Foodborne Illness Acquired in the United States—Major Pathogens. Emerg. Infect. Dis. 2011, 17, 7–15. [Google Scholar] [CrossRef]
- Hoffmann, S.; White, A.E.; McQueen, R.B.; Ahn, J.-W.; Gunn-Sandell, L.B.; Scallan Walter, E.J. Economic Burden of Foodborne Illnesses Acquired in the United States. Foodborne Pathog. Dis. 2025, 22, 4–14. [Google Scholar] [CrossRef]
- Painter, J.A.; Hoekstra, R.M.; Ayers, T.; Tauxe, R.V.; Braden, C.R.; Angulo, F.J.; Griffin, P.M. Attribution of Foodborne Illnesses, Hospitalizations, and Deaths to Food Commodities by Using Outbreak Data, United States, 1998–2008. Emerg. Infect. Dis. 2013, 19, 407–415. [Google Scholar] [CrossRef] [PubMed]
- Carpentier, B.; Cerf, O. Review—Persistence of Listeria Monocytogenes in Food Industry Equipment and Premises. Int. J. Food Microbiol. 2011, 145, 1–8. [Google Scholar] [CrossRef] [PubMed]
- Struelens, M.J.; Brisse, S. From Molecular to Genomic Epidemiology: Transforming Surveillance and Control of Infectious Diseases. Eurosurveillance 2013, 18, 20386. [Google Scholar] [CrossRef]
- Charleston, H.A.; Gerner-Smidt, P. Whole-Genome Sequencing Is Taking over Foodborne Disease Surveillance: Public Health Microbiology Is Undergoing Its Biggest Change in a Generation, Replacing Traditional Methods with Whole-Genome Sequencing. Microbe Mag. 2016, 11, 311–317. [Google Scholar] [CrossRef]
- Iversen, C.; Lane, M.; Forsythe, S.J. The Growth Profile, Thermotolerance and Biofilm Formation of Enterobacter Sakazakii Grown in Infant Formula Milk. Lett. Appl. Microbiol. 2004, 38, 378–382. [Google Scholar] [CrossRef] [PubMed]
- Lehner, A.; Riedel, K.; Eberl, L.; Breeuwer, P.; Diep, B.; Stephan, R. Biofilm Formation, Extracellular Polysaccharide Production, and Cell-to-Cell Signaling in Various Enterobacter Sakazakii Strains: Aspects Promoting Environmental Persistence. J. Food Prot. 2005, 68, 2287–2294. [Google Scholar] [CrossRef]
- Grad, Y.H.; Lipsitch, M. Epidemiologic Data and Pathogen Genome Sequences: A Powerful Synergy for Public Health. Genome Biol. 2014, 15, 538. [Google Scholar] [CrossRef]
- Revez, J.; Espinosa, L.; Albiger, B.; Leitmeyer, K.C.; Struelens, M.J. Survey on the Use of Whole-Genome Sequencing for Infectious Diseases Surveillance: Rapid Expansion of European National Capacities, 2015–2016. Front. Public Health 2017, 5, 347. [Google Scholar] [CrossRef]
- Page, A.J.; Cummins, C.A.; Hunt, M.; Wong, V.K.; Reuter, S.; Holden, M.T.G.; Fookes, M.; Falush, D.; Keane, J.A.; Parkhill, J. Roary: Rapid Large-Scale Prokaryote Pan Genome Analysis. Bioinformatics 2015, 31, 3691–3693. [Google Scholar] [CrossRef]
- Didelot, X.; Wilson, D.J. ClonalFrameML: Efficient Inference of Recombination in Whole Bacterial Genomes. PLoS Comput. Biol. 2015, 11, e1004041. [Google Scholar] [CrossRef]
- Yozwiak, N.L.; Schaffner, S.F.; Sabeti, P.C. Data Sharing: Make Outbreak Research Open Access. Nature 2015, 518, 477–479. [Google Scholar] [CrossRef]
- Sinha, R.; Abnet, C.C.; White, O.; Knight, R.; Huttenhower, C. The Microbiome Quality Control Project: Baseline Study Design and Future Directions. Genome Biol. 2015, 16, 276. [Google Scholar] [CrossRef] [PubMed]
- World Health Organization. Enterobacter sakazakii (Cronobacter spp.) in Powdered Follow-Up Formula: Meeting Report; World Health Organization: Geneva, Switzerland, 2008. [Google Scholar]
- World Health Organization. Enterobacter sakazakii and Other Microorganisms in Powdered Infant Formula: Meeting Report; World Health Organization: Geneva, Switzerland, 2004. [Google Scholar]
- Bridier, A.; Briandet, R.; Thomas, V.; Dubois-Brissonnet, F. Resistance of Bacterial Biofilms to Disinfectants: A Review. Biofouling 2011, 27, 1017–1032. [Google Scholar] [CrossRef] [PubMed]







| Partition | Gene Families | Percentage | Description |
|---|---|---|---|
| Total pan-genome | 24,035 | 100.0% | All gene families |
| Exact core | 1033 | 4.3% | Present in 100% of genomes |
| Soft core | 3437 | 14.3% | Present in ≥95% of genomes |
| Shell | 3351 | 13.9% | Accessory genes (3–95%) |
| Cloud | 17,279 | 71.9% | Rare genes (<3%) |
| Species | N Genomes | Pan-Genome | Soft Core | Core % | Reference |
|---|---|---|---|---|---|
| K. pneumoniae | 328 | 29,000 | 1743 | 6.0% | [72] |
| C. sakazakii | 237 | 17,158 | 3346 | 19.5% | [29] |
| C. sakazakii | 748 | 13,763 | 3475 | 25.2% | [30] |
| C. sakazakii | 1870 | 24,035 | 3437 | 14.3% | This study |
| E. coli | 1324 | 25,000 | 3000 | 12% | [73] |
| E. coli | 2377 | 7580 | 2398 | 31.6% | [74] |
| S. enterica | 339 | 15,096 | 3368 | 22.3% | [75] |
| S. enterica | 4839 | 25,300 | 3200 | 12.6% | [76] |
| Category | SNP Range | Pairs | Percentage | Interpretation |
|---|---|---|---|---|
| Identical | 0 | 927 | 0.1% | Duplicates or same strains |
| Very Close | 1–100 | 24,084 | 1.4% | Potentially recent transmission/contact |
| Close | 101–500 | 48,910 | 2.8% | Potentially epidemiologically related—requires context |
| Moderate | 501–1000 | 134,366 | 7.7% | Distant relationships |
| Distant | 1001–5000 | 92,586 | 5.3% | Distinct lineages |
| Very Distant | >5000 | 1,447,569 | 82.8% | Highly divergent lineages |
| Cluster ID | No of Genomes | Max SNP Diameter | Bootstrap Support | Dominant Source (%) | Dominant Location (%) | Date Range |
|---|---|---|---|---|---|---|
| 1 | 150 | 470,347 | 1.00 | Food/Other (27.3%) | Other USA (72.7%) | 1970–N/A |
| 2 | 136 | 444,562 | 1.00 | Environment (51.5%) | Other USA (52.9%) | 2005–N/A |
| 3 | 124 | 510,399 | 0.56 | Environment (51.6%) | Other USA (64.5%) | 2009–2025 |
| 4 | 111 | 38,910 | 1.00 | Environment (88.3%) | Michigan (84.7%) | 2002–2025 |
| 5 | 105 | 58,329 | 0.86 | Environment (68.6%) | Michigan (64.8%) | 2001–N/A |
| 6 | 101 | 8827 | 0.98 | Environment (98.0%) | Michigan (94.1%) | 2022–2025 |
| 7 | 84 | 53,604 | 1.00 | Environment (58.3%) | Other USA (67.9%) | 1973–N/A |
| 8 | 77 | 26,409 | 1.00 | Environment (42.9%) | Other USA (75.3%) | 2002–N/A |
| 9 | 67 | 458,578 | 1.00 | Environment (47.8%) | Other USA (61.2%) | 2002–N/A |
| 10 | 64 | 35,985 | 1.00 | Environment (76.6%) | Other USA (60.9%) | 1971–N/A |
| 11 | 62 | 40,122 | 0.96 | Inf. Formula (66.1%) | Other USA (75.8%) | 2008–2025 |
| 12 | 59 | 71,151 | 1.00 | Environment (47.5%) | Other USA (62.7%) | 2013–2025 |
| 13 | 57 | 48,771 | 0.90 | Food/Other (29.8%) | Other USA (66.7%) | 2004–N/A |
| 14 | 56 | 22,522 | 1.00 | Food/Other (37.5%) | Other USA (92.9%) | 1970–N/A |
| 15 | 55 | 9362 | 0.89 | Environment (100%) | Michigan (100%) | 2022–2025 |
| 16 | 53 | 117,212 | 1.00 | Environment (56.6%) | Other USA (47.2%) | 2004–N/A |
| 17 | 53 | 16,387 | 1.00 | Environment (100%) | Michigan (100%) | 2022–2025 |
| 18 | 52 | 39,391 | 1.00 | Environment (48.1%) | Michigan (61.5%) | 2001–N/A |
| 19 | 51 | 81,529 | 1.00 | Inf. Formula (41.2%) | Other USA (86.3%) | 2008–2025 |
| 20 | 51 | 35,326 | 1.00 | Environment (52.9%) | Other USA (54.9%) | 2022–N/A |
| 21 | 51 | 37,055 | 1.00 | Environment (66.7%) | Michigan (66.7%) | 2004–N/A |
| 22 | 50 | 5242 | 0.94 | Environment (100%) | Michigan (100%) | 2022–2025 |
| Tier | Metadata Criteria Match | Pairs (n) | Median SNPs | 95th Percentile Threshold | Sensitivity (%) | FDA Sensitivity | Additional Pairs |
|---|---|---|---|---|---|---|---|
| 1 | All 3 | 110 | 3 | ≤234 | 95 | 76.4% | 20 pairs |
| 2 | ≥2 | 169 | 7 | ≤506 | 95 | 66.3% | 48 pairs |
| 3 | ≥1 | 209 | 10 | ≤498 | 95 | 58.9% | 76 pairs |
Disclaimer/Publisher’s Note: The statements, opinions and data contained in all publications are solely those of the individual author(s) and contributor(s) and not of MDPI and/or the editor(s). MDPI and/or the editor(s) disclaim responsibility for any injury to people or property resulting from any ideas, methods, instructions or products referred to in the content. |
© 2026 by the authors. Licensee MDPI, Basel, Switzerland. This article is an open access article distributed under the terms and conditions of the Creative Commons Attribution (CC BY) license.
Share and Cite
Zhang, W.; Wong, C.W.Y.; Zhang, R.; Tian, R.; Imanian, B.; Li, Y.; Jiang, H. Probing Genomic Diversity of Cronobacter sakazakii in the United States by Single Nucleotide Polymorphisms. Foods 2026, 15, 1306. https://doi.org/10.3390/foods15081306
Zhang W, Wong CWY, Zhang R, Tian R, Imanian B, Li Y, Jiang H. Probing Genomic Diversity of Cronobacter sakazakii in the United States by Single Nucleotide Polymorphisms. Foods. 2026; 15(8):1306. https://doi.org/10.3390/foods15081306
Chicago/Turabian StyleZhang, Wei, Catherine W. Y. Wong, Richard Zhang, Renmao Tian, Behzad Imanian, Yan Li, and Hongmei Jiang. 2026. "Probing Genomic Diversity of Cronobacter sakazakii in the United States by Single Nucleotide Polymorphisms" Foods 15, no. 8: 1306. https://doi.org/10.3390/foods15081306
APA StyleZhang, W., Wong, C. W. Y., Zhang, R., Tian, R., Imanian, B., Li, Y., & Jiang, H. (2026). Probing Genomic Diversity of Cronobacter sakazakii in the United States by Single Nucleotide Polymorphisms. Foods, 15(8), 1306. https://doi.org/10.3390/foods15081306

