Characterisation of Dandelion Polyphenols and Their In Vitro Neuroprotective Effects During Simulated Digestion
Abstract
1. Introduction
2. Materials and Methods
2.1. Materials and Chemicals
2.2. Sample Preparation
2.3. Total Polyphenol and Flavonoid Content
2.3.1. Total Polyphenol Content (TPC)
2.3.2. Total Flavonoid Content (TFC)
2.4. Individual Polyphenol Determination
2.5. Metabolomic Analysis
2.6. Neuroprotection Analysis
2.6.1. AChE Inhibitory Activity
2.6.2. LOX Inhibitory Activity
2.6.3. RNS Scavenging Activity
2.7. In Vitro Simulated Digestion
2.7.1. Oral Digestion
2.7.2. Gastric Digestion
2.7.3. Intestinal Digestion
2.7.4. Sample Collection
2.8. Statistical Analysis
3. Results and Discussion
3.1. TPC, TFC, and the Main Polyphenols in Dandelion Extracts from Different Plant Parts
3.2. Characterisation of Polyphenol-Related Metabolites from Dandelion
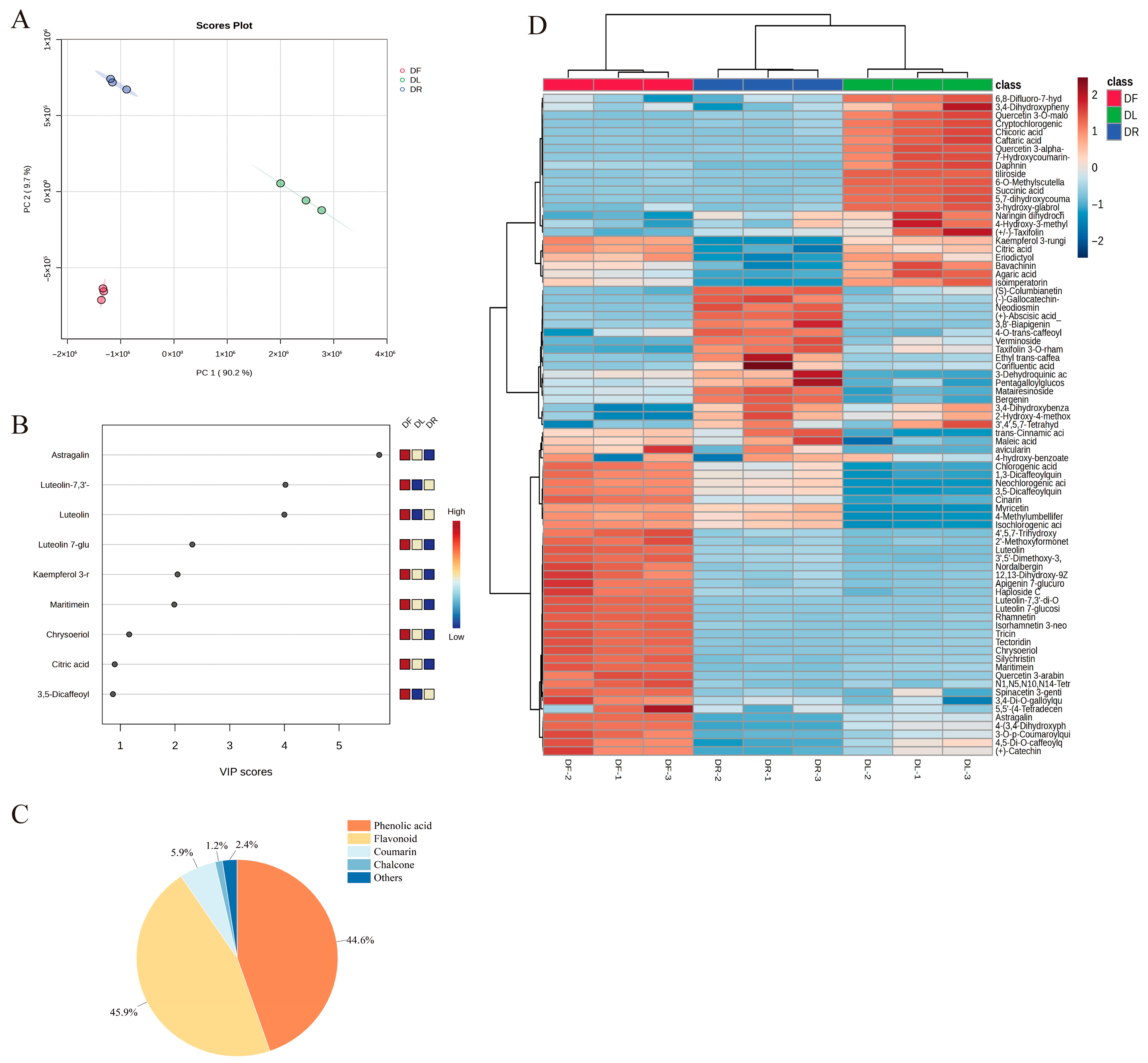
3.3. Multivariate Analysis
3.4. In Vitro Neuroprotective Effects
3.4.1. AChE Inhibitory Activity of Dandelion Polyphenols
3.4.2. LOX Inhibitory Activity of Dandelion Polyphenols
3.4.3. RNS Scavenging Activity of Dandelion Polyphenols
3.5. Changes in TPC and TFC In Vitro Simulated Digestion
3.6. Changes in Phenolic Contents In Vitro Simulated Digestion
3.7. Neuroprotective Effects of Dandelion Polyphenols During Simulated Digestion
3.7.1. AChE Inhibition Rate of Dandelion Polyphenols During Simulated Digestion
3.7.2. LOX Inhibition Rate of Dandelion Polyphenols During Simulated Digestion
3.7.3. RNS Scavenging Rate of Dandelion Polyphenols During Simulated Digestion
4. Conclusions
Author Contributions
Funding
Institutional Review Board Statement
Informed Consent Statement
Data Availability Statement
Acknowledgments
Conflicts of Interest
References
- Wei, Y.H.; Zhang, Y.Q.; Sun, J.; Li, W.; Zhao, X.T.; Tian, N.; Cao, Y.X.; Xie, J.B. Modulation of the receptor for advanced glycation end products pathway by natural polyphenols: A therapeutic approach to neurodegenerative diseases. Food Biosci. 2024, 62, 105511. [Google Scholar] [CrossRef]
- Chen, Z.-R.; Huang, J.-B.; Yang, S.-L.; Hong, F.-F. Role of Cholinergic Signaling in Alzheimer’s Disease. Molecules 2022, 27, 1816. [Google Scholar] [CrossRef]
- Jabir, N.R.; Khan, F.R.; Tabrez, S. Cholinesterase targeting by polyphenols: A therapeutic approach for the treatment of Alzheimer’s disease. CNS Neurosci. Ther. 2018, 24, 753–762. [Google Scholar] [CrossRef] [PubMed]
- Lins Alves, L.K.; Cechinel Filho, V.; de Souza, R.L.R.; Furtado-Alle, L. BChE inhibitors from marine organisms—A review. Chem.-Biol. Interact. 2022, 367, 110136. [Google Scholar] [CrossRef] [PubMed]
- Czapski, G.A.; Czubowicz, K.; Strosznajder, J.B.; Strosznajder, R.P. The Lipoxygenases: Their Regulation and Implication in Alzheimer’s Disease. Neurochem. Res. 2016, 41, 243–257. [Google Scholar] [CrossRef]
- Domanskyi, A.; Parlato, R. Oxidative Stress in Neurodegenerative Diseases. Antioxidants 2022, 11, 504. [Google Scholar] [CrossRef] [PubMed]
- Tavares, L.; McDougall, G.J.; Fortalezas, S.; Stewart, D.; Ferreira, R.B.; Santos, C.N. The neuroprotective potential of phenolic-enriched fractions from four Juniperus species found in Portugal. Food Chem. 2012, 135, 562–570. [Google Scholar] [CrossRef]
- Murugan, R.; Chandran, R.; Parimelazhagan, T. Effect of in vitro simulated gastrointestinal digestion of Phoenix loureirii on polyphenolics, antioxidant and acetylcholinesterase inhibitory activities. LWT-Food Sci. Technol. 2016, 74, 363–370. [Google Scholar] [CrossRef]
- Cavia, M.M.; Arlanzón, N.; Busto, N.; Carrillo, C.; Alonso-Torre, S.R. The Impact of In Vitro Digestion on the Polyphenol Content and Antioxidant Activity of Spanish Ciders. Foods 2023, 12, 1861. [Google Scholar] [CrossRef]
- Gutiérrez-Grijalva, E.P.; Antunes-Ricardo, M.; Acosta-Estrada, B.A.; Gutiérrez-Uribe, J.A.; Basilio Heredia, J. Cellular antioxidant activity and in vitro inhibition of α-glucosidase, α-amylase and pancreatic lipase of oregano polyphenols under simulated gastrointestinal digestion. Food Res. Int. 2019, 116, 676–686. [Google Scholar] [CrossRef]
- Wu, H.Y.; Dang, B.; Zhang, W.A.; Zhang, J.; Zheng, W.C.; Hao, J.; Ma, P.; Yang, X.J. Metabolomics Characterization of Chemical Composition and Bioactivity of Highland Barley Monascus Tea Decoction Before and After Simulated Digestion In Vitro. Foods 2024, 13, 3950. [Google Scholar] [CrossRef]
- Kulbat-Warycha, K.; Oracz, J.; Zyzelewicz, D. Bioactive Properties of Extracts from Plectranthus barbatus (Coleus forskohlii) Roots Received Using Various Extraction Methods. Molecules 2022, 27, 8986. [Google Scholar] [CrossRef]
- Corrêa, R.C.G.; Haminiuk, C.W.I.; Barros, L.; Dias, M.I.; Calhelha, R.C.; Kato, C.G.; Correa, V.G.; Peralta, R.M.; Ferreira, I.C.F.R. Stability and biological activity of Merlot (Vitis vinifera) grape pomace phytochemicals after simulated in vitro gastrointestinal digestion and colonic fermentation. J. Funct. Foods 2017, 36, 410–417. [Google Scholar] [CrossRef]
- Zhan, H.; Chen, R.; Zhong, M.; Wang, G.; Jiang, G.; Tao, X.; Chen, M.; Jiang, Y. Exploring the pharmacological mechanisms and key active ingredients of total flavonoids from Lamiophlomis rotata (Benth.) Kudo against rheumatoid arthritis based on multi-technology integrated network pharmacology. J. Ethnopharmacol. 2023, 317, 116850. [Google Scholar] [CrossRef]
- Guo, C.; Bi, J.; Li, X.; Lyu, J.; Wu, X.; Xu, Y. Polyphenol metabolic diversity of Chinese peach and nectarine at thinned and ripe stages by UPLC-ESI-Q-TOF-MS combined with multivariate statistical analysis. J. Food Compos. Anal. 2020, 90, 103502. [Google Scholar] [CrossRef]
- Guo, C.; Valdes, A.; Sanchez-Martinez, J.D.; Ibanez, E.; Bi, J.; Cifuentes, A. Neuroprotective Potential of Thinned Peaches Extracts Obtained by Pressurized Liquid Extraction after Different Drying Processes. Foods 2022, 11, 2464. [Google Scholar] [CrossRef] [PubMed]
- Wang, C.; Li, W.; Chen, Z.; Gao, X.; Yuan, G.; Pan, Y.; Chen, H. Effects of simulated gastrointestinal digestion in vitro on the chemical properties, antioxidant activity, α-amylase and α-glucosidase inhibitory activity of polysaccharides from Inonotus obliquus. Food Res. Int. 2018, 103, 280–288. [Google Scholar] [CrossRef]
- Paun, G.; Neagu, E.; Moroeanu, V.; Albu, C.; Savin, S.; Lucian Radu, G. Chemical and Bioactivity Evaluation of Eryngium planum and Cnicus benedictus Polyphenolic-Rich Extracts. BioMed Res. Int. 2019, 2019, 3692605. [Google Scholar] [CrossRef] [PubMed]
- Suluvoy, J.K.; Berlin Grace, V.M. Phytochemical profile and free radical nitric oxide (NO) scavenging activity of Averrhoa bilimbi L. fruit extract. 3 Biotech 2017, 7, 85. [Google Scholar] [CrossRef] [PubMed]
- Haghighi, T.M.; Saharkhiz, M.J. Phytotoxic potential of Vitex pseudo-negundo leaf and flower extracts and analysis of phenolic compounds. Biocatal. Agric. Biotechnol. 2021, 34, 102018. [Google Scholar] [CrossRef]
- Jedrejek, D.; Lis, B.; Rolnik, A.; Stochmal, A.; Olas, B. Comparative phytochemical, cytotoxicity, antioxidant and haemostatic studies of Taraxacum officinale root preparations. Food Chem. Toxicol. 2019, 126, 233–247. [Google Scholar] [CrossRef]
- Lis, B.; Jedrejek, D.; Stochmal, A.; Olas, B. Assessment of effects of phenolic fractions from leaves and petals of dandelion in selected components of hemostasis. Food Res. Int. 2018, 107, 605–612. [Google Scholar] [CrossRef]
- Chen, H.-J.; Inbaraj, B.S.; Chen, B.-H. Determination of Phenolic Acids and Flavonoids in Taraxacum formosanum Kitam by Liquid Chromatography-Tandem Mass Spectrometry Coupled with a Post-Column Derivatization Technique. Int. J. Mol. Sci. 2012, 13, 260–285. [Google Scholar] [CrossRef] [PubMed]
- Schymanski, E.L.; Jeon, J.; Gulde, R.; Fenner, K.; Ruff, M.; Singer, H.P.; Hollender, J. Identifying Small Molecules via High Resolution Mass Spectrometry: Communicating Confidence. Environ. Sci. Technol. 2014, 48, 2097–2098. [Google Scholar] [CrossRef]
- Sumner, L.W.; Amberg, A.; Barrett, D.; Beale, M.H.; Beger, R.; Daykin, C.A.; Fan, T.W.M.; Fiehn, O.; Goodacre, R.; Griffin, J.L.; et al. Proposed minimum reporting standards for chemical analysis. Metabolomics 2007, 3, 211–221. [Google Scholar] [CrossRef]
- Zhuang, X.; Shi, W.; Shen, T.; Cheng, X.; Wan, Q.; Fan, M.; Hu, D. Research Updates and Advances on Flavonoids Derived from Dandelion and Their Antioxidant Activities. Antioxidants 2024, 13, 1449. [Google Scholar] [CrossRef] [PubMed]
- Zou, H.; Ben, T.T.; Wu, P.; Waterhouse, G.I.N.; Chen, Y.L. Effective anti-inflammatory phenolic compounds from dandelion: Identification and mechanistic insights using UHPLC-ESI-MS/MS, fluorescence quenching and anisotropy, molecular docking and dynamics simulation. Food Sci. Hum. Wellness 2023, 12, 2184–2194. [Google Scholar] [CrossRef]
- Cao, X.; Li, G.; Xie, J.; Wu, M.; Wang, W.; Xiao, L.; Qian, Z. Screening Antioxidant Components in Different Parts of Dandelion Using Online Gradient Pressure Liquid Extraction Coupled with High-Performance Liquid Chromatography Antioxidant Analysis System and Molecular Simulations. Molecules 2024, 29, 2315. [Google Scholar] [CrossRef] [PubMed]
- Jang, H.; Choi, M.; Lee, E.; Jang, K.-S. Comparative Phytochemical Profiling of Methanolic Extracts of Different Parts of White Dandelion (Taraxacum coreanum) using Hybrid Ion-mobility Q-TOF MS. Mass Spectrom. Lett. 2024, 15, 95–106. [Google Scholar] [CrossRef]
- Di Napoli, A.; Zucchetti, P. A comprehensive review of the benefits of Taraxacum officinale on human health. Bull. Natl. Res. Cent. 2021, 45, 110. [Google Scholar] [CrossRef]
- Fan, M.; Zhang, X.; Song, H.; Zhang, Y. Dandelion (Taraxacum Genus): A Review of Chemical Constituents and Pharmacological Effects. Molecules 2023, 28, 5022. [Google Scholar] [CrossRef]
- Christen, Y. Oxidative stress and Alzheimer disease. Am. J. Clin. Nutr. 2023, 71, 621S–629S. [Google Scholar] [CrossRef]
- Alfei, S.; Zuccari, G. Ellagic Acid: A Green Multi-Target Weapon That Reduces Oxidative Stress and Inflammation to Prevent and Improve the Condition of Alzheimer’s Disease. Int. J. Mol. Sci. 2025, 26, 844. [Google Scholar] [CrossRef]
- Tanasa, M.-V.; Negreanu-Pirjol, T.; Olariu, L.; Negreanu-Pirjol, B.-S.; Lepadatu, A.-C.; Anghel, L.; Rosoiu, N. Bioactive Compounds from Vegetal Organs of Taraxacum Species (Dandelion) with Biomedical Applications: A Review. Int. J. Mol. Sci. 2025, 26, 450. [Google Scholar] [CrossRef] [PubMed]
- Siniawska, M.; Wojdylo, A. Polyphenol Profiling by LC QTOF/ESI-MS and Biological Activity of Purple Passion Fruit Epicarp Extract. Molecules 2023, 28, 6711. [Google Scholar] [CrossRef] [PubMed]
- Deuchande, T.; Fundo, J.F.; Pintado, M.E.; Amaro, A.L. Protocatechuic acid as an inhibitor of lipid oxidation in meat. Meat Sci. 2024, 213, 109519. [Google Scholar] [CrossRef]
- Olszowy-Tomczyk, M. Factors influencing the antioxidant properties of binary mixtures of quercetin and chlorogenic acid as well as quercetin and kaempferol. Chem. Pap. 2024, 78, 6671–6684. [Google Scholar] [CrossRef]
- Grauso, L.; Emrick, S.; de Falco, B.; Lanzotti, V.; Bonanomi, G. Common dandelion: A review of its botanical, phytochemical and pharmacological profiles. Phytochem. Rev. 2019, 18, 1115–1132. [Google Scholar] [CrossRef]
- Kang, S.G.; Lee, G.B.; Vinayagam, R.; Do, G.S.; Oh, S.Y.; Yang, S.J.; Kwon, J.B.; Singh, M. Anti-Inflammatory, Antioxidative, and Nitric Oxide-Scavenging Activities of a Quercetin Nanosuspension with Polyethylene Glycol in LPS-Induced RAW 264.7 Macrophages. Molecules 2022, 27, 7432. [Google Scholar] [CrossRef]
- Ribeiro, A.B.; Berto, A.; Chiste, R.C.; Freitas, M.; Visentainer, J.V.; Fernandes, E. Bioactive compounds and scavenging capacity of extracts from different parts of Vismia cauliflora against reactive oxygen and nitrogen species. Pharm. Biol. 2015, 53, 1267–1276. [Google Scholar] [CrossRef]
- Ma, Y.L.; Wu, Z.F.; Li, Z.; Wang, Y.; Shang, Y.F.; Thakur, K.; Wei, Z.J. In vitro digestibility and hepato-protective potential of Lophatherum gracile Brongn. leave extract. Food Chem. 2024, 433, 137336. [Google Scholar] [CrossRef]
- Gunathilake, K.; Ranaweera, K.; Rupasinghe, H.P.V. Change of phenolics, carotenoids, and antioxidant capacity following simulated gastrointestinal digestion and dialysis of selected edible green leaves. Food Chem. 2018, 245, 371–379. [Google Scholar] [CrossRef] [PubMed]
- Huang, S.; Liu, H.; Yan, S.; Chen, D.; Mei, X. Changes in phenolic composition and bioactivity of raw and pickled cowpea (Vigna unguiculata L. Walp.) green pod after in vitro simulated gastrointestinal digestion. Food Sci. Technol. Res. 2021, 27, 769–778. [Google Scholar] [CrossRef]
- Zhang, B.; Deng, Z.Y.; Tang, Y.; Chen, P.X.; Liu, R.H.; Dan Ramdath, D.; Liu, Q.; Hernandez, M.; Tsao, R. Bioaccessibility, in vitro antioxidant and anti-inflammatory activities of phenolics in cooked green lentil (Lens culinaris). J. Funct. Foods 2017, 38, 698–705. [Google Scholar] [CrossRef]
- Zheng, G.Q.; Deng, J.; Wen, L.R.; You, L.J.; Zhao, Z.G.; Zhou, L. Release of phenolic compounds and antioxidant capacity of Chinese hawthorn “Crataegus pinnatifida” during in vitro digestion. J. Funct. Foods 2018, 40, 76–85. [Google Scholar] [CrossRef]
- Lucas-Gonzalez, R.; Navarro-Coves, S.; Pérez-Alvarez, J.A.; Fernández-López, J.; Muñoz, L.A.; Viuda-Martos, M. Assessment of polyphenolic profile stability and changes in the antioxidant potential of maqui berry (Aristotelia chilensis (Molina) Stuntz) during in vitro gastrointestinal digestion. Ind. Crops Prod. 2016, 94, 774–782. [Google Scholar] [CrossRef]
- Wang, Z.Y.; Li, S.Y.; Ge, S.H.; Lin, S.L. Review of Distribution, Extraction Methods, and Health Benefits of Bound Phenolics in Food Plants. J. Agric. Food Chem. 2020, 68, 3330–3343. [Google Scholar] [CrossRef]
- Zhu, D.; Wang, C.; Zhang, Y.; Yang, Y.; Shang, Y.; Niu, X.; Sun, L.; Ma, Y.; Wei, Z. Insight into solvent effects on phenolic content and antioxidant activity of bamboo leaves extracts by HPLC analysis. J. Food Meas. Charact. 2018, 12, 2240–2246. [Google Scholar] [CrossRef]
- Laib, I.; Eddine Laib, D.; Semouma, D.; Cheriet, N.; Aouzal, B.; Barkat, M.; Zaidi, N.; Maroua Benredouane, Z.; Bennaga, I.; Bendjama, K.; et al. Optimization of extraction and study of the in vitro static simulation of INFOGEST gastrointestinal digestion and in vitro colonic fermentation on the phenolic compounds of dandelion and their antioxidant activities. J. Food Meas. Charact. 2023, 17, 5660–5682. [Google Scholar] [CrossRef]
- Szwajgier, D.; Baranowska-Wójcik, E.; Kukula-Koch, W.; Kowalik, K.; Polak-Berecka, M.; Waśko, A. Evolution of the anticholinesterase, antioxidant, and anti-inflammatory activity of Epilobium angustifolium L. infusion during in vitro digestion. J. Funct. Foods 2021, 85, 104645. [Google Scholar] [CrossRef]
- Shi, S.-s.; Hu, T. Effects of Eurotium Cristatum on soybean (Glycine max L.) polyphenols and the inhibitory ability of soybean polyphenols on acetylcholinesterase under different conditions. Food Chem. X 2024, 23, 101526. [Google Scholar] [CrossRef]
- Ma, Y.L.; Yang, Y.; Gao, J.; Feng, J.; Shang, Y.F.; Wei, Z.J. Phenolics and antioxidant activity of bamboo leaves soup as affected by in vitro digestion. Food Chem. Toxicol. 2020, 135, 110941. [Google Scholar] [CrossRef]
- Yu, C.M.; Wang, Y.; Ren, S.C.; Liu, Z.L.; Zhu, C.L.; Liu, Q.; Li, H.R.; Sun, C.Y.; Sun, X.Y.; Xie, J.; et al. Caffeic acid modulates activation of neutrophils and attenuates sepsis-induced organ injury by inhibiting 5-LOX/LTB4 pathway. Int. Immunopharmacol. 2023, 125, 111143. [Google Scholar] [CrossRef] [PubMed]
- Gawlik-Dziki, U.; Durak, A.; Jamioł, M.; Świeca, M. Interactions between antiradical and anti-inflammatory compounds from coffee and coconut affected by gastrointestinal digestion—In vitro study. LWT-Food Sci. Technol. 2016, 69, 506–514. [Google Scholar] [CrossRef]
- Elejalde, E.; Villarán, M.C.; Esquivel, A.; Alonso, R.M. Bioaccessibility and Antioxidant Capacity of Grape Seed and Grape Skin Phenolic Compounds After Simulated In Vitro Gastrointestinal Digestion. Plant Foods Hum. Nutr. 2024, 79, 432–439. [Google Scholar] [CrossRef]
- Thomas-Valdes, S.; Theoduloz, C.; Jimenez-Aspee, F.; Schmeda-Hirschmann, G. Effect of simulated gastrointestinal digestion on polyphenols and bioactivity of the native Chilean red strawberry (Fragaria chiloensis ssp. chiloensis f. patagonica). Food Res. Int. 2019, 123, 106–114. [Google Scholar] [CrossRef] [PubMed]
- Barizão, É.O.; Visentainer, J.V.; de Cinque Almeida, V.; Ribeiro, D.; Chisté, R.C.; Fernandes, E. Citharexylum solanaceum fruit extracts: Profiles of phenolic compounds and carotenoids and their relation with ROS and RNS scavenging capacities. Food Res. Int. 2016, 86, 24–33. [Google Scholar] [CrossRef]




| DF | DR | DL | |
|---|---|---|---|
| TPC (mg GAE/100 g) | 3354.00 ± 161.12 a | 1876.00 ± 341.29 b | 3986.67 ± 413.70 a |
| TFC (mg RE/100 g) | 2411.00 ± 249.94 b | 1512.00 ± 34.72 c | 3250.00 ± 118.04 a |
| Protocatechuic acid (mg/100 g) | 284.66 ± 63.48 c | 426.00 ± 63.18 b | 1899.88 ± 33.37 a |
| Chlorogenic acid (mg/100 g) | 1.00 ± 0.08 b | 2.11 ± 0.36 a | 0.12 ± 0.08 c |
| Caffeic acid (mg/100 g) | 2.04 ± 0.06 a | 1.28 ± 0.14 b | 0.99 ± 0.04 c |
| Chicoric acid (mg/100 g) | 35.66 ± 8.52 b | 62.88 ± 29.22 ab | 116.43 ± 35.89 a |
| Rutin (mg/100 g) | 17.00 ± 0.48 a | 16.90 ± 4.90 a | 3.00 ± 0.25 b |
| Quercetin (mg/100 g) | 0.15 ± 0.02 a | 2.01 ± 0.20 a | 0 |
| Luteolin (mg/100 g) | 8.37 ± 0.18 a | 0 | 0.11 ± 0.07 b |
| Number | Accepted Description | Rt (min) | m/z (+) | Formula | Classification | Identification Confidence Level (ICL) |
|---|---|---|---|---|---|---|
| 1 | 2-Hydroxy-4-methoxybenzaldehyde | 1.992 | 108.02 | C8H8O3 | Aldehyde | Level 2a |
| 2 | 4-Methylumbelliferyl β-D-glucuronide | 4.436 | 353.09 | C16H16O9 | Coumarins | Level 2a |
| 3 | 5,7-dihydroxycoumarin | 0.740 | 179.03 | C9H6O4 | Coumarins | Level 1 |
| 4 | 6,8-Difluoro-7-hydroxy-4-methylcoumarin | 1.580 | 423.05 | C10H6F2O3 | Coumarins | Level 2b |
| 5 | 6-Hydroxycoumarin | 8.276 | 117.03 | C9H6O3 | Coumarins | Level 1 |
| 6 | Columbianetin acetate | 4.757 | 577.20 | C17H16O5 | Coumarins | Level 2a |
| 7 | Isoimperatorin | 6.337 | 309.21 | C16H14O4 | Coumarins | Level 1 |
| 8 | 12,13-Dihydroxy-9Z-octadecenoic acid | 6.747 | 313.24 | C18H34O4 | Fatty acid | Level 2b |
| 9 | 12a-Hydroxydalpanol | 5.631 | 467.11 | C23H24O8 | Flavonoid | Level 2a |
| 10 | 2′-Methoxyformonetin | 1.801 | 321.07 | C17H14O5 | Flavonoid | Level 2a |
| 11 | 3,5,7-Tetrahydroxy-6,8-dimethoxyflavone | 5.996 | 691.13 | C17H14O8 | Flavonoid | Level 2b |
| 12 | 3,5-Dimethoxy-3,5,7,4-tetrahydroxyflavone | 4.423 | 345.06 | C17H14O8 | Flavonoid | Level 2b |
| 13 | 3-Hydroxy-glabrol | 1.184 | 409.00 | C25H28O5 | Flavonoid | Level 2a |
| 14 | 4,5,7-Trihydroxy 3,3,6,8-tetramethoxyflavone | 5.882 | 391.1 | C19H18O9 | Flavonoid | Level 2b |
| 15 | Nordalbergin | 6.443 | 253.05 | C15H10O4 | Flavonoid | Level 2a |
| 16 | 6-O-Methylscutellarin | 2.226 | 625.14 | C27H30O17 | Flavonoid | Level 2a |
| 17 | Spinacetin 3-O-gentiobioside | 2.289 | 693.16 | C29H34O18 | Flavonoid | Level 3 |
| 18 | Haploside C | 2.022 | 695.18 | C31H36O18 | Flavonoid | Level 3 |
| 19 | (+)-Catechin | 5.261 | 581.17 | C15H14O6 | Flavonoid | Level 1 |
| 20 | Silychristin | 6.194 | 433.09 | C25H22O10 | Flavonoid | Level 2a |
| 21 | Quercetin 3-O-malonylglucoside | 3.901 | 1162.08 | C24H22O15 | Flavonoid | Level 2a |
| 22 | Quercetin 3-α-L-arabinopyranoside | 2.091 | 473.03 | C20H18O10 | Flavonoid | Level 2a |
| 23 | Quercetin 3-O-arabinoside | 3.867 | 433.07 | C20H18O11 | Flavonoid | Level 2a |
| 24 | Astragalin (Kaempferol 3-O-glucoside) | 3.771 | 447.09 | C21H20O11 | Flavonoid | Level 1 |
| 25 | 3,8-Biapigenin | 0.663 | 539.14 | C30H18O10 | Flavonoid | Level 2b |
| 26 | Tiliroside | 2.482 | 633.10 | C30H26O13 | Flavonoid | Level 2a |
| 27 | Bavachinin | 3.190 | 337.14 | C21H22O4 | Flavonoid | Level 2a |
| 28 | Chrysoeriol | 5.972 | 299.06 | C16H12O6 | Flavonoid | Level 1 |
| 29 | Maritimein | 3.784 | 895.19 | C21H20O11 | Flavonoid | Level 2a |
| 30 | Luteolin | 5.510 | 571.09 | C15H10O6 | Flavonoid | Level 1 |
| 31 | Luteolin-7,3′-di-O-glucoside | 3.194 | 609.14 | C27H30O16 | Flavonoid | Level 2a |
| 32 | Luteolin 7-O-glucoside | 4.310 | 447.09 | C21H20O11 | Flavonoid | Level 1 |
| 34 | Tricin | 5.959 | 329.07 | C17H14O7 | Flavonoid | Level 1 |
| 35 | Apigenin 7-O-glucuronide | 5.890 | 269.04 | C21H18O11 | Flavonoid | Level 2a |
| 36 | Kaempferol 3-O-rhamnoside | 3.642 | 593.14 | C27H30O15 | Flavonoid | Level 2a |
| 37 | Eriodictyol | 0.681 | 289.07 | C15H12O6 | Flavonoid | Level 1 |
| 38 | Rhamnetin | 5.583 | 315.05 | C16H12O7 | Flavonoid | Level 1 |
| 39 | Cirsimarin | 5.659 | 477.14 | C23H24O11 | Flavonoid | Level 2a |
| 40 | Avicularin (Quercetin 4′-O-arabinoside) | 2.090 | 473.03 | C20H18O11 | Flavonoid | Level 2a |
| 41 | Neodiosmin | 4.586 | 631.167 | C28H32O15 | Flavonoid | Level 2a |
| 42 | Myricetin | 4.093 | 635.06 | C15H10O8 | Flavonoid | Level 1 |
| 43 | Isorhamnetin 3-O-neohesperidoside | 3.900 | 659.13 | C24H22O15 | Flavonoid | Level 2a |
| 44 | Naringin dihydrochalcone | 5.942 | 605.19 | C27H34O14 | Flavonoid | Level 2a |
| 45 | Tectoridin | 4.572 | 497.08 | C22H22O11 | Flavonoid | Level 2a |
| 46 | Taxifolin | 2.558 | 305.06 | C15H12O7 | Flavonoid | Level 1 |
| 47 | Taxifolin 3-O-rhamnoside | 5.119 | 468.15 | C21H22O11 | Flavonoid | Level 2a |
| 48 | 5-O-Glucopyranosyloxy-3,4,7-trihydroxyneoflavone | 3.771 | 483.07 | C21H20O11 | Flavonoid | Level 2b |
| 49 | Succinic acid | 0.870 | 117.02 | C4H6O4 | Organic acid | Level 1 |
| 50 | Maleic acid | 0.754 | 115.00 | C4H4O4 | Organic acid | Level 1 |
| 51 | Citric acid | 0.721 | 191.02 | C6H8O7 | Organic acid | Level 1 |
| 52 | 1,3-Dicaffeoylquinic acid | 2.067 | 353.09 | C25H24O12 | Phenolic acids | Level 2a |
| 53 | Cynarin (1,5-di-O-caffeoylquinic acid) | 1.567 | 353.08 | C25H24O12 | Phenolic acids | Level 1 |
| 54 | 3,4-Di-O-galloylquinic acid | 2.292 | 495.07 | C21H20O14 | Phenolic acids | Level 2a |
| 55 | 3,4-Dihydroxyphenylacetic acid | 2.240 | 334.07 | C8H8O4 | Phenolic acids | Level 1 |
| 56 | 3-Dehydroquinic acid | 0.640 | 379.09 | C7H10O6 | Phenolic acids | Level 2a |
| 57 | 3-O-p-Coumaroylquinic acid | 2.640 | 337.09 | C16H18O8 | Phenolic acids | Level 2a |
| 58 | 4-O-trans-caffeoylquinic acid | 2.067 | 191.05 | C16H18O9 | Phenolic acids | Level 1 |
| 59 | 4-Hydroxy-3-methylbenzoic acid | 5.941 | 151.04 | C8H8O3 | Phenolic acids | Level 1 |
| 60 | 4-Hydroxybenzoic acid | 5.380 | 130.03 | C7H6O3 | Phenolic acids | Level 1 |
| 61 | 5,5′-(4-Tetradecene-1,4-diyl)bis[1,3-benzenediol] | 6.926 | 435.25 | C26H36O4 | Phenolic acids | Level 2b |
| 62 | 7-Hydroxycoumarin-4-acetic acid | 4.745 | 441.08 | C11H8O5 | Phenolic acids | Level 2a |
| 63 | N1,N5,N10,N14-Tetra-trans-p-coumaroylspermine | 5.938 | 785.35 | C46H50N4O8 | Phenolic acids | Level 2b |
| 64 | 3-Hydroxyphysodic acid | 6.080 | 115.00 | C24H26O10 | Phenolic acids | Level 2b |
| 65 | Confluentic acid | 5.944 | 523.23 | C28H36O8 | Phenolic acids | Level 2b |
| 66 | Chicoric acid | 3.608 | 473.07 | C22H18O12 | Phenolic acids | Level 1 |
| 67 | Caftaric acid | 4.615 | 149.01 | C13H12O9 | Phenolic acids | Level 1 |
| 68 | Ethyl trans-caffeate | 5.810 | 207.07 | C11H12O4 | Phenolic acids | Level 1 |
| 69 | Chlorogenic acid (5-O-caffeoylquinic acid) | 1.545 | 353.09 | C16H18O9 | Phenolic acids | Level 1 |
| 70 | Gallic acid | 7.217 | 439.27 | C7H6O5 | Phenolic acids | Level 1 |
| 71 | Matairesinoside | 2.618 | 555.16 | C26H32O11 | Phenolic acids | Level 2a |
| 72 | trans-Cinnamic acid | 0.606 | 131.05 | C9H8O2 | Phenolic acids | Level 1 |
| 73 | Daphnin | 1.764 | 339.07 | C15H16O9 | Phenolic acids | Level 2a |
| 74 | Chlorogenic acid isomer (3-O-caffeoylquinic acid) | 4.092 | 353.09 | C16H18O9 | Phenolic acids | Level |
| 75 | Bergenin | 1.219 | 329.09 | C14H16O9 | Phenolic acids | Level 1 |
| 76 | 3,5-Dicaffeoylquinic acid | 4.092 | 515.12 | C25H24O12 | Phenolic acids | Level 2a |
| 77 | Isochlorogenic acid B (3,4-dicaffeoylquinic acid) | 4.423 | 515.12 | C25H24O12 | Phenolic acids | Level 2a |
| 78 | Cryptochlorogenic acid (4-O-caffeoylquinic acid) | 2.471 | 179.03 | C16H18O9 | Phenolic acids | Level 1 |
| 79 | 3,4-Dihydroxybenzaldehyde | 1.992 | 137.02 | C7H6O3 | Phenolic acids | Level 1 |
| 80 | Verminoside | 4.886 | 523.15 | C24H28O13 | Phenolic acids | Level 2a |
| 81 | (+)-Abscisic acid (cis-isomer) | 5.194 | 348.10 | C15H20O4 | Phenolic acids | Level 1 |
| 82 | 4,5-Di-O-caffeoylquinic acid methyl ester | 4.832 | 531.15 | C26H26O12 | Phenolic acids | Level 2a |
| 83 | Pentagalloylglucose | 8.136 | 769.09 | C41H32O26 | Tannins | Level 2b |
| 84 | (+)-Abscisic acid (trans-isomer) | 5.194 | 348.10 | C15H20O4 | Terpenoid | Level 1 |
| TPC (mg GAE/100 g) | TFC (mg RE/100 g) | Protocatechinic Acid (mg/100 g) | Chlorogenic Acid (mg/100 g) | Caffeic Acid (mg/100 g) | Chicoric Acid (mg/100 g) | |
|---|---|---|---|---|---|---|
| Oral digestion DF | 3902.00 ± 254.98 b | 1514.00 ± 122.60 b | 133.20 ± 51.94 b | 0.40 ± 0.29 a | 0.48 ± 0.06 a | 7.19 ± 1.11 b |
| Oral digestion DR | 2824.67 ± 140.50 c | 793.00 ± 60.53 c | 43.13 ± 5.16 c | 0.04 ± 0.00 b | 0.31 ± 0.01 b | 9.90 ± 1.25 b |
| Oral digestion DL | 4476.00 ± 215.72 a | 3601.33 ± 102.24 a | 932.00 ± 3.74 a | 0.12 ± 0.04 ab | 0.21 ± 0.01 c | 61.99 ± 27.08 a |
| Gastric digestion DF | 2467.00 ± 131.04 b | 698.00 ± 75.01 b | 0 | 0 | 0.15 ± 0.00 a | 0 |
| Gastric digestion DR | 2072.00 ± 105.06 c | 380.00 ± 79.62 c | 0 | 0 | 0.10 ± 0.00 b | 0 |
| Gastric digestion DL | 3796.67 ± 280.08 a | 2885.67 ± 183.51 a | 350.48 ± 3.48 a | 0 | 0.07 ± 0.00 c | 0 |
| Intestine digestion DF | 7620.00 ± 399.25 b | 1541.00 ± 74.47 b | 0 | 0 | 0.09 ± 0.01 a | 0.38 ± 0.00 b |
| Intestine digestion DR | 6726.00 ± 202.16 c | 895.00 ± 98.22 c | 0 | 0 | 0.06 ± 0.01 b | 0 |
| Intestine digestion DL | 9398.00 ± 491.10 a | 3245.67 ± 125.17 a | 95.58 ± 0.28 a | 0 | 0.05 ± 0.00 c | 6.63 ± 3.23 a |
Disclaimer/Publisher’s Note: The statements, opinions and data contained in all publications are solely those of the individual author(s) and contributor(s) and not of MDPI and/or the editor(s). MDPI and/or the editor(s) disclaim responsibility for any injury to people or property resulting from any ideas, methods, instructions or products referred to in the content. |
© 2026 by the authors. Licensee MDPI, Basel, Switzerland. This article is an open access article distributed under the terms and conditions of the Creative Commons Attribution (CC BY) license.
Share and Cite
Guo, C.; Qu, B.; Li, H.; Li, X.; Liu, B.; Wang, X.; Xue, Y.; Ning, C.; Wang, S.; Wu, J.; et al. Characterisation of Dandelion Polyphenols and Their In Vitro Neuroprotective Effects During Simulated Digestion. Foods 2026, 15, 1126. https://doi.org/10.3390/foods15071126
Guo C, Qu B, Li H, Li X, Liu B, Wang X, Xue Y, Ning C, Wang S, Wu J, et al. Characterisation of Dandelion Polyphenols and Their In Vitro Neuroprotective Effects During Simulated Digestion. Foods. 2026; 15(7):1126. https://doi.org/10.3390/foods15071126
Chicago/Turabian StyleGuo, Chongting, Bingchan Qu, Hongye Li, Xinru Li, Bowen Liu, Xingkui Wang, Youlin Xue, Chong Ning, Shan Wang, Jiasu Wu, and et al. 2026. "Characterisation of Dandelion Polyphenols and Their In Vitro Neuroprotective Effects During Simulated Digestion" Foods 15, no. 7: 1126. https://doi.org/10.3390/foods15071126
APA StyleGuo, C., Qu, B., Li, H., Li, X., Liu, B., Wang, X., Xue, Y., Ning, C., Wang, S., Wu, J., & Tan, C. (2026). Characterisation of Dandelion Polyphenols and Their In Vitro Neuroprotective Effects During Simulated Digestion. Foods, 15(7), 1126. https://doi.org/10.3390/foods15071126

