Exogenous Methyl Jasmonate Promotes Triterpene Accumulation in Loquat Callus
Abstract
1. Introduction
2. Materials and Methods
2.1. Loquat Callus Culture Establishment and MeJA Treatments
2.2. Widely Targeted Metabolome Analysis in Loquat Callus Culture
2.3. RNA Isolation and Library Preparation
2.4. Transcriptome Sequencing, Sequence Assembly, Annotation and Differential Expression Analysis
2.5. Statistical Analysis
3. Results
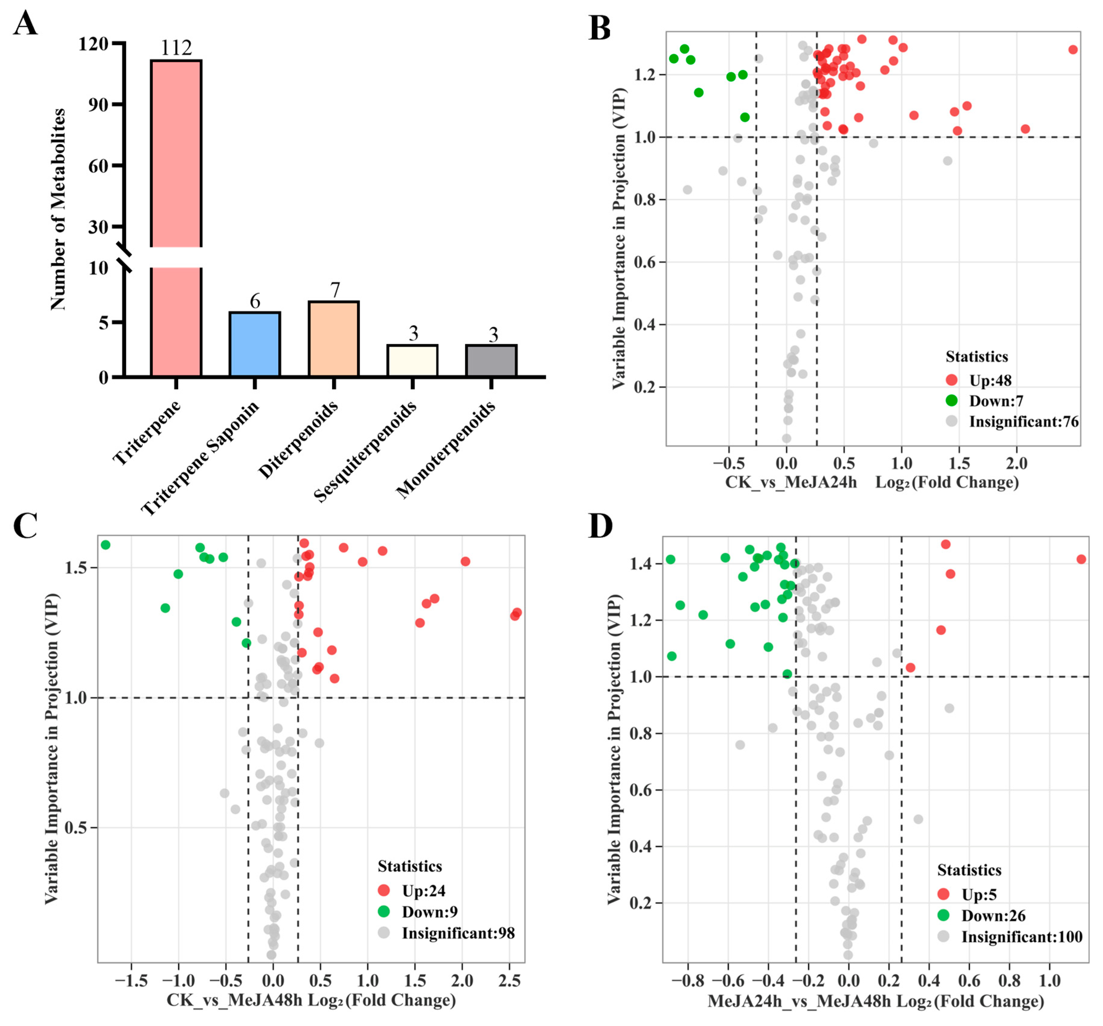
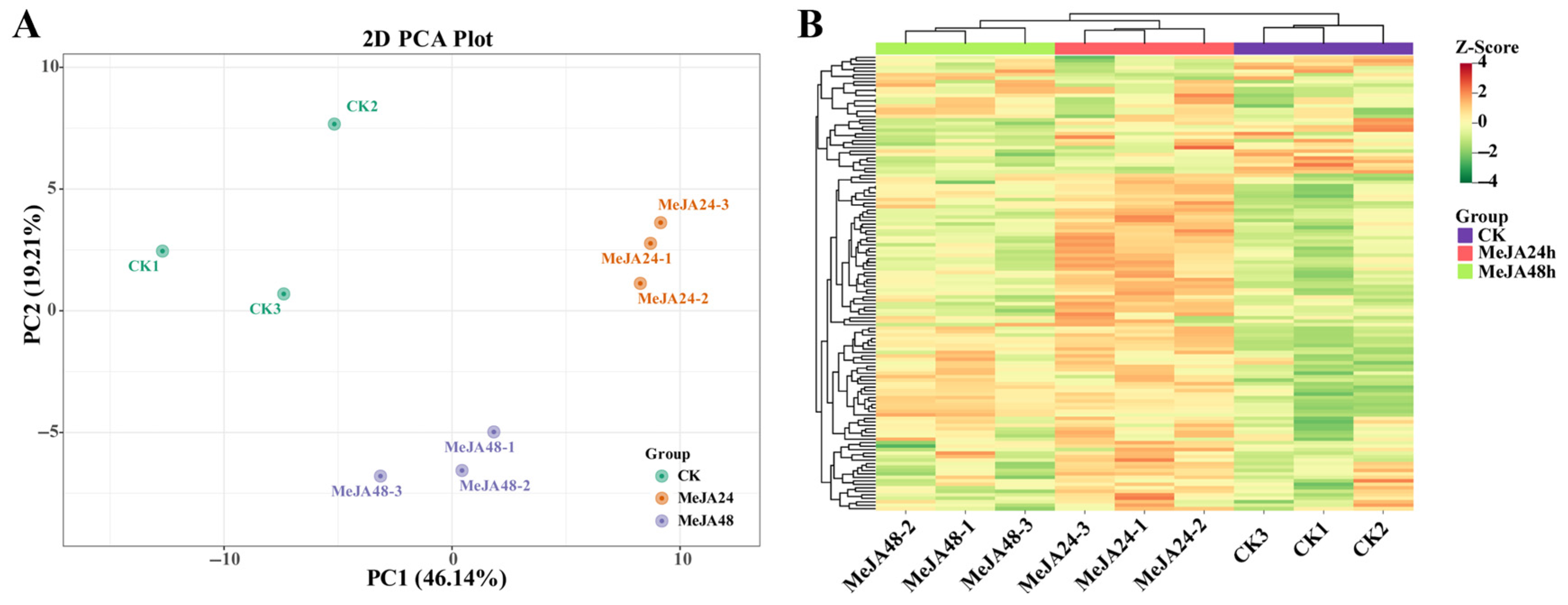
3.1. Widely Targeted Terpeneoid Profiling of Loquat Callus Under MeJA Treatment
3.2. Transcriptome Sequencing and Differentially Expressed Gene Analysis in Loquat Callus Under MeJA Treatment
3.3. Differentially Expressed Genes Related to JA-Mediated Signaling Pathway and JA Response
3.4. Correlation Between Genes Involved in Terpenoid Biosynthesis and JA-Mediated Signaling Pathway and JA Response
4. Discussion
5. Conclusions
Supplementary Materials
Author Contributions
Funding
Institutional Review Board Statement
Informed Consent Statement
Data Availability Statement
Acknowledgments
Conflicts of Interest
References
- Lin, S.; Sharpe, R.; Janick, J. Loquat: Botany and horticulture. In Horticulture Review; Janick, J., Ed.; Wiley: Hoboken, NJ, USA, 1999. [Google Scholar]
- Raza, N.; Hassan, E.; Mehmood, M.A.; Amrao, L.; Shahbaz, M.; Mugabi, R.; Sharma, A.; Uddin, J.; Nayik, G.A. Comparative nutritional analysis of various loquat cultivars and their value-added products. J. Agric. Food Res. 2025, 19, 101706. [Google Scholar] [CrossRef]
- Liu, Y.; Zhang, W.; Xu, C.; Li, X. Biological activities of extracts from loquat (Eriobotrya japonica Lindl.): A review. Int. J. Mol. Sci. 2016, 17, 1983. [Google Scholar] [CrossRef]
- Dhiman, A.; Suhag, R.; Thakur, D.; Gupta, V.; Prabhakar, P.K. Current status of loquat (Eriobotrya Japonica Lindl.): Bioactive functions, preservation approaches, and processed products. Food Rev. Int. 2021, 38, 286–316. [Google Scholar] [CrossRef]
- Cha, D.S.; Eun, J.S.; Jeon, H. Anti-inflammatory and antinociceptive properties of the leaves of Eriobotrya japonica. J. Ethnopharmacol. 2011, 134, 305–312. [Google Scholar] [CrossRef]
- Sagar, N.A.; Pareek, S.; Bhardwaj, R.; Vyas, N. Bioactive compounds of loquat (Eriobotrya japonica (Thunb.) L.). In Bioactive Compounds in Underutilized Fruits and Nuts; Murthy, H., Bapat, V., Eds.; Reference Series in Phytochemistry; Springer: Cham, Switzerland, 2020. [Google Scholar]
- Zhu, X.; Wang, L.; Zhao, T.; Jiang, Q. Traditional uses, phytochemistry, pharmacology, and toxicity of Eriobotrya japonica leaves: A summary. J. Ethnopharmacol. 2022, 298, 115566. [Google Scholar] [CrossRef]
- Duan, M.; Feng, J.; Gu, N.; Tao, Q.; Wang, X.; Li, J.; Liu, Z.; Duan, X.; Wan, T.; Rao, M.J. Variation in terpenoids and antioxidant activity of loquat flowers during post-harvest processing: A metabolomics study. Front. Plant Sci. 2026, 16, 1728193. [Google Scholar] [CrossRef] [PubMed]
- Zhang, Y.; Ma, L.; Su, P.; Huang, L.; Gao, W. Cytochrome P450s in plant terpenoid biosynthesis: Discovery, characterization and metabolic engineering. Crit. Rev. Biotechnol. 2021, 43, 1–21. [Google Scholar] [CrossRef] [PubMed]
- Dinday, S.; Ghosh, S. Recent advances in triterpenoid pathway elucidation and engineering. Biotechnol. Adv. 2023, 68, 108214. [Google Scholar] [CrossRef]
- Li, Y.; Wang, J.; Li, L.; Song, W.; Li, M.; Hua, X.; Wang, Y.; Yuan, J.; Xue, Z. Natural products of pentacyclic triterpenoids: From discovery to heterologous biosynthesis. Nat. Prod. Rep. 2023, 40, 1303–1353. [Google Scholar] [CrossRef]
- Su, W.; Tong, Z.; Fan, Z.; Peng, Z.; Zhang, L.; Wei, W.; Jiang, J. Triterpenoid biosynthesis and transcriptional regulation in horticultural crops. Hortic. Plant J. 2025. [Google Scholar] [CrossRef]
- Ghosh, S. Biosynthesis of structurally diverse triterpenes in plants: The role of oxidosqualene cyclases. Proc. Indian Natl. Sci. Acad. 2016, 82, 1189–1210. [Google Scholar] [CrossRef]
- Su, W.; Jing, Y.; Lin, S.; Yue, Z.; Yang, X.; Xu, J.; Wu, J.; Zhang, Z.; Xia, R.; Zhu, J.; et al. Polyploidy underlies co-option and diversification of biosynthetic triterpene pathways in the apple tribe. Proc. Natl. Acad. Sci. USA 2021, 118, e2101767118. [Google Scholar] [CrossRef] [PubMed]
- Hyeon, H.; Jang, E.B.; Kim, S.C.; Yoon, S.A.; Go, B.; Lee, J.D.; Hyun, H.B.; Ham, Y.M. Metabolomics reveals rubiadin accumulation and the effects of methyl jasmonate elicitation in Damnacanthus major calli. Plants 2024, 13, 167. [Google Scholar] [CrossRef]
- Efferth, T. Biotechnology applications of plant callus cultures. Engineering 2019, 5, 50–59. [Google Scholar] [CrossRef]
- Taniguchi, S.; Imayoshi, Y.; Kobayashi, E.; Takamatsu, Y.; Ito, H.; Hatano, T.; Sakagami, H.; Tokuda, H.; Nishino, H.; Sugita, D.; et al. Production of bioactive triterpenes by Eriobotrya japonica calli. Phytochemistry 2002, 59, 315–323. [Google Scholar] [CrossRef]
- Ho, H.Y.; Liang, K.Y.; Lin, W.C.; Kitanaka, S.; Wu, J.B. Regulation and improvement of triterpene formation in plant cultured cells of Eriobotrya japonica Lindl. J. Biosci. Bioeng. 2010, 110, 588–592. [Google Scholar] [CrossRef]
- Jeyasri, R.; Muthuramalingam, P.; Karthick, K.; Shin, H.; Choi, S.H.; Ramesh, M. Methyl jasmonate and salicylic acid as powerful elicitors for enhancing the production of secondary metabolites in medicinal plants: An updated review. Plant Cell Tissue Organ Cult. 2023, 153, 447–458. [Google Scholar] [CrossRef]
- Jeong, Y.J.; An, C.H.; Park, S.C.; Pyun, J.W.; Lee, J.; Kim, S.W.; Kim, H.S.; Kim, H.; Jeong, J.C.; Kim, C.Y. Methyl jasmonate increases isoflavone production in soybean cell cultures by activating structural genes involved in isoflavonoid biosynthesis. J. Agric. Food Chem. 2018, 66, 4099–4105. [Google Scholar] [CrossRef]
- Vergara Martínez, V.M.; Estrada-Soto, S.E.; Arellano-García, J.J.; Rivera-Leyva, J.C.; Castillo-España, P.; Flores, A.F.; Cardoso-Taketa, A.T.; Perea-Arango, I. Methyl jasmonate and salicylic acid enhanced the production of ursolic and oleanolic acid in callus cultures of Lepechinia caulescens. Pharmacogn. Mag. 2018, 13, S886–S889. [Google Scholar]
- Rasi, A.; Sabokdast, M.; Naghavi, M.R.; Jariani, P.; Dedičová, B. Modulation of tropane alkaloids’ biosynthesis and gene expression by methyl jasmonate in Datura stramonium L.: A comparative analysis of scopolamine, atropine, and hyoscyamine accumulation. Life 2024, 14, 618. [Google Scholar] [CrossRef] [PubMed]
- Ye, Z.; Zhang, J.; Tian, X.; Yang, Z.; Zhu, J.; Yin, Y. Effects of methyl jasmonate on flavonoid accumulation and physiological metabolism in finger millet (Eleusine coracana L.) sprouts. Plants 2025, 14, 2201. [Google Scholar] [CrossRef] [PubMed]
- Paeizi, M.; Karimi, F.; Razavi, K. Changes in medicinal alkaloids production and expression of related regulatory and biosynthetic genes in response to silver nitrate combined with methyl jasmonate in Catharanthus roseus in vitro propagated shoots. Plant Physiol. Biochem. 2018, 132, 623–632. [Google Scholar] [CrossRef]
- Liu, Y.; Huang, T.; Lin, S.; Jiang, Y. Programmed cooling and vitrification method applied to the germplasm preservation of Eriobotrya plants. HortScience 2023, 58, 164–169. [Google Scholar] [CrossRef]
- Zhou, C.; Li, X.; Zhang, W.S.; Sun, C.D.; Chen, K. Oleanolic and ursolic acid in the fruit of Eriobotrya japonica Lindl. J. Med. Plants Res. 2011, 5, 1735–1740. [Google Scholar]
- Wang, H.; Liu, S.; Fan, F.; Yu, Q.; Zhang, P. A moss 2-oxoglutarate/Fe(II)-dependent dioxygenases (2-ODD) gene of flavonoids biosynthesis positively regulates plants abiotic stress tolerance. Front. Plant Sci. 2022, 13, 850062. [Google Scholar] [CrossRef]
- Liu, N.; Zhao, H.; Hou, L.; Zhang, C.; Bo, W.; Pang, X.; Li, Y. HPLC-MS/MS-based and transcriptome analysis reveal the effects of ABA and MeJA on jujube (Ziziphus jujuba Mill.) cracking. Food Chem. 2023, 421, 136155. [Google Scholar] [CrossRef]
- Tadda, S.A.; Li, C.; Ding, J.; Li, J.; Wang, J.; Huang, H.; Fan, Q.; Chen, L.; He, P.; Ahiakpa, J.K.; et al. Integrated metabolome and transcriptome analyses provide insight into the effect of red and blue leds on the quality of sweet potato leaves. Front. Plant Sci. 2023, 14, 1181680. [Google Scholar] [CrossRef]
- Trapnell, C.; Williams, B.A.; Pertea, G.; Mortazavi, A.; Kwan, G.; van Baren, M.J.; Salzberg, S.L.; Wold, B.J.; Pachter, L. Transcript assembly and quantification by RNA-seq reveals unannotated transcripts and isoform switching during cell differentiation. Nat. Biotechnol. 2010, 28, 511–515. [Google Scholar] [CrossRef]
- Anders, S.; Huber, W. Differential expression analysis for sequence count data. Genome Biol. 2010, 11, R106. [Google Scholar] [CrossRef]
- Shimizu, M.; Fukumura, H.; Tsuji, H.; Tanaami, S.; Hayashi, T.; Morita, N. Anti-inflammatory constituents of topically applied crude drugs. I. Constituents and anti-inflammatory effect of Eriobotrya japonica Lindl. Chem. Pharm. Bull. 1986, 34, 2614–2617. [Google Scholar]
- Wang, W.; Shi, T.; Dai, Z.; Zhang, X.; Wang, J.; Wu, C.; Feng, C.; Yan, G.; Zhang, K.; Yang, Y.; et al. Investigation of the jasmonate zim-domain family reveals pavjaz8 regulates fruit aroma traits in sweet cherry (Prunus avium L.). Biomolecules 2025, 15, 1721. [Google Scholar]
- Wang, H.; Zhang, Y.; Zhang, L.; Li, X.; Yao, X.; Hao, D.; Guo, H.; Liu, J.; Li, J. Genome-wide identification and characterization of the TIFY gene family and their expression patterns in response to MeJA and aluminum stress in centipedegrass (Eremochloa ophiuroides). Plants 2024, 13, 462. [Google Scholar]
- Yu, X.; Zhang, W.; Zhang, Y.; Zhang, X.; Lang, D.; Zhang, X. The roles of methyl jasmonate to stress in plants. Funct. Plant Biol. 2018, 46, 197–212. [Google Scholar] [CrossRef]
- Ding, X.; Wang, B.; Gong, Y.; Yan, X.; Chen, X.; Zhong, Y.; Zhao, Z. Exogenous methyl jasmonate (MeJA) improves ‘Ruixue’ apple fruit quality by regulating cell wall metabolism. Foods 2024, 13, 1594. [Google Scholar] [CrossRef] [PubMed]
- Cao, S.; Cai, Y.; Yang, Z.; Joyce, D.C.; Zheng, Y. Effect of MeJA treatment on polyamine, energy status and anthracnose rot of loquat fruit. Food Chem. 2014, 145, 86–89. [Google Scholar] [CrossRef]
- Kong, Q.; Liu, R.; Wu, W.; Fang, X.; Chen, H.; Han, Y.; Chen, J. Cuticular wax triterpenes maintain storage quality of blueberries by reducing water loss. Foods 2023, 12, 2643. [Google Scholar] [CrossRef] [PubMed]
- Li, W.; Li, W.; Yang, S.; Ma, Z.; Zhou, Q.; Mao, J.; Han, S.; Chen, B. Transcriptome and metabolite conjoint analysis reveals that exogenous methyl jasmonate regulates monoterpene synthesis in grape berry skin. J. Agric. Food Chem. 2020, 68, 5270–5281. [Google Scholar] [CrossRef]
- Kim, O.T.; Bang, K.H.; Shin, Y.S.; Lee, M.J.; Jung, S.J.; Hyun, D.Y.; Kim, Y.C.; Seong, N.S.; Cha, S.W.; Hwang, B. Enhanced production of asiaticoside from hairy root cultures of Centella asiatica (L.) urban elicited by methyl jasmonate. Plant Cell Rep. 2007, 26, 1941–1949. [Google Scholar] [CrossRef]
- Li, Q.; Xu, J.; Zheng, Y.; Zhang, Y.; Cai, Y. Transcriptomic and metabolomic analyses reveals that exogenous methyl jasmonate regulates galanthamine biosynthesis in Lycoris longituba seedlings. Front. Plant Sci. 2021, 12, 713795. [Google Scholar] [CrossRef]
- Shilpha, J.; Satish, L.; Kavikkuil, M.; Joe Virgin Largia, M.; Ramesh, M. Methyl jasmonate elicits the solasodine production and anti-oxidant activity in hairy root cultures of Solanum trilobatum L. Ind. Crop. Prod. 2015, 71, 54–64. [Google Scholar] [CrossRef]
- Kim, O.T.; Bang, K.H.; Kim, Y.C.; Hyun, D.Y.; Kim, M.Y.; Cha, S.W. Upregulation of ginsenoside and gene expression related to triterpene biosynthesis in ginseng hairy root cultures elicited by methyl jasmonate. Plant Cell Tissue Organ Cult. 2009, 98, 25–33. [Google Scholar] [CrossRef]
- Wang, R.; Xu, S.; Wang, N.; Xia, B.; Jiang, Y.; Wang, R. Transcriptome analysis of secondary metabolism pathway, transcription factors, and transporters in response to methyl jasmonate in Lycoris aurea. Front. Plant Sci. 2017, 7, 1971. [Google Scholar] [CrossRef] [PubMed]
- Liu, J.P.; Hu, J.; Liu, Y.H.; Yang, C.P.; Zhuang, Y.F.; Guo, X.L.; Li, Y.J.; Zhang, L. Transcriptome analysis of Hevea brasiliensis in response to exogenous methyl jasmonate provides novel insights into regulation of jasmonate-elicited rubber biosynthesis. Physiol. Mol. Biol. Plants 2018, 24, 349–358. [Google Scholar] [CrossRef] [PubMed]







Disclaimer/Publisher’s Note: The statements, opinions and data contained in all publications are solely those of the individual author(s) and contributor(s) and not of MDPI and/or the editor(s). MDPI and/or the editor(s) disclaim responsibility for any injury to people or property resulting from any ideas, methods, instructions or products referred to in the content. |
© 2026 by the authors. Licensee MDPI, Basel, Switzerland. This article is an open access article distributed under the terms and conditions of the Creative Commons Attribution (CC BY) license.
Share and Cite
Zhang, R.; Liu, Y.; Lin, J.; Chen, X.; Wei, W.; Jiang, J.; Deng, C.; Li, S.; Fan, Z.; Su, W.; et al. Exogenous Methyl Jasmonate Promotes Triterpene Accumulation in Loquat Callus. Foods 2026, 15, 1078. https://doi.org/10.3390/foods15061078
Zhang R, Liu Y, Lin J, Chen X, Wei W, Jiang J, Deng C, Li S, Fan Z, Su W, et al. Exogenous Methyl Jasmonate Promotes Triterpene Accumulation in Loquat Callus. Foods. 2026; 15(6):1078. https://doi.org/10.3390/foods15061078
Chicago/Turabian StyleZhang, Rui, Yongtao Liu, Jing Lin, Xiuping Chen, Weilin Wei, Jimou Jiang, Chaojun Deng, Shuning Li, Zhongqi Fan, Wenbing Su, and et al. 2026. "Exogenous Methyl Jasmonate Promotes Triterpene Accumulation in Loquat Callus" Foods 15, no. 6: 1078. https://doi.org/10.3390/foods15061078
APA StyleZhang, R., Liu, Y., Lin, J., Chen, X., Wei, W., Jiang, J., Deng, C., Li, S., Fan, Z., Su, W., & Wang, H. (2026). Exogenous Methyl Jasmonate Promotes Triterpene Accumulation in Loquat Callus. Foods, 15(6), 1078. https://doi.org/10.3390/foods15061078

