Preparation and Identification of the Novel Umami Peptides from Sea Cucumber Viscera Hydrolysate
Abstract
1. Introduction
2. Materials and Methods
2.1. Materials
2.2. Double Enzyme Synergistic Hydrolysis of Sea Cucumber by-Products
2.2.1. Enzyme Screening and Optimization of Enzymatic Hydrolysis Conditions
2.2.2. Establishment of Double Enzyme Synergistic Hydrolysis
2.3. Separation and Purification of Umami Peptides Using Anion-Exchange Chromatography
2.4. Umami Peptide Screening and Prediction Based on Peptidomics
2.5. Molecular Docking of Umami Peptides with T1R1/T1R3
2.6. Solid-Phase Synthesis and Sensory Evaluation of Two Umami Peptides
2.7. Statistical Analysis
3. Results and Discussion
3.1. Process Optimization of Double Enzyme Synergistic Hydrolysis for Sea Cucumber by-Products
3.2. Separation and Sensory Assessment of Umami Peptides
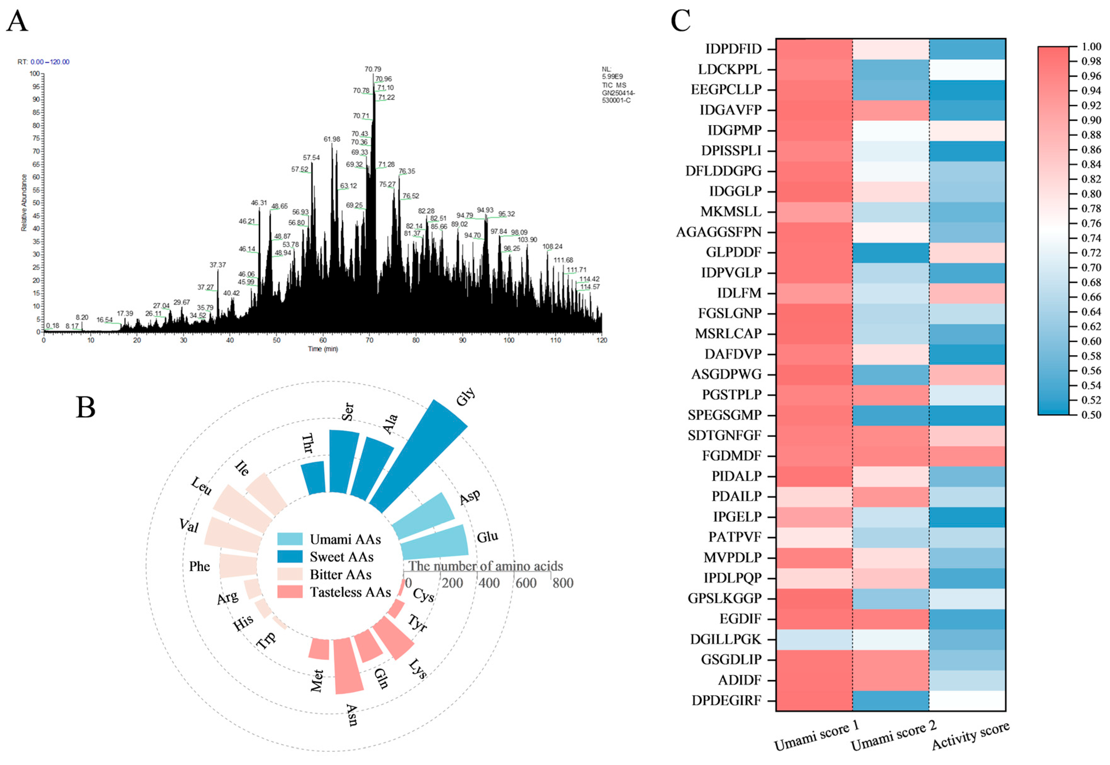
3.3. Screening and Characterization of Umami Peptides
3.4. Molecular Docking of Umami Peptides with the T1R1/T1R3 Receptor
3.5. The Umami-Enhancing Effect of Two Umami Peptides
4. Conclusions
Supplementary Materials
Author Contributions
Funding
Institutional Review Board Statement
Informed Consent Statement
Data Availability Statement
Conflicts of Interest
References
- Qi, L.; Gao, X.; Pan, D.; Sun, Y.; Cai, Z.; Xiong, Y.; Dang, Y. Research progress in the screening and evaluation of umami peptides. Compr. Rev. Food Sci. Food Saf. 2022, 21, 1462–1490. [Google Scholar] [CrossRef]
- Hajeb, P.; Jinap, S. Umami taste components and their sources in Asian foods. Crit. Rev. Food Sci. Nutr. 2015, 55, 778–791. [Google Scholar] [CrossRef] [PubMed]
- Feng, T.; Wu, Y.; Zhang, Z.; Song, S.; Zhuang, H.; Xu, Z.; Yao, L.; Sun, M. Purification, identification, and sensory evaluation of kokumi peptides from Agaricus bisporus mushroom. Foods 2019, 8, 43. [Google Scholar] [CrossRef] [PubMed]
- Cheng, X.; Zhang, L.; Hu, B.; Wang, C.; Fang, Z.; Wu, W.; Liu, Y.; Zeng, Z. Advances in edible mushroom-derived umami peptides: Preparation, screening, evaluation, resource exploration and synergistic effects. Crit. Rev. Food Sci. Nutr. 2025, 1–25. [Google Scholar] [CrossRef]
- An, J.; Wicaksana, F.; Woo, M.W.; Liu, C.; Tian, J.; Yao, Y. Current food processing methods for obtaining umami peptides from protein-rich foods: A review. Trends Food Sci. Technol. 2024, 153, 104704. [Google Scholar] [CrossRef]
- Liu, Z.; Zhu, Y.; Wang, W.; Zhou, X.; Chen, G.; Liu, Y. Seven novel umami peptides from Takifugu rubripes and their taste characteristics. Food Chem. 2020, 330, 127204. [Google Scholar] [CrossRef] [PubMed]
- Muhsin, M.F.; Fujaya, Y.; Hidayani, A.A.; Fazhan, H.; Mahari, W.A.W.; Lam, S.S.; Shu-Chien, A.C.; Wang, Y.; Afiqah-Aleng, N.; Rukminasari, N.J.P. Bridging the gap between sustainability and profitability: Unveiling the untapped potential of sea cucumber viscera. PeerJ 2023, 11, e16252. [Google Scholar] [CrossRef] [PubMed]
- Vu, D.T.; Falch, E.; Elvevoll, E.O.; Jensen, I.-J. Enzymatic hydrolysis of orange-footed sea cucumber (Cucumaria frondosa)—Effect of different enzymes on protein yield and bioactivity. Foods 2023, 12, 3685. [Google Scholar] [CrossRef]
- Senadheera, T.R.L.; Dave, D.; Shahidi, F. Antioxidant potential and physicochemical properties of protein hydrolysates from body parts of North Atlantic sea cucumber (Cucumaria frondosa). Food Prod. Process. Nutr. 2021, 3, 3. [Google Scholar] [CrossRef]
- Alves, A.; Sousa, E.; Kijjoa, A.; Pinto, M. Marine-derived compounds with potential use as cosmeceuticals and nutricosmetics. Molecules 2020, 25, 2536. [Google Scholar] [CrossRef]
- Wei, W.; Fan, X.-M.; Jia, S.-H.; Zhang, X.-P.; Zhang, Z.; Zhang, X.-J.; Zhang, J.-X.; Zhang, Y.-W. Sea cucumber intestinal peptide induces the apoptosis of MCF-7 cells by inhibiting PI3K/AKT pathway. Front. Nutr. 2021, 8, 763692. [Google Scholar] [CrossRef]
- Zheng, J.; Wu, H.-T.; Zhu, B.-W.; Dong, X.-P.; Zhang, M.-M.; Li, Y.-L. Identification of antioxidative oligopeptides derived from autolysis hydrolysates of sea cucumber (Stichopus japonicus) guts. Eur. Food Res. Technol. 2012, 234, 895–904. [Google Scholar] [CrossRef]
- Sun, X.; Chen, Y.; Luo, G.; Hu, J.; Wan, X.; Li, J.; Tian, Z.; Li, X.; Wang, Z.; Li, J. Activity and mechanism of sea cucumber intestinal peptides in protecting and repairing gastric mucosa. Food Sci. Hum. Wellness. 2025. [Google Scholar] [CrossRef]
- Liang, Q.; Zhong, Y.; Ren, X.; Liang, Z.; Zhu, C.; Wang, L.; Mou, H. Mining for novel umami peptides from sea cucumber viscera hydrolysate with ACE inhibitory activity. J. Agric. Food. Chem. 2025, 73, 15751–15766. [Google Scholar] [CrossRef] [PubMed]
- Zhu, K.; Zheng, Z.; Dai, Z. Identification of antifreeze peptides in shrimp byproducts autolysate using peptidomics and bioinformatics. Food Chem. 2022, 383, 132568. [Google Scholar] [CrossRef] [PubMed]
- Cui, Z.; Zhou, T.; Wang, S.; Blank, I.; Gu, J.; Zhang, D.; Yu, Y.; Zhang, Z.; Wang, W.; Liu, Y. TastePeptides-Meta: A one-stop platform for taste peptides and their structural derivatives, including taste properties, interactions, and prediction models. J. Agric. Food. Chem. 2025, 73, 9817–9826. [Google Scholar] [CrossRef]
- Maali, A.; Teimouri, H.; Amiri, S.; Adibzadeh, S.; Azad, M. In-silico Immunomodelling of 2019-nCoV. Res. Sq. 2020, preprint. [Google Scholar] [CrossRef]
- Yang, Z.; Li, W.; Yang, R.; Qu, L.; Piao, C.; Mu, B.; Niu, X.; Li, G.; Zhao, C. Exploring novel umami peptides from bovine bone soups using nano-HPLC-MS/MS and molecular docking. Foods 2024, 13, 2870. [Google Scholar] [CrossRef]
- Hu, D.; Zheng, Z.; Liang, B.; Jin, Y.; Shi, C.; Chen, Q.; Wei, L.; Li, D.; Li, C.; Ye, J.; et al. Recent progress and prospects in production and identification of umami peptides from marine proteins. Food Innov. Adv. 2024, 3, 256–267. [Google Scholar] [CrossRef]
- Ren, Z.; Liu, Z. Receptor, signal transduction and evolution of sweet, umami and bitter taste. Mar. Life Sci. Technol. 2020, 2, 6–15. [Google Scholar] [CrossRef]
- Dang, Y.; Hao, L.; Cao, J.; Sun, Y.; Zeng, X.; Wu, Z.; Pan, D. Molecular docking and simulation of the synergistic effect between umami peptides, monosodium glutamate and taste receptor T1R1/T1R3. Food Chem. 2019, 271, 697–706. [Google Scholar] [CrossRef]
- Phuong, H.; Massé, A.; Dumay, J.; Vandanjon, L.; Mith, H.; Legrand, J.; Arhaliass, A. Enhanced liberation of soluble sugar, protein, and R-phycoerythrin under enzyme-assisted extraction on dried and fresh Gracilaria gracilis biomass. Front. Chem. Eng. 2022, 4, 718867. [Google Scholar] [CrossRef]
- Yang, D.; Li, C.; Li, L.; Chen, S.; Hu, X.; Xiang, H. Taste mechanism of umami peptides from Chinese traditional fermented fish (Chouguiyu) based on molecular docking using umami receptor T1R1/T1R3. Food Chem. 2022, 389, 133019. [Google Scholar] [CrossRef]
- Surana, K.; Jadhav, S.; Khairnar, R.; Ahire, E.; Kasar, G. In silico prediction of some indole derivatives against virb8 from Brucella suis and cyanobacterial membrane-bound manganese superoxide dismutase. Prospect. Pharm. Sci. 2025, 23, 37–46. [Google Scholar] [CrossRef]
- Islamoğlu, F. Molecular docking, bioactivity, adme, toxicity risks, and quantum mechanical parameters of some 1,2-dihydroquinoline derivatives were calculated theoretically for investigation of its use as a pharmaceutical active ingredient in the treatment of multiple sclerosis (MS). Prospect. Pharm. Sci. 2024, 22, 168–187. [Google Scholar] [CrossRef]
- Wang, C.; Wu, Y.; Xiang, H.; Chen, S.; Zhao, Y.; Cai, Q.; Wang, D.; Wang, Y. In-depth discovery and taste presentation mechanism studies on umami peptides derived from fermented sea bass based on peptidomics and machine learning. Food Chem. 2024, 448, 138999. [Google Scholar] [CrossRef] [PubMed]
- Du, Z.; Xu, Y.; Liu, C.; Li, Y. pLM4Alg: Protein language model-based predictors for allergenic proteins and peptides. J. Agric. Food. Chem. 2024, 72, 752–760. [Google Scholar] [CrossRef] [PubMed]
- Chen, Y.P.; Wang, M.; Blank, I.; Xu, J.; Chung, H.Y. Saltiness-enhancing peptides isolated from the Chinese commercial fermented soybean curds with potential applications in salt reduction. J. Agric. Food. Chem. 2021, 69, 10272–10280. [Google Scholar] [CrossRef] [PubMed]
- Ruan, L.; Ju, Y.; Zhan, C.; Hou, L. Improved umami flavor of soy sauce by adding enzymatic hydrolysate of low-value fish in the natural brewing process. LWT 2022, 155, 112911. [Google Scholar] [CrossRef]
- Wu, S.; Han, G.; Chen, G.; Sui, W.; Jin, Y.; Zhang, M.; Wu, T. Probiotic fermentation combined with dual enzyme hydrolysis improves the flavor and processing characteristics of sea cucumber peptides. Food Biophys. 2025, 20, 144. [Google Scholar] [CrossRef]
- Honrado, A.; Miguel, M.; Ardila, P.; Beltrán, J.A.; Calanche, J.B. From waste to value: Fish protein hydrolysates as a technological and functional ingredient in human nutrition. Foods 2024, 13, 3120. [Google Scholar] [CrossRef]
- Nandan, A.; Nampoothiri, K.M. Therapeutic and biotechnological applications of substrate specific microbial aminopeptidases. Appl. Microbiol. Biotechnol. 2020, 104, 5243–5257. [Google Scholar] [CrossRef] [PubMed]
- Yuasa, M.; Koe, M.; Maeda, A.; Eguchi, A.; Abe, H.; Tominaga, M. Characterization of flavor component in Japanese instant soup stocks ‘dashi’. Int. J. Gastron. Food Sci. 2017, 9, 55–61. [Google Scholar] [CrossRef]
- Chang, R.; Zhou, Z.; Dong, Y.; Xu, Y.z.; Ji, Z.; Liu, S.; Gong, M.; Mao, J. Ion-exchange purification, nano-HPLC–MS/MS identification and molecular dynamics simulation of novel umami peptides from fermented grain wine (Huangjiu). J. Food Compos. Anal. 2024, 125, 105822. [Google Scholar] [CrossRef]
- Diez-Simon, C.; Eichelsheim, C.; Mumm, R.; Hall, R.D. Chemical and sensory characteristics of soy sauce: A review. J. Agric. Food. Chem. 2020, 68, 11612–11630. [Google Scholar] [CrossRef]
- Zhang, L.; Yang, D.; Luo, R.; Luo, Y.; Hou, Y. Research progress on the mechanism of the impact of myofibrillar protein oxidation on the flavor of meat products. Foods 2024, 13, 3268. [Google Scholar] [CrossRef]
- Bai, W.; Liang, J.; Zhao, W.; Qian, M.; Zeng, X.; Tu, J.; Yang, J. Umami and umami-enhancing peptides from myofibrillar protein hydrolysates in low-sodium dry-cured Spanish mackerel (Scomberomorus niphonius) under the action of Lactobacillus plantarum. Int. J. Food Sci. Technol. 2022, 57, 5494–5503. [Google Scholar] [CrossRef]
- Zhang, J.; Sun-Waterhouse, D.; Su, G.; Zhao, M. New insight into umami receptor, umami/umami-enhancing peptides and their derivatives: A review. Trends Food Sci. Technol. 2019, 88, 429–438. [Google Scholar] [CrossRef]
- Wang, Y.-M.; Zhang, Z.; Sheng, Y.; Chi, C.-F.; Wang, B. A systematic review on marine umami peptides: Biological sources, preparation methods, structure-umami relationship, mechanism of action and biological activities. Food Biosci. 2024, 57, 103637. [Google Scholar] [CrossRef]
- Deng, X.; Lin, H.; Ahmed, I.; Sui, J. Isolation and identification of the umami peptides from Trachinotus ovatus hydrolysate by consecutive chromatography and Nano-HPLC-MS/MS. LWT 2021, 141, 110887. [Google Scholar] [CrossRef]
- Yu, H.; Qu, C.; Peng, P.; Xian, M.; Guo, Z.; Mutethya, E.; Xiao, J. Preparation of no-salt-added fish sauce with aroma and umami coexistence from yellowfin tuna dark meat. npj Sci. Food 2025, 9, 222. [Google Scholar] [CrossRef] [PubMed]
- Mei, Y.; Wu, X.; Xie, R.; Wu, Y.; Du, H.; Chen, W.; Hu, J.; Zhao, K.; Guo, R.; Zhang, J. Identification of novel umami peptides from yak bone collagen and mechanism exploration through in silico discovery, molecular docking, and electronic tongue. Foods 2025, 14, 4057. [Google Scholar] [CrossRef] [PubMed]
- Zhang, J.; Liang, L.; Zhang, L.; Zhou, X.; Sun, B.; Zhang, Y. ACE inhibitory activity and salt-reduction properties of umami peptides from chicken soup. Food Chem. 2023, 425, 136480. [Google Scholar] [CrossRef] [PubMed]
- Aubert, B.; Lima, A.; Le Révérend, B.J.F.H. Biophysical basis of taste modulation by viscous solutions in humans. Food Hydrocoll. 2016, 60, 494–499. [Google Scholar] [CrossRef]
- Zhao, Y.; Zhang, M.; Devahastin, S.; Liu, Y. Progresses on processing methods of umami substances: A review. Trends Food Sci. Technol. 2019, 93, 125–135. [Google Scholar] [CrossRef]






| Number | Sequence | Length (aa) | Molecular Weight (Da) | Docking Energy (kcal/mol) |
|---|---|---|---|---|
| 1 | DFLDDGPG | 8 | 821.75 | −7.7 |
| 2 | SDTGNFGF | 8 | 829.80 | −7.6 |
| 3 | FGSLGNP | 7 | 705.74 | −7.5 |
| 4 | PDAILP | 6 | 600.71 | −7.5 |
| 5 | ADIDF | 5 | 593.59 | −7.4 |
| 6 | FGDMDF | 6 | 754.70 | −7.4 |
| 7 | DPDEGIRF | 8 | 947.86 | −7.3 |
| 8 | PATPVF | 6 | 611.74 | −7.1 |
| 9 | ASGDPWG | 7 | 701.70 | −7.1 |
| 10 | PIDALP | 6 | 600.71 | −7.0 |
| 11 | DAFDVP | 6 | 643.72 | −7.0 |
| 12 | IDGAVFP | 7 | 713.79 | −7.0 |
| 13 | GPSLKGGP | 8 | 742.84 | −6.9 |
| 14 | IPDLPQP | 7 | 770.89 | −6.9 |
| 15 | IPGELP | 6 | 640.73 | −6.9 |
| 16 | PGSTPLP | 7 | 701.79 | −6.9 |
| 17 | DPISSPLI | 8 | 829.99 | −6.9 |
| 18 | EGDIF | 5 | 607.57 | −6.7 |
| 19 | SPEGSGMP | 8 | 786.80 | −6.7 |
| 20 | GLPDDF | 6 | 676.71 | −6.7 |
| 21 | IDGPMP | 6 | 642.76 | −6.6 |
| 22 | AGAGGSFPN | 9 | 842.85 | −6.5 |
| 23 | GSGDLIP | 7 | 689.76 | −6.4 |
| 24 | MVPDLP | 6 | 658.80 | −6.4 |
| 25 | MSRLCAP | 7 | 799.95 | −6.3 |
| 26 | IDPVGLP | 7 | 700.80 | −6.3 |
| 27 | IDLFM | 5 | 677.77 | −6.2 |
| 28 | EEGPCLLP | 8 | 863.92 | −6.2 |
| 29 | LDCKPPL | 7 | 790.97 | −6.2 |
| 30 | DGILLPGK | 8 | 829.96 | −6.1 |
| 31 | IDGGLP | 6 | 584.67 | −6.1 |
| 32 | IDPDFID | 7 | 819.76 | −6.1 |
| 33 | MKMSLL | 6 | 733.96 | −5.9 |
Disclaimer/Publisher’s Note: The statements, opinions and data contained in all publications are solely those of the individual author(s) and contributor(s) and not of MDPI and/or the editor(s). MDPI and/or the editor(s) disclaim responsibility for any injury to people or property resulting from any ideas, methods, instructions or products referred to in the content. |
© 2026 by the authors. Licensee MDPI, Basel, Switzerland. This article is an open access article distributed under the terms and conditions of the Creative Commons Attribution (CC BY) license.
Share and Cite
Ren, X.; Zhong, Y.; Wang, C.; Liang, Q.; Li, S.; Chen, R.; Li, D.; Zhu, C.; Fu, X.; Mou, H. Preparation and Identification of the Novel Umami Peptides from Sea Cucumber Viscera Hydrolysate. Foods 2026, 15, 673. https://doi.org/10.3390/foods15040673
Ren X, Zhong Y, Wang C, Liang Q, Li S, Chen R, Li D, Zhu C, Fu X, Mou H. Preparation and Identification of the Novel Umami Peptides from Sea Cucumber Viscera Hydrolysate. Foods. 2026; 15(4):673. https://doi.org/10.3390/foods15040673
Chicago/Turabian StyleRen, Xinmiao, Yiling Zhong, Changyun Wang, Qingping Liang, Shuang Li, Rongqiang Chen, Dongyu Li, Changliang Zhu, Xiaodan Fu, and Haijin Mou. 2026. "Preparation and Identification of the Novel Umami Peptides from Sea Cucumber Viscera Hydrolysate" Foods 15, no. 4: 673. https://doi.org/10.3390/foods15040673
APA StyleRen, X., Zhong, Y., Wang, C., Liang, Q., Li, S., Chen, R., Li, D., Zhu, C., Fu, X., & Mou, H. (2026). Preparation and Identification of the Novel Umami Peptides from Sea Cucumber Viscera Hydrolysate. Foods, 15(4), 673. https://doi.org/10.3390/foods15040673
