Microbial Consortium Fermentation Remodels the Metabolite Profile and Enhances the Biological Functionality of Stevia rebaudiana Leaves
Abstract
1. Introduction
2. Materials and Methods
2.1. Experimental Materials
2.2. Microbial Inoculum Preparation
2.3. Screening of Fermentation Strains
2.4. Single-Factor Experiments
2.5. Orthogonal Experiments
2.6. Determination of Chlorogenic Acid Content
2.7. Widely Targeted Metabolomics Analysis
2.8. Animal Experiment Design
2.9. Egg and Serum Sampling and Analysis
2.10. Data Statistics and Analysis
3. Results and Discussion
3.1. Selection of Fermentative Cultures
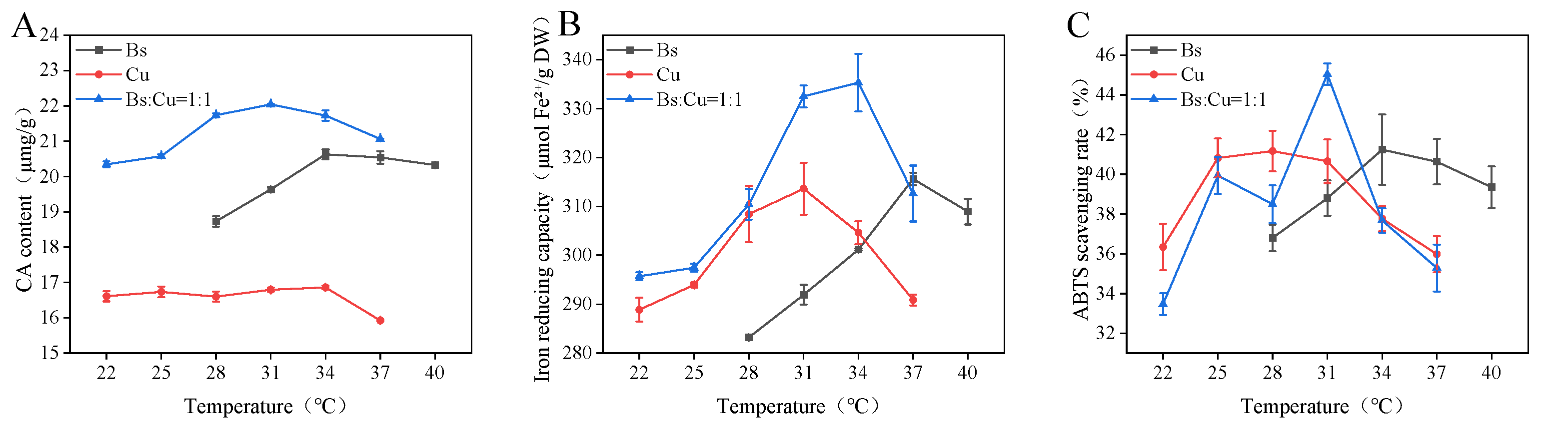
3.2. Effects of Single-Strain and Composite-Strain Fermentation on Chlorogenic Acid and Antioxidant Activity
3.3. Optimization of Fermentation Conditions
3.4. Orthogonal Experiment
3.5. Dynamic Changes in Total Phenolic and Total Flavonoid Content at Different Fermentation Durations
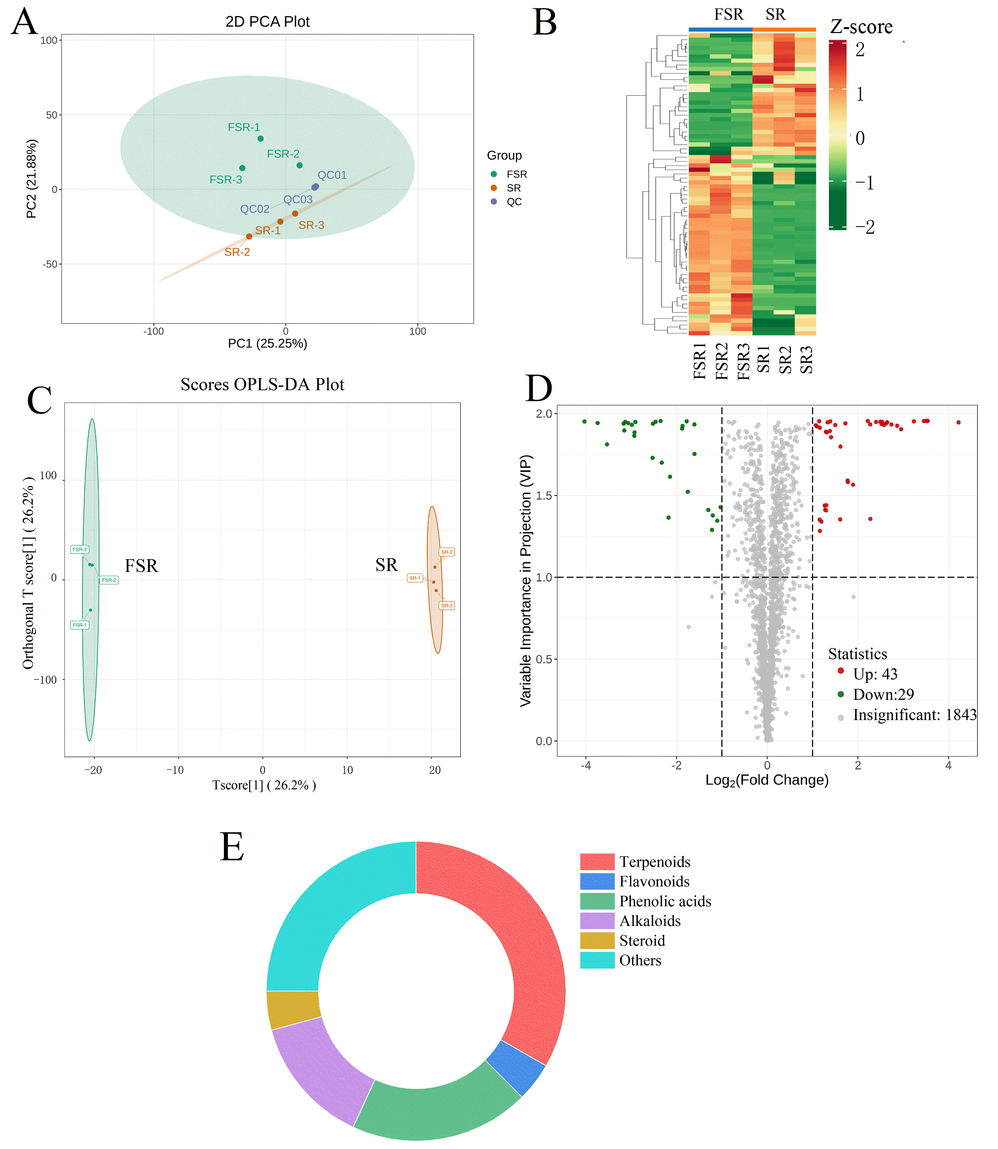
3.6. Differential Metabolites
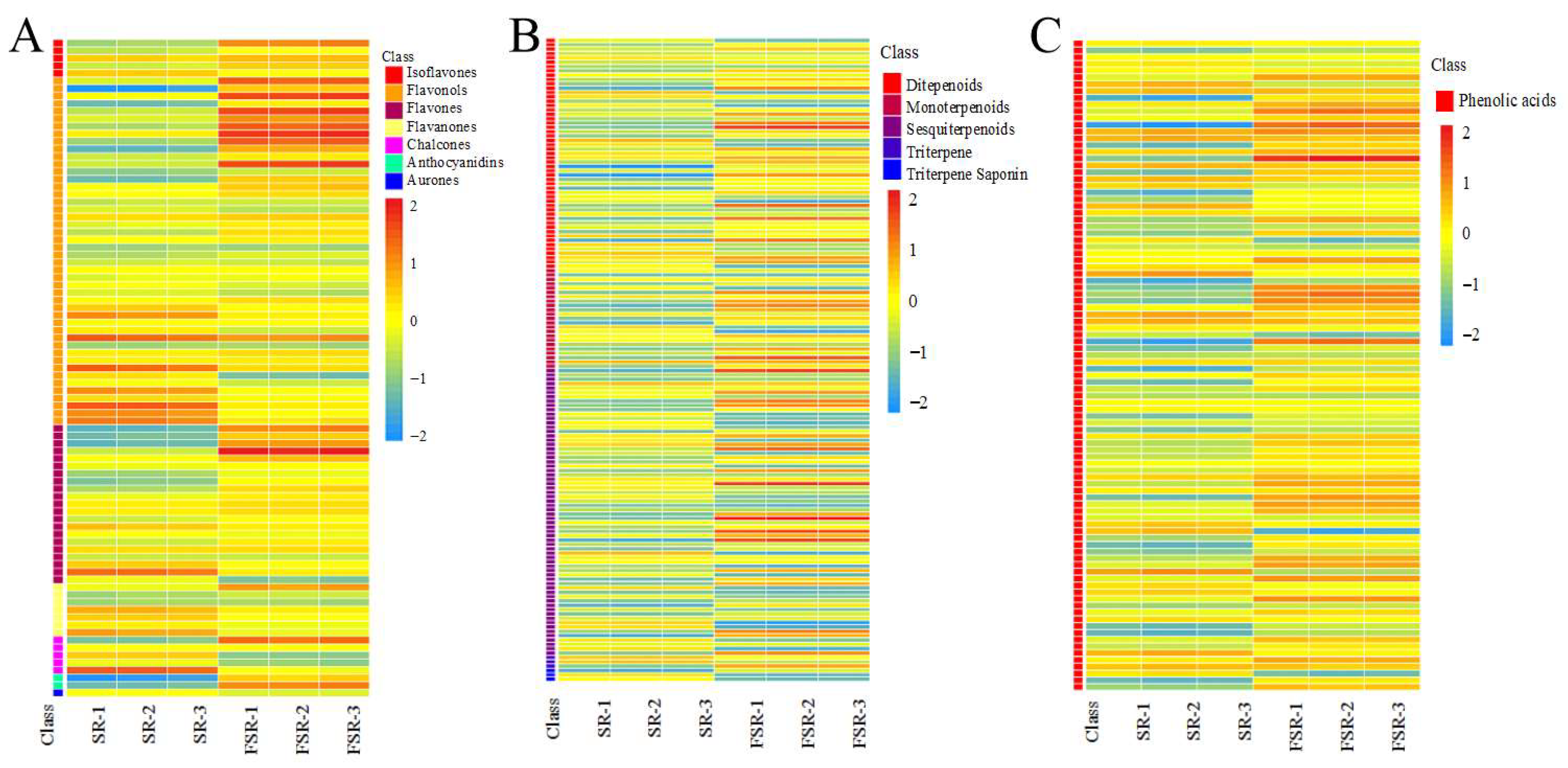
3.7. Differences in Secondary Metabolites Between SR and FSR
3.8. Laying Performance and Egg Quality
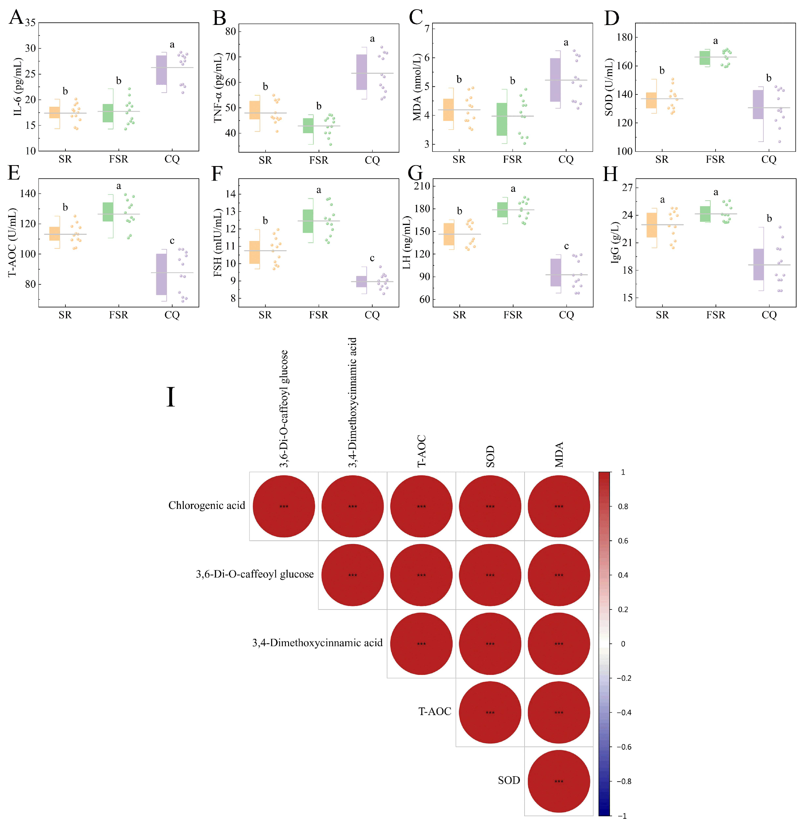
3.9. Serum Marker Analysis
3.10. Industrial Perspectives and Challenges
4. Conclusions
Supplementary Materials
Author Contributions
Funding
Institutional Review Board Statement
Informed Consent Statement
Data Availability Statement
Acknowledgments
Conflicts of Interest
References
- Zujko-Kowalska, K.; Stefanek, M.; Łuszczewska, I.; Małek, Ł.; Kamiński, K.A.; Zujko, M.E. The Effect of Newly Designed High-Antioxidant Food Products on Oxidative Stress and Antioxidant Markers in Athletes. Antioxidants 2025, 14, 1457. [Google Scholar] [CrossRef]
- Matin, M.; Hrg, D.; Litvinova, O.; Łysek-Gładysinska, M.; Wierzbicka, A.; Horbańczuk, J.O.; Jóźwik, A.; Atanasov, A.G. The global patent landscape of functional food innovation. Nat. Biotechnol. 2024, 42, 1493–1497. [Google Scholar] [CrossRef]
- Xiao, Y.; Wang, J.; Sun, P.; Ding, T.; Li, J.; Deng, Y. Formation and resuscitation of viable but non-culturable (VBNC) yeast in the food industry: A review. Int. J. Food Microbiol. 2025, 426, 110901. [Google Scholar] [CrossRef] [PubMed]
- Ghasemi, A.; Niakousari, M. Superwettability-based systems: Basic concepts, recent trends and future prospects for innovation in food engineering. Trends Food Sci. Technol. 2020, 104, 27–36. [Google Scholar] [CrossRef]
- Luo, J.; Si, H.; Jia, Z.; Liu, D. Dietary Anti-Aging Polyphenols and Potential Mechanisms. Antioxidants 2021, 10, 283. [Google Scholar] [CrossRef]
- Domínguez-Perles, R.; Baenas, N.; García-Viguera, C. New Insights in (Poly)phenolic Compounds: From Dietary Sources to Health Evidence. Foods 2020, 9, 543. [Google Scholar] [CrossRef] [PubMed]
- Nisar, A.; Khan, S.; Li, W.; Hu, L.; Samarawickrama, P.N.; Gold, N.M.; Zi, M.; Mehmood, S.A.; Miao, J.; He, Y. Hypoxia and aging: Molecular mechanisms, diseases, and therapeutic targets. MedComm 2024, 5, e786. [Google Scholar] [CrossRef]
- Yang, J.; Luo, J.; Tian, X.; Zhao, Y.; Li, Y.; Wu, X. Progress in Understanding Oxidative Stress, Aging, and Aging-Related Diseases. Antioxidants 2024, 13, 394. [Google Scholar] [CrossRef]
- Nuryandani, E.; Kurnianto, D.; Jasmadi, J.; Sefrienda, A.R.; Novitasari, E.; Apriyati, E.; Wanita, Y.P.; Indrasari, S.D.; Sunaryanto, R.; Tjokrokusumo, D.; et al. Phytotoxic and Cytotoxic Effects, Antioxidant Potentials, and Phytochemical Constituents of Stevia rebaudiana Leaves. Scientifica 2024, 2024, 2200993. [Google Scholar] [CrossRef]
- Kumari, A.; Biswas, P.; Kumar, N. Recent Advancement in Medicinal Properties and Safety Aspects of Stevia rebaudiana: Zero-Calorie Sugar Plant. Sugar Tech 2025, 25, s12355. [Google Scholar] [CrossRef]
- Shahu, R.; Jobby, R.; Patil, S.; Bhori, M.; Tungare, K.; Jha, P. Phytochemical content and antioxidant activity of different varieties of Stevia rebaudiana. Hortic. Environ. Biotechnol. 2022, 63, 935–948. [Google Scholar] [CrossRef]
- Gasmalla, M.A.A.; Yang, R.; Amadou, I.; Hua, X. Nutritional Composition of Stevia rebaudiana Bertoni Leaf: Effect of Drying Method. Trop. J. Pharm. Res. 2014, 13, 61–65. [Google Scholar] [CrossRef]
- Zalewska, K.; Kulawik, M.; Gierszewska, J.; Gramala, Z.; Kalus, O.; Karpiński, M.; Maćkowiak, J.; Staniewski, A.; Szymańska, Z.; Zalewska, B.; et al. Chlorogenic Acid’s Role in Metabolic Health: Mechanisms and Therapeutic Potential. Nutrients 2025, 17, 3303. [Google Scholar] [CrossRef]
- Lu, H.; Tian, Z.; Cui, Y.; Liu, Z.; Ma, X. Chlorogenic acid: A comprehensive review of the dietary sources, processing effects, bioavailability, beneficial properties, mechanisms of action, and future directions. Compr. Rev. Food Sci. Food Saf. 2020, 19, 3130–3158. [Google Scholar] [CrossRef]
- Bigliardi, B.; Galati, F. Innovation trends in the food industry: The case of functional foods. Trends Food Sci. Technol. 2013, 31, 118–129. [Google Scholar] [CrossRef]
- Ribas-Agustí, A.; Martín-Belloso, O.; Soliva-Fortuny, R.; Elez-Martínez, P. Food processing strategies to enhance phenolic compounds bioaccessibility and bioavailability in plant-based foods. Crit. Rev. Food Sci. Nutr. 2018, 58, 2531–2548. [Google Scholar] [CrossRef]
- Wan, F.; Feng, C.; Luo, K.; Cui, W.; Xia, Z.; Cheng, A. Effect of steam explosion on phenolics and antioxidant activity in plants: A review. Trends Food Sci. Technol. 2022, 124, 13–24. [Google Scholar] [CrossRef]
- Leonard, W.; Zhang, P.; Ying, D.; Adhikari, B.; Fang, Z. Fermentation transforms the phenolic profiles and bioactivities of plant-based foods. Biotechnol. Adv. 2021, 49, 107763. [Google Scholar] [CrossRef]
- Shudong, P.; Guo, C.; Wu, S.; Cui, H.; Suo, H.; Duan, Z. Bioactivity and metabolomics changes of plant-based drink fermented by Bacillus coagulans VHProbi C08. LWT 2022, 156, 113030. [Google Scholar] [CrossRef]
- Marco, M.L.; Heeney, D.; Binda, S.; Cifelli, C.J.; Cotter, P.D.; Foligné, B.; Gänzle, M.; Kort, R.; Pasin, G.; Pihlanto, A.; et al. Health benefits of fermented foods: Microbiota and beyond. Curr. Opin. Biotechnol. 2017, 44, 94–102. [Google Scholar] [CrossRef]
- Ma, Q.; Noda, M.; Danshiitsoodol, N.; Sugiyama, M. Fermented Stevia Improves Alcohol Poisoning Symptoms Associated with Changes in Mouse Gut Microbiota. Nutrients 2023, 15, 3708. [Google Scholar] [CrossRef]
- Zhang, R.; Danshiitsoodol, N.; Noda, M.; Yonezawa, S.; Kanno, K.; Sugiyama, M. Stevia Leaf Extract Fermented with Plant-Derived Lactobacillus plantarum SN13T Displays Anticancer Activity to Pancreatic Cancer PANC-1 Cell Line. Int. J. Mol. Sci. 2025, 26, 4186. [Google Scholar] [CrossRef]
- Kamauchi, H.; Kon, T.; Kinoshita, K.; Takatori, K.; Takahashi, K.; Koyama, K. New diterpenoids isolated from Stevia rebaudiana fermented by Saccharomyces cerevisiae. Tetrahedron Lett. 2015, 56, 4377–4382. [Google Scholar] [CrossRef]
- Ren, Y.; Li, Y.; Lei, Y.; He, R.; Fu, J.; Ma, D.; Zhong, G. Deciphering microbial and metabolite dynamics in rice noodle fermentation: A metagenomic and untargeted metabolomic approach. Food Chem. 2025, 497, 147011. [Google Scholar] [CrossRef]
- Wishart, D.S. Metabolomics for Investigating Physiological and Pathophysiological Processes. Physiol. Rev. 2019, 99, 1819–1875. [Google Scholar] [CrossRef] [PubMed]
- Hu, Z.; Wu, L.; Lv, Y.; Ge, C.; Luo, X.; Zhan, S.; Huang, W.; Shen, X.; Yu, D.; Liu, B. Integrated analysis of microbiome and transcriptome reveals the mechanisms underlying the chlorogenic acid-mediated attenuation of oxidative stress and systemic inflammatory responses via gut-liver axis in post-peaking laying hens. J. Anim. Sci. Biotechnol. 2025, 16, 82. [Google Scholar] [CrossRef] [PubMed]
- Wang, X.; Zeng, Z.; Tian, Z.; Sun, J.; Li, Y.; Fan, X. Validation of spectrophotometric determination of chlorogenic acid in fermentation broth and fruits. Food Chem. 2019, 278, 170–177. [Google Scholar] [CrossRef] [PubMed]
- Janiak, M.A.; Gryn-Rynko, A.; Sulewska, K.; Amarowicz, R.; Penkacik, K.; Graczyk, R.; Olszewska-Słonina, D.; Majewski, M.S. Phenolic profiles and antioxidant activity of Morus alba L. infusions prepared from commercially available products and naturally collected leaves. Sci. Rep. 2025, 15, 13030. [Google Scholar] [CrossRef]
- Donoso-Bustamante, V.; Osorio, E.; Arias-Santé, M.F.; De Camargo, A.C.; Rincón-Cervera, M.Á.; Amalraj, J.; Carrasco, B.; Palomo, I.; Araya-Maturana, R. Antioxidant activity of sinapic acid anilides: DPPH, ABTS, FRAP, electrochemical and theoretical analysis. LWT 2025, 222, 117656. [Google Scholar] [CrossRef]
- Russo, P.; Englezos, V.; Capozzi, V.; Pollon, M.; Río Segade, S.; Rantsiou, K.; Spano, G.; Cocolin, L. Effect of mixed fermentations with Starmerella bacillaris and Saccharomyces cerevisiae on management of malolactic fermentation. Food Res. Int. 2020, 134, 109246. [Google Scholar] [CrossRef]
- Aguirre Santos, E.A.A.; Schieber, A.; Weber, F. Site-specific hydrolysis of chlorogenic acids by selected Lactobacillus species. Food Res. Int. 2018, 109, 426–432. [Google Scholar] [CrossRef]
- Jang, Y.-S.; Im, J.A.; Choi, S.Y.; Lee, J.I.; Lee, S.Y. Metabolic engineering of Clostridium acetobutylicum for butyric acid production with high butyric acid selectivity. Metab. Eng. 2014, 23, 165–174. [Google Scholar] [CrossRef]
- Cardoso Duarte, J.; Costa-Ferreira, M. Aspergilli and lignocellulosics: Enzymology and biotechnological applications. FEMS Microbiol. Rev. 1994, 13, 377–386. [Google Scholar] [CrossRef]
- Wu, H.; Liu, H.-N.; Ma, A.-M.; Zhou, J.-Z.; Xia, X.-D. Synergetic effects of Lactobacillus plantarum and Rhizopus oryzae on physicochemical, nutritional and antioxidant properties of whole-grain oats (Avena sativa L.) during solid-state fermentation. LWT 2022, 154, 112687. [Google Scholar] [CrossRef]
- Anu; Kumar, S.; Kumar, A.; Kumar, V.; Singh, B. Optimization of cellulase production by Bacillus subtilis subsp. subtilis JJBS300 and biocatalytic potential in saccharification of alkaline-pretreated rice straw. Prep. Biochem. Biotechnol. 2021, 51, 697–704. [Google Scholar] [CrossRef]
- Chen, Q.; Wang, R.; Wang, Y.; An, X.; Liu, N.; Song, M.; Yang, Y.; Yin, N.; Qi, J. Characterization and antioxidant activity of wheat bran polysaccharides modified by Saccharomyces cerevisiae and Bacillus subtilis fermentation. J. Cereal Sci. 2021, 97, 103157. [Google Scholar] [CrossRef]
- Valero-Cases, E.; Cerdá-Bernad, D.; Pastor, J.-J.; Frutos, M.-J. Non-Dairy Fermented Beverages as Potential Carriers to Ensure Probiotics, Prebiotics, and Bioactive Compounds Arrival to the Gut and Their Health Benefits. Nutrients 2020, 12, 1666. [Google Scholar] [CrossRef] [PubMed]
- Shu, G.; Yang, H.; Chen, H.; Zhang, Q.; Tian, Y. Effect of incubation time, inoculum size, temperature, pasteurization time, goat milk powder and whey powder on ACE inhibitory activity in fermented milk by L. plantarum LP69. Acta Sci. Pol. Technol. Aliment. 2015, 14, 107–116. [Google Scholar] [CrossRef] [PubMed]
- Wang, X.; Zhang, G.; Dang, Y. Enhanced Extraction of Flavonoids from Licorice Residues by Solid-State Mixed Fermentation. Waste Biomass Valorization 2022, 13, 4481–4493. [Google Scholar] [CrossRef]
- Gervais, P.; Molin, P. The role of water in solid-state fermentation. Biochem. Eng. J. 2003, 13, 85–101. [Google Scholar] [CrossRef]
- Lin, S.; Wu, Y.; Huang, Q.; Liu, Z.; Xu, J.; Ji, R.; Slovesnova, N.V.; He, X.; Zhou, L. Optimization of Antioxidant Activity of Compounds Generated during Ginseng Extract Fermentation Supplemented with Lactobacillus. Molecules 2024, 29, 1265. [Google Scholar] [CrossRef]
- Lin, Y.; Yang, T.; Shen, L.; Zhang, J.; Liu, L. Study on the properties of Dendrobium officinale fermentation broth as functional raw material of cosmetics. J. Cosmet. Dermatol. 2021, 21, 1216–1223. [Google Scholar] [CrossRef] [PubMed]
- Sun, Y.; Wang, X.; Li, L.; Zhong, C.; Zhang, Y.; Yang, X.; Li, M.; Yang, C. The role of gut microbiota in intestinal disease: From an oxidative stress perspective. Front. Microbiol. 2024, 15, 1328324. [Google Scholar] [CrossRef]
- Ahmad, J.; Khan, I.; Blundell, R.; Azzopardi, J.; Mahomoodally, M.F. Stevia rebaudiana Bertoni.: An updated review of its health benefits, industrial applications and safety. Trends Food Sci. Technol. 2020, 100, 177–189. [Google Scholar] [CrossRef]
- Isas, A.S.; Mariotti Celis, M.S.; Pérez Correa, J.R.; Fuentes, E.; Rodríguez, L.; Palomo, I.; Mozzi, F.; Van Nieuwenhove, C. Functional fermented cherimoya (Annona cherimola Mill.) juice using autochthonous lactic acid bacteria. Food Res. Int. 2020, 138, 109729. [Google Scholar] [CrossRef] [PubMed]
- Wang, Z.; Jin, X.; Zhang, X.; Xie, X.; Tu, Z.; He, X. From Function to Metabolome: Metabolomic Analysis Reveals the Effect of Probiotic Fermentation on the Chemical Compositions and Biological Activities of Perilla frutescens Leaves. Front. Nutr. 2022, 9, 933193. [Google Scholar] [CrossRef]
- Liu, N.; Song, M.; Wang, N.; Wang, Y.; Wang, R.; An, X.; Qi, J. The effects of solid-state fermentation on the content, composition and in vitro antioxidant activity of flavonoids from dandelion. PLoS ONE 2020, 15, e0239076. [Google Scholar] [CrossRef]
- Han, W.; Nan, L.H.; Quan, L.C.; Zhong, Z.J.; Li, L.X.; Zhi, Z.H. Hulless Black Barley as a Carrier of Probiotics and a Supplement Rich in Phenolics Targeting Against H2O2-Induced Oxidative Injuries in Human Hepatocarcinoma Cells. Front. Nutr. 2022, 8, 790765. [Google Scholar]
- Zhang, H.; Lu, Q.; Liu, R. Widely targeted metabolomics analysis reveals the effect of fermentation on the chemical composition of bee pollen. Food Chem. 2022, 375, 131908. [Google Scholar] [CrossRef]
- Wang, T.; Sheng, K.; Zhang, Y.; Jin, S.; Feng, L.; Wang, L. Metabolomics analysis reveals the effect of fermentation on the chemical composition and antioxidant activity of Paeonia lactiflora Root. Heliyon 2024, 10, e28450. [Google Scholar] [CrossRef]
- Min, S.Y.; Park, C.H.; Yu, H.W.; Park, Y.J. Anti-Inflammatory and Anti-Allergic Effects of Saponarin and Its Impact on Signaling Pathways of RAW 264.7, RBL-2H3, and HaCaT Cells. Int. J. Mol. Sci. 2021, 22, 8431. [Google Scholar] [CrossRef] [PubMed]
- Masumi, K.; Takayuki, S. Flavonoids with potent antioxidant activity found in young green barley leaves. J. Agric. Food Chem. 2012, 60, 6260–6267. [Google Scholar] [CrossRef] [PubMed]
- Zhenjiang, Z.; Guoguo, J.; Yinghui, G.; Zhiping, G. Naringenin inhibits migration of breast cancer cells via inflammatory and apoptosis cell signaling pathways. Inflammopharmacology 2019, 27, 1021–1036. [Google Scholar] [CrossRef]
- Liang, J.; Liang, W.; Chen, X.; Wang, Q. Antibacterial sesquiterpenoids from Solanum lyratum. Nat. Prod. Res. 2022, 36, 5863–5867. [Google Scholar] [CrossRef]
- Singh, M.P.; Goel, B.; Kumar, R.; Rathor, S. Phytochemical and pharmacological aspects of genus Amaranthus. Fitoterapia 2024, 176, 106036. [Google Scholar] [CrossRef]
- Wang, H.-N.; Shen, Z.; Liu, Q.; Hou, X.-Y.; Cao, Y.; Liu, D.-H.; Jiang, H.; Du, H.-Z. Isochlorogenic acid (ICGA): Natural medicine with potentials in pharmaceutical developments. Chin. J. Nat. Med. 2020, 18, 860–871. [Google Scholar] [CrossRef]
- Guo, W.; Xu, L.-n.; Guo, X.-j.; Wang, W.; Hao, Q.-h.; Wang, S.-y.; Zhu, B.-c. The impacts of fermented feed on laying performance, egg quality, immune function, intestinal morphology and microbiota of laying hens in the late laying cycle. Animal 2022, 16, 100676. [Google Scholar] [CrossRef]
- Liu, X.; He, Y.; Cao, Y.; Wang, X.; Yang, Y.; Song, J. Fermented Chinese Herbs Improved Egg Production, Egg Shell Quality, and Egg Yolk Cholesterol of Laying Hens by Regulating Estrogen, Lipid Metabolism, and Calcium Metabolism. Animals 2025, 15, 3073. [Google Scholar] [CrossRef] [PubMed]
- Chen, X.; Lyu, S.; Zhou, H.; Zou, X.; Yu, J.; Liu, Y. Molecular mechanism of follicular development in laying hens based on the regulation of water metabolism. Open Life Sci. 2025, 20, 20251170. [Google Scholar] [CrossRef] [PubMed]







| Group | Diet Composition |
|---|---|
| SR Group | Base diet + 1% S. rebaudiana |
| FSR Group | Base diet + 1% fermented S. rebaudiana |
| CQ Group | Base diet |
Disclaimer/Publisher’s Note: The statements, opinions and data contained in all publications are solely those of the individual author(s) and contributor(s) and not of MDPI and/or the editor(s). MDPI and/or the editor(s) disclaim responsibility for any injury to people or property resulting from any ideas, methods, instructions or products referred to in the content. |
© 2026 by the authors. Licensee MDPI, Basel, Switzerland. This article is an open access article distributed under the terms and conditions of the Creative Commons Attribution (CC BY) license.
Share and Cite
Chu, G.; Chen, T.; Wang, B.; Fan, S.; Chen, C.; Deng, Y.; Chen, Q.; Wang, J. Microbial Consortium Fermentation Remodels the Metabolite Profile and Enhances the Biological Functionality of Stevia rebaudiana Leaves. Foods 2026, 15, 574. https://doi.org/10.3390/foods15030574
Chu G, Chen T, Wang B, Fan S, Chen C, Deng Y, Chen Q, Wang J. Microbial Consortium Fermentation Remodels the Metabolite Profile and Enhances the Biological Functionality of Stevia rebaudiana Leaves. Foods. 2026; 15(3):574. https://doi.org/10.3390/foods15030574
Chicago/Turabian StyleChu, Guangpeng, Tiejun Chen, Baowei Wang, Shijie Fan, Chaojiang Chen, Yang Deng, Qianru Chen, and Jing Wang. 2026. "Microbial Consortium Fermentation Remodels the Metabolite Profile and Enhances the Biological Functionality of Stevia rebaudiana Leaves" Foods 15, no. 3: 574. https://doi.org/10.3390/foods15030574
APA StyleChu, G., Chen, T., Wang, B., Fan, S., Chen, C., Deng, Y., Chen, Q., & Wang, J. (2026). Microbial Consortium Fermentation Remodels the Metabolite Profile and Enhances the Biological Functionality of Stevia rebaudiana Leaves. Foods, 15(3), 574. https://doi.org/10.3390/foods15030574

