Sex- and Regio-Specific Lipid Profiling of Shishamo and Capelin Fish by Nontargeted Liquid Chromatography/Mass Spectrometry
Abstract
1. Introduction
2. Materials and Methods
2.1. Materials
2.2. Sample Preparation
2.3. Lipid Extraction
2.4. LC/MS Analysis
2.5. Data Processing for Identification of Lipids
2.6. Determination of Lipid Nutritional Indices
2.7. Statistical Analysis
3. Result & Discussion
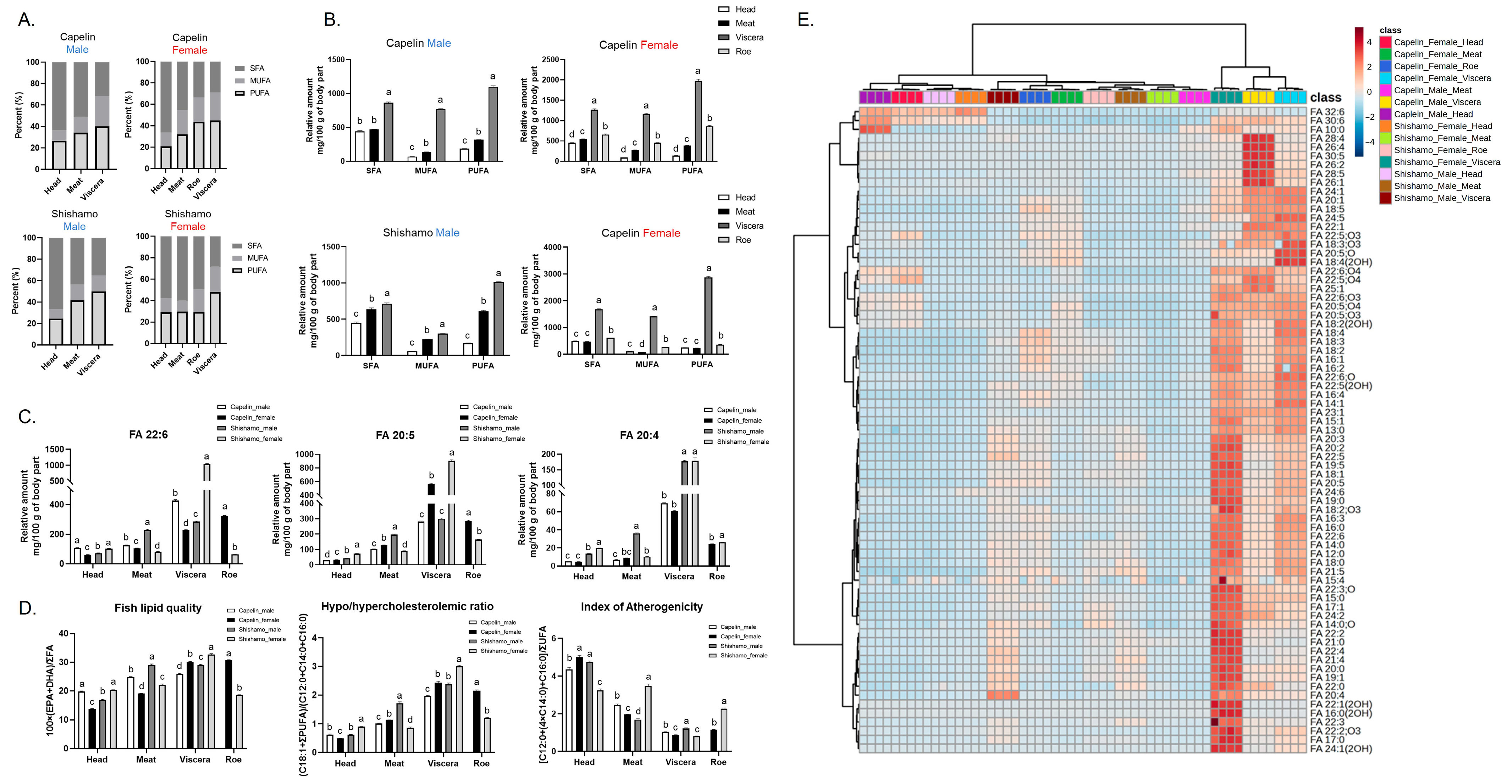
3.1. Lipid Annotation and Distribution of Major Lipid Classes
3.2. Region-Specific Free Fatty Acid Profiles
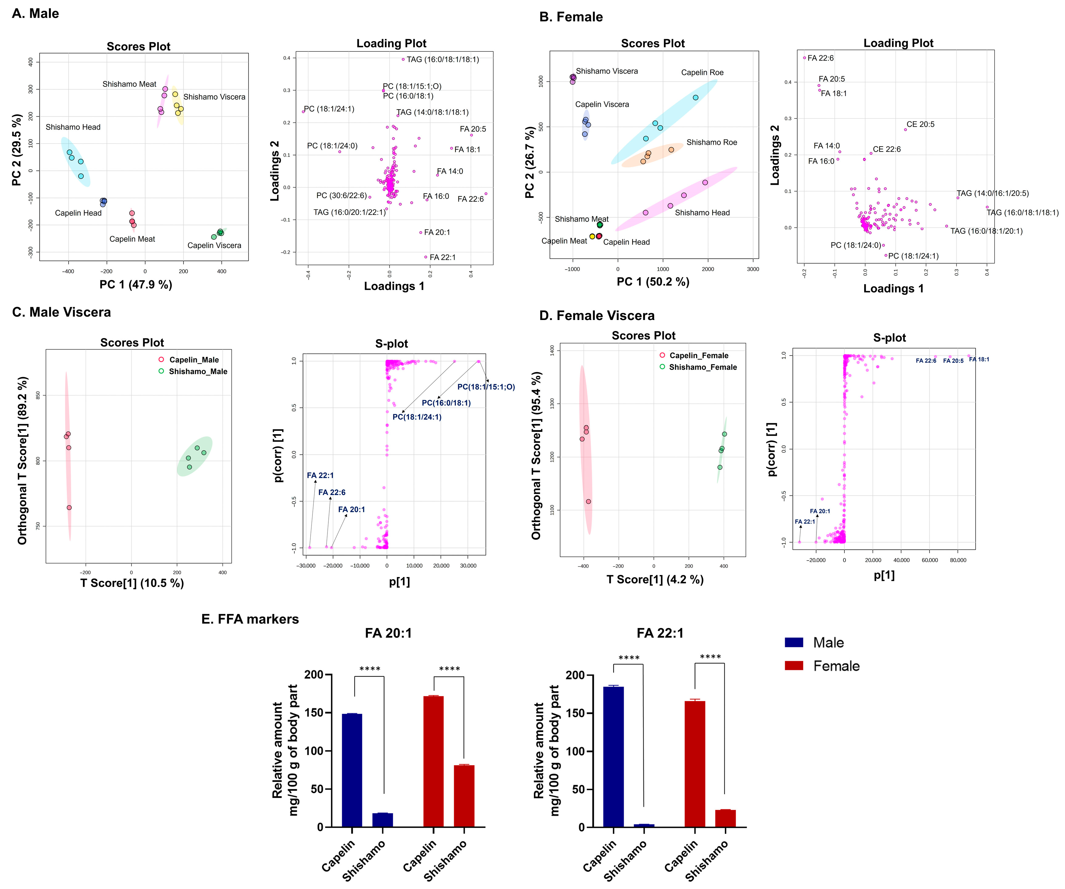
3.3. Principal Component Analysis of Shishamo and Capelin by Sex
3.4. Lipid Markers Distinguishing Shishamo from Capelin
4. Conclusions
Supplementary Materials
Author Contributions
Funding
Institutional Review Board Statement
Informed Consent Statement
Data Availability Statement
Acknowledgments
Conflicts of Interest
References
- Yatsuyanagi, T.; Ishida, R.; Sakata, M.K.; Kanbe, T.; Mizumoto, H.; Kobayashi, Y.; Kamada, S.; Namba, S.; Nii, H.; Minamoto, T.; et al. Environmental DNA Monitoring for Short-Term Reproductive Migration of Endemic Anadromous Species, Shishamo Smelt (Spirinchus lanceolatus). Environ. DNA 2020, 2, 130–139. [Google Scholar] [CrossRef]
- Yatsuyanagi, T.; Araki, H. Understanding Seasonal Migration of Shishamo Smelt in Coastal Regions Using Environmental DNA. PLoS ONE 2020, 15, e0239912. [Google Scholar] [CrossRef]
- Mizuno, S.; Sasaki, Y.; Omoto, N.; Imada, K. Elimination of Adhesiveness in the Eggs of Shishamo Smelt Spirinchus Lanceolatus Using Kaolin Treatment to Achieve High Hatching Rate in an Environment with a High Iron Concentration. Aquaculture 2004, 242, 713–726. [Google Scholar] [CrossRef]
- Bragadóttir, M.; Pálmadóttir, H.; Kristbergsson, K. Composition and Chemical Changes during Storage of Fish Meal from Capelin (Mallotus villosus). J. Agric. Food Chem. 2004, 52, 1572–1580. [Google Scholar] [CrossRef]
- Yin, M.; Chen, M.; Matsuoka, R.; Song, X.; Xi, Y.; Zhang, L.; Wang, X. UHPLC-Q-Exactive Orbitrap MS/MS Based Untargeted Lipidomics Reveals Fatty Acids and Lipids Profiles in Different Parts of Capelin (Mallotus villosus). J. Food Compos. Anal. 2023, 116, 105096. [Google Scholar] [CrossRef]
- Hayashi, K. Comparative Study on the Feature and Evaluation of the Production and Trade Activity on Capelin for Human Consumption Exported to Japan. J. Reg. Fish. 2007, 47, 99–124. [Google Scholar] [CrossRef]
- Jamshidi, A.; Cao, H.; Xiao, J.; Simal-Gandara, J. Advantages of Techniques to Fortify Food Products with the Benefits of Fish Oil. Food Res. Int. 2020, 137, 109353. [Google Scholar] [CrossRef]
- Coniglio, S.; Shumskaya, M.; Vassiliou, E. Unsaturated Fatty Acids and Their Immunomodulatory Properties. Biology 2023, 12, 279. [Google Scholar] [CrossRef] [PubMed]
- Dicks, L.M.T. How Important Are Fatty Acids in Human Health and Can They Be Used in Treating Diseases? Gut Microbes 2024, 16, 2420765. [Google Scholar] [CrossRef]
- Perna, M.; Hewlings, S. Saturated Fatty Acid Chain Length and Risk of Cardiovascular Disease: A Systematic Review. Nutrients 2023, 15, 30. [Google Scholar] [CrossRef] [PubMed]
- Chen, J.; Liu, H. Nutritional Indices for Assessing Fatty Acids: A Mini-Review. Int. J. Mol. Sci. 2020, 21, 5695. [Google Scholar] [CrossRef] [PubMed]
- Wu, B.; Wei, F.; Xu, S.; Xie, Y.; Lv, X.; Chen, H.; Huang, F. Mass Spectrometry-Based Lipidomics as a Powerful Platform in Foodomics Research. Trends Food Sci. Technol. 2021, 107, 358–376. [Google Scholar] [CrossRef]
- Všetičková, L.; Suchý, P.; Straková, E. Factors Influencing the Lipid Content and Fatty Acids Composition of Freshwater Fish: A Review. Asian J. Fish. Aquat. Res. 2019, 5, 1–10. [Google Scholar] [CrossRef]
- Harlina, P.W.; Maritha, V.; Geng, F.; Subroto, E.; Yuliana, T.; Shahzad, R.; Sun, J. Lipidomics: A Comprehensive Review in Navigating the Functional Quality of Animal and Fish Products. Int. J. Food Prop. 2023, 26, 3115–3136. [Google Scholar] [CrossRef]
- Liu, L.; Bartke, N.; Daele, H.V.; Lawrence, P.; Qin, X.; Park, H.G.; Kothapalli, K.; Windust, A.; Bindels, J.; Wang, Z.; et al. Higher Efficacy of Dietary DHA Provided as a Phospholipid than as a Triglyceride for Brain DHA Accretion in Neonatal Piglets. J. Lipid Res. 2014, 55, 531–539. [Google Scholar] [CrossRef]
- Ding, N.; Xue, Y.; Tang, X.; Sun, Z.-M.; Yanagita, T.; Xue, C.-H.; Wang, Y.-M. Short-Term Effects of Different Fish Oil Formulations on Tissue Absorption of Docosahexaenoic Acid in Mice Fed High- and Low-Fat Diets. J. Oleo Sci. 2013, 62, 883–891. [Google Scholar] [CrossRef] [PubMed]
- Jeong, B.-Y.; Moon, S.-K.; Jeong, W.-G.; Ohshima, T. Lipid Classes and Fatty Acid Compositions of Wild and Cultured Sweet Smelt Plecoglossus Altivelis Muscles and Eggs in Korea. Fish. Sci. 2000, 66, 716–724. [Google Scholar] [CrossRef]
- Henderson, R.J.; Sargent, J.R.; Hopkins, C.C.E. Changes in the Content and Fatty Acid Composition of Lipid in an Isolated Population of the Capelin Mallotus Villosus during Sexual Maturation and Spawning. Mar. Biol. 1984, 78, 255–263. [Google Scholar] [CrossRef]
- B. Gowda, S.G.; Minami, Y.; Gowda, D.; Chiba, H.; Hui, S.-P. Detection and Characterization of Lipids in Eleven Species of Fish by Non-Targeted Liquid Chromatography/Mass Spectrometry. Food Chem. 2022, 393, 133402. [Google Scholar] [CrossRef]
- Folch, J.; Lees, M.; Stanley, G.H.S. A simple method for the isolation and purification of total lipides from animal tissues. J. Biol. Chem. 1957, 226, 497–509. [Google Scholar] [CrossRef]
- Minami, Y.; B. Gowda, S.G.; Gowda, D.; Chiba, H.; Hui, S.-P. Regio-Specific Lipid Fingerprinting of Edible Sea Cucumbers Using LC/MS. Food Res. Int. 2024, 184, 114253. [Google Scholar] [CrossRef]
- B. Gowda, S.G.; Minami, Y.; Gowda, D.; Furuko, D.; Chiba, H.; Hui, S.-P. Lipidomic Analysis of Non-Esterified Furan Fatty Acids and Fatty Acid Compositions in Dietary Shellfish and Salmon by UHPLC/LTQ-Orbitrap-MS. Food Res. Int. 2021, 144, 110325. [Google Scholar] [CrossRef]
- Cui, J.; Cao, J.; Zeng, S.; Ge, J.; Li, P.; Li, C. Comprehensive Evaluation of Lipidomics Profiles in Golden Threadfin Bream (Nemipterus virgatus) and Its by-Products Using UHPLC-Q-Exactive Orbitrap-MS. LWT 2022, 165, 113690. [Google Scholar] [CrossRef]
- Monteiro, J.P.; Sousa, T.; Melo, T.; Pires, C.; Marques, A.; Nunes, M.L.; Calado, R.; Domingues, M.R. Unveiling the Lipid Features and Valorization Potential of Atlantic Salmon (Salmo salar) Heads. Mar. Drugs 2024, 22, 518. [Google Scholar] [CrossRef] [PubMed]
- House, A.H.; Debes, P.V.; Kurko, J.; Erkinaro, J.; Käkelä, R.; Primmer, C.R. Sex-Specific Lipid Profiles in the Muscle of Atlantic Salmon Juveniles. Comp. Biochem. Physiol. Part D Genomics Proteomics 2021, 38, 100810. [Google Scholar] [CrossRef] [PubMed]
- Kimura, I.; Ichimura, A.; Ohue-Kitano, R.; Igarashi, M. Free Fatty Acid Receptors in Health and Disease. Physiol. Rev. 2020, 100, 171–210. [Google Scholar] [CrossRef]
- Djuricic, I.; Calder, P.C. Beneficial Outcomes of Omega-6 and Omega-3 Polyunsaturated Fatty Acids on Human Health: An Update for 2021. Nutrients 2021, 13, 2421. [Google Scholar] [CrossRef] [PubMed]
- Jeong, H.Y.; Moon, Y.S.; Cho, K.K. ω-6 and ω-3 Polyunsaturated Fatty Acids: Inflammation, Obesity and Foods of Animal Resources. Food Sci. Anim. Resour. 2024, 44, 988–1010. [Google Scholar] [CrossRef]
- Quirós-Pozo, R.; Robaina, L.; Calderón, J.A.; Filgueira, J.R. Reproductive Management of the Mugilid Liza aurata and Characterization of Proximate and Fatty Acid Composition of Broodstock Tissues and Spawnings. Aquaculture 2023, 564, 739055. [Google Scholar] [CrossRef]
- Ulbricht, T.L.V.; Southgate, D.A.T. Coronary Heart Disease: Seven Dietary Factors. Lancet 1991, 338, 985–992. [Google Scholar] [CrossRef]
- Nogueira, N.; Fernandes, I.; Fernandes, T.; Cordeiro, N. A Comparative Analysis of Lipid Content and Fatty Acid Composition in Muscle, Liver and Gonads of Seriola fasciata Bloch 1793 Based on Gender and Maturation Stage. J. Food Compos. Anal. 2017, 59, 68–73. [Google Scholar] [CrossRef]
- He, Y.; Phan, K.; Bhatia, S.; Pickford, R.; Fu, Y.; Yang, Y.; Hodges, J.R.; Piguet, O.; Halliday, G.M.; Kim, W.S. Increased VLCFA-Lipids and ELOVL4 Underlie Neurodegeneration in Frontotemporal Dementia. Sci. Rep. 2021, 11, 21348. [Google Scholar] [CrossRef]
- Nwagbo, U.; Bernstein, P.S. Understanding the Roles of Very-Long-Chain Polyunsaturated Fatty Acids (VLC-PUFAs) in Eye Health. Nutrients 2023, 15, 3096. [Google Scholar] [CrossRef] [PubMed]
- Kuroha, S.; Katada, Y.; Isobe, Y.; Uchino, H.; Shishikura, K.; Nirasawa, T.; Tsubota, K.; Negishi, K.; Kurihara, T.; Arita, M. Long Chain Acyl-CoA Synthetase 6 Facilitates the Local Distribution of Di-Docosahexaenoic Acid- and Ultra-Long-Chain-PUFA-Containing Phospholipids in the Retina to Support Normal Visual Function in Mice. FASEB J. 2023, 37, e23151. [Google Scholar] [CrossRef] [PubMed]
- Tao, X.; Yin, M.; Lin, L.; Song, R.; Wang, X.; Tao, N.; Wang, X. UPLC-ESI-MS/MS Strategy to Analyze Fatty Acids Composition and Lipid Profiles of Pacific Saury (Cololabis saira). Food Chem. X 2024, 23, 101682. [Google Scholar] [CrossRef]
- Han, H.; Lin, X.; Wu, Y.; Li, H.; Jia, Q.; Hu, C.; Lin, Y.; Liao, G.; Qian, Y.; Qiu, J. Lipid Fingerprinting and Geographical Origin Identification of Large Yellow Croaker (Larimichthys crocea) Using UHPLC-QTOF-MS. Food Res. Int. 2024, 196, 115048. [Google Scholar] [CrossRef]
- Cejas, J.R.; Almansa, E.; Villamandos, J.E.; Badίa, P.; Bolaños, A.; Lorenzo, A. Lipid and Fatty Acid Composition of Ovaries from Wild Fish and Ovaries and Eggs from Captive Fish of White Sea Bream (Diplodus sargus). Aquaculture 2003, 216, 299–313. [Google Scholar] [CrossRef]
- Hou, Z.; Fuiman, L.A. Incorporation of Dietary Lipids and Fatty Acids into Red Drum Sciaenops ocellatus Eggs. Comp. Biochem. Physiol. B Biochem. Mol. Biol. 2022, 258, 110694. [Google Scholar] [CrossRef] [PubMed]
- Kaneko, G.; Shirakami, H.; Hirano, Y.; Oba, M.; Yoshinaga, H.; Khieokhajonkhet, A.; Nagasaka, R.; Kondo, H.; Hirono, I.; Ushio, H. Diversity of Lipid Distribution in Fish Skeletal Muscle. Zoolog. Sci. 2016, 33, 170–178. [Google Scholar] [CrossRef]
- Torsabo, D.; Ishak, S.D.; Noordin, N.M.; Koh, I.C.C.; Abduh, M.Y.; Iber, B.T.; Kuah, M.-K.; Abol-Munafi, A.B. Enhancing Reproductive Performance of Freshwater Finfish Species through Dietary Lipids. Aquac. Nutr. 2022, 2022, 7138012. [Google Scholar] [CrossRef]
- Dalpadado, P.; Mowbray, F. Comparative Analysis of Feeding Ecology of Capelin from Two Shelf Ecosystems, off Newfoundland and in the Barents Sea. Prog. Oceanogr. 2013, 114, 97–105. [Google Scholar] [CrossRef]
- Huenerlage, K.; Graeve, M.; Buchholz, F. Lipid Composition and Trophic Relationships of Krill Species in a High Arctic Fjord. Polar Biol. 2016, 39, 1803–1817. [Google Scholar] [CrossRef]




Disclaimer/Publisher’s Note: The statements, opinions and data contained in all publications are solely those of the individual author(s) and contributor(s) and not of MDPI and/or the editor(s). MDPI and/or the editor(s) disclaim responsibility for any injury to people or property resulting from any ideas, methods, instructions or products referred to in the content. |
© 2026 by the authors. Licensee MDPI, Basel, Switzerland. This article is an open access article distributed under the terms and conditions of the Creative Commons Attribution (CC BY) license.
Share and Cite
Minami, Y.; B. Gowda, S.G.; Gowda, D.; Chiba, H.; Hui, S.-P. Sex- and Regio-Specific Lipid Profiling of Shishamo and Capelin Fish by Nontargeted Liquid Chromatography/Mass Spectrometry. Foods 2026, 15, 298. https://doi.org/10.3390/foods15020298
Minami Y, B. Gowda SG, Gowda D, Chiba H, Hui S-P. Sex- and Regio-Specific Lipid Profiling of Shishamo and Capelin Fish by Nontargeted Liquid Chromatography/Mass Spectrometry. Foods. 2026; 15(2):298. https://doi.org/10.3390/foods15020298
Chicago/Turabian StyleMinami, Yusuke, Siddabasave Gowda B. Gowda, Divyavani Gowda, Hitoshi Chiba, and Shu-Ping Hui. 2026. "Sex- and Regio-Specific Lipid Profiling of Shishamo and Capelin Fish by Nontargeted Liquid Chromatography/Mass Spectrometry" Foods 15, no. 2: 298. https://doi.org/10.3390/foods15020298
APA StyleMinami, Y., B. Gowda, S. G., Gowda, D., Chiba, H., & Hui, S.-P. (2026). Sex- and Regio-Specific Lipid Profiling of Shishamo and Capelin Fish by Nontargeted Liquid Chromatography/Mass Spectrometry. Foods, 15(2), 298. https://doi.org/10.3390/foods15020298

