Comparative Study of the Effectiveness of Cellulose, Pectin and Citrus Peel Powder in Alleviating Loperamide-Induced Constipation
Abstract
1. Introduction
2. Materials and Methods
2.1. Main Materials
2.2. Sample Preparation
2.2.1. Preparation of PEC
2.2.2. Preparation of CEL
2.3. Component Analysis
2.3.1. Basic Component Analysis
2.3.2. Determination of Total Phenolic and Total Flavonoid Content
2.3.3. Determination of Flavonoid Compounds
2.4. Structural Characteristics
2.4.1. Scanning Electron Microscopy Analysis (SEM)
2.4.2. Fourier Transform Infrared Spectroscopy (FTIR)
2.4.3. Thermogravimetric Analysis
2.4.4. Zeta Potential and Particle Size Analysis
2.5. Physicochemical Properties Analysis
2.5.1. Water-Holding Capacity (WHC), Water Solubility Index (WSI), Oil-Holding Capacity (OHC), and Swelling Capacity (SC)
2.5.2. Cholesterol Binding Capacity (CBC)
2.5.3. Total Antioxidant Capacity (ABST and FRAP Methods)
2.6. Constipation Animal Experiment Design
2.7. Defecation and Gastrointestinal Transit Experiments
2.8. Histopathological Staining
2.9. Immunofluorescence Staining
2.10. RNA Extraction and Real-Time Quantitative PCR Analysis (qRT-PCR)
2.11. Western Blot
2.12. Gut Microbiome Analysis
2.13. Fecal Metabolites Analysis
2.14. Statistical Analysis
3. Results and Discussion
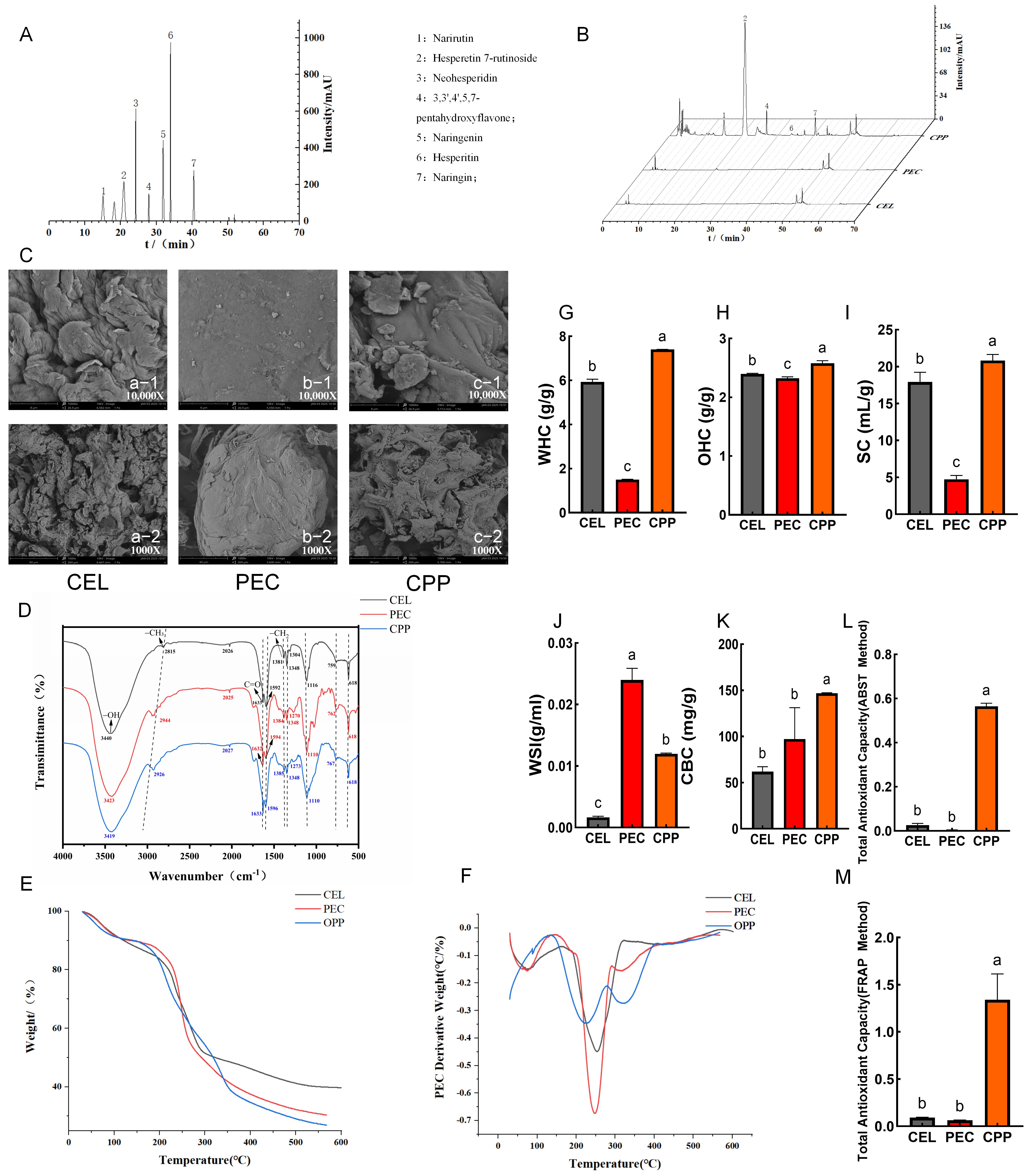
3.1. Study on the Composition, Structure, and Functional Properties of CEL, PEC, and CPP
3.2. Improvement of Physiological Status in Constipated Mice by CEL, PEC, and CPP
3.3. Effects of CEL, PEC, and CPP on Defecation Ability, Intestinal Structure, and Barrier Function in Mice
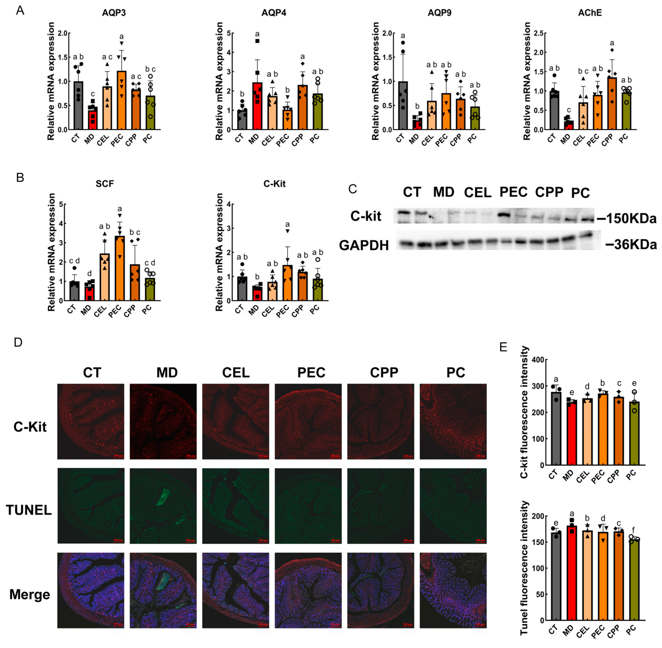
3.4. Effects of CEL, PEC, and CPP on Aquaporin Expression and Motility in Mouse Intestines
3.5. Effects of CEL, PEC, and CPP on Intestinal Oxidative Stress and Apoptosis in Mice
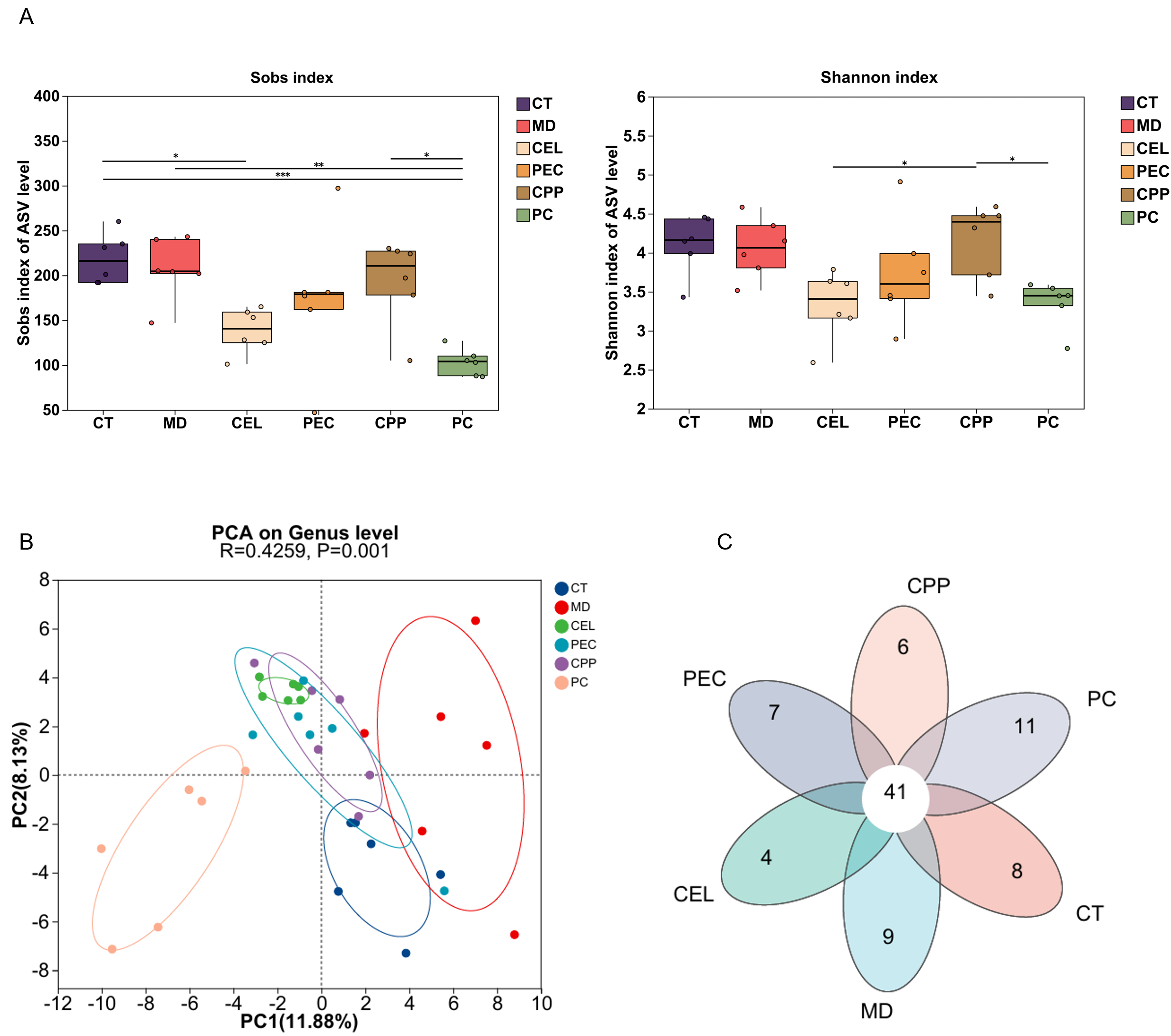
3.6. Effects of CEL, PEC, and CPP on Gut Microbiota Composition in Mice
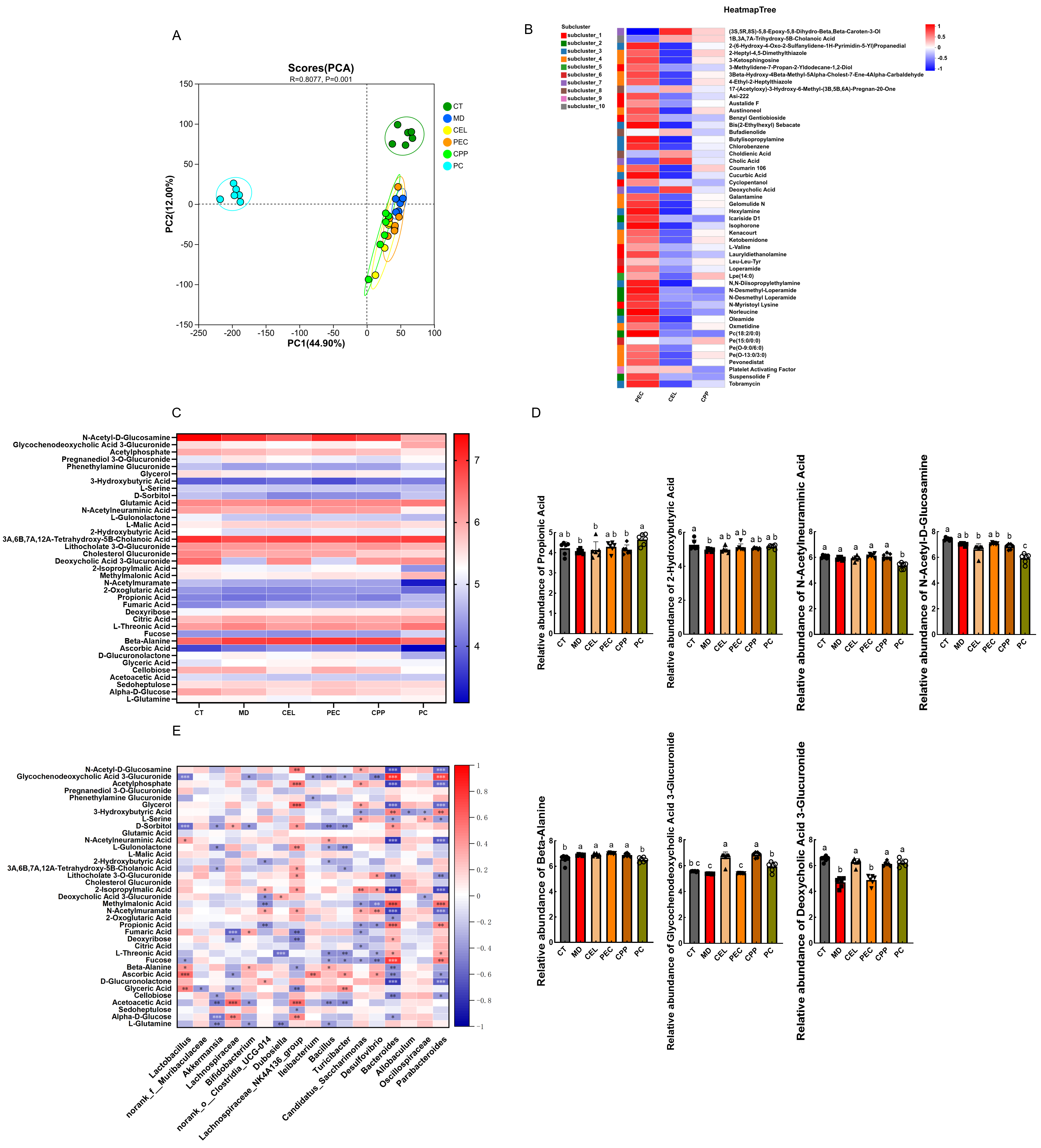
3.7. Effects of CEL, PEC, and CPP on Mouse Metabolites
4. Conclusions
Supplementary Materials
Author Contributions
Funding
Institutional Review Board Statement
Informed Consent Statement
Data Availability Statement
Conflicts of Interest
References
- Li, L.; Hu, L.; Chen, R.; Yang, R.; Gong, L.; Wang, J. The Particle Size of Wheat Bran Dietary Fiber Influences Its Improvement Effects on Constipation. Foods 2025, 14, 1001. [Google Scholar] [CrossRef] [PubMed]
- Cao, J.; Wang, K.; Li, N.; Zhang, L.; Qin, L.; He, Y.; Wang, J.; Qu, C.; Miao, J. Soluble dietary fiber and cellulose from Saccharina japonica by-product ameliorate Loperamide-induced constipation via modulating enteric neurotransmitters, short-chain fatty acids and gut microbiota. Int. J. Biol. Macromol. 2023, 226, 1319–1331. [Google Scholar] [CrossRef] [PubMed]
- Judkins, C.P.; Wang, Y.; Jelinic, M.; Bobik, A.; Vinh, A.; Sobey, C.G.; Drummond, G.R. Association of constipation with increased risk of hypertension and cardiovascular events in elderly Australian patients. Sci. Rep. 2023, 13, 10943. [Google Scholar] [CrossRef] [PubMed]
- Wang, M.; Cha, R.; Hao, W.; Du, R.; Zhang, P.; Hu, Y.; Jiang, X. Nanocrystalline Cellulose Cures Constipation via Gut Microbiota Metabolism. ACS Nano 2022, 16, 16481–16496. [Google Scholar] [CrossRef]
- Wang, Z.; Shi, Y.; Zeng, S.; Zheng, Y.; Wang, H.; Liao, H.; Song, J.; Zhang, X.; Cao, J.; Li, C. Polysaccharides from Holothuria leucospilota Relieve Loperamide-Induced Constipation Symptoms in Mice. Int. J. Mol. Sci. 2023, 24, 2553. [Google Scholar] [CrossRef]
- Mo, L.; Ma, K.; Li, Y.; Song, J.; Song, Q.; Wang, L. Dietary fiber from burdock root ameliorates functional constipation in aging rats by regulating intestinal motility. Front. Nutr. 2025, 12, 1550880. [Google Scholar] [CrossRef]
- Serra, J.; Pohl, D.; Azpiroz, F.; Chiarioni, G.; Ducrotté, P.; Gourcerol, G.; Hungin, A.P.S.; Layer, P.; Mendive, J.M.; Pfeifer, J.; et al. European society of neurogastroenterology and motility guidelines on functional constipation in adults. Neurogastroenterol. Motil. 2020, 32, e13762. [Google Scholar] [CrossRef]
- Qiang, X.; Zhao, J.; Li, Z.; Li, W. Flavonoids from Cerasus humilis seed coat alleviate constipation in mice: Role of AQP3/4 and c-Kit/SCF signaling pathways. Food Biosci. 2025, 68, 106643. [Google Scholar] [CrossRef]
- Reis, V.H.d.O.T.; de Melo, V.X.; da Silva, M.L.R.; Filho, P.S.L.; Portugal, L.C.; Sartoratto, A.; Rafacho, B.P.M.; Cazarin, C.B.B.; Cordeiro, L.M.C.; dos Santos, E.F. Insoluble dietary fibers from Hancornia speciosa alleviates chronic constipation on experimental loperamide-induced model. Int. J. Biol. Macromol. 2025, 306, 141215. [Google Scholar] [CrossRef]
- Koh, E.-J.; Shin, K.-S.; Sunwoo, I.Y.; Kim, J.; Choi, W.-Y. Brown Seaweed Byproduct Extracts Improve Intestinal Motility and Auto-Inflammation in Mice with Loperamide-Induced Constipation. Foods 2024, 13, 2037. [Google Scholar] [CrossRef]
- Yang, W.; Gao, X.; Lin, J.; Liu, L.; Peng, L.; Sheng, J.; Xu, K.; Tian, Y. Water-insoluble dietary fiber from walnut relieves constipation through Limosilactobacillus reuteri-mediated serotonergic synapse and neuroactive ligand-receptor pathways. Int. J. Biol. Macromol. 2024, 283, 137931. [Google Scholar] [CrossRef] [PubMed]
- Suri, S.; Singh, A.; Nema, P.K. Recent advances in valorization of citrus fruits processing waste: A way forward towards environmental sustainability. Food Sci. Biotechnol. 2021, 30, 1601–1626. [Google Scholar] [CrossRef] [PubMed]
- Zhu, S.; Yan, M.; Feng, Y.; Yin, J.; Jiang, S.; Guan, Y.; Gao, B. Extraction of Soluble Dietary Fiber from Sunflower Receptacles (Helianthus annuus L.) and Its Alleviating Effect on Constipation in Mice. Nutrients 2024, 16, 3650. [Google Scholar] [CrossRef]
- Zannini, D.; Dal Poggetto, G.; Malinconico, M.; Santagata, G.; Immirzi, B. Citrus Pomace Biomass as a Source of Pectin and Lignocellulose Fibers: From Waste to Upgraded Biocomposites for Mulching Applications. Polymers 2021, 13, 1280. [Google Scholar] [CrossRef] [PubMed]
- Zhang, Y.; Cui, J.; Shang, M.; Wang, Y.; Liu, T.; Zheng, J. Different types of dietary fibers from citrus peels synergistically stabilize pickering emulsions. Food Hydrocoll. 2025, 162, 110975. [Google Scholar] [CrossRef]
- Wang, N.; Zhang, M.; Zhang, L.; Ren, D.; Zhao, Y.; Yang, X. Consumption of Dietary Premna microphylla Turcz Leaf Alleviates Functional Constipation via Regulating Gut Microbiota and Aquaporins Transport System in Rats. Foods 2025, 14, 3535. [Google Scholar] [CrossRef]
- Dang, G.; Wang, W.; Zhong, R.; Wu, W.; Chen, L.; Zhang, H. Pectin supplement alleviates gut injury potentially through improving gut microbiota community in piglets. Front. Microbiol. 2022, 13, 1069694. [Google Scholar] [CrossRef]
- Huang, C.; Peng, X.; Pang, D.-J.; Li, J.; Paulsen, B.S.; Rise, F.; Chen, Y.-L.; Chen, Z.-L.; Jia, R.-Y.; Li, L.-X.; et al. Pectic polysaccharide from Nelumbo nuciferaleaves promotes intestinal antioxidant defensein vitroandin vivo. Food Funct. 2021, 12, 10828–10841. [Google Scholar] [CrossRef]
- Bai, X.; He, Y.; Quan, B.; Xia, T.; Zhang, X.; Wang, Y.; Zheng, Y.; Wang, M. Physicochemical properties, structure, and ameliorative effects of insoluble dietary fiber from tea on slow transit constipation. Food Chem. X 2022, 14, 100340. [Google Scholar] [CrossRef]
- Liu, H.; Zeng, X.; Huang, J.; Yuan, X.; Wang, Q.; Ma, L. Dietary fiber extracted from pomelo fruitlets promotes intestinal functions, both in vitro and in vivo. Carbohydr. Polym. 2021, 252, 117186. [Google Scholar] [CrossRef]
- Hu, M.; Zhang, L.; Ruan, Z.; Han, P.; Yu, Y. The Regulatory Effects of Citrus Peel Powder on Liver Metabolites and Gut Flora in Mice with Non-Alcoholic Fatty Liver Disease (NAFLD). Foods 2021, 10, 3022. [Google Scholar] [CrossRef] [PubMed]
- Han, P.; Yu, Y.; Zhang, L.; Ruan, Z. Citrus peel ameliorates mucus barrier damage in HFD-fed mice. J. Nutr. Biochem. 2023, 112, 109206. [Google Scholar] [CrossRef] [PubMed]
- Petkowicz, C.L.O.; Vriesmann, L.C.; Williams, P.A. Pectins from food waste: Extraction, characterization and properties of watermelon rind pectin. Food Hydrocoll. 2017, 65, 57–67. [Google Scholar] [CrossRef]
- Panwar, D.; Panesar, P.S.; Chopra, H.K. Ultrasound-assisted extraction of pectin from Citrus limetta peels: Optimization, characterization, and its comparison with commercial pectin. Food Biosci. 2023, 51, 102231. [Google Scholar] [CrossRef]
- Abraham, E.; Deepa, B.; Pothan, L.A.; Jacob, M.; Thomas, S.; Cvelbar, U.; Anandjiwala, R. Extraction of nanocellulose fibrils from lignocellulosic fibers: A novel approach. Carbohydr. Polym. 2011, 86, 1468–1475. [Google Scholar] [CrossRef]
- Yaşar, F.; Toğrul, H.; Arslan, N. Flow properties of cellulose and carboxymethyl cellulose from orange peel. J. Food Eng. 2007, 81, 187–199. [Google Scholar] [CrossRef]
- Mæhre, H.; Dalheim, L.; Edvinsen, G.; Elvevoll, E.; Jensen, I.-J. Protein Determination—Method Matters. Foods 2018, 7, 5. [Google Scholar] [CrossRef]
- Mohammadpour, H.; Sadrameli, S.M.; Eslami, F.; Asoodeh, A. Optimization of ultrasound-assisted extraction of Moringa peregrina oil with response surface methodology and comparison with Soxhlet method. Ind. Crops Prod. 2019, 131, 106–116. [Google Scholar] [CrossRef]
- Yang, L.; Zhu, R.; Zhang, N.; Zhao, W.; Wang, C. Effects of Different Extraction Methods on the Structural and Functional Properties of Soluble Dietary Fiber from Sweet Potatoes. Foods 2024, 13, 2395. [Google Scholar]
- López-Vargas, J.H.; Fernández-López, J.; Pérez-Álvarez, J.A.; Viuda-Martos, M. Chemical, physico-chemical, technological, antibacterial and antioxidant properties of dietary fiber powder obtained from yellow passion fruit (Passiflora edulis var. flavicarpa) co-products. Food Res. Int. 2013, 51, 756–763. [Google Scholar] [CrossRef]
- Mesquita, E.; Monteiro, M. Simultaneous HPLC determination of flavonoids and phenolic acids profile in Pêra-Rio orange juice. Food Res. Int. 2018, 106, 54–63. [Google Scholar] [CrossRef] [PubMed]
- Wang, L.; Wang, L.; Wang, A.; Qiu, J.; Li, Z. Effects of superheated steam on starch structure and physicochemical properties of buckwheat flour during storage. J. Cereal Sci. 2021, 99, 103221. [Google Scholar] [CrossRef]
- Liu, J.; Wang, Z.; Wang, Z.; Hao, Y.; Wang, Y.; Yang, Z.; Li, W.; Wang, J. Physicochemical and functional properties of soluble dietary fiber from different colored quinoa varieties (Chenopodium quinoa Willd). J. Cereal Sci. 2020, 95, 103045. [Google Scholar] [CrossRef]
- Shang, X.; Wang, H.; Wang, X.; Wang, Y.; Lv, M. Characterization of pickering emulsions stabilized by nano dietary fiber from Lentinula edodes stipes. Food Bioprod. Process. 2025, 150, 35–43. [Google Scholar] [CrossRef]
- Sowbhagya, H.B.; Suma, P.F.; Mahadevamma, S.; Tharanathan, R.N. Spent residue from cumin—A potential source of dietary fiber. Food Chem. 2007, 104, 1220–1225. [Google Scholar] [CrossRef]
- Kurek, M.A.; Karp, S.; Wyrwisz, J.; Niu, Y. Physicochemical properties of dietary fibers extracted from gluten-free sources: Quinoa (Chenopodium quinoa), amaranth (Amaranthus caudatus) and millet (Panicum miliaceum). Food Hydrocoll. 2018, 85, 321–330. [Google Scholar] [CrossRef]
- Zhang, M.; Liang, Y.; Pei, Y.; Gao, W.; Zhang, Z. Effect of Process on Physicochemical Properties of Oat Bran Soluble Dietary Fiber. J. Food Sci. 2009, 74, C628–C636. [Google Scholar] [CrossRef]
- Wang, L.; Wang, J.; Wang, J.; Guo, Z.; Li, Z.; Qiu, J.; Wang, L. Soluble and insoluble dietary fiber at different ratios: Hydration characteristics, rheological properties, and ameliorative effects on constipation. Food Chem. X 2024, 24, 101996. [Google Scholar] [CrossRef]
- Zhang, F.; Yi, W.; Cao, J.; He, K.; Liu, Y.; Bai, X. Microstructure characteristics of tea seed dietary fiber and its effect on cholesterol, glucose and nitrite ion adsorption capacities in vitro: A comparison study among different modifications. Int. J. Food Sci. Technol. 2019, 55, 1781–1791. [Google Scholar] [CrossRef]
- Liu, B.; Zhang, Z.; Liu, X.; Hu, W.; Wu, W. Gastrointestinal Fermentable Polysaccharide Is Beneficial in Alleviating Loperamide-Induced Constipation in Mice. Nutrients 2023, 15, 4364. [Google Scholar] [CrossRef]
- Lin, X.; Liu, Y.; Ma, L.; Ma, X.; Shen, L.; Ma, X.; Chen, Z.; Chen, H.; Li, D.; Su, Z.; et al. Constipation induced gut microbiota dysbiosis exacerbates experimental autoimmune encephalomyelitis in C57BL/6 mice. J. Transl. Med. 2021, 19, 317. [Google Scholar] [CrossRef] [PubMed]
- Huang, J.; Li, S.; Wang, Q.; Guan, X.; Qian, L.; Li, J.; Zheng, Y.; Lin, B. Pediococcus pentosaceus B49 from human colostrum ameliorates constipation in mice. Food Funct. 2020, 11, 5607–5620. [Google Scholar] [CrossRef] [PubMed]
- Li, Y.; Zhou, W.-W.; Sun, J.-H.; Yang, H.-X.; Xu, G.-R.; Zhang, Y.; Song, Q.-H.; Zhang, C.; Liu, W.-Z.; Liu, X.-C.; et al. Modified citrus pectin prevents isoproterenol-induced cardiac hypertrophy associated with p38 signalling and TLR4/JAK/STAT3 pathway. Biomed. Pharmacother. 2021, 143, 112178. [Google Scholar] [CrossRef] [PubMed]
- Xu, G.-R.; Zhang, C.; Yang, H.-X.; Sun, J.-H.; Zhang, Y.; Yao, T.-t.; Li, Y.; Ruan, L.; An, R.; Li, A.-Y. Modified citrus pectin ameliorates myocardial fibrosis and inflammation via suppressing galectin-3 and TLR4/MyD88/NF-κB signaling pathway. Biomed. Pharmacother. 2020, 126, 110071. [Google Scholar] [CrossRef]
- Hu, Y.; Gao, X.; Zhao, Y.; Liu, S.; Luo, K.; Fu, X.; Li, J.; Sheng, J.; Tian, Y.; Fan, Y. Flavonoids in Amomum tsaoko Crevost et Lemarie Ameliorate Loperamide-Induced Constipation in Mice by Regulating Gut Microbiota and Related Metabolites. Int. J. Mol. Sci. 2023, 24, 7191. [Google Scholar] [CrossRef]
- Huang, J.; Lin, B.; Zhang, Y.; Xie, Z.; Zheng, Y.; Wang, Q.; Xiao, H. Bamboo shavings derived O-acetylated xylan alleviates loperamide-induced constipation in mice. Carbohydr. Polym. 2022, 276, 118761. [Google Scholar] [CrossRef]
- Liu, X.; Wang, C.; Tang, S.; Wang, G.; Huang, Y.; Yang, F.; Tan, X.; Bai, J.; Huang, L. Comparative study on the alleviating effect of neohesperidin dihydrochalcones and its synthetic precursor neohesperidin on ovalbumin-induced food allergy. Food Res. Int. 2025, 212, 116436. [Google Scholar] [CrossRef]
- Yao, Z.; Fu, S.; Ren, B.; Ma, L.; Sun, D. Based on Network Pharmacology and Gut Microbiota Analysis to Investigate the Mechanism of the Laxative Effect of Pterostilbene on Loperamide-Induced Slow Transit Constipation in Mice. Front. Pharmacol. 2022, 13, 913420. [Google Scholar] [CrossRef]
- Llobera, A.; Cañellas, J. Dietary fiber content and antioxidant activity of Manto Negro red grape (Vitis vinifera): Pomace and stem. Food Chem. 2007, 101, 659–666. [Google Scholar] [CrossRef]
- Wang, J.; Ren, M.; Fu, L.; Liu, L.; Zhang, X.; Sun, Y.; Liu, L. Safflower dietary fiber alleviates functional constipation in rats via regulating gut microbiota and metabolism. Food Biosci. 2024, 62, 105218. [Google Scholar] [CrossRef]
- Wen, Y.; Zhan, Y.; Du, L.-j.; Li, J.; Shen, X.-l.; He, B.; Chen, T.-y.; Tang, X.-g. Aurantii fructus immaturus (Rutaceae) flavonoid ameliorated constipation by regulating colonic microbiota and miRNA/mRNA network. J. Tradit. Complement. Med. 2024, 15, 559–572. [Google Scholar] [CrossRef] [PubMed]
- Zhou, Z.; Zhang, Y.; Zheng, P.; Chen, X.; Yang, Y. Starch structure modulates metabolic activity and gut microbiota profile. Anaerobe 2013, 24, 71–78. [Google Scholar] [CrossRef]
- Hua, M.; Sun, Y.; Shao, Z.; Lu, J.; Lu, Y.; Liu, Z. Functional soluble dietary fiber from ginseng residue: Polysaccharide characterization, structure, antioxidant, and enzyme inhibitory activity. J. Food Biochem. 2020, 44, e13524. [Google Scholar] [CrossRef]
- Chitrakar, B.; Zhang, M.; Zhang, X.; Devahastin, S. Bioactive dietary Fiber powder from asparagus leaf by-product: Effect of low-temperature ball milling on physico-chemical, functional and microstructural characteristics. Powder Technol. 2020, 366, 275–282. [Google Scholar] [CrossRef]
- Jia, F.; Yang, S.; Ma, Y.; Gong, Z.; Cui, W.; Wang, Y.; Wang, W. Extraction optimization and constipation-relieving activity of dietary fiber from Auricularia polytricha. Food Biosci. 2020, 33, 100506. [Google Scholar] [CrossRef]
- Zhang, Z.; Liu, B.; Liu, W.; Liu, X.; Zhang, C.; Hu, W.; Wu, W. Different Efficacy of Five Soluble Dietary Fibers on Alleviating Loperamide-Induced Constipation in Mice: Influences of Different Structural Features. Int. J. Mol. Sci. 2025, 26, 1236. [Google Scholar] [CrossRef]
- Wang, X.; Zhang, L.; Qin, L.; Wang, Y.; Chen, F.; Qu, C.; Miao, J. Physicochemical Properties of the Soluble Dietary Fiber from Laminaria japonica and Its Role in the Regulation of Type 2 Diabetes Mice. Nutrients 2022, 14, 329. [Google Scholar] [CrossRef]
- Wang, Y.; Liu, X.-J.; Chen, J.-B.; Cao, J.-P.; Li, X.; Sun, C.-D. Citrus flavonoids and their antioxidant evaluation. Crit. Rev. Food Sci. Nutr. 2021, 62, 3833–3854. [Google Scholar] [CrossRef]
- Zhang, H.; Zu, Q.; Zhang, J.; Liu, S.; Zhang, G.; Chang, X.; Li, X. Soluble Dietary Fiber of Hawthorn Relieves Constipation Induced by Loperamide Hydrochloride by Improving Intestinal Flora and Inflammation, Thereby Regulating the Aquaporin Ion Pathway in Mice. Foods 2024, 13, 2220. [Google Scholar] [CrossRef] [PubMed]
- Gao, C.-C.; Li, G.-W.; Wang, T.-T.; Gao, L.; Wang, F.-F.; Shang, H.-W.; Yang, Z.-J.; Guo, Y.-X.; Wang, B.-Y.; Xu, J.-D. Rhubarb extract relieves constipation by stimulating mucus production in the colon and altering the intestinal flora. Biomed. Pharmacother. 2021, 138, 111479. [Google Scholar] [CrossRef] [PubMed]
- Dong, L.; Xu, Z.; Huang, G.; Zhang, R.; Deng, M.; Huang, F.; Su, D. Lychee Pulp-Derived Dietary Fiber-Bound Phenolic Complex Upregulates the SCFAs-GPRs-ENS Pathway and Aquaporins in Loperamide-Induced Constipated Mice by Reshaping Gut Microbiome. J. Agric. Food Chem. 2023, 71, 15087–15096. [Google Scholar] [CrossRef] [PubMed]
- Deng, M.; Ye, J.; Zhang, R.; Zhang, S.; Dong, L.; Su, D.; Zhang, M.; Huang, F. Shatianyu (Citrus grandis L. Osbeck) whole fruit alleviated loperamide-induced constipation via enhancing gut microbiota-mediated intestinal serotonin secretion and mucosal barrier homeostasis. Food Funct. 2024, 15, 10614–10627. [Google Scholar] [CrossRef]
- Liang, S.; He, Z.; Liang, Z.; Wang, K.; Du, B.; Guo, R.; Li, P. Prunus persica (L.) Batsch blossom soluble dietary fiber synergia polyphenol improving loperamide-induced constipation in mice via regulating stem cell factor/C-kit, NF-κB signaling pathway and gut microbiota. Food Res. Int. 2024, 192, 114761. [Google Scholar] [CrossRef]
- Yin, J.; Liang, Y.; Wang, D.; Yan, Z.; Yin, H.; Wu, D.; Su, Q. Naringenin induces laxative effects by upregulating the expression levels of c-Kit and SCF, as well as those of aquaporin 3 in mice with loperamide-induced constipation. Int. J. Mol. Med. 2017, 41, 649–658. [Google Scholar] [CrossRef]
- Ma, H.; Xiong, H.; Zhu, X.; Ji, C.; Xue, J.; Li, R.; Ge, B.; Cui, H. Polysaccharide from Spirulina platensis ameliorates diphenoxylate-induced constipation symptoms in mice. Int. J. Biol. Macromol. 2019, 133, 1090–1101. [Google Scholar] [CrossRef]
- Ouyang, W.; O’Garra, A. IL-10 Family Cytokines IL-10 and IL-22: From Basic Science to Clinical Translation. Immunity 2019, 50, 871–891. [Google Scholar] [CrossRef]
- Zhang, X.; Yang, H.; Zheng, J.; Jiang, N.; Sun, G.; Bao, X.; Lin, A.; Liu, H. Chitosan oligosaccharides attenuate loperamide-induced constipation through regulation of gut microbiota in mice. Carbohydr. Polym. 2021, 253, 117218. [Google Scholar] [CrossRef]
- Zhang, Y.; Dong, Y.; Sun, C.; Zhang, L.; Zhang, Y.; Wang, D.; Chen, Q.; Yao, J.; Wu, Y.; Wang, T. Shouhui Tongbian Capsule ameliorates 5-fluorouracil induced constipation in mice by modulating gut microbiota and activating PI3K/AKT/AQP3 signaling pathway. Front. Microbiol. 2025, 16, 1596881. [Google Scholar] [CrossRef]
- Zhu, C.; Nie, X.; Lu, Q.; Bai, Y.; Jiang, Z. Roles and regulation of Aquaporin-3 in maintaining the gut health: An updated review. Front. Physiol. 2023, 14, 1264570. [Google Scholar] [CrossRef] [PubMed]
- Shi, Y.; Chen, F.; Wang, Z.; Cao, J.; Li, C. Effect and mechanism of functional compound fruit drink on gut microbiota in constipation mice. Food Chem. 2023, 401, 134210. [Google Scholar] [CrossRef] [PubMed]
- Lin, C.; He, H.; Kim, J.J.; Zheng, X.; Huang, Z.; Dai, N. Osmotic pressure induces translocation of aquaporin-8 by P38 and JNK MAPK signaling pathways in patients with functional constipation. Dig. Liver Dis. 2023, 55, 1049–1059. [Google Scholar] [CrossRef] [PubMed]
- Hu, T.-G.; Wen, P.; Fu, H.-Z.; Lin, G.-Y.; Liao, S.-T.; Zou, Y.-X. Protective effect of mulberry (Morus atropurpurea) fruit against diphenoxylate-induced constipation in mice through the modulation of gut microbiota. Food Funct. 2019, 10, 1513–1528. [Google Scholar] [CrossRef]
- Borrelli, F.; Zhu, F.; Xu, S.; Zhang, Y.; Chen, F.; Ji, J.; Xie, G. Total Glucosides of Paeony Promote Intestinal Motility in Slow Transit Constipation Rats through Amelioration of Interstitial Cells of Cajal. PLoS ONE 2016, 11, e0160398. [Google Scholar] [CrossRef]
- Fu, M.; Gao, X.; Xie, Z.; Xia, C.; Gu, Q.; Li, P. Soluble Dietary Fiber from Citrus unshiu Peel Promotes Antioxidant Activity in Oxidative Stress Mice and Regulates Intestinal Microecology. Foods 2024, 13, 1539. [Google Scholar] [CrossRef]
- Li, B.; Zhang, X.; Zhang, Q.; Zheng, T.; Li, Q.; Yang, S.; Shao, J.; Guan, W.; Zhang, S. Nutritional strategies to reduce intestinal cell apoptosis by alleviating oxidative stress. Nutr. Rev. 2024, 83, e518–e532. [Google Scholar] [CrossRef]
- Cao, M.; Zhuo, Y.; Gong, L.; Tang, L.; Li, Z.; Li, Y.; Yang, M.; Xu, S.; Li, J.; Che, L.; et al. Optimal Dietary Fiber Intake to Retain a Greater Ovarian Follicle Reserve for Gilts. Animals 2019, 9, 881. [Google Scholar] [CrossRef]
- Dimidi, E.; Christodoulides, S.; Scott, S.M.; Whelan, K. Mechanisms of Action of Probiotics and the Gastrointestinal Microbiota on Gut Motility and Constipation. Adv. Nutr. 2017, 8, 484–494. [Google Scholar] [CrossRef]
- Zhang, W.-W.; Thakur, K.; Zhang, J.-G.; Wei, Z.-J. Riboflavin ameliorates intestinal inflammation via immune modulation and alterations of gut microbiota homeostasis in DSS-colitis C57BL/6 mice. Food Funct. 2024, 15, 4109–4121. [Google Scholar] [CrossRef]
- Zeng, Z.; Huang, Z.; Yue, W.; Nawaz, S.; Chen, X.; Liu, J. Lactobacillus plantarum modulate gut microbiota and intestinal immunity in cyclophosphamide-treated mice model. Biomed. Pharmacother. 2023, 169, 115812. [Google Scholar] [CrossRef] [PubMed]
- Carbonero, F.; Benefiel, A.C.; Alizadeh-Ghamsari, A.H.; Gaskins, H.R. Microbial pathways in colonic sulfur metabolism and links with health and disease. Front. Physiol. 2012, 3, 448. [Google Scholar] [CrossRef] [PubMed]
- Tanihiro, R.; Yuki, M.; Sakano, K.; Sasai, M.; Sawada, D.; Ebihara, S.; Hirota, T. Effects of Heat-Treated Lactobacillus helveticus CP790-Fermented Milk on Gastrointestinal Health in Healthy Adults: A Randomized Double-Blind Placebo-Controlled Trial. Nutrients 2024, 16, 2191. [Google Scholar] [CrossRef] [PubMed]
- Liu, T.-h.; Wang, J.; Zhang, C.-y.; Zhao, L.; Sheng, Y.-y.; Tao, G.-s.; Xue, Y.-z. Gut microbial characteristical comparison reveals potential anti-aging function of Dubosiella newyorkensis in mice. Front. Endocrinol. 2023, 14, 1133167. [Google Scholar] [CrossRef]
- Butorac, K.; Novak, J.; Banić, M.; Leboš Pavunc, A.; Čuljak, N.; Oršolić, N.; Odeh, D.; Perica, J.; Šušković, J.; Kos, B. Modulation of the Gut Microbiota by the Plantaricin-Producing Lactiplantibacillus plantarum D13, Analysed in the DSS-Induced Colitis Mouse Model. Int. J. Mol. Sci. 2023, 24, 15322. [Google Scholar] [CrossRef]
- Zhang, A.-H.; Yu, J.-B.; Sun, H.; Kong, L.; Wang, X.-Q.; Zhang, Q.-Y.; Wang, X.-J. Identifying quality-markers from Shengmai San protects against transgenic mouse model of Alzheimer’s disease using chinmedomics approach. Phytomedicine 2018, 45, 84–92. [Google Scholar] [CrossRef]
- Sutter, V.L.; Finegold, S.M. Rosamicin: In Vitro Activity Against Anaerobes and Comparison with Erythromycin. Antimicrob. Agents Chemother. 1976, 9, 350–351. [Google Scholar] [CrossRef]
- Gziut, M.; MacGregor, H.J.; Nevell, T.G.; Mason, T.; Laight, D.; Shute, J.K. Anti-inflammatory effects of tobramycin and a copper–tobramycin complex with superoxide dismutase-like activity. Br. J. Pharmacol. 2013, 168, 1165–1181. [Google Scholar] [CrossRef]
- Moon, S.-M.; Lee, S.A.; Hong, J.H.; Kim, J.-S.; Kim, D.K.; Kim, C.S. Oleamide suppresses inflammatory responses in LPS-induced RAW264.7 murine macrophages and alleviates paw edema in a carrageenan-induced inflammatory rat model. Int. Immunopharmacol. 2018, 56, 179–185. [Google Scholar] [CrossRef]
- Zhu, S.; Yang, K.; Yang, S.; Zhang, L.; Xiong, M.; Zhang, J.; Chen, B. A high bile acid environment promotes apoptosis and inhibits migration in pancreatic cancer. Bioengineered 2022, 13, 6719–6728. [Google Scholar] [CrossRef]
- González-Bosch, C.; Boorman, E.; Zunszain, P.A.; Mann, G.E. Short-chain fatty acids as modulators of redox signaling in health and disease. Redox Biol. 2021, 47, 102165. [Google Scholar] [CrossRef]
- Intarapichet, K.-O.; Maikhunthod, B. Genotype and gender differences in carnosine extracts and antioxidant activities of chicken breast and thigh meats. Meat Sci. 2005, 71, 634–642. [Google Scholar] [CrossRef]
- Yin, H.; Gao, X.; Yang, H.; Xu, Z.; Wang, X.; Wang, X.; Gao, Y.; Shi, Z.; Chen, X.; Cao, L.; et al. Total alditols from Cistanche deserticola attenuate functional constipation by regulating bile acid metabolism. J. Ethnopharmacol. 2024, 320, 117420. [Google Scholar] [CrossRef]









| Sample | Moisture (%) | Ash (%) | Crude Protein (%) | Crude Fat (%) | Total Flavonoids (mg/mL) | Total Phenols (mg/g) | Galacturonic Acid Content (%) | SDF/IDF (%) |
|---|---|---|---|---|---|---|---|---|
| CEL | 11.19 ± 0.22 | 0.35 ± 0.03 | 0.28 ± 0.025 | 0.053 ± 0.015 | 0.48 ± 0.041 | 61.86 ± 5.33 | / | / |
| PEC | 9.51 ± 0.69 | 0.45 ± 0026 | 0.38 ± 0.035 | 0.27 ± 0.047 | 0.075 ± 0.041 | 97.29 ± 34.03 | 74.43 ± 4.63 | / |
| CPP | 11.81 ± 0.71 | 3.63 ± 0.078 | 2.43 ± 0.10 | 1.19 ± 0.053 | 77.82 ± 0.19 | 146.84 ± 0.6 | 3.18 ± 0.062 | 15.72 ± 0.95 |
Disclaimer/Publisher’s Note: The statements, opinions and data contained in all publications are solely those of the individual author(s) and contributor(s) and not of MDPI and/or the editor(s). MDPI and/or the editor(s) disclaim responsibility for any injury to people or property resulting from any ideas, methods, instructions or products referred to in the content. |
© 2026 by the authors. Licensee MDPI, Basel, Switzerland. This article is an open access article distributed under the terms and conditions of the Creative Commons Attribution (CC BY) license.
Share and Cite
Yang, F.; Wang, G.; Huang, M.; Liu, X.; Tang, S.; Li, W.; Luo, Y.; Bai, J.; Huang, L. Comparative Study of the Effectiveness of Cellulose, Pectin and Citrus Peel Powder in Alleviating Loperamide-Induced Constipation. Foods 2026, 15, 240. https://doi.org/10.3390/foods15020240
Yang F, Wang G, Huang M, Liu X, Tang S, Li W, Luo Y, Bai J, Huang L. Comparative Study of the Effectiveness of Cellulose, Pectin and Citrus Peel Powder in Alleviating Loperamide-Induced Constipation. Foods. 2026; 15(2):240. https://doi.org/10.3390/foods15020240
Chicago/Turabian StyleYang, Feiyang, Ge Wang, Miner Huang, Xin Liu, Sheng Tang, Wenjuan Li, Yuanli Luo, Junying Bai, and Linhua Huang. 2026. "Comparative Study of the Effectiveness of Cellulose, Pectin and Citrus Peel Powder in Alleviating Loperamide-Induced Constipation" Foods 15, no. 2: 240. https://doi.org/10.3390/foods15020240
APA StyleYang, F., Wang, G., Huang, M., Liu, X., Tang, S., Li, W., Luo, Y., Bai, J., & Huang, L. (2026). Comparative Study of the Effectiveness of Cellulose, Pectin and Citrus Peel Powder in Alleviating Loperamide-Induced Constipation. Foods, 15(2), 240. https://doi.org/10.3390/foods15020240

