Transcriptome Analysis Reveals the Immunoregulatory Effect of Two Polysaccharides from Rhodomyrtus tomentosa
Abstract
1. Introduction
2. Materials and Methods
2.1. Materials and Reagents
2.2. Cell Culture
2.3. Cell Viability Assay
2.4. Phagocytic Activity of Cells
2.5. Determination of Nitric Oxide (NO)
2.6. Measurement of Reactive Oxygen Species (ROS)
2.7. Determination of Cytokine
2.8. Total RNA Extraction
2.9. mRNA Purification, Library Construction and Sequencing
2.10. Weighted Gene Co-Expression Network (WGCNA) Analysis
2.11. Real-Time Quantitative Polymerase Chain Reaction (RT-qPCR) Validation
2.12. Statistical Analysis
3. Results and Discussion
3.1. Cell Viability
3.2. Phagocytic Activity
3.3. Determination of Nitric Oxide Release
3.4. Determination of Reactive Oxygen Species
3.5. Determination of Tumour Necrosis Factor (TNF-α) Levels
3.6. Determination of Interleukin-6 (IL-6) Levels
3.7. Determination of Interleukin-1β (IL-1β) Levels
3.8. Results of RNA Quality Testing
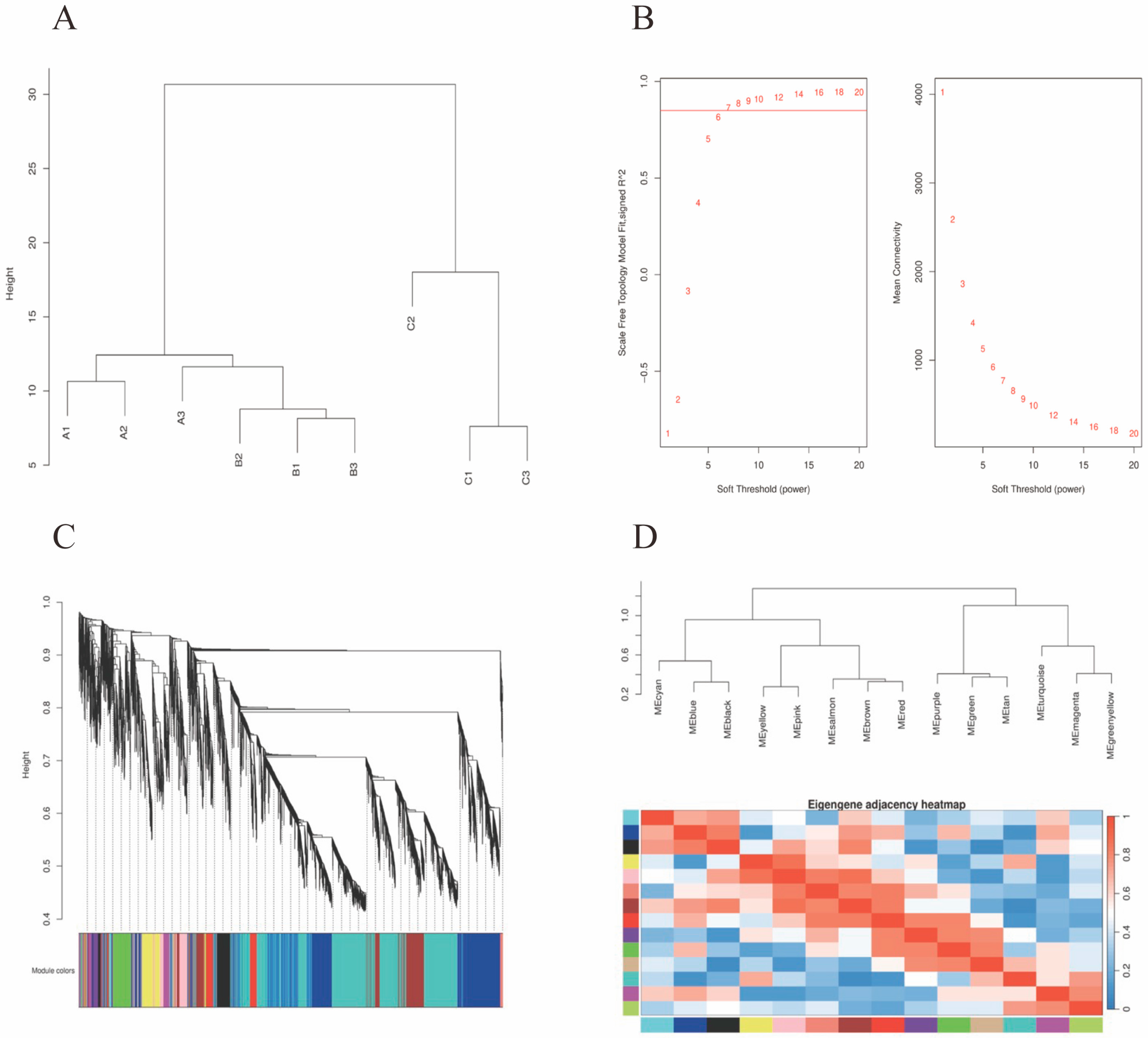
3.9. Sample Clustering and Outliers’ Detection
3.10. Soft Threshold Screening
3.11. WGCNA Analysis
3.11.1. Gene Clustering and Dendrogram Construction
3.11.2. Heatmap of Module Eigengene Correlations
3.11.3. Module-Trait Association Analysis
3.11.4. Analysis of Module Membership and Gene Significance
3.11.5. STRING Pathway Enrichment Analysis
3.12. Real-Time Fluorescence Quantitative PCR Validation
4. Conclusions
Author Contributions
Funding
Institutional Review Board Statement
Informed Consent Statement
Data Availability Statement
Conflicts of Interest
References
- Xiang, M.; Li, P.; Yue, X.; Liu, L.; Wang, L.; Sun, N.; Wang, K.; Zhang, Y.; Wang, H. Dysregulated Macrophage Immunity in Helicobacter pylori Infection: Unveiling Mechanistic Insights and Therapeutic Implications. Front. Immunol. 2025, 16, 1636768. [Google Scholar] [CrossRef]
- Ji, X.; Hou, C.; Yan, Y.; Shi, M.; Liu, Y. Comparison of Structural Characterization and Antioxidant Activity of Polysaccharides from Jujube (Ziziphus Jujuba Mill.) Fruit. Int. J. Biol. Macromol. 2020, 149, 1008–1018. [Google Scholar] [CrossRef]
- Fu, Y.-P.; Li, C.-Y.; Peng, X.; Zou, Y.-F.; Rise, F.; Paulsen, B.S.; Wangensteen, H.; Inngjerdingen, K.T. Polysaccharides from Aconitum carmichaelii Leaves: Structure, Immunomodulatory and Anti-Inflammatory Activities. Carbohydr. Polym. 2022, 291, 119655. [Google Scholar] [CrossRef]
- Ji, X.; Yan, Y.; Hou, C.; Shi, M.; Liu, Y. Structural Characterization of a Galacturonic Acid-Rich Polysaccharide from Ziziphus Jujuba Cv. Muzao. Int. J. Biol. Macromol. 2020, 147, 844–852. [Google Scholar] [CrossRef] [PubMed]
- Chen, N.; Ding, Y.; Li, X.; Li, J.; Cheng, Y.; Tian, Y.; Tian, Y.; Wu, M. Chemical Structures and Immunomodulatory Activities of Polysaccharides from Polygonatum kingianum. Int. J. Biol. Macromol. 2024, 279, 135406. [Google Scholar] [CrossRef] [PubMed]
- Shen, Y.; Zhao, H.; Wang, X.; Wu, S.; Wang, Y.; Wang, C.; Zhang, Y.; Zhao, H. Unraveling the Web of Defense: The Crucial Role of Polysaccharides in Immunity. Front. Immunol. 2024, 15, 1406213. [Google Scholar] [CrossRef]
- Tong, X.; Nie, W.; Pung, C.; Ye, H.; Ji, M.; Huang, X. Insight into the Relationship between Structure and Immunomodulatory Activity of Enzymatic Degradated Dendrobium officinale Polysaccharide Fractions. Food Biosci. 2025, 68, 106623. [Google Scholar] [CrossRef]
- Guan, H.; Ling, X.; Xu, J.; Zhu, Y.; Zhang, J.; Liu, X. Structural Characterization of Polysaccharide Derived from Gastrodia elata and Its Immunostimulatory Effect on RAW264.7 Cells. Molecules 2022, 27, 8059. [Google Scholar] [CrossRef] [PubMed]
- Liu, Y.; Tang, Q.; Zhang, J.; Xia, Y.; Yang, Y.; Wu, D.; Fan, H.; Cui, S.W. Triple Helix Conformation of β-d-Glucan from Ganoderma lucidum and Effect of Molecular Weight on Its Immunostimulatory Activity. Int. J. Biol. Macromol. 2018, 114, 1064–1070. [Google Scholar] [CrossRef]
- Situmorang, P.C.; Ilyas, S.; Syahputra, R.A.; Nugraha, A.P.; Putri, M.S.S.; Rumahorbo, C.G.P. Rhodomyrtus tomentosa (Aiton) Hassk. (Haramonting) Protects against Allethrin-Exposed Pulmo Damage in Rats: Mechanistic Interleukins. Front. Pharmacol. 2024, 15, 1343936. [Google Scholar] [CrossRef]
- Li, D.; Ibadullah, W.Z.; Shukri, R.; Duan, Q.; Gu, Y.; Mustapha, N.A. Structural Characterization and Antioxidant Activity of Polysaccharide from Rhodomyrtus tomentosa Berry. Food Chem. 2025, 484, 144150. [Google Scholar] [CrossRef]
- Li, D.; Duan, Q.; Wan Ibadullah, W.Z.; Shukri, R.; Gu, Y.; Nie, H.; Liu, Y.; Mustapha, N.A. A Novel Branched Polysaccharide from Rhodomyrtus tomentosa: Structural Elucidation, Physicochemical Properties and Antioxidant Activity. J. Sci. Food Agric. 2025; online ahead of print. [Google Scholar] [CrossRef]
- Cao, Y.; Chen, J.; Ren, G.; Zhang, Y.; Tan, X.; Yang, L. Punicalagin Prevents Inflammation in LPS- Induced RAW264.7 Macrophages by Inhibiting FoxO3a/Autophagy Signaling Pathway. Nutrients 2019, 11, 2794. [Google Scholar] [CrossRef] [PubMed]
- Humayun, S.; Rjabovs, V.; Justine, E.E.; Darko, C.N.S.; Howlader, M.M.; Reile, I.; Sim, J.H.; Kim, Y.-J.; Tuvikene, R. Immunomodulatory Activity of Red Algal Galactans and Their Partially Depolymerized Derivatives in RAW264.7 Macrophages. Carbohydr. Polym. 2025, 347, 122741. [Google Scholar] [CrossRef] [PubMed]
- Wei, H.; Wang, Y.; Li, W.; Qiu, Y.; Hua, C.; Zhang, Y.; Guo, Z.; Xie, Z. Immunomodulatory Activity and Active Mechanisms of a Low Molecular Polysaccharide Isolated from Lanzhou Lily Bulbs in RAW264.7 Macrophages. J. Funct. Foods 2022, 92, 105071. [Google Scholar] [CrossRef]
- Yu, Y.; Zhu, H.; Shen, M.; Yu, Q.; Chen, Y.; Mo, S.; Xie, J. Sulfated Cyclocarya paliurus Polysaccharides Exert Immunomodulatory Potential on Macrophages via Toll-like Receptor 4 Mediated MAPK/NF-κB Signaling Pathways. Food Sci. Hum. Wellness 2024, 13, 115–123. [Google Scholar] [CrossRef]
- Zhu, L.; Yu, X.; Ren, Y.; Jin, W.; Guo, Y.; Zong, J.; Liu, Y. Polysaccharide from Asparagus Officinalis Activated Macrophages through NLRP3 Inflammasome Based on RNA-Seq Analysis. Biomed. Pharmacother. 2024, 181, 117729. [Google Scholar] [CrossRef]
- Szklarczyk, D.; Kirsch, R.; Koutrouli, M.; Nastou, K.; Mehryary, F.; Hachilif, R.; Gable, A.L.; Fang, T.; Doncheva, N.T.; Pyysalo, S.; et al. The STRING Database in 2023: Protein–Protein Association Networks and Functional Enrichment Analyses for Any Sequenced Genome of Interest. Nucleic Acids Res. 2023, 51, D638–D646. [Google Scholar] [CrossRef] [PubMed]
- Shi, D.; Xu, X.; Wang, J.; Bu, T.; Sun, P.; Yang, K.; Cai, M. Synergistic Anti-Inflammatory Effects of Ganoderma lucidum Polysaccharide and Ganoderic Acid A on LPS-Induced RAW264.7 Cells by Inhibition of TLR4/NF-κB Activation. Int. J. Biol. Macromol. 2025, 309, 143074. [Google Scholar] [CrossRef]
- Skrzydlewski, P.; Twarużek, M.; Grajewski, J. Cytotoxicity of Mycotoxins and Their Combinations on Different Cell Lines: A Review. Toxins 2022, 14, 244. [Google Scholar] [CrossRef]
- Pidwill, G.R.; Gibson, J.F.; Cole, J.; Renshaw, S.A.; Foster, S.J. The Role of Macrophages in Staphylococcus aureus Infection. Front. Immunol. 2021, 11, 620339. [Google Scholar] [CrossRef] [PubMed]
- Khan, A.I.; Rehman, A.U.; Farooqui, N.A.; Siddiqui, N.Z.; Ayub, Q.; Ramzan, M.N.; Zexu, W.; Zhang, X.; Yu, Y.; Xin, Y.; et al. Shrimp Peptide Hydrolysate Modulates the Immune Response in Cyclophosphamide Immunosuppressed Mice Model. J. Food Biochem. 2022, 46, e14251. [Google Scholar] [CrossRef] [PubMed]
- Shi, X.; Zhang, X.; Wang, Y.; Zhao, Y.; Wang, J. Polysaccharides from Hericium erinaceus and Its Immunomodulatory Effects on RAW 264.7 Macrophages. Int. J. Biol. Macromol. 2024, 278, 134947. [Google Scholar] [CrossRef] [PubMed]
- Wang, F.; Li, N.; Li, H.; Di, Y.; Li, F.; Jiang, P.; Wang, G. An Alkali-Extracted Neutral Heteropolysaccharide from Phellinus nigricans Used as an Immunopotentiator in Immunosuppressed Mice by Activating Macrophages. Carbohydr. Polym. 2024, 335, 122110. [Google Scholar] [CrossRef]
- Sun, S.; Li, K.; Xiao, L.; Lei, Z.; Zhang, Z. Characterization of Polysaccharide from Helicteres angustifolia L. and Its Immunomodulatory Activities on Macrophages RAW264.7. Biomed. Pharmacother. 2019, 109, 262–270. [Google Scholar] [CrossRef]
- Ren, Z.; Qin, T.; Qiu, F.; Song, Y.; Lin, D.; Ma, Y.; Li, J.; Huang, Y. Immunomodulatory Effects of Hydroxyethylated Hericium erinaceus Polysaccharide on Macrophages RAW264.7. Int. J. Biol. Macromol. 2017, 105, 879–885. [Google Scholar] [CrossRef]
- Yan, W.; Luo, J.; Yu, Z.; Xu, B. A Critical Review on Intestinal Mucosal Barrier Protection Effects of Dietary Polysaccharides. Food Funct. 2024, 15, 481–492. [Google Scholar] [CrossRef]
- Rendra, E.; Riabov, V.; Mossel, D.M.; Sevastyanova, T.; Harmsen, M.C.; Kzhyshkowska, J. Reactive Oxygen Species (ROS) in Macrophage Activation and Function in Diabetes. Immunobiology 2019, 224, 242–253. [Google Scholar] [CrossRef]
- To, E.E.; O’Leary, J.J.; O’Neill, L.A.J.; Vlahos, R.; Bozinovski, S.; Porter, C.J.H.; Brooks, R.D.; Brooks, D.A.; Selemidis, S. Spatial Properties of Reactive Oxygen Species Govern Pathogen-Specific Immune System Responses. Antioxid. Redox Signal. 2020, 32, 982–992. [Google Scholar] [CrossRef]
- Sun, D.; Chang, Q.; Lu, F. Immunomodulation in Diabetic Wounds Healing: The Intersection of Macrophage Reprogramming and Immunotherapeutic Hydrogels. J. Tissue Eng. 2024, 15, 20417314241265202. [Google Scholar] [CrossRef] [PubMed]
- Sun, M.-G.; Chen, J.-J.; Xu, J.-M.; Chen, W.; Chen, X.-B.; Yang, D.-S. The Chemical Profiling and Immunological Activity of Polysaccharides from the Rhizome of Imperata Cylindrica Using Hot Water Extraction. Molecules 2025, 30, 2635. [Google Scholar] [CrossRef]
- Al-Qahtani, A.A.; Alhamlan, F.S.; Al-Qahtani, A.A. Pro-Inflammatory and Anti-Inflammatory Interleukins in Infectious Diseases: A Comprehensive Review. Trop. Med. Infect. Dis. 2024, 9, 13. [Google Scholar] [CrossRef]
- Guan, Y.; Chen, J.Q.; Li, X.Y.; Jiang, S.N. ClyA Enhances LPS-Induced IL-1β Secretion in Human Macrophages through TLR4 and NLRP3 Signaling. J. Biol. Regul. Homeost. Agents 2021, 35, 495–504. [Google Scholar] [CrossRef]
- Canton, M.; Sánchez-Rodríguez, R.; Spera, I.; Venegas, F.C.; Favia, M.; Viola, A.; Castegna, A. Reactive Oxygen Species in Macrophages: Sources and Targets. Front. Immunol. 2021, 12, 734229. [Google Scholar] [CrossRef]
- Cao, Z.; Conway, K.L.; Heath, R.J.; Rush, J.S.; Leshchiner, E.S.; Ramirez-Ortiz, Z.G.; Nedelsky, N.B.; Huang, H.; Ng, A.; Gardet, A.; et al. Ubiquitin Ligase TRIM62 Regulates CARD9-Mediated Anti-Fungal Immunity and Intestinal Inflammation. Immunity 2015, 43, 715–726. [Google Scholar] [CrossRef]
- Zheng, B.; Zhou, X.; Hu, X.; Chen, Y.; Xie, J.; Yu, Q. Advances in the Regulation of Natural Polysaccharides on Human Health: The Role of Apoptosis/Autophagy Pathway. Crit. Rev. Food Sci. Nutr. 2023, 63, 3931–3942. [Google Scholar] [CrossRef]
- Yin, M.; Zhang, Y.; Li, H. Advances in Research on Immunoregulation of Macrophages by Plant Polysaccharides. Front. Immunol. 2019, 10, 145. [Google Scholar] [CrossRef]
- Rejiepu, M.; Shen, J.; Liang, J.; Maitikabili, A.; Yang, J.; Zhang, L.; Mi, N. Peganum harmala Polysaccharide Mitigates LPS-Induced Inflammatory Response in Macrophages by Activating Autophagy Pathway. Food Sci. Nutr. 2025, 13, e4501. [Google Scholar] [CrossRef] [PubMed]









| Primer | Sequence (5-3′) | Product (bp) |
|---|---|---|
| Dram1-F Dram1-R | TCATCTCCTACGTGGTCGC CTGCGCCAAGAAATGCAGAG | 135 bp |
| Bnip3l-F Bnip3l-R | CTGGAGCACGTTCCTTCCTC ACAGTGCGAACTGCCTCTTG | 111 bp |
| Bmf-F Bmf-R | CAGAGACTCTTTTACGGCAACG ACTGGTCTGCAATACACTGAAG | 157 bp |
| Bnip3-F Bnip3-R | CTGGGTAGAACTGCACTTCAG GGAGCTACTTCGTCCAGATTCAT | 124 bp |
| mGAPDH-F mGAPDH-R | AGGTCGGTGTGAACGGATTTG TGTAGACCATGTAGTTGAGGTCA | 123 bp |
| Sample | Concentration (ng/μL) | Volume (μL) | Total Amount (μg) | Integrity Value | Testing Conclusion |
|---|---|---|---|---|---|
| A1 | 509 | 45 | 22.905 | 9.8 | A |
| A2 | 514 | 45 | 23.130 | 9.7 | A |
| A3 | 243 | 45 | 10.935 | 8.8 | A |
| B1 | 365 | 45 | 16.425 | 9.8 | A |
| B2 | 168 | 45 | 7.560 | 9.7 | A |
| B3 | 293 | 45 | 13.185 | 9.7 | A |
| C1 | 273 | 45 | 12.285 | 9.7 | A |
| C2 | 217 | 45 | 9.765 | 9.6 | A |
| C3 | 256 | 45 | 11.52 | 9.8 | A |
Disclaimer/Publisher’s Note: The statements, opinions and data contained in all publications are solely those of the individual author(s) and contributor(s) and not of MDPI and/or the editor(s). MDPI and/or the editor(s) disclaim responsibility for any injury to people or property resulting from any ideas, methods, instructions or products referred to in the content. |
© 2026 by the authors. Licensee MDPI, Basel, Switzerland. This article is an open access article distributed under the terms and conditions of the Creative Commons Attribution (CC BY) license.
Share and Cite
Li, D.; Duan, Q.; Wan Ibadullah, W.Z.; Shukri, R.; Nie, H.; Ren, A.; Mustapha, N.A. Transcriptome Analysis Reveals the Immunoregulatory Effect of Two Polysaccharides from Rhodomyrtus tomentosa. Foods 2026, 15, 235. https://doi.org/10.3390/foods15020235
Li D, Duan Q, Wan Ibadullah WZ, Shukri R, Nie H, Ren A, Mustapha NA. Transcriptome Analysis Reveals the Immunoregulatory Effect of Two Polysaccharides from Rhodomyrtus tomentosa. Foods. 2026; 15(2):235. https://doi.org/10.3390/foods15020235
Chicago/Turabian StyleLi, Dingjin, Qiuxia Duan, Wan Zunairah Wan Ibadullah, Radhiah Shukri, Hui Nie, Aiqing Ren, and Nor Afizah Mustapha. 2026. "Transcriptome Analysis Reveals the Immunoregulatory Effect of Two Polysaccharides from Rhodomyrtus tomentosa" Foods 15, no. 2: 235. https://doi.org/10.3390/foods15020235
APA StyleLi, D., Duan, Q., Wan Ibadullah, W. Z., Shukri, R., Nie, H., Ren, A., & Mustapha, N. A. (2026). Transcriptome Analysis Reveals the Immunoregulatory Effect of Two Polysaccharides from Rhodomyrtus tomentosa. Foods, 15(2), 235. https://doi.org/10.3390/foods15020235

