L-Arabinose Alleviates Functional Constipation in Mice by Regulating Gut Microbiota and Metabolites
Abstract
1. Introduction
2. Materials and Methods
2.1. Animals and Experimental Design
2.2. Water Content in Faeces
2.3. The First Black Stool Defecation Time
2.4. Small Intestine Propulsion Rate
2.5. Western Blot Analysis
2.6. ELISA
2.7. H&E Staining
2.8. Fecal Microbiota Analysis
2.9. Fecal Metabolomic Analysis
2.10. Statistical Analysis
3. Results
3.1. The Effect of L-Arabinose on Defecation-Related Parameters in Functionally Constipated Mice
3.2. The Effects of L-Arabinose on Colon Tissue Morphology, Functional Constipation-Related Intestinal Protein Expression, and Serum Neurotransmitter Levels
3.2.1. The Effect of L-Arabinose on the Morphology of Colon Tissue in Functionally Constipated Mice
3.2.2. The Effect of L-Arabinose on the Expression Level of Functional Constipation-Related Intestinal Proteins
3.2.3. The Effect of L-Arabinose on Hormones and Neurotransmitters in Functionally Constipated Mice
3.3. The Effect of L-Arabinose on Intestinal Microorganisms in Functionally Constipated Mice
3.3.1. The Effect of L-Arabinose on the Abundance and Diversity of Gut Microbiota in Functionally Constipated Mice
3.3.2. Microbiota Variation
3.3.3. Prediction of Microbial Function
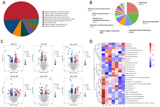
3.4. The Effect of L-Arabinose on Intestinal Metabolites in Functionally Constipated Mice
3.5. The Effect of L-Arabinose on Intestinal Metabolite Pathways in Functionally Constipated Mice
3.6. Association Analysis of Gut Microorganisms and Metabolites in Constipated Mice
4. Discussion
5. Conclusions
Supplementary Materials
Author Contributions
Funding
Institutional Review Board Statement
Informed Consent Statement
Data Availability Statement
Acknowledgments
Conflicts of Interest
References
- Sanchez, M.I.; Bercik, P. Epidemiology and burden of chronic constipation. Can. J. Gastroenterol. Hepatol. 2011, 25 (Suppl. SB), 11B–15B. [Google Scholar] [CrossRef] [PubMed]
- Hojo, M.; Shibuya, T.; Nagahara, A. Management of Chronic Constipation: A Comprehensive Review. Intern. Med. 2025, 64, 7–15. [Google Scholar] [CrossRef]
- Suares, N.C.; Ford, A.C. Prevalence of, and risk factors for, chronic idiopathic constipation in the community: Systematic review and meta-analysis. Am. J. Gastroenterol. 2011, 106, 1582–1591; quiz 1581, 1592. [Google Scholar] [CrossRef]
- Harris, L.A.; Horn, J.; Kissous-Hunt, M.; Magnus, L.; Quigley, E.M.M. The Better Understanding and Recognition of the Disconnects, Experiences, and Needs of Patients with Chronic Idiopathic Constipation (BURDEN-CIC) Study: Results of an Online Questionnaire. Adv. Ther. 2017, 34, 2661–2673. [Google Scholar] [CrossRef]
- Sumida, K.; Molnar, M.Z.; Potukuchi, P.K.; Thomas, F.; Lu, J.L.; Yamagata, K.; Kalantar-Zadeh, K.; Kovesdy, C.P. Constipation and risk of death and cardiovascular events. Atherosclerosis 2019, 281, 114–120. [Google Scholar] [CrossRef]
- Guérin, A.; Mody, R.; Fok, B.; Lasch, K.L.; Zhou, Z.; Wu, E.Q.; Zhou, W.; Talley, N.J. Risk of developing colorectal cancer and benign colorectal neoplasm in patients with chronic constipation. Aliment. Pharmacol. Ther. 2014, 40, 83–92. [Google Scholar] [CrossRef] [PubMed]
- Honkura, K.; Tomata, Y.; Sugiyama, K.; Kaiho, Y.; Watanabe, T.; Zhang, S.; Sugawara, Y.; Tsuji, I. Defecation frequency and cardiovascular disease mortality in Japan: The Ohsaki cohort study. Atherosclerosis 2016, 246, 251–256. [Google Scholar] [CrossRef] [PubMed]
- Dimidi, E.; Christodoulides, S.; Fragkos, K.C.; Scott, S.M.; Whelan, K. The effect of probiotics on functional constipation in adults: A systematic review and meta-analysis of randomized controlled trials. Am. J. Clin. Nutr. 2014, 100, 1075–1084. [Google Scholar] [CrossRef]
- Chen, L.; Zhang, J.; Suo, H.; Wang, W.; Wang, H.; Zhang, Y.; Hu, Q.; Zhao, X.; Li, J. Preventive Effects of Different Fermentation Times of Shuidouchi on Diphenoxylate-Induced Constipation in Mice. Foods 2019, 8, 86. [Google Scholar] [CrossRef]
- Serra, J.; Pohl, D.; Azpiroz, F.; Chiarioni, G.; Ducrotté, P.; Gourcerol, G.; Hungin, A.P.S.; Layer, P.; Mendive, J.M.; Pfeifer, J.; et al. European society of neurogastroenterology and motility guidelines on functional constipation in adults. Neurogastroenterol. Motil. 2020, 32, e13762. [Google Scholar] [CrossRef]
- Zhang, C.; Wang, L.; Liu, X.; Wang, G.; Zhao, J.; Chen, W. Bifidobacterium longum subsp. longum relieves loperamide hydrochloride-induced constipation in mice by enhancing bile acid dissociation. Food Funct. 2025, 16, 297–313. [Google Scholar] [CrossRef] [PubMed]
- Huang, Y.P.; Shi, J.Y.; Luo, X.T.; Luo, S.C.; Cheung, P.C.K.; Corke, H.; Yang, Q.Q.; Zhang, B.B. How do probiotics alleviate constipation? A narrative review of mechanisms. Crit. Rev. Biotechnol. 2025, 45, 80–96. [Google Scholar] [CrossRef] [PubMed]
- Khalif, I.L.; Quigley, E.M.; Konovitch, E.A.; Maximova, I.D. Alterations in the colonic flora and intestinal permeability and evidence of immune activation in chronic constipation. Dig. Liver Dis. 2005, 37, 838–849. [Google Scholar] [CrossRef] [PubMed]
- Hurst, N.R.; Kendig, D.M.; Murthy, K.S.; Grider, J.R. The short chain fatty acids, butyrate and propionate, have differential effects on the motility of the guinea pig colon. Neurogastroenterol. Motil. 2014, 26, 1586–1596. [Google Scholar] [CrossRef] [PubMed]
- Martín, R.; Chamignon, C.; Mhedbi-Hajri, N.; Chain, F.; Derrien, M.; Escribano-Vázquez, U.; Garault, P.; Cotillard, A.; Pham, H.P.; Chervaux, C.; et al. The potential probiotic Lactobacillus rhamnosus CNCM I-3690 strain protects the intestinal barrier by stimulating both mucus production and cytoprotective response. Sci. Rep. 2019, 9, 5398. [Google Scholar] [CrossRef]
- Yu, Y.-Y.; Fu, H.-Q.; Du, H.-Y.; Zhang, J.; Chen, K.-Y.; Zhao, Y.-X.; Gao, Y.; Li, M.-H. Overview of research on the application of medicine food homologous bioactive ingredients to functional constipation. Food Med. Homol. 2025. [Google Scholar] [CrossRef]
- Zhang, Q.; Zhong, D.; Sun, R.; Zhang, Y.; Pegg, R.B.; Zhong, G. Prevention of loperamide induced constipation in mice by KGM and the mechanisms of different gastrointestinal tract microbiota regulation. Carbohydr. Polym. 2021, 256, 117418. [Google Scholar] [CrossRef]
- Zhang, Z.J.; Hu, W.J.; Yu, A.Q.; Wu, L.H.; Yang, D.Q.; Kuang, H.X.; Wang, M. Review of polysaccharides from Chrysanthemum morifolium Ramat.: Extraction, purification, structural characteristics, health benefits, structural-activity relationships and applications. Int. J. Biol. Macromol. 2024, 278, 134919. [Google Scholar] [CrossRef]
- Liu, Y.; Yang, L.; Bi, C.; Tang, K.; Zhang, B. Nostoc sphaeroides Kütz Polysaccharide Improved Constipation and Promoted Intestinal Motility in Rats. Evid.-Based Complement. Altern. Med. Ecam 2021, 2021, 5596531. [Google Scholar] [CrossRef]
- Liu, X.; Jian, C.; Li, M.; Wei, F.; Liu, H.; Qin, X. Microbiome-metabolomics deciphers the effects of Cistanche deserticola polysaccharides on aged constipated rats. Food Funct. 2022, 13, 3993–4008. [Google Scholar] [CrossRef]
- Deng, Z.; Fu, Z.; Yan, W.; Nie, K.; Ding, L.; Ma, D.; Huang, H.; Li, T.; Xie, J.; Fu, L. The different effects of Chinese Herb Solid Drink and lactulose on gut microbiota in rats with slow transit constipation induced by compound diphenoxylate. Food Res. Int. 2021, 143, 110273. [Google Scholar] [CrossRef] [PubMed]
- Zhao, L.; Wang, Y.; Zhang, G.; Zhang, T.; Lou, J.; Liu, J. L-Arabinose Elicits Gut-Derived Hydrogen Production and Ameliorates Metabolic Syndrome in C57BL/6J Mice on High-Fat-Diet. Nutrients 2019, 11, 3054. [Google Scholar] [CrossRef]
- Mariette, A.; Kang, H.S.; Heazlewood, J.L.; Persson, S.; Ebert, B.; Lampugnani, E.R. Not Just a Simple Sugar: Arabinose Metabolism and Function in Plants. Plant Cell Physiol. 2021, 62, 1791–1812. [Google Scholar] [CrossRef] [PubMed]
- Kotake, T.; Yamanashi, Y.; Imaizumi, C.; Tsumuraya, Y. Metabolism of L-Arabinose in plants. J. Plant Res. 2016, 129, 781–792. [Google Scholar] [CrossRef]
- Németh, Z.; Kulcsár, L.; Flipphi, M.; Orosz, A.; Aguilar-Pontes, M.V.; de Vries, R.P.; Karaffa, L.; Fekete, E. l-Arabinose induces d-galactose catabolism via the Leloir pathway in Aspergillus nidulans. Fungal Genet. Biol. FG B 2019, 123, 53–59. [Google Scholar] [CrossRef] [PubMed]
- Seri, K.; Sanai, K.; Matsuo, N.; Kawakubo, K.; Xue, C.; Inoue, S. L-Arabinose selectively inhibits intestinal sucrase in an uncompetitive manner and suppresses glycemic response after sucrose ingestion in animals. Metab. Clin. Exp. 1996, 45, 1368–1374. [Google Scholar] [CrossRef]
- Osaki, S.; Kimura, T.; Sugimoto, T.; Hizukuri, S.; Iritani, N. L-Arabinose feeding prevents increases due to dietary sucrose in lipogenic enzymes and triacylglycerol levels in rats. J. Nutr. 2001, 131, 796–799. [Google Scholar] [CrossRef]
- Kang, L.; Pang, J.; Zhang, X.; Liu, Y.; Wu, Y.; Wang, J.; Han, D. L-Arabinose Attenuates LPS-Induced Intestinal Inflammation and Injury through Reduced M1 Macrophage Polarization. J. Nutr. 2023, 153, 3327–3340. [Google Scholar] [CrossRef]
- Fehér, C. Novel approaches for biotechnological production and application of L-Arabinose. J. Carbohydr. Chem. 2018, 37, 251–284. [Google Scholar] [CrossRef]
- Hao, L.; Lu, X.; Sun, M.; Li, K.; Shen, L.; Wu, T. Protective effects of L-Arabinose in high-carbohydrate, high-fat diet-induced metabolic syndrome in rats. Food Nutr. Res. 2015, 59, 28886. [Google Scholar] [CrossRef]
- Li, Y.; Pan, H.; Liu, J.X.; Li, T.; Liu, S.; Shi, W.; Sun, C.; Fan, M.; Xue, L.; Wang, Y.; et al. l-Arabinose Inhibits Colitis by Modulating Gut Microbiota in Mice. J. Agric. Food Chem. 2019, 67, 13299–13306. [Google Scholar] [CrossRef] [PubMed]
- Wang, D.; Liao, X.; Zhang, H.; Wang, Y.; Zhang, M.; Ren, F.; Ma, X.; Sheng, J.; Jin, P.; Yu, D.; et al. A syrup containing L-Arabinose and D-xylose appears superior to PEG-4000 as a bowel cleansing agent. AMB Express 2024, 14, 63. [Google Scholar] [CrossRef] [PubMed]
- Huang, Y.; Guo, Y.; Li, X.; Xiao, Y.; Wang, Z.; Song, L.; Ren, Z. Effects of Lactiplantibacillus plantarum GUANKE on Diphenoxylate-Induced Slow Transit Constipation and Gut Microbiota in Mice. Nutrients 2023, 15, 3741. [Google Scholar] [CrossRef] [PubMed]
- Wang, L.; Yang, S.; Mei, C.; Tang, N.; Wang, J.; Yu, Q.; Wang, G.; Wu, G.; Zhao, J.; Chen, W. Lactobacillus paracasei Relieves Constipation by Acting on the Acetic Acid-5-HT-Intestinal Motility Pathway. Foods 2023, 12, 4176. [Google Scholar] [CrossRef]
- Wang, G.; Yang, S.; Sun, S.; Si, Q.; Wang, L.; Zhang, Q.; Wu, G.; Zhao, J.; Zhang, H.; Chen, W. Lactobacillus rhamnosus Strains Relieve Loperamide-Induced Constipation via Different Pathways Independent of Short-Chain Fatty Acids. Front. Cell. Infect. Microbiol. 2020, 10, 423. [Google Scholar] [CrossRef]
- Liu, G.; Yu, Q.; Tan, B.; Ke, X.; Zhang, C.; Li, H.; Zhang, T.; Lu, Y. Gut dysbiosis impairs hippocampal plasticity and behaviors by remodeling serum metabolome. Gut Microbes 2022, 14, 2104089. [Google Scholar] [CrossRef]
- Kennedy, K.; Hall, M.W.; Lynch, M.D.; Moreno-Hagelsieb, G.; Neufeld, J.D. Evaluating bias of illumina-based bacterial 16S rRNA gene profiles. Appl. Environ. Microbiol. 2014, 80, 5717–5722. [Google Scholar] [CrossRef]
- Zhang, H.; Zu, Q.; Zhang, J.; Liu, S.; Zhang, G.; Chang, X.; Li, X. Soluble Dietary Fiber of Hawthorn Relieves Constipation Induced by Loperamide Hydrochloride by Improving Intestinal Flora and Inflammation, Thereby Regulating the Aquaporin Ion Pathway in Mice. Foods 2024, 13, 2220. [Google Scholar] [CrossRef]
- Kim, J.E.; Song, H.J.; Choi, Y.J.; Jin, Y.J.; Roh, Y.J.; Seol, A.; Park, S.H.; Park, J.M.; Kang, H.G.; Hwang, D.Y. Improvement of the intestinal epithelial barrier during laxative effects of phlorotannin in loperamide-induced constipation of SD rats. Lab. Anim. Res. 2023, 39, 1. [Google Scholar] [CrossRef]
- Aßhauer, K.P.; Wemheuer, B.; Daniel, R.; Meinicke, P. Tax4Fun: Predicting functional profiles from metagenomic 16S rRNA data. Bioinformatics 2015, 31, 2882–2884. [Google Scholar] [CrossRef]
- Zheng, Y.; Yue, C.; Zhang, H.; Chen, H.; Liu, Y.; Li, J. Deoxycholic Acid and Lithocholic Acid Alleviate Liver Injury and Inflammation in Mice with Klebsiella pneumoniae-Induced Liver Abscess and Bacteremia. J. Inflamm. Res. 2021, 14, 777–789. [Google Scholar] [CrossRef]
- Lajczak-McGinley, N.K.; Porru, E.; Fallon, C.M.; Smyth, J.; Curley, C.; McCarron, P.A.; Tambuwala, M.M.; Roda, A.; Keely, S.J. The secondary bile acids, ursodeoxycholic acid and lithocholic acid, protect against intestinal inflammation by inhibition of epithelial apoptosis. Physiol. Rep. 2020, 8, e14456. [Google Scholar] [CrossRef]
- Radzikh, I.; Fatica, E.; Kodger, J.; Shah, R.; Pearce, R.; Sandlers, Y.I. Metabolic Outcomes of Anaplerotic Dodecanedioic Acid Supplementation in Very Long Chain Acyl-CoA Dehydrogenase (VLCAD) Deficient Fibroblasts. Metabolites 2021, 11, 538. [Google Scholar] [CrossRef] [PubMed]
- Liu, Y.; Pan, S.; Zhang, X.; Huang, H. In Vitro Reconstitution of the Pantothenic Acid Degradation Pathway in Ochrobactrum anthropi. ACS Chem. Biol. 2021, 16, 1350–1353. [Google Scholar] [CrossRef]
- Jani, B.; Marsicano, E. Constipation: Evaluation and Management. Mo. Med. 2018, 115, 236–240. [Google Scholar] [PubMed]
- Korterink, J.J.; Rutten, J.M.; Venmans, L.; Benninga, M.A.; Tabbers, M.M. Pharmacologic treatment in pediatric functional abdominal pain disorders: A systematic review. J. Pediatr. 2015, 166, 424–431.e426. [Google Scholar] [CrossRef]
- Guo, Y.; Song, L.; Huang, Y.; Li, X.; Xiao, Y.; Wang, Z.; Ren, Z. Latilactobacillus sakei Furu2019 and stachyose as probiotics, prebiotics, and synbiotics alleviate constipation in mice. Front. Nutr. 2022, 9, 1039403. [Google Scholar] [CrossRef]
- Huang, J.; Lin, B.; Zhang, Y.; Xie, Z.; Zheng, Y.; Wang, Q.; Xiao, H. Bamboo shavings derived O-acetylated xylan alleviates loperamide-induced constipation in mice. Carbohydr. Polym. 2022, 276, 118761. [Google Scholar] [CrossRef]
- Wang, Z.; Shi, Y.; Zeng, S.; Zheng, Y.; Wang, H.; Liao, H.; Song, J.; Zhang, X.; Cao, J.; Li, C. Polysaccharides from Holothuria leucospilota Relieve Loperamide-Induced Constipation Symptoms in Mice. Int. J. Mol. Sci. 2023, 24, 2553. [Google Scholar] [CrossRef] [PubMed]
- Hu, T.G.; Wen, P.; Fu, H.Z.; Lin, G.Y.; Liao, S.T.; Zou, Y.X. Protective effect of mulberry (Morus atropurpurea) fruit against diphenoxylate-induced constipation in mice through the modulation of gut microbiota. Food Funct. 2019, 10, 1513–1528. [Google Scholar] [CrossRef]
- Chen, J.Q.; Li, D.W.; Chen, Y.Y.; Tao, H.J.; Pu, Z.J.; Zhang, J.; Tan, Y.J.; Shi, X.Q.; Yue, S.J.; Zhou, G.S.; et al. Elucidating dosage-effect relationship of different efficacy of rhubarb in constipation model rats by factor analysis. J. Ethnopharmacol. 2019, 238, 111868. [Google Scholar] [CrossRef] [PubMed]
- Zhou, X.; Mao, B.; Tang, X.; Zhang, Q.; Zhao, J.; Zhang, H.; Cui, S. Exploring the Dose-Effect Relationship of Bifidobacterium longum in Relieving Loperamide Hydrochloride-Induced Constipation in Rats through Colon-Released Capsules. Int. J. Mol. Sci. 2023, 24, 6585. [Google Scholar] [CrossRef] [PubMed]
- Zhao, X.; Yi, R.; Qian, Y.; Park, K.Y. Lactobacillus plantarum YS-3 Prevents Activated Carbon-Induced Constipation in Mice. J. Med. Food 2018, 21, 575–584. [Google Scholar] [CrossRef]
- Feighner, S.D.; Tan, C.P.; McKee, K.K.; Palyha, O.C.; Hreniuk, D.L.; Pong, S.S.; Austin, C.P.; Figueroa, D.; MacNeil, D.; Cascieri, M.A.; et al. Receptor for motilin identified in the human gastrointestinal system. Science 1999, 284, 2184–2188. [Google Scholar] [CrossRef] [PubMed]
- Giancola, F.; Torresan, F.; Repossi, R.; Bianco, F.; Latorre, R.; Ioannou, A.; Guarino, M.; Volta, U.; Clavenzani, P.; Mazzoni, M.; et al. Downregulation of neuronal vasoactive intestinal polypeptide in Parkinson’s disease and chronic constipation. Neurogastroenterol. Motil. 2017, 29, e12995. [Google Scholar] [CrossRef]
- Xi, H.; Youguang, X.; Kai, H.; Weiwei, Q.I.; Qing, L.; Qing, Z.; Jingbo, X. Hetong decoction relieves loperamide-induced constipation in rats by regulating expression of aquaporins. J. Tradit. Chin. Med. 2023, 43, 1160–1167. [Google Scholar]
- Silberstein, C.; Kierbel, A.; Amodeo, G.; Zotta, E.; Bigi, F.; Berkowski, D.; Ibarra, C. Functional characterization and localization of AQP3 in the human colon. Braz. J. Med. Biol. Res. 1999, 32, 1303–1313. [Google Scholar] [CrossRef]
- Wang, Y.; Jiang, H.; Wang, L.; Gan, H.; Xiao, X.; Huang, L.; Li, W.; Li, Z. Luteolin ameliorates loperamide-induced functional constipation in mice. Braz. J. Med. Biol. Res. 2023, 56, e12466. [Google Scholar] [CrossRef]
- Jang, J.H.; Kim, S.M.; Suh, H.J.; Gim, M.; Shin, H.; Jang, H.; Choi, H.S.; Han, S.H.; Chang, Y.B. Lactitol Alleviates Loperamide-Induced Constipation in Sprague Dawley Rats by Regulating Serotonin, Short-Chain Fatty Acids, and Gut Microbiota. Foods 2024, 13, 2128. [Google Scholar] [CrossRef]
- Gao, C.-C.; Li, G.-W.; Wang, T.-T.; Gao, L.; Wang, F.-F.; Shang, H.-W.; Yang, Z.-J.; Guo, Y.-X.; Wang, B.-Y.; Xu, J.-D. Rhubarb extract relieves constipation by stimulating mucus production in the colon and altering the intestinal flora. Biomed. Pharmacother. 2021, 138, 111479. [Google Scholar] [CrossRef]
- Xu, M.; Wang, W.; Su, S.; Li, W.; Hu, X.; Zhang, J. Arecoline alleviated loperamide induced constipation by regulating gut microbes and the expression of colonic genome. Ecotoxicol. Environ. Saf. 2023, 264, 115423. [Google Scholar] [CrossRef] [PubMed]
- Zhou, J.; Yuan, X.; Liu, Y. The gut microbiota-constipation connection: Insights from a two sample bidirectional Mendelian randomization study. Microb. Pathog. 2024, 192, 106667. [Google Scholar] [CrossRef] [PubMed]
- Zhang, X.; Zheng, J.; Jiang, N.; Sun, G.; Bao, X.; Kong, M.; Cheng, X.; Lin, A.; Liu, H. Modulation of gut microbiota and intestinal metabolites by lactulose improves loperamide-induced constipation in mice. Eur. J. Pharm. Sci. 2021, 158, 105676. [Google Scholar] [CrossRef]
- Zhang, Q.; Zhong, D.; Ren, Y.Y.; Meng, Z.K.; Pegg, R.B.; Zhong, G. Effect of konjac glucomannan on metabolites in the stomach, small intestine and large intestine of constipated mice and prediction of the KEGG pathway. Food Funct. 2021, 12, 3044–3056. [Google Scholar] [CrossRef]






Disclaimer/Publisher’s Note: The statements, opinions and data contained in all publications are solely those of the individual author(s) and contributor(s) and not of MDPI and/or the editor(s). MDPI and/or the editor(s) disclaim responsibility for any injury to people or property resulting from any ideas, methods, instructions or products referred to in the content. |
© 2025 by the authors. Licensee MDPI, Basel, Switzerland. This article is an open access article distributed under the terms and conditions of the Creative Commons Attribution (CC BY) license (https://creativecommons.org/licenses/by/4.0/).
Share and Cite
Liu, K.; Dong, H.; Li, X.; Hu, C.; Cui, F.; Li, S.; Zhang, X.; Du, Y.; Yang, P.; Ji, W.; et al. L-Arabinose Alleviates Functional Constipation in Mice by Regulating Gut Microbiota and Metabolites. Foods 2025, 14, 900. https://doi.org/10.3390/foods14050900
Liu K, Dong H, Li X, Hu C, Cui F, Li S, Zhang X, Du Y, Yang P, Ji W, et al. L-Arabinose Alleviates Functional Constipation in Mice by Regulating Gut Microbiota and Metabolites. Foods. 2025; 14(5):900. https://doi.org/10.3390/foods14050900
Chicago/Turabian StyleLiu, Ke, Huixuan Dong, Xinran Li, Chaoqun Hu, Fengya Cui, Shiji Li, Xiaolin Zhang, Yushan Du, Penghui Yang, Wenna Ji, and et al. 2025. "L-Arabinose Alleviates Functional Constipation in Mice by Regulating Gut Microbiota and Metabolites" Foods 14, no. 5: 900. https://doi.org/10.3390/foods14050900
APA StyleLiu, K., Dong, H., Li, X., Hu, C., Cui, F., Li, S., Zhang, X., Du, Y., Yang, P., Ji, W., Sui, W., & Meng, J. (2025). L-Arabinose Alleviates Functional Constipation in Mice by Regulating Gut Microbiota and Metabolites. Foods, 14(5), 900. https://doi.org/10.3390/foods14050900
