Ziziphi Spinosae Semen Flavonoid Ameliorates Hypothalamic Metabolism and Modulates Gut Microbiota in Chronic Restraint Stress-Induced Anxiety-like Behavior in Mice
Abstract
1. Introduction
2. Materials and Methods
2.1. Chemicals, Reagents, and Materials
2.2. Extraction and Purification of ZSSF
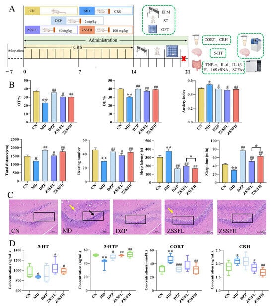
2.3. Animal Experimental Design and Sample Collection
2.4. Biochemical Assays
2.5. Histopathological and Immunofluorescence Analysis
2.6. Measurement of SCFA Concentrations
2.7. Gut Microbiota Analysis
2.8. Metabolomics Analysis
2.8.1. Hypothalamus Untargeted Metabolomics and Lipidomics
2.8.2. Serum Untargeted Metabolomics
2.8.3. Preparation of Quality Control (QC) Sample
2.9. Reverse Transcription-Quantitative PCR (RT-qPCR) Experiment
2.10. Statistical Analysis
3. Results
3.1. Quantitative and Qualitative Analysis of Seven Compounds in ZSSF by UPLC-Q-Trap-MS/MS
3.2. ZSSF Improved Anxiety-like Behavior and Exerted Sedative–Hypnotic Effects in CRS-Induced Mice
3.3. ZSSFH Restored the Intestinal Mucosal Barrier Function
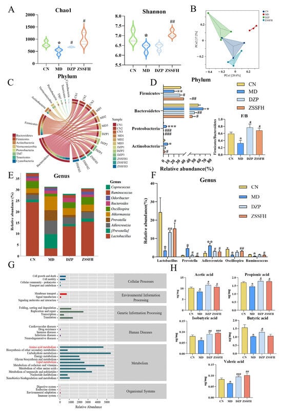
3.4. ZSSFH Alleviated CRS-Induced Gut Dysbiosis
3.4.1. ZSSFH Improved the Diversity of the Gut Microbiome
3.4.2. ZSSFH Changed the Composition of the Gut Microbiota and Regulated Amino Acid and Lipid Metabolism
3.4.3. ZSSFH Increased the Concentration of Fecal SCFAs
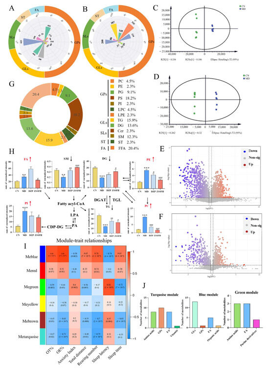
3.5. ZSSFH Regulated the Hypothalamus Amino Acid and Glycerophospholipid (GP) Metabolism in CRS Mice
3.6. Correlation Analysis Between Altered Microbial Genera and Behavior Index, 5-HT, and 5-HTP
4. Discussion
5. Conclusions
Supplementary Materials
Author Contributions
Funding
Institutional Review Board Statement
Informed Consent Statement
Data Availability Statement
Conflicts of Interest
Abbreviations
References
- Huang, Y.; Wang, Y.; Wang, H.; Liu, Z.; Yu, X.; Yan, J.; Yu, Y.; Kou, C.; Xu, X.; Lu, J.; et al. Prevalence of mental disorders in China: A cross-sectional epidemiological study. Lancet Psychiatry 2019, 6, 211–224. [Google Scholar] [CrossRef] [PubMed]
- Farzaei, M.; Bahramsoltani, R.; Rahimi, R.; Abbasabadi, F.; Abdollahi, M. A Systematic Review of plant-derived natural compounds for anxiety disorders. Curr. Top. Med. Chem. 2016, 16, 1924–1942. [Google Scholar] [CrossRef] [PubMed]
- Fedotova, J.; Kubatka, P.; Büsselberg, D.; Shleikin, A.; Caprnda, M.; Dragasek, J.; Rodrigo, L.; Pohanka, M.; Gasparova, I.; Nosal, V.; et al. Therapeutical strategies for anxiety and anxiety-like disorders using plant-derived natural compounds and plant extracts. Biomed. Pharmacother. 2017, 95, 437–446. [Google Scholar] [CrossRef] [PubMed]
- Sarris, J. Herbal medicines in the treatment of psychiatric disorders: 10-year updated review. Phytother. Res. 2018, 32, 1147–1162. [Google Scholar] [CrossRef]
- Peng, W.; Hsieh, M.; Lee, Y.; Lin, Y.; Liao, J. Anxiolytic effect of seed of Ziziphus jujuba in mouse models of anxiety. J. Ethnopharmacol. 2000, 72, 435–441. [Google Scholar] [CrossRef]
- Chu, Y.; Zhang, Y.; Liu, J.; Du, C.; Yan, Y. An integrated liver, hippocampus and serum metabolomics based on UPLC-Q-TOF-MS revealed the therapeutical mechanism of Ziziphi Spinosae Semen in p-chlorophenylalanine-induced insomnia rats. Biomed. Chromatogr. 2023, 38, e5796. [Google Scholar] [CrossRef]
- Yan, Y.; Li, Q.; Du, H.; Shen, C.; Li, A.; Pei, X.; Du, C.; Qin, X. Determination of five neurotransmitters in the rat brain for the study of the hypnotic effects of Ziziphi Spinosae Semen aqueous extract on insomnia rat model by UPLC-MS/MS. Chin. J. Nat. Med. 2019, 17, 551–560. [Google Scholar] [CrossRef]
- Hua, Y.; Guo, S.; Xie, H.; Zhu, Y.; Yan, H.; Tao, W.; Shang, E.; Qian, D.; Duan, J. Ziziphus jujuba Mill. var. spinosa (Bunge) Hu ex H. F. Chou seed ameliorates insomnia in rats by regulating metabolomics and intestinal flora composition. Front. Pharmacol. 2021, 12, 211–224. [Google Scholar] [CrossRef]
- Liu, L.; Zhou, X.; Zhang, Y.; Liu, Y.; Yang, L.; Pu, J.; Zhu, D.; Zhou, C.; Xie, P. The identification of metabolic disturbances in the prefrontal cortex of the chronic restraint stress rat model of depression. Behav. Brain Res. 2016, 305, 148–156. [Google Scholar] [CrossRef]
- Wang, L.; Cui, X.; Cui, S.; Cao, J.; Zhang, J.; Zhang, Y.; Zhang, Q.; Bai, Y.; Zhao, Y. Potentiating effect of spinosin, a C-glycoside flavonoid of Semen Ziziphi spinosae, on pentobarbital-induced sleep may be related to postsynaptic 5-HT1A receptors. Phytomedicine 2010, 17, 404–409. [Google Scholar] [CrossRef]
- Li, Y.; Yao, M.; Cheng, S. Quantitative determination of spinosin in rat plasma by liquid chromatography-tandem mass spectrometry method. J. Pharm. Biomed. Anal. 2008, 48, 1169–1173. [Google Scholar] [CrossRef] [PubMed]
- Song, P.; Xiao, S.; Zhang, Y.; Xie, J.; Cui, X. Mechanism of the intestinal absorption of six flavonoids from zizyphi spinosi semen across caco-2 cell monolayer model. Curr. Drug Metab. 2020, 21, 633–645. [Google Scholar] [CrossRef]
- Jiang, H.; Zhang, X.; Yu, Z.; Zhang, Z.; Deng, M.; Zhao, J.; Ruan, B. Altered gut microbiota profile in patients with generalized anxiety disorder. J. Psychiatr. Res. 2018, 104, 130–136. [Google Scholar] [CrossRef]
- Frankiensztajn, L.; Elliott, E.; Koren, O. The microbiota and the hypothalamus-pituitary-adrenocortical (HPA) axis, implications for anxiety and stress disorders. Curr. Opin. Neurobiol. 2020, 62, 76–82. [Google Scholar] [CrossRef]
- Chen, Y.; Bai, J.; Wu, D.; Yu, S.; Qiang, X.; Bai, H.; Wang, H.; Peng, Z. Association between fecal microbiota and generalized anxiety disorder: Severity and early treatment response. J. Affect. Disord. 2019, 259, 56–66. [Google Scholar] [CrossRef]
- Simpson, C.; Diaz-Arteche, C.; Eliby, D.; Schwartz, O.; Simmons, J.; Cowan, C. The gut microbiota in anxiety and depression-A systematic review. Clin. Psychol. Rev. 2021, 83, 101943. [Google Scholar] [CrossRef]
- Dalile, B.; Van Oudenhove, L.; Vervliet, B.; Verbeke, K. The role of short-chain fatty acids in microbiota-gut-brain communication. Nat. Rev. Gastroenterol. Hepatol. 2019, 16, 461–478. [Google Scholar] [CrossRef]
- Zhang, K.; Chen, L.; Yang, J.; Liu, J.; Li, J.; Liu, Y.; Li, X.; Chen, L.; Hsu, C.; Zeng, J.; et al. Gut microbiota-derived short-chain fatty acids ameliorate methamphetamine-induced depression- and anxiety-like behaviors in a Sigmar-1 receptor-dependent manner. Acta Pharm. Sin. B 2023, 13, 4801–4822. [Google Scholar] [CrossRef]
- Ghazalpour, A.; Cespedes, I.; Bennett, B.J.; Allayee, H. Expanding role of gut microbiota in lipid metabolism. Curr. Opin. Lipidol. 2016, 27, 141–147. [Google Scholar] [CrossRef]
- Wang, D.; Wu, J.; Zhu, P.; Xie, H.; Lu, L.; Bai, W.; Pan, W.; Shi, R.; Ye, J.; Xia, B.; et al. Tryptophan-rich diet ameliorates chronic unpredictable mild stress induced depression- and anxiety-like behavior in mice: The potential involvement of gut-brain axis. Food Res. Int. 2022, 157, 111289. [Google Scholar] [CrossRef]
- Xuan, Q.; Hu, C.; Yu, D.; Wang, L.; Zhou, Y.; Zhao, X.; Li, Q.; Hou, X.; Xu, G. Development of a high coverage pseudotargeted lipidomics method based on ultra-high performance liquid chromatography-mass spectrometry. Anal. Chem. 2018, 90, 7608–7616. [Google Scholar] [CrossRef]
- Yan, Y.; Li, J.; Zhang, Y.; Wang, H.; Qin, X.; Zhai, K.; Du, C. Screening the effective components of Suanzaoren decoction on the treatment of chronic restraint stress induced anxiety-like mice by integrated chinmedomics and network pharmacology. Phytomedicine 2023, 115, 154853. [Google Scholar] [CrossRef]
- Liu, J.; Zhai, W.; Yang, Y.; Shi, J.; Liu, Q.; Liu, G.; Fang, N.; Li, J.; Guo, J. GABA and 5-HT systems are implicated in the anxiolytic-like effect of spinosin in mice. Pharmacol. Biochem. Behav. 2015, 128, 41–49. [Google Scholar] [CrossRef]
- Madison, A.; Kiecolt-Glaser, J.K. Stress, depression, diet, and the gut microbiota: Human-bacteria interactions at the core of psychoneuroimmunology and nutrition. Curr. Opin. Behav. Sci. 2019, 28, 105–110. [Google Scholar] [CrossRef]
- Jang, H.; Lee, K.; Lee, H.; Kim, D. Immobilization stress-induced Escherichia coli causes anxiety by inducing NF-κB activation through gut microbiota disturbance. Sci. Rep. 2018, 8, 13897. [Google Scholar] [CrossRef]
- Song, Y.; Shan, B.; Zeng, S.; Zhang, J.; Jin, C.; Liao, Z.; Wang, T.; Zeng, Q.; He, H.; Wei, F.; et al. Raw and wine processed Schisandra chinensis attenuate anxiety like behavior via modulating gut microbiota and lipid metabolism pathway. J. Ethnopharmacol. 2021, 266, 113426. [Google Scholar] [CrossRef]
- Stevens, B.; Goel, R.; Seungbum, K.; Richards, E.; Holbert, R.; Pepine, C.; Raizada, M. Increased human intestinal barrier permeability plasma biomarkers zonulin and FABP2 correlated with plasma LPS and altered gut microbiome in anxiety or depression. Gut 2018, 67, 1552–1557. [Google Scholar] [CrossRef]
- Luo, Y.; Zeng, B.; Zeng, L.; Du, X.; Li, B.; Huo, R.; Liu, L.; Xie, P. Gut microbiota regulates mouse behaviors through glucocorticoid receptor pathway genes in the hippocampus. Transl. Psychiatry 2018, 8, 187. [Google Scholar] [CrossRef]
- Lin, S.; Li, Q.; Jiang, S.; Xu, Z.; Jiang, Y.; Liu, L.; Jiang, J.; Tong, Y.; Wang, P. Crocetin ameliorates chronic restraint stress-induced depression-like behaviors in mice by regulating MEK/ERK pathways and gut microbiota. J. Ethnopharmacol. 2021, 268, 113608. [Google Scholar] [CrossRef]
- O’Riordan, K.; Collins, M.; Moloney, G.; Knox, E.; Aburto, M.; Fülling, C.; Morley, S.; Clarke, G.; Schellekens, H.; Cryan, J. Short chain fatty acids: Microbial metabolites for gut-brain axis signalling. Mol. Cell Endocrinol. 2022, 546, 32–48. [Google Scholar] [CrossRef]
- Ma, J.; Piao, X.; Mahfuz, S.; Long, S.; Wang, J. The interaction among gut microbes, the intestinal barrier and short chain fatty acids. Anim. Nutr. 2021, 9, 159–174. [Google Scholar] [CrossRef] [PubMed]
- Chen, S.; Lu, D.; Wang, W.; Chen, W.; Zhang, S.; Wei, S. Plasma metabolomic profiling of repeated restraint stress in rats. J. Cheromatogr. B 2020, 1160, 122294. [Google Scholar] [CrossRef]
- Chen, X.; Lan, T.; Wang, Y.; He, Y.; Wu, Z.; Tian, Y.; Li, Y.; Bai, M.; Zhou, W.; Zhang, H.; et al. Entorhinal cortex-based metabolic profiling of chronic restraint stress mice model of depression. Aging 2020, 12, 3042–3052. [Google Scholar] [CrossRef] [PubMed]
- Kui, H.; Su, H.; Wang, Q.; Liu, C.; Li, Y.; Tian, Y.; Kong, J.; Sun, G.; Huang, J. Serum metabolomics study of anxiety disorder patients based on LC-MS. Clin. Chim. Acta 2022, 533, 131–143. [Google Scholar] [CrossRef]
- Miranda, A.; Oliveira, T. Lipids under stress-a lipidomic approach for the study of mood disorders. BioEssays 2015, 37, 1226–1235. [Google Scholar] [CrossRef] [PubMed]
- Müller, C.; Reichel, M.; Mühle, C.; Rhein, C.; Gulbins, E.; Kornhuber, J. Brain membrane lipids in major depression and anxiety disorders. Biochim. Biophys. Acta 2015, 1851, 1052–1065. [Google Scholar] [CrossRef]
- Xu, F.; Wei, Z.; Xu, X.; Zhang, X.; Wei, C.; Qi, X.; Li, Y.; Gao, X.; Wu, Y. The hypothalamic steroidogenic pathway mediates susceptibility to inflammation-evoked depression in female mice. J. Neuroinflammation 2023, 20, 293. [Google Scholar] [CrossRef]
- Oliveira, T.; Chan, R.; Bravo, F.; Miranda, A.; Silva, R.; Zhou, B.; Marques, F.; Pinto, V.; Cerqueira, J.; Di Paolo, G.; et al. The impact of chronic stress on the rat brain lipidome. Mol. Psychiatry 2015, 21, 80–88. [Google Scholar] [CrossRef]
- O’Mahony, S.; Clarke, G.; Borre, Y.; Dinan, T.; Cryan, J. Serotonin, tryptophan metabolism and the brain-gut-microbiome axis. Behav. Brain Res. 2015, 277, 32–48. [Google Scholar] [CrossRef]
- Wu, M.; Tian, T.; Mao, Q.; Zou, T.; Zhou, C.; Xie, J.; Chen, J. Associations between disordered gut microbiota and changes of neurotransmitters and short-chain fatty acids in depressed mice. Transl. Psychiatry 2020, 10, 350. [Google Scholar] [CrossRef]
- Xie, J.; Wu, W.; Chen, J.; Zhong, Q.; Wu, D.; Niu, L.; Wang, S.; Zeng, Y.; Wang, Y. Tryptophan metabolism as bridge between gut microbiota and brain in chronic social defeat stress-induced depression mice. Front. Cell Infect. Microbiol. 2023, 13, 1121445. [Google Scholar] [CrossRef] [PubMed]
- Tian, T.; Mao, Q.; Xie, J.; Wang, Y.; Shao, W.; Zhong, Q.; Chen, J. Multi-omics data reveals the disturbance of glycerophospholipid metabolism caused by disordered gut microbiota in depressed mice. J. Adv. Res. 2022, 39, 135–145. [Google Scholar] [CrossRef] [PubMed]
- Xiao, Q.; Shu, R.; Wu, C.; Tong, Y.; Xiong, Z.; Zhou, J.; Yu, C.; Xie, X.; Fu, Z. Crocin-I alleviates the depression-like behaviors probably via modulating “microbiota-gut-brain” axis in mice exposed to chronic restraint stress. J. Affect. Disord. 2020, 276, 476–486. [Google Scholar] [CrossRef] [PubMed]
- Xu, Q.; Yang, W.; Zhang, M.; Lin, Z.; Gray, N.; Xian, Y. Animal models of Alzheimer’s disease: Preclinical insights and challenges. Acta Mater. Medica 2023, 2, 192–215. [Google Scholar] [CrossRef]
- van de Wouw, M.; Boehme, M.; Lyte, J.; Wiley, N.; Strain, C.; O’Sullivan, O.; Clarke, G.; Stanton, C.; Dinan, T.; Cryan, J. Short-chain fatty acids: Microbial metabolites that alleviate stress-induced brain-gut axis alterations. J. Physiol. 2018, 596, 4923–4944. [Google Scholar] [CrossRef]
- DPiper, D.E.; Romanow, W.G.; Gunawardane, R.N.; Fordstrom, P.; Masterman, S.; Pan, O.; Thibault, S.T.; Zhang, R.; Meininger, D.; Schwarz, M.; et al. The high-resolution crystal structure of human LCAT1. J. Lipid Res. 2015, 56, 1711–1719. [Google Scholar] [CrossRef]
- Xu, K.; Ren, Y.; Zhao, S.; Feng, J.; Wu, Q.; Gao, X.; Chen, J. Oral D-ribose causes depressive-like behavior by altering glycerophospholipid metabolism via the gut-brain axis. Commun. Biol. 2024, 7, 69. [Google Scholar] [CrossRef]
- Liu, P.; Zhu, W.; Chen, C.; Yan, B.; Zhu, L.; Chen, X.; Peng, C. The mechanisms of lysophosphatidylcholine in the development of diseases. Life Sci. 2020, 247, 117443. [Google Scholar] [CrossRef]







Disclaimer/Publisher’s Note: The statements, opinions and data contained in all publications are solely those of the individual author(s) and contributor(s) and not of MDPI and/or the editor(s). MDPI and/or the editor(s) disclaim responsibility for any injury to people or property resulting from any ideas, methods, instructions or products referred to in the content. |
© 2025 by the authors. Licensee MDPI, Basel, Switzerland. This article is an open access article distributed under the terms and conditions of the Creative Commons Attribution (CC BY) license (https://creativecommons.org/licenses/by/4.0/).
Share and Cite
Yan, Y.; Zhao, N.; Liu, J.; Zhang, S.; Zhang, Y.; Qin, X.; Zhai, K.; Du, C. Ziziphi Spinosae Semen Flavonoid Ameliorates Hypothalamic Metabolism and Modulates Gut Microbiota in Chronic Restraint Stress-Induced Anxiety-like Behavior in Mice. Foods 2025, 14, 828. https://doi.org/10.3390/foods14050828
Yan Y, Zhao N, Liu J, Zhang S, Zhang Y, Qin X, Zhai K, Du C. Ziziphi Spinosae Semen Flavonoid Ameliorates Hypothalamic Metabolism and Modulates Gut Microbiota in Chronic Restraint Stress-Induced Anxiety-like Behavior in Mice. Foods. 2025; 14(5):828. https://doi.org/10.3390/foods14050828
Chicago/Turabian StyleYan, Yan, Ni Zhao, Jiaying Liu, Shengmei Zhang, Yinjie Zhang, Xuemei Qin, Kefeng Zhai, and Chenhui Du. 2025. "Ziziphi Spinosae Semen Flavonoid Ameliorates Hypothalamic Metabolism and Modulates Gut Microbiota in Chronic Restraint Stress-Induced Anxiety-like Behavior in Mice" Foods 14, no. 5: 828. https://doi.org/10.3390/foods14050828
APA StyleYan, Y., Zhao, N., Liu, J., Zhang, S., Zhang, Y., Qin, X., Zhai, K., & Du, C. (2025). Ziziphi Spinosae Semen Flavonoid Ameliorates Hypothalamic Metabolism and Modulates Gut Microbiota in Chronic Restraint Stress-Induced Anxiety-like Behavior in Mice. Foods, 14(5), 828. https://doi.org/10.3390/foods14050828

