Royal Jelly Enhances the Social Status of Submissive Rats by Restoring Balance to the Disturbed Gut–Brain Communication
Abstract
1. Introduction
2. Materials and Methods
2.1. Chemical and Drugs
2.2. Bacterial Strains
2.3. Animals
2.4. Agonistic Trial
2.5. Open Field Test
2.6. Water Competition Test
2.7. Tube Competition Test
2.8. 16S rRNA Sequencing and Analysis
2.9. Transcriptomic Analysis and qPCR Validations
2.10. Golgi–Cox Staining
2.11. Statistical Analysis
3. Results
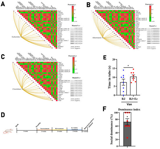
3.1. RJ Elevates the Social Rank of Submissive Rats
3.2. RJ Ameliorates the Gut Dysbiosis Accompanied by Social Subordination
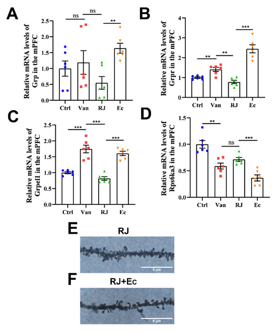
3.3. RJ Modulates Gene Expression in Prefrontal Context in the Genomic Scale
3.4. Escherichia Is Correlated with Gene Expression in a Specific Module
4. Discussion
5. Conclusions
Author Contributions
Funding
Institutional Review Board Statement
Informed Consent Statement
Data Availability Statement
Conflicts of Interest
References
- Kamakura, M. Royalactin induces queen differentiation in honeybees. Nature 2011, 473, 478–483. [Google Scholar] [CrossRef] [PubMed]
- Chi, X.; Liu, Z.; Wang, H.; Wang, Y.; Wei, W.; Xu, B. Royal jelly enhanced the antioxidant activities and modulated the gut microbiota in healthy mice. J. Food Biochem. 2021, 45, e13701. [Google Scholar] [CrossRef] [PubMed]
- Khadrawy, S.M.; Mohamed, D.S.; Hassan, R.M.; Abdelgawad, M.A.; Ghoneim, M.M.; Alshehri, S.; Shaban, N.S. Royal Jelly and Chlorella vulgaris Mitigate Gibberellic Acid-Induced Cytogenotoxicity and Hepatotoxicity in Rats via Modulation of the PPARalpha/AP-1 Signaling Pathway and Suppression of Oxidative Stress and Inflammation. Foods 2023, 12, 1223. [Google Scholar] [CrossRef]
- Guo, M.; Liu, H.; Yu, Y.; Zhu, X.; Xie, H.; Wei, C.; Mei, C.; Shi, Y.; Zhou, N.; Qin, K.; et al. Lactobacillus rhamnosus GG ameliorates osteoporosis in ovariectomized rats by regulating the Th17/Treg balance and gut microbiota structure. Gut Microbes 2023, 15, 2190304. [Google Scholar] [CrossRef] [PubMed]
- Spannhoff, A.; Kim, Y.K.; Raynal, N.J.; Gharibyan, V.; Su, M.B.; Zhou, Y.Y.; Li, J.; Castellano, S.; Sbardella, G.; Issa, J.P.; et al. Histone deacetylase inhibitor activity in royal jelly might facilitate caste switching in bees. EMBO Rep. 2011, 12, 238–243. [Google Scholar] [CrossRef] [PubMed]
- Kucharski, R.; Maleszka, J.; Foret, S.; Maleszka, R. Nutritional control of reproductive status in honeybees via DNA methylation. Science 2008, 319, 1827–1830. [Google Scholar] [CrossRef]
- Fang, Y.; Feng, M.; Ma, C.; Rueppell, O.; Li, J. Major royal jelly proteins influence the neurobiological regulation of the division of labor among honey bee workers. Int. J. Biol. Macromol. 2023, 225, 848–860. [Google Scholar] [CrossRef]
- Buttstedt, A.; Ihling, C.H.; Pietzsch, M.; Moritz, R.F. Royalactin is not a royal making of a queen. Nature 2016, 537, E10–E12. [Google Scholar] [CrossRef] [PubMed]
- Buttstedt, A.; Moritz, R.F.; Erler, S. More than royal food—Major royal jelly protein genes in sexuals and workers of the honeybee Apis mellifera. Front. Zool. 2013, 10, 72. [Google Scholar] [CrossRef] [PubMed]
- Yan, C.Y.; Zhu, Q.Q.; Guan, C.X.; Xiong, G.L.; Chen, X.X.; Gong, H.B.; Li, J.W.; Ouyang, S.H.; Kurihara, H.; Li, Y.F.; et al. Antioxidant and Anti-Inflammatory Properties of Hydrolyzed Royal Jelly Peptide in Human Dermal Fibroblasts: Implications for Skin Health and Care Applications. Bioengineering 2024, 11, 496. [Google Scholar] [CrossRef] [PubMed]
- Bagameri, L.; Botezan, S.; Bobis, O.; Bonta, V.; Dezmirean, D.S. Molecular Insights into Royal Jelly Anti-Inflammatory Properties and Related Diseases. Life 2023, 13, 1573. [Google Scholar] [CrossRef] [PubMed]
- Botezan, S.; Baci, G.M.; Bagameri, L.; Pasca, C.; Dezmirean, D.S. Current Status of the Bioactive Properties of Royal Jelly: A Comprehensive Review with a Focus on Its Anticancer, Anti-Inflammatory, and Antioxidant Effects. Molecules 2023, 28, 1510. [Google Scholar] [CrossRef]
- Abdelnour, S.A.; Abd El-Hack, M.E.; Alagawany, M.; Taha, A.E.; Elnesr, S.S.; Abd Elmonem, O.M.; Swelum, A.A. Useful impacts of royal jelly on reproductive sides, fertility rate and sperm traits of animals. J. Anim. Physiol. Anim. Nutr. 2020, 104, 1798–1808. [Google Scholar] [CrossRef] [PubMed]
- Kumar, R.; Thakur, A.; Kumar, S.; Hajam, Y.A. Royal jelly a promising therapeutic intervention and functional food supplement: A systematic review. Heliyon 2024, 10, e37138. [Google Scholar] [CrossRef]
- Guardia de Souza, E.S.T.; do Val de Paulo, M.E.F.; da Silva, J.R.M.; da Silva Alves, A.; Britto, L.R.G.; Xavier, G.F.; Lopes Sandoval, M.R. Oral treatment with royal jelly improves memory and presents neuroprotective effects on icv-STZ rat model of sporadic Alzheimer’s disease. Heliyon 2020, 6, e03281. [Google Scholar] [CrossRef] [PubMed]
- Hattori, N.; Nomoto, H.; Fukumitsu, H.; Mishima, S.; Furukawa, S. Royal jelly and its unique fatty acid, 10-hydroxy-trans-2-decenoic acid, promote neurogenesis by neural stem/progenitor cells in vitro. Biomed. Res. 2007, 28, 261–266. [Google Scholar] [CrossRef]
- Buffington, S.A.; Di Prisco, G.V.; Auchtung, T.A.; Ajami, N.J.; Petrosino, J.F.; Costa-Mattioli, M. Microbial Reconstitution Reverses Maternal Diet-Induced Social and Synaptic Deficits in Offspring. Cell 2016, 165, 1762–1775. [Google Scholar] [CrossRef] [PubMed]
- Wang, T.; Xu, J.; Xu, Y.; Xiao, J.; Bi, N.; Gu, X.; Wang, H.L. Gut microbiota shapes social dominance through modulating HDAC2 in the medial prefrontal cortex. Cell Rep. 2022, 38, 110478. [Google Scholar] [CrossRef]
- Munir, M.U.; Ali, S.A.; Chung, K.H.K.; Kakinen, A.; Javed, I.; Davis, T.P. Reverse engineering the Gut-Brain Axis and microbiome-metabolomics for symbiotic/pathogenic balance in neurodegenerative diseases. Gut Microbes 2024, 16, 2422468. [Google Scholar] [CrossRef]
- Liu, X.; Li, X.; Xia, B.; Jin, X.; Zou, Q.; Zeng, Z.; Zhao, W.; Yan, S.; Li, L.; Yuan, S.; et al. High-fiber diet mitigates maternal obesity-induced cognitive and social dysfunction in the offspring via gut-brain axis. Cell Metab. 2021, 33, 923–938.e6. [Google Scholar] [CrossRef] [PubMed]
- Oliveira, R.F.; Simoes, J.M.; Teles, M.C.; Oliveira, C.R.; Becker, J.D.; Lopes, J.S. Assessment of fight outcome is needed to activate socially driven transcriptional changes in the zebrafish brain. Proc. Natl. Acad. Sci. USA 2016, 113, E654–E661. [Google Scholar] [CrossRef]
- Zhou, T.; Sandi, C.; Hu, H. Advances in understanding neural mechanisms of social dominance. Curr. Opin. Neurobiol. 2018, 49, 99–107. [Google Scholar] [CrossRef]
- Hobson, E.A.; Monster, D.; DeDeo, S. Aggression heuristics underlie animal dominance hierarchies and provide evidence of group-level social information. Proc. Natl. Acad. Sci. USA 2021, 118, e2022912118. [Google Scholar] [CrossRef]
- Agranyoni, O.; Meninger-Mordechay, S.; Uzan, A.; Ziv, O.; Salmon-Divon, M.; Rodin, D.; Raz, O.; Koman, I.; Koren, O.; Pinhasov, A.; et al. Gut microbiota determines the social behavior of mice and induces metabolic and inflammatory changes in their adipose tissue. NPJ Biofilms Microbiomes 2021, 7, 28. [Google Scholar] [CrossRef]
- Cauceglia, J.W.; Nelson, A.C.; Rubinstein, N.D.; Kukreja, S.; Sasso, L.N.; Beaufort, J.A.; Rando, O.J.; Potts, W.K. Transitions in paternal social status predict patterns of offspring growth and metabolic transcription. Mol. Ecol. 2020, 29, 624–638. [Google Scholar] [CrossRef]
- Zhou, T.; Zhu, H.; Fan, Z.; Wang, F.; Chen, Y.; Liang, H.; Yang, Z.; Zhang, L.; Lin, L.; Zhan, Y.; et al. History of winning remodels thalamo-PFC circuit to reinforce social dominance. Science 2017, 357, 162–168. [Google Scholar] [CrossRef] [PubMed]
- Xiao, J.; Wang, T.; Xu, Y.; Gu, X.; Li, D.; Niu, K.; Wang, T.; Zhao, J.; Zhou, R.; Wang, H.-L. Long-term probiotic intervention mitigates memory dysfunction through a novel H3K27me3-based mechanism in lead-exposed rats. Transl. Psychiatry 2020, 10, 25. [Google Scholar] [CrossRef]
- Hanai, R.; Matsushita, H.; Minami, A.; Abe, Y.; Tachibana, R.; Watanabe, K.; Takeuchi, H.; Wakatsuki, A. Effects of 10-Hydroxy-2-decenoic Acid and 10-Hydroxydecanoic Acid in Royal Jelly on Bone Metabolism in Ovariectomized Rats: A Pilot Study. J. Clin. Med. 2023, 12, 5309. [Google Scholar] [CrossRef] [PubMed]
- Wang, F.; Kessels, H.W.; Hu, H. The mouse that roared: Neural mechanisms of social hierarchy. Trends Neurosci. 2014, 37, 674–682. [Google Scholar] [CrossRef] [PubMed]
- Wang, F.; Zhu, J.; Zhu, H.; Zhang, Q.; Lin, Z.; Hu, H. Bidirectional control of social hierarchy by synaptic efficacy in medial prefrontal cortex. Science 2011, 334, 693–697. [Google Scholar] [CrossRef] [PubMed]
- Xu, Y.; Xie, M.; Xue, J.; Xiang, L.; Li, Y.; Xiao, J.; Xiao, G.; Wang, H.-L. EGCG ameliorates neuronal and behavioral defects by remodeling gut microbiota and TotM expression in Drosophila models of Parkinson’s disease. FASEB J. 2020, 34, 5931–5950. [Google Scholar] [CrossRef]
- Sun, H.L.; Ma, Q.Y.; Bian, H.G.; Meng, X.M.; Jin, J. Novel insight on GRP/GRPR axis in diseases. Biomed. Pharmacother. 2023, 161, 114497. [Google Scholar] [CrossRef] [PubMed]
- Mariano, V.; Achsel, T.; Bagni, C.; Kanellopoulos, A.K. Modelling Learning and Memory in Drosophila to Understand Intellectual Disabilities. Neuroscience 2020, 445, 12–30. [Google Scholar] [CrossRef] [PubMed]
- Khanal, P.; Hotulainen, P. Dendritic Spine Initiation in Brain Development, Learning and Diseases and Impact of BAR-Domain Proteins. Cells 2021, 10, 2392. [Google Scholar] [CrossRef] [PubMed]
- Cheng, L.; Wu, H.; Cai, X.; Zhang, Y.; Yu, S.; Hou, Y.; Yin, Z.; Yan, Q.; Wang, Q.; Sun, T.; et al. A Gpr35-tuned gut microbe-brain metabolic axis regulates depressive-like behavior. Cell Host Microbe 2024, 32, 227–243.e6. [Google Scholar] [CrossRef] [PubMed]
- Martínez-Chacón, G.; Paredes-Barquero, M.; Yakhine-Diop, S.M.S.; Uribe-Carretero, E.; Bargiela, A.; Sabater-Arcis, M.; Morales-García, J.; Alarcón-Gil, J.; Alegre-Cortés, E.; Canales-Cortés, S.; et al. Neuroprotective properties of queen bee acid by autophagy induction. Cell Biol. Toxicol. 2023, 39, 751–770. [Google Scholar] [CrossRef]
- Dubey, R.; Sathiyanarayanan, L.; Sankaran, S.; Arulmozhi, S. Nootropic effect of Indian Royal Jelly against okadaic acid induced rat model of Alzheimer’s disease: Inhibition of neuroinflammation and acetylcholineesterase. J. Tradit. Complement. Med. 2024, 14, 300–311. [Google Scholar] [CrossRef] [PubMed]
- Raoufi, S.; Salavati, Z.; Komaki, A.; Shahidi, S.; Zarei, M. Royal jelly improves learning and memory deficits in an amyloid beta-induced model of Alzheimer’s disease in male rats: Involvement of oxidative stress. Metab. Brain Dis. 2023, 38, 1239–1248. [Google Scholar] [CrossRef]
- Xia, Z.; Li, Y.; Liu, J.; Chen, Y.; Liu, C.; Hao, Y. CRP and IHF act as host regulators in Royal Jelly’s antibacterial activity. Sci. Rep. 2024, 14, 19350. [Google Scholar] [CrossRef]
- Yang, Y.C.; Chou, W.M.; Widowati, D.A.; Lin, I.P.; Peng, C.C. 10-hydroxy-2-decenoic acid of royal jelly exhibits bactericide and anti-inflammatory activity in human colon cancer cells. BMC Complement. Med. Ther. 2018, 18, 202. [Google Scholar] [CrossRef] [PubMed]
- Maori, E.; Garbian, Y.; Kunik, V.; Mozes-Koch, R.; Malka, O.; Kalev, H.; Sabath, N.; Sela, I.; Shafir, S. A Transmissible RNA Pathway in Honey Bees. Cell Rep. 2019, 27, 1949–1959.e6. [Google Scholar] [CrossRef]
- Goto, F.; Kiyama, Y.; Ogawa, I.; Okuno, H.; Ichise, T.; Ichise, H.; Anai, M.; Kodama, T.; Yoshida, N.; Bito, H.; et al. Gastrin-releasing peptide regulates fear learning under stressed conditions via activation of the amygdalostriatal transition area. Mol. Psychiatry 2022, 27, 1694–1703. [Google Scholar] [CrossRef]
- Chen, Z.-F. A neuropeptide code for itch. Nat. Rev. Neurosci. 2021, 22, 758–776. [Google Scholar] [CrossRef]
- Murkar, A.; Kent, P.; Cayer, C.; James, J.; Merali, Z. Gastrin-releasing peptide attenuates fear memory reconsolidation. Behav. Brain Res. 2018, 347, 255–262. [Google Scholar] [CrossRef] [PubMed]
- Roesler, R.; Kent, P.; Luft, T.; Schwartsmann, G.; Merali, Z. Gastrin-releasing peptide receptor signaling in the integration of stress and memory. Neurobiol. Learn. Mem. 2014, 112, 44–52. [Google Scholar] [CrossRef]
- Gibbs, J.; Smith, G.P.; Kirkham, T.O. Gastrin-releasing peptide and satiety. Gastroenterology 1994, 106, 1374–1376. [Google Scholar] [CrossRef] [PubMed]






| Primers | Sequences (5′-3′) | Genes |
|---|---|---|
| HDAC2-F | AACTTGCCGTTGCTGATGC | HDAC2 |
| HDAC2-R | GCATGTGGTAACATTCGCAGA | |
| Grpr-F | GTGGACCCTTTCCTGTCCTG | Grpr |
| Grpr-R | GGACTTGACCGTGCAGAAGA | |
| Rps6ka3-F | ATGGATGAACCTATGGGAGAGG | Rps6ka3 |
| Rps6ka3-R | CCAAATGATCCCTGCCCTAATAC | |
| Grp-F | CTGTTGGCTCTGGTCCTCTG | Grp |
| Grp-R | CATACAGGGACGGGGATTCA | |
| Htr4-F | GATGCTAATGTGAGTTCCAACGA | Htr4 |
| Htr4-R | CAGCAGGTTGCCCAAGATG | |
| Grpel1-F | TTGGCACTGTCGTTCAGGC | Grpel1 |
| Grpel1-R | GGATCTGTCTTTGGCTCACAAT | |
| GAPDH-F | TGCACCACCAACTGCTTAG | GAPDH |
| GAPDH-R | GATGCAGGGATGATGTTC |
Disclaimer/Publisher’s Note: The statements, opinions and data contained in all publications are solely those of the individual author(s) and contributor(s) and not of MDPI and/or the editor(s). MDPI and/or the editor(s) disclaim responsibility for any injury to people or property resulting from any ideas, methods, instructions or products referred to in the content. |
© 2025 by the authors. Licensee MDPI, Basel, Switzerland. This article is an open access article distributed under the terms and conditions of the Creative Commons Attribution (CC BY) license (https://creativecommons.org/licenses/by/4.0/).
Share and Cite
Zhu, F.; Xu, J.; Wang, T.; Yang, R.; He, B.; Wang, H.-L.; Xu, Y. Royal Jelly Enhances the Social Status of Submissive Rats by Restoring Balance to the Disturbed Gut–Brain Communication. Foods 2025, 14, 819. https://doi.org/10.3390/foods14050819
Zhu F, Xu J, Wang T, Yang R, He B, Wang H-L, Xu Y. Royal Jelly Enhances the Social Status of Submissive Rats by Restoring Balance to the Disturbed Gut–Brain Communication. Foods. 2025; 14(5):819. https://doi.org/10.3390/foods14050819
Chicago/Turabian StyleZhu, Feng, Jinchun Xu, Tian Wang, Ruili Yang, Biao He, Hui-Li Wang, and Yi Xu. 2025. "Royal Jelly Enhances the Social Status of Submissive Rats by Restoring Balance to the Disturbed Gut–Brain Communication" Foods 14, no. 5: 819. https://doi.org/10.3390/foods14050819
APA StyleZhu, F., Xu, J., Wang, T., Yang, R., He, B., Wang, H.-L., & Xu, Y. (2025). Royal Jelly Enhances the Social Status of Submissive Rats by Restoring Balance to the Disturbed Gut–Brain Communication. Foods, 14(5), 819. https://doi.org/10.3390/foods14050819

