Promoting Circular Economy by Leveraging Annatto Byproducts from Bixa orellana L. into Sustainable Antioxidant Food Packaging
Abstract
1. Introduction
2. Materials and Methods
2.1. Materials
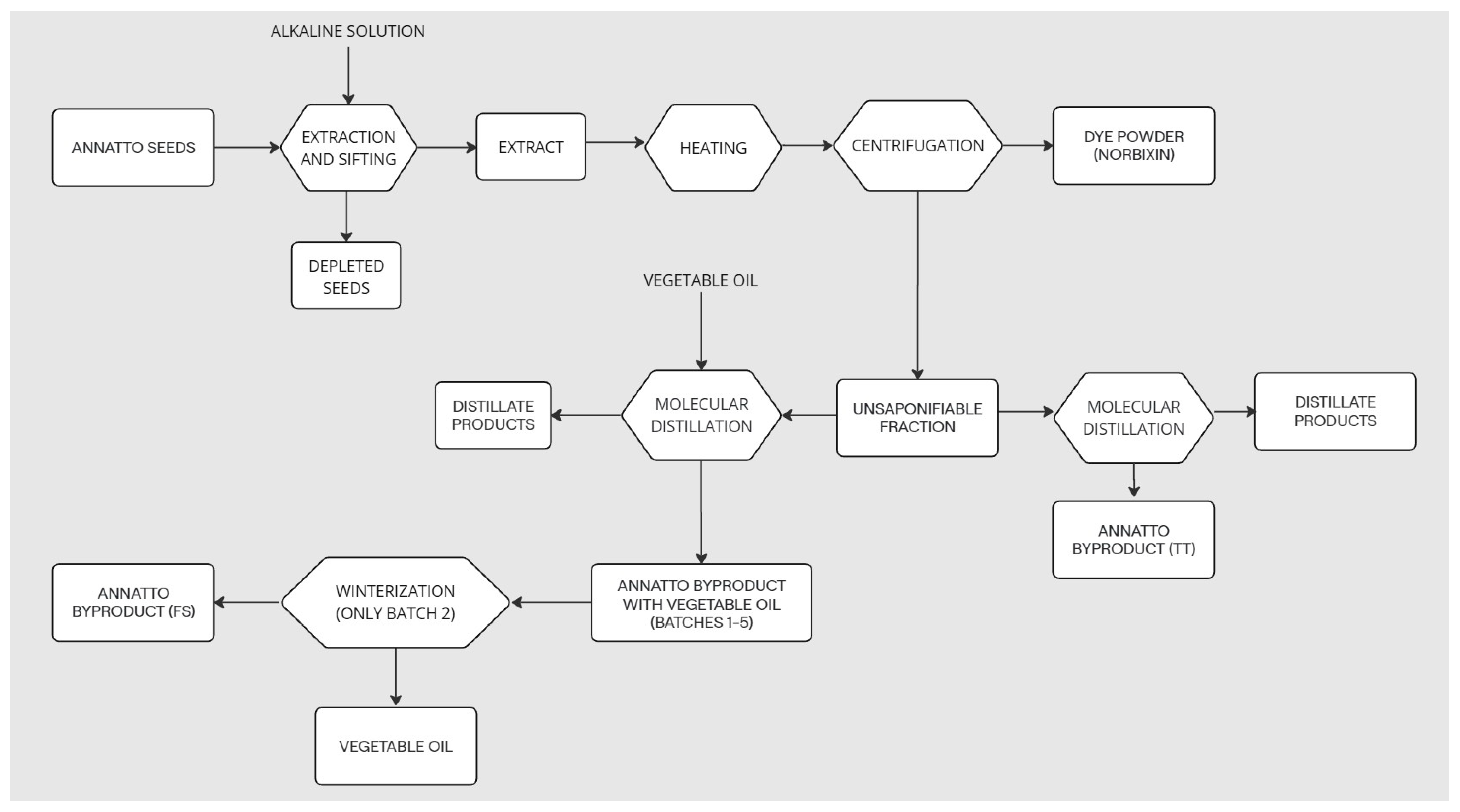
2.1.1. Industrial Annatto Residue
2.1.2. Reagents
2.2. Methods
2.2.1. Sample Preparation
- Isolation of precipitable compounds from the industrial annatto residue
- Hexane extraction
- Methanol and dichloromethane extraction
- Headspace-solid phase microextraction (HS-SPME)
2.2.2. HS-SPME-GC-MS and GC-MS
2.2.3. Analysis of the Antioxidant Activity of the Samples
2.2.4. Preparation of an Active Package with an Active Coating Layer
2.2.5. UPLC-MS/QTOF Analysis
3. Results and Discussion
3.1. GC-MS
3.1.1. Alkanes and Hexane-Soluble Compounds
3.1.2. Methanol-Soluble Compounds
3.1.3. Dichloromethane-Soluble Compounds
3.1.4. HS-SPME-GC-MS
3.2. UPLC-MS/QTOF
3.2.1. Sample FS
3.2.2. Sample TT
3.3. Antioxidant Capacity and Active Package
4. Conclusions
Supplementary Materials
Author Contributions
Funding
Data Availability Statement
Conflicts of Interest
References
- Carvalho, P.R.N. Urucum: Uma Semente com a História do Brasil, 1st ed.; Evidência. BR: Campinas, Brazil, 2020; Volume 1. [Google Scholar]
- Steiner, A.D.; Vargas, A.; Fronza, N.; Brandelli, A.; dos Santos, J.H.Z. Antimicrobial Activity of Some Natural Extracts Encapsulated within Silica Matrices. Colloids Surf. B Biointerfaces 2017, 160, 177–183. [Google Scholar] [CrossRef] [PubMed]
- Santhosh, R.; Nath, D.; Sarkar, P. Novel Food Packaging Materials Including Plant-Based Byproducts: A Review. Trends Food Sci. Technol. 2021, 118, 471–489. [Google Scholar] [CrossRef]
- Ellen MacArthur Foundation. Towards the Circular Economy 1: Economic and Business Rationale for an Accelerated Transition; Ellen MacArthur Foundation: Cowes, UK, 2012; Volume 1. [Google Scholar]
- Frega, N.; Mozzon, M.; Bocci, F. Identification and Estimation of Tocotrienols in the Annatto Lipid Fraction by Gas Chromatography-Mass Spectrometry. J. Am. Oil Chem. Soc. 1998, 75, 1723–1727. [Google Scholar] [CrossRef]
- Giorgi, A.; De Marinis, P.; Granelli, G.; Chiesa, L.M.; Panseri, S. Secondary Metabolite Profile, Antioxidant Capacity, and Mosquito Repellent Activity of Bixa orellana from Brazilian Amazon Region. J. Chem. 2013, 2013, 409826. [Google Scholar] [CrossRef]
- Djebari, S.; Wrona, M.; Boudria, A.; Salafranca, J.; Nerin, C.; Bedjaoui, K.; Madani, K. Study of Bioactive Volatile Compounds from Different Parts of Pistacia lentiscus L. Extracts and Their Antioxidant and Antibacterial Activities for New Active Packaging Application. Food Control 2021, 120, 107514. [Google Scholar] [CrossRef]
- Ait Ouahioune, L.; Wrona, M.; Becerril, R.; Salafranca, J.; Nerín, C.; Djenane, D. Ceratonia siliqua L. Kibbles, Seeds and Leaves as a Source of Volatile Bioactive Compounds for Antioxidant Food Biopackaging Applications. Food Packag. Shelf Life 2022, 31, 100764. [Google Scholar] [CrossRef]
- Pezo, D.; Salafranca, J.; Nerín, C. Determination of the Antioxidant Capacity of Active Food Packagings by in Situ Gas-Phase Hydroxyl Radical Generation and High-Performance Liquid Chromatography–Fluorescence Detection. J. Chromatogr. A 2008, 1178, 126–133. [Google Scholar] [CrossRef] [PubMed]
- Morrison, W.H. Rapid Determination of Wax in Sunflower Seed Oil. J. Am. Oil Chem. Soc. 1982, 59, 284–285. [Google Scholar] [CrossRef]
- Pezo, D.; Salafranca, J.; Nerín, C. Design of a Method for Generation of Gas-Phase Hydroxyl Radicals, and Use of HPLC with Fluorescence Detection to Assess the Antioxidant Capacity of Natural Essential Oils. Anal. Bioanal. Chem. 2006, 385, 1241–1246. [Google Scholar] [CrossRef] [PubMed]
- Eglinton, T.I.; Eglinton, G. Molecular Proxies for Paleoclimatology. Earth Planet. Sci. Lett. 2008, 275, 1–16. [Google Scholar] [CrossRef]
- Chikaraishi, Y.; Kaneko, M.; Ohkouchi, N. Stable Hydrogen and Carbon Isotopic Compositions of Long-Chain (C21–C33) n-Alkanes and n-Alkenes in Insects. Geochim. Cosmochim. Acta 2012, 95, 53–62. [Google Scholar] [CrossRef]
- Liu, J.; Zhao, J.; He, D.; Huang, X.; Jiang, C.; Yan, H.; Lin, G.; An, Z. Effects of Plant Types on Terrestrial Leaf Wax Long-Chain n-Alkane Biomarkers: Implications and Paleoapplications. Earth-Sci. Rev. 2022, 235, 104248. [Google Scholar] [CrossRef]
- Mörchen, R.; Amelung, W.; Giese, C.; Böhnert, T.; Ruhm, J.; Lehndorff, E. Fingerprint of Plant Life in the Atacama Desert—Insights from n-Alkane Analyses. Org. Geochem. 2021, 151, 104145. [Google Scholar] [CrossRef]
- Wilhelm, M.B.; Davila, A.F.; Eigenbrode, J.L.; Parenteau, M.N.; Jahnke, L.L.; Liu, X.-L.; Summons, R.E.; Wray, J.J.; Stamos, B.N.; O’Reilly, S.S.; et al. Xeropreservation of Functionalized Lipid Biomarkers in Hyperarid Soils in the Atacama Desert. Org. Geochem. 2017, 103, 97–104. [Google Scholar] [CrossRef] [PubMed]
- Eglinton, G.; Hamilton, R.J. The Distribution of Alkanes. In Chemical Plant Taxonomy; Elsevier: Amsterdam, The Netherlands, 1963; pp. 187–217. [Google Scholar] [CrossRef]
- Dodd, R.S.; Poveda, M.M. Environmental Gradients and Population Divergence Contribute to Variation in Cuticular Wax Composition in Juniperus Communis. Biochem. Syst. Ecol. 2003, 31, 1257–1270. [Google Scholar] [CrossRef]
- Zech, M.; Krause, T.; Meszner, S.; Faust, D. Incorrect When Uncorrected: Reconstructing Vegetation History Using n-Alkane Biomarkers in Loess-Paleosol Sequences—A Case Study from the Saxonian Loess Region, Germany. Quat. Int. 2013, 296, 108–116. [Google Scholar] [CrossRef]
- Alberdi-Cedeño, J.; Ibargoitia, M.L.; Cristillo, G.; Sopelana, P.; Guillén, M.D. A New Methodology Capable of Characterizing Most Volatile and Less Volatile Minor Edible Oils Components in a Single Chromatographic Run without Solvents or Reagents. Detection of New Components. Food Chem. 2017, 221, 1135–1144. [Google Scholar] [CrossRef] [PubMed]
- Biswas, S.J.; Giri, S.K.; Saha, N.C.; Raha, S.; Pandey, A. Phytochemical Evaluation, Acute Toxicity Studies and Antimicrobial Efficacy of Seed Extract of Bixa orellana: A Plant Grown in Wild in Purulia District. J. Pharmacogn. Phytochem. 2018, 7, 2065–2071. [Google Scholar]
- Pino, J.A.; Correa, M.T. Chemical Composition of the Essential Oil from Annatto (Bixa orellana L.) Seeds. J. Essent. Oil Res. 2003, 15, 66–67. [Google Scholar] [CrossRef]
- Rude, M.A.; Schirmer, A. New Microbial Fuels: A Biotech Perspective. Curr. Opin. Microbiol. 2009, 12, 274–281. [Google Scholar] [CrossRef] [PubMed]
- Gronenberg, L.S.; Marcheschi, R.J.; Liao, J.C. Next Generation Biofuel Engineering in Prokaryotes. Curr. Opin. Chem. Biol. 2013, 17, 462–471. [Google Scholar] [CrossRef] [PubMed]
- TAN, B. Appropriate Spectrum Vitamin E and New Perspectives on Desmethyl Tocopherols and Tocotrienols. J. Am. Nutr. Assoc. 2005, 8, 35–42. [Google Scholar]
- Al-Aamri, M.S.; Al-Abousi, N.M.; Al-Jabri, S.S.; Alam, T.; Khan, S.A. Chemical Composition and In-Vitro Antioxidant and Antimicrobial Activity of the Essential Oil of Citrus aurantifolia L. Leaves Grown in Eastern Oman. J. Taibah Univ. Med. Sci. 2018, 13, 108–112. [Google Scholar] [CrossRef] [PubMed]
- Dickson, R.A.; Houghton, P.J.; Hylands, P.J. Antibacterial and Antioxidant Cassane Diterpenoids from Caesalpinia Benthamiana. Phytochemistry 2007, 68, 1436–1441. [Google Scholar] [CrossRef] [PubMed]
- Jabbar, A.; Zaman, M.A.; Iqbal, Z.; Yaseen, M.; Shamim, A. Anthelmintic Activity of Chenopodium album (L.) and Caesalpinia crista (L.) against Trichostrongylid Nematodes of Sheep. J. Ethnopharmacol. 2007, 114, 86–91. [Google Scholar] [CrossRef] [PubMed]
- Hou, Y.; Cao, S.; Brodie, P.; Miller, J.S.; Birkinshaw, C.; Ratovoson, F.; Rakotondrajaona, R.; Andriantsiferana, R.; Rasamison, V.E.; Kingston, D.G.I. Antiproliferative Cassane Diterpenoids of Cordyla Madagascariensis Ssp. Madagascariensis from the Madagascar Rainforest. J. Nat. Prod. 2008, 71, 150–152. [Google Scholar] [CrossRef][Green Version]
- Yadav, P.P.; Maurya, R.; Sarkar, J.; Arora, A.; Kanojiya, S.; Sinha, S.; Srivastava, M.N.; Raghubir, R. Cassane Diterpenes from Caesalpinia Bonduc. Phytochemistry 2009, 70, 256–261. [Google Scholar] [CrossRef] [PubMed]
- Naghshi, S.; Aune, D.; Beyene, J.; Mobarak, S.; Asadi, M.; Sadeghi, O. Dietary Intake and Biomarkers of Alpha Linolenic Acid and Risk of All Cause, Cardiovascular, and Cancer Mortality: Systematic Review and Dose-Response Meta-Analysis of Cohort Studies. BMJ 2021, 375, n2213. [Google Scholar] [CrossRef]
- Watanabe, Y.; Tatsuno, I. Omega-3 Polyunsaturated Fatty Acids for Cardiovascular Diseases: Present, Past and Future. Expert Rev. Clin. Pharmacol. 2017, 10, 865–873. [Google Scholar] [CrossRef] [PubMed]
- Guasch-Ferré, M.; Hu, F.B.; Martínez-González, M.A.; Fitó, M.; Bulló, M.; Estruch, R.; Ros, E.; Corella, D.; Recondo, J.; Gómez-Gracia, E.; et al. Olive Oil Intake and Risk of Cardiovascular Disease and Mortality in the PREDIMED Study. BMC Med. 2014, 12, 78. [Google Scholar] [CrossRef] [PubMed]
- Arturo-Perdomo, D.; Mora, J.P.J.; Ibáñez, E.; Cifuentes, A.; Hurtado-Benavides, A.; Montero, L. Extraction and Characterization of the Polar Lipid Fraction of Blackberry and Passion Fruit Seeds Oils Using Supercritical Fluid Extraction. Food Anal. Methods 2021, 14, 2026–2037. [Google Scholar] [CrossRef]
- Oh, Y.T.; Lee, J.Y.; Lee, J.; Lee, J.H.; Kim, J.-E.; Ha, J.; Kang, I. Oleamide Suppresses Lipopolysaccharide-Induced Expression of iNOS and COX-2 through Inhibition of NF-κB Activation in BV2 Murine Microglial Cells. Neurosci. Lett. 2010, 474, 148–153. [Google Scholar] [CrossRef] [PubMed]
- Cheng, M.-C.; Ker, Y.-B.; Yu, T.-H.; Lin, L.-Y.; Peng, R.Y.; Peng, C.-H. Chemical Synthesis of 9(Z)-Octadecenamide and Its Hypolipidemic Effect: A Bioactive Agent Found in the Essential Oil of Mountain Celery Seeds. J. Agric. Food Chem. 2010, 58, 1502–1508. [Google Scholar] [CrossRef] [PubMed]
- Sudhahar, V.; Shaw, S.; Imig, J.D. Mechanisms Involved in Oleamide-Induced Vasorelaxation in Rat Mesenteric Resistance Arteries. Eur. J. Pharmacol. 2009, 607, 143–150. [Google Scholar] [CrossRef]
- Moon, S.-M.; Lee, S.A.; Hong, J.H.; Kim, J.-S.; Kim, D.K.; Kim, C.S. Oleamide Suppresses Inflammatory Responses in LPS-Induced RAW264.7 Murine Macrophages and Alleviates Paw Edema in a Carrageenan-Induced Inflammatory Rat Model. Int. Immunopharmacol. 2018, 56, 179–185. [Google Scholar] [CrossRef] [PubMed]
- Nazeam, J.A.; El-Hefnawy, H.M.; Omran, G.; Singab, A.-N. Chemical Profile and Antihyperlipidemic Effect of Portulaca oleracea L. Seeds in Streptozotocin-Induced Diabetic Rats. Nat. Prod. Res. 2018, 32, 1484–1488. [Google Scholar] [CrossRef] [PubMed]
- Tanvir, R.; Javeed, A.; Rehman, Y. Fatty Acids and Their Amide Derivatives from Endophytes: New Therapeutic Possibilities from a Hidden Source. FEMS Microbiol. Lett. 2018, 365, fny114. [Google Scholar] [CrossRef]
- Abdullah, A.-S.H.; Mohammed, A.S.; Abdullah, R.; Mirghani, M.E.S.; Al-Qubaisi, M. Cytotoxic Effects of Mangifera indica L. Kernel Extract on Human Breast Cancer (MCF-7 and MDA-MB-231 Cell Lines) and Bioactive Constituents in the Crude Extract. BMC Complement. Altern. Med. 2014, 14, 199. [Google Scholar] [CrossRef] [PubMed]
- Panigrahi, S.; Muthuraman, M.S.; Natesan, R.; Pemiah, B. Anticancer activity of ethanolic extract of Solanum torvum sw. Int. J. Pharm. Pharm. Sci. 2014, 6, 93–98. [Google Scholar]
- Banik, B.K.; Sahoo, B.M.; Tiwari, A. Terpenoids: Chemistry, Biochemistry, Medicinal Effects, Ethno-Pharmacology, 1st ed.; CRC Press: Boca Raton, FL, USA, 2022. [Google Scholar] [CrossRef]
- Maia, B.H.L.N.S.; Paula, J.R.D.; Sant’Ana, J.; Silva, M.F.D.G.F.D.; Fernandes, J.B.; Vieira, P.C.; Costa, M.D.S.S.; Ohashi, O.S.; Silva, J.N.M. Essential Oils of Toona and Cedrela Species (Meliaceae): Taxonomic and Ecological Implications. J. Braz. Chem. Soc. 2000, 11, 629–639. [Google Scholar] [CrossRef]
- Takagi, Y.; Fujimori, T.; Kaneko, H.; Kato, K. Cembrene, from Japanese Domestic Tobacco, Nicotiana Tabacum cv. Suifu. Agric. Biol. Chem. 1980, 44, 467–468. [Google Scholar] [CrossRef][Green Version]
- Mageroy, M.H.; Tieman, D.M.; Floystad, A.; Taylor, M.G.; Klee, H.J. A Solanum Lycopersicum Catechol-O-Methyltransferase Involved in Synthesis of the Flavor Molecule Guaiacol: Synthesis of Guaiacol by Catechol-O-Methyltransferase. Plant J. 2012, 69, 1043–1051. [Google Scholar] [CrossRef] [PubMed]
- Klee, H.J.; Tieman, D.M. Genetic Challenges of Flavor Improvement in Tomato. Trends Genet. 2013, 29, 257–262. [Google Scholar] [CrossRef] [PubMed]
- Vogel, J.T.; Tieman, D.M.; Sims, C.A.; Odabasi, A.Z.; Clark, D.G.; Klee, H.J. Carotenoid Content Impacts Flavor Acceptability in Tomato (Solanum Lycopersicum): Tomato Flavor Acceptability. J. Sci. Food Agric. 2010, 90, 2233–2240. [Google Scholar] [CrossRef]
- Tieman, D.; Zhu, G.; Resende, M.F.R.; Lin, T.; Nguyen, C.; Bies, D.; Rambla, J.L.; Beltran, K.S.O.; Taylor, M.; Zhang, B.; et al. A Chemical Genetic Roadmap to Improved Tomato Flavor. Science 2017, 355, 391–394. [Google Scholar] [CrossRef] [PubMed]
- Galindo-Cuspinera, V.; Lubran, M.B.; Rankin, S.A. Comparison of Volatile Compounds in Water- and Oil-Soluble Annatto (Bixa orellana L.) Extracts. J. Agric. Food Chem. 2002, 50, 2010–2015. [Google Scholar] [CrossRef]
- Logan, J.G.; Stanczyk, N.M.; Hassanali, A.; Kemei, J.; Santana, A.E.; Ribeiro, K.A.; Pickett, J.A.; Mordue, A.J. Arm-in-Cage Testing of Natural Human-Derived Mosquito Repellents. Malar. J. 2010, 9, 239. [Google Scholar] [CrossRef]
- Fradin, M.S. Mosquitoes and Mosquito Repellents: A Clinician’s Guide. Ann. Intern. Med. 1998, 128, 931. [Google Scholar] [CrossRef]
- Mckeown, G.G. Composition of Oil-Soluble Annatto Food Colors. II. Thermal Degradation of Bixin. J. Assoc. Off. Agric. Chem. 1963, 46, 790–796. [Google Scholar] [CrossRef]
- Scotter, M. The Chemistry and Analysis of Annatto Food Colouring: A Review. Food Addit. Contam. Part A 2009, 26, 1123–1145. [Google Scholar] [CrossRef]
- Chuyen, H.V.; Eun, J.B. Effects of Different Extraction Methods on the Extraction Yield, Degradation Of bixin and Formation of Harmful Volatile Compounds in the Extracts from Annatto seeds. Food Res. 2021, 5, 42–48. [Google Scholar] [CrossRef]
- Yolmeh, M.; Habibi Najafi, M.B.; Farhoosh, R. Optimisation of Ultrasound-Assisted Extraction of Natural Pigment from Annatto Seeds by Response Surface Methodology (RSM). Food Chem. 2014, 155, 319–324. [Google Scholar] [CrossRef] [PubMed]
- Rahmalia, W.; Fabre, J.-F.; Mouloungui, Z. Effects of Cyclohexane/Acetone Ratio on Bixin Extraction Yield by Accelerated Solvent Extraction Method. Procedia Chem. 2015, 14, 455–464. [Google Scholar] [CrossRef]
- Taham, T.; Cabral, F.A.; Barrozo, M.A.S. Extraction of Bixin from Annatto Seeds Using Combined Technologies. J. Supercrit. Fluids 2015, 100, 175–183. [Google Scholar] [CrossRef]
- Sakan, T.; Isoe, S.; Hyeon, S.B. Structure of Actinidiolide, Dihydroactinidiolide and Actinidol. Tetrahedron Lett. 1967, 17, 1623–1627. [Google Scholar] [CrossRef]
- Zhu, Y.; Kang, S.; Yan, H.; Lv, H.-P.; Zhang, Y.; Lin, Z. Enantiomeric Distributions of Volatile Lactones and Terpenoids in White Teas Stored for Different Durations. Food Chem. 2020, 320, 126632. [Google Scholar] [CrossRef]
- Ito, Y.; Sugimoto, A.; Kakuda, T.; Kubota, K. Identification of Potent Odorants in Chinese Jasmine Green Tea Scented with Flowers of Jasminum sambac. J. Agric. Food Chem. 2002, 50, 4878–4884. [Google Scholar] [CrossRef] [PubMed]
- Ravichandran, R. Carotenoid Composition, Distribution and Degradation to Flavour Volatiles during Black Tea Manufacture and the Effect of Carotenoid Supplementation on Tea Quality and Aroma. Food Chem. 2002, 78, 23–28. [Google Scholar] [CrossRef]
- Del Mar Caja, M.; Preston, C.; Menzel, M.; Kempf, M.; Schreier, P. Online Gas Chromatography Combustion/Pyrolysis−Isotope Ratio Mass Spectrometry (HRGC-C/P-IRMS) of (±)-Dihydroactinidiolide from Tea (Camellia sinensis) and Rooibos Tea (Aspalathus linearis). J. Agric. Food Chem. 2009, 57, 5899–5902. [Google Scholar] [CrossRef]
- Shumbe, L.; Bott, R.; Havaux, M. Dihydroactinidiolide, a High Light-Induced β-Carotene Derivative That Can Regulate Gene Expression and Photoacclimation in Arabidopsis. Mol. Plant 2014, 7, 1248–1251. [Google Scholar] [CrossRef]
- Adamu, G.N.; Gosh, C.; Molitor, C.; Kampatsikas, I.; Hutabarat, O.; Miosic, S.; Rompel, A.; Halbwirth, H.; Spornberger, A.; Stich, K. Investigations on the formation of dihydrochalcones in apple (Malus sp.) leaves. Acta Hortic. 2019, 1242, 415–420. [Google Scholar] [CrossRef]
- Oszmiański, J.; Wojdyło, A.; Lachowicz, S.; Gorzelany, J.; Matłok, N. Comparison of Bioactive Potential of Cranberry Fruit and Fruit-Based Products versus Leaves. J. Funct. Foods 2016, 22, 232–242. [Google Scholar] [CrossRef]
- Schulze, A.E.; Beelders, T.; Koch, I.S.; Erasmus, L.M.; De Beer, D.; Joubert, E. Honeybush Herbal Teas (Cyclopia Spp.) Contribute to High Levels of Dietary Exposure to Xanthones, Benzophenones, Dihydrochalcones and Other Bioactive Phenolics. J. Food Compos. Anal. 2015, 44, 139–148. [Google Scholar] [CrossRef]
- Suo, M.; Yang, J. Ceramides Isolated from Helianthus annuus L. HCA 2014, 97, 355–360. [Google Scholar] [CrossRef]
- Xian, L.-N.; Qian, S.-H.; Li, Z.-L. Studies on the chemical constituents from the stems of Acanthopanax gracilistylus. J. Chin. Med. Mater. 2010, 33, 538–542. [Google Scholar]
- Bianco, M.; Calvano, C.D.; Losito, I.; Palmisano, F.; Cataldi, T.R.I. Targeted Analysis of Ceramides and Cerebrosides in Yellow Lupin Seeds by Reversed-Phase Liquid Chromatography Coupled to Electrospray Ionization and Multistage Mass Spectrometry. Food Chem. 2020, 324, 126878. [Google Scholar] [CrossRef]
- Lee, W.J.; Zhang, Z.; Lai, O.M.; Tan, C.P.; Wang, Y. Diacylglycerol in Food Industry: Synthesis Methods, Functionalities, Health Benefits, Potential Risks and Drawbacks. Trends Food Sci. Technol. 2020, 97, 114–125. [Google Scholar] [CrossRef]
- Prabhavathi Devi, B.L.A.; Gangadhar, K.N.; Prasad, R.B.N.; Sugasini, D.; Rao, Y.P.C.; Lokesh, B.R. Nutritionally Enriched 1,3-Diacylglycerol-Rich Oil: Low Calorie Fat with Hypolipidemic Effects in Rats. Food Chem. 2018, 248, 210–216. [Google Scholar] [CrossRef] [PubMed]
- Ke, W.; Wang, H.; Zhao, X.; Lu, Z. Foeniculum Vulgare Seed Extract Exerts Anti-Cancer Effects on Hepatocellular Carcinoma. Food Funct. 2021, 12, 1482–1497. [Google Scholar] [CrossRef] [PubMed]
- Queiroz, E.A. Níveis de Farelo de Urucum (Bixa orellana L.) Em Rações à Base de Sorgo Para Poedeiras Comerciais. Master’s Dissertation in Animal Science, Federal Rural University of Rio de Janeiro, Seropédica, RJ, Brazil, 2006. [Google Scholar]
- O’Flaherty, J.T.; Showell, H.J.; Becker, E.L.; Ward, P.A. Neutrophil Aggregation and Degranulation. Effect of arachidonic acid. Am. J. Pathol. 1979, 95, 433. [Google Scholar] [PubMed]
- Costa, C.K.; Silva, C.B.; Lordello, A.L.L.; Zanin, S.M.W.; Dias, J.F.G.; Miguel, M.D.; Miguel, O.G. Identificação de δ tocotrienol e de ácidos graxos no óleo fixo de urucum (Bixa orellana Linné). Rev. Bras. Plantas Med. 2013, 15, 508–512. [Google Scholar] [CrossRef]
- Siskind, L.J.; Mullen, T.D.; Obeid, L.M. The Role of Ceramide in Cell Regulation. In Handbook of Cell Signaling, 2nd ed.; Academic Press: Cambridge, MA, USA, 2010; pp. 1201–1211. ISBN 9780123741455. [Google Scholar] [CrossRef]
- Zhang, B.-X.; Li, N.; Zhang, Z.-P.; Liu, H.-B.; Zhou, R.-R.; Zhong, B.-Y.; Zou, M.-X.; Dai, X.-H.; Xiao, M.-F.; Liu, X.-Q.; et al. Protective Effect of Acanthopanax Gracilistylus-Extracted Acankoreanogenin A on Mice with Fulminant Hepatitis. Int. Immunopharmacol. 2011, 11, 1018–1023. [Google Scholar] [CrossRef] [PubMed]
- Yan, Q.-X.; Huang, M.-X.; Sun, P.; Cheng, S.; Zhang, Q.; Dai, H. Steroids, Fatty Acids and Ceramide from the Mushroom Stropharia Rugosoannulata Farlow apud Murrill. Biochem. Syst. Ecol. 2020, 88, 103963. [Google Scholar] [CrossRef]
- Mercadante, A.Z.; Steck, A.; Rodriguez-Amaya, D.; Pfander, H.; Britton, G. Isolation of Methyl 9′Z-Apo-6′-Lycopenoate from Bixa orellana. Phytochemistry 1996, 41, 1201–1203. [Google Scholar] [CrossRef]
- Delgado-Vargas, F.; Jiménez, A.R.; Paredes-López, O. Natural Pigments: Carotenoids, Anthocyanins, and Betalains—Characteristics, Biosynthesis, Processing, and Stability. Crit. Rev. Food Sci. Nutr. 2000, 40, 173–289. [Google Scholar] [CrossRef] [PubMed]
- Raddatz-Mota, D.; Pérez-Flores, L.J.; Carrari, F.; Mendoza-Espinoza, J.A.; De León-Sánchez, F.D.; Pinzón-López, L.L.; Godoy-Hernández, G.; Rivera-Cabrera, F. Achiote (Bixa orellana L.): A Natural Source of Pigment and Vitamin E. J. Food Sci. Technol. 2017, 54, 1729–1741. [Google Scholar] [CrossRef] [PubMed]
- Peng, A.; Tang, X.; Feng, Y.; Huang, Y.; Cui, J.; Tian, K.; Lu, M.; Zhao, Y.; Pan, Y.; Wang, S.; et al. Molecular Mechanism of Lycopene Cyclases Regulating Carotenoids Ratio in Different Branches during Tea Leaf and Flower Development. Hortic. Plant J. 2023, 9, 1177–1192. [Google Scholar] [CrossRef]
- Giannotti, C.; Das, B.C.; Lederer, E. The Struture of Kitol. Bull. Soc. Chim. Fr. 1966, 1, 3299–3303. [Google Scholar] [CrossRef]
- Pfoertner, K.-H.; Englert, G.; Schoenholzer, P. Photosensitized [4+2] Cyclodimerizations of Aromatic Retinoids1. Tetrahedron 1988, 44, 1039–1052. [Google Scholar] [CrossRef]
- Runge, F.E.; Heger, R. Use of Microcalorimetry in Monitoring Stability Studies. Example: Vitamin A Esters. J. Agric. Food Chem. 2000, 48, 47–55. [Google Scholar] [CrossRef] [PubMed]
- Burger, B.V.; Garbers, C.F. Diels-Alder Reactions. Part 111.l Condensation of Methyl Trans+- Formylcrotonate with Retinol Acetate, with a Note on the Structure and Stereochemistry of Kitol. J. Chem. Soc. Perkin Trans. 1 1973, 590–595. [Google Scholar] [CrossRef]
- Gavril, G.-L.; Wrona, M.; Bertella, A.; Świeca, M.; Râpă, M.; Salafranca, J.; Nerín, C. Influence of Medicinal and Aromatic Plants into Risk Assessmsent of a New Bioactive Packaging Based on Polylactic Acid (PLA). Food Chem. Toxicol. 2019, 132, 110662. [Google Scholar] [CrossRef] [PubMed]
- Moudache, M.; Nerín, C.; Colon, M.; Zaidi, F. Antioxidant Effect of an Innovative Active Plastic Film Containing Olive Leaves Extract on Fresh Pork Meat and Its Evaluation by Raman Spectroscopy. Food Chem. 2017, 229, 98–103. [Google Scholar] [CrossRef] [PubMed]

| pk | RT min | RI | Compounds | Molecular Formula | CAS | Match | Samples | ||||||
|---|---|---|---|---|---|---|---|---|---|---|---|---|---|
| TT | FS | Batch 1 | Batch 2 | Batch 3 | Batch 4 | Batch 5 | |||||||
| 1 | 19.262 | 1693 | Cyclododecane | C12H24 | 294-62-2 | 92 | X | ||||||
| 2 | 21.675 | 1925 | Springene (isomer) | C20H32 | 70901-63-2 | 95 | X | X | X | X | X | X | X |
| 3 | 21.986 | 1947 | E(β)-Farnesene | C20H32 | 1000432-20-1 | 86 | X | X | X | X | X | X | X |
| 4 | 22.139 | 1972 | Springene (isomer) | C20H32 | 77898-97-6 | 91 | X | X | X | X | X | X | X |
| 5 | 22.352 | 1994 | Springene (isomer) | C20H33 | 70901-63-2 | 90 | X | X | |||||
| 6 | 22.394 | 1998 | Eicosane | C20H42 | 112-95-8 | 96 | X | ||||||
| 8 | 23.696 | 2140 | Linoelaidic acid | C18H32O2 | 506-21-8 | 99 | X | X | X | X | X | X | |
| 9 | 23.742 | 2145 | 9,12-Octadecadienoic acid (Z,Z)- | C18H32O2 | 60-33-3 | 97 | X | X | X | X | X | X | X |
| 10 | 23.959 | 2170 | Octadecanoic acid | C18H32O2 | 57-11-4 | 93 | X | X | X | X | X | X | |
| 11 | 24.218 | 2199 | 2,6,10-Dodecatrien-1-ol, 3,7,11-trimethyl | C15H26O | 4602-84-0 | 91 | X | X | X | X | X | ||
| 12 | 24.222 | 2199 | Trans-Geranylgeraniol | C20H34O | 24034-73-9 | 97 | X | X | X | ||||
| 13 | 24.306 | 2209 | 1-Octadecene | C18H36 | 112-88-9 | 94 | X | ||||||
| 14 | 24.435 | 2224 | Trans-Farnesol | C15H26O | 106-28-5 | 86 | X | X | X | ||||
| 16 | 25.066 | 2298 | Tricosane | C23H48 | 638-67-5 | 94 | X | X | X | X | X | X | |
| 17 | 25.667 | 2371 | 9-Octadecenamide, (Z)- | C18H35NO | 301-02-0 | 99 | X | X | X | X | X | X | X |
| 18 | 25.792 | 2386 | Octadecanoic acid, butyl ester | C22H44O2 | 123-95-5 | 93 | X | X | X | X | X | ||
| 19 | 25.888 | 2398 | Tetracosane | C24H50 | 646-31-1 | 98 | X | X | X | X | X | X | |
| 20 | 25.976 | 1998 | 3-Eicosene, (E)- | C20H40 | 74685-33-9 | 96 | X | X | X | ||||
| 21 | 26.143 | 2430 | Ethanol,2-(9-octadecenyloxy)-(Z) | C20H40O2 | 5353-25-3 | 86 | X | ||||||
| 23 | 26.673 | 2498 | Pentacosane | C25H52 | 626-99-2 | 97 | X | X | X | X | X | X | |
| 24 | 27.433 | 2598 | Hexacosane | C26H54 | 630-01-3 | 90 | X | X | X | X | X | X | |
| 25 | 28.164 | 2698 | Heptacosane | C27H56 | 593-49-7 | 97 | X | X | X | X | |||
| 26 | 28.865 | 2797 | Octacosane | C28H58 | 630-02-4 | 97 | X | X | X | X | X | X | |
| 27 | 29.55 | 2897 | Nonacosane | C29H60 | 630-03-5 | 98 | X | X | X | X | X | X | |
| 28 | 30.217 | 2998 | Triacontane | C30H62 | 638-68-6 | 99 | X | X | X | X | X | X | |
| 29 | 30.861 | 3088 | δ-Tocotrienol | C27H40O2 | 25612-59-3 | 97 | X | X | X | X | X | X | X |
| 30 | 30.932 | 3098 | Hentriacontane | C31H64 | 630-04-6 | 99 | X | X | X | X | |||
| 31 | 31.739 | 3198 | Dotriacontane | C32H66 | 544-85-4 | 98 | X | X | |||||
| 32 | 32.665 | 3298 | Tritriacontane | C33H68 | 630-05-7 | 97 | X | ||||||
| RT | RI | Compounds | Molecular Formula | CAS | Match |
|---|---|---|---|---|---|
| Sample FS | |||||
| 22.370 | 1972 | Springene (isomer) | C20H32 | 77898-97-6 | 98 |
| 23.535 | 2098 | 9,12-Octadecadienoic acid, methyl ester | C19H34O2 | 2462-85-3 | 99 |
| 23.588 | 2101 | 9-octadecenoic (Z), methyl ester | C19H36O2 | 112-62-9 | 99 |
| Sample TT | |||||
| 22.369 | 1972 | Springene (isomer) | C20H32 | 77898-97-6 | 91 |
| 22.59 | 1995 | Springene (isomer) | C20H32 | 77898-97-6 | 86 |
| 23.554 | 2098 | 9,12-Octadecadienoic acid, methyl ester | C19H34O2 | 2462-85-3 | 99 |
| RT | RI | Compounds | Molecular Formula | CAS | Match |
|---|---|---|---|---|---|
| Sample FS | |||||
| 22.375 | 1972 | Springene (isomer) | C20H32 | 77898-97-6 | 94 |
| 22.464 | 1982 | 1,5,9-Cyclotetradecatriene, 1,5,9-trimethyl-12-(1-methylethenyl) | C20H32 | 038748-84-4 | 89 |
| Sample TT | |||||
| 17.249 | 1502 | β-Cadinene | C15H24 | 523-47-7 | 96 |
| 21.864 | 1920 | Springene (isomer) | C20H32 | 70091-63-2 | 93 |
| 22.355 | 1971 | Springene (isomer) | C20H32 | 77898-97-6 | 95 |
| 22.574 | 1994 | Springene (isomer) | C20H32 | 77898-97-6 | 90 |
| RT (min) | RI | Compound | Molecular Formula | CAS | Match |
|---|---|---|---|---|---|
| 3.599 | Toluene | C7H8 | 108-88-3 | 92 | |
| 6.192 | p-xylene | C8H10 | 106-42-3 | 97 | |
| 6.719 | Ethanone, 1-(1-cyclohexen-1-yl) | C8H12O | 932-66-1 | 90 | |
| 7.032 | 3-Methylcyclopentyl acetate | C8H14O2 | 24070-70-0 | 86 | |
| 9.260 | 988.0 | 6-Methyl-5-hepten-2-one | C8H14O | 110-93-0 | 95 |
| 9.649 | 1005.8 | 2,4-Heptadienal,(E,E) | C7H10O | 4313-03-5 | 91 |
| 10.597 | 1055.8 | 2-Octenal, (E) | C8H14O | 2548-87-0 | 87 |
| 11.061 | 1080.2 | Benzaldehyde, 4-methyl | C8H8O | 104-87-0 | 90 |
| 11.190 | 1087.0 | Ethyl 2-(5-methyl-5-vinyltetrahydrofuran-2-yl) propan-2-yl carbonate | C13H22O4 | 1000373-80-3 | 91 |
| 11.240 | 1089.6 | 2-Nonanone | C9H18O | 821-55-6 | 90 |
| 11.470 | 1102.0 | 6-Methyl-3,5-heptadiene-2-one | C8H12O | 1604-28-0 | 94 |
| 12.497 | 1163.0 | Isoneral | C10H16O | 1000414-18-0 | 96 |
| 12.785 | 1181.5 | 3,6-Octadienal,3,7-Dimethyl | C10H16O | 55722-59-3 | 95 |
| 13.073 | 1198.9 | Dodecane | C10H16O | 112-40-3 | 97 |
| 13.157 | 1204.4 | Benzoic acid, 4-methyl-, methyl ester | C9H10O2 | 99-75-2 | 97 |
| 13.370 | 1218.8 | 5-Isopropenyl-2-methylcyclopent-1-enecarboxaldehyde | C10H14O | 1000190-36-8 | 95 |
| 13.432 | 1222.9 | 1-Cyclohexene-1-carboxaldehyde, 2,6,6-trimethyl | C10H16O | 432-25-7 | 98 |
| 13.583 | 1233.1 | Oxiranecarboxaldehyde, 3-methyl-3-(4-methyl-3-pentenyl) | C10H16O2 | 16996-12-6 | 90 |
| 13.704 | 1241.3 | Neral | C10H16O | 106-26-3 | 96 |
| 13.925 | 1256.1 | Benzene, 1,3-bis(1,1-dimethylethyl) | C14H22 | 1014-60-4 | 96 |
| 14.150 | 1271.3 | 2,6-Octadienal, 3,7-dimethyl-, (E) | C10H16O | 141-27-5 | 97 |
| 14.188 | 1273.8 | 4,8-Dimethylnona-3,8-dien-2-one | C11H18O | 872858-42-9 | 97 |
| 14.288 | 1280.6 | Pentacosane | C25H52 | 629-99-2 | 86 |
| 14.468 | 1292.7 | 2-Undecanone | C11H22O | 112-12-9 | 94 |
| 15.178 | 1344.0 | Cyclohexene, 4-ethenyl-4-methyl-3-(1-methylethenyl)-1-(1-methylethyl)-, (3R-trans) | C15H24 | 20307-84-0 | 99 |
| 15.353 | 1356.8 | alpha-Cubebene | C15H24 | 17699-14-8 | 99 |
| 16.635 | 1454.2 | 5,9-Undecadien-2-one, 6,10-dimethyl-,(E) | C13H22O | 3796-70-1 | 94 |
| 16.706 | 1459.7 | Zonarene | C15H24 | 41929-05-9 | 89 |
| 17.115 | 1491.8 | trans-β-Ionone | C13H20O | 79-77-6 | 98 |
| 17.215 | 1499.6 | Naphthalene, decahydro-4a-methyl-1-methylene-7-(1-methylethenyl)-, [4aR-(4aα,7α,8aβ)]- | C15H24 | 17066-67-0 | 97 |
| 17.520 | 1525.0 | Naphthalene, 1,2,3,4,4a,5,6,8a-octahydro-7-methyl-4-methylene-1-(1-methylethyl)-, (1α,4aβ,8aα)- | C15H24 | 39029-41-9 | 99 |
| 17.637 | 1534.8 | 3,5,9-Undecatrien-2-one, 6,10-dimethyl-, (E,Z)- | C13H20O | 13927-47-4 | 72 |
| 17.733 | 1542.8 | 2(4H)-Benzofuranone, 5,6,7,7a-tetrahydro-4,4,7a-trimethyl-, (R)- | C11H16O2 | 17092-92-1 | 98 |
| 17.800 | 1548.4 | Naphthalene, 1,2,4a,5,6,8a-hexahydro-4,7-dimethyl-1-(1-methylethyl)-, [1S-(1α,4aβ,8aα)] | C15H24 | 24406-05-1 | 99 |
| 18.873 | 1640.1 | β-Guaiene | C15H24 | 88-84-6 | 91 |
| 19.691 | 1712.7 | Eicosane | C20H42 | 112-95-8 | 90 |
| 20.071 | 1748.0 | Farnesal | C15H24O | 19317-11-4 | 97 |
| 20.622 | 1799.2 | Octadecane | C18H38 | 593-45-3 | 97 |
| 21.875 | 1922.1 | trans-Geranilgeraniol | C20H34O | 7614-21-3 | 87 |
| 21.929 | 1927.6 | 5,9,13-pentadecatrien--2-one, 6,10,14-Trimethyl- | C18H30O | 762-29-8 | 93 |
| RT (min) | RI | Compounds | Molecular Formula | CAS | Match |
|---|---|---|---|---|---|
| 3.600 | Toluene | C7H8 | 108-88-3 | 92 | |
| 5.967 | 3-Penten-1-ol,4-methyl- | C6H12O | 763-89-3 | 86 | |
| 6.226 | p-xylene | C8H10 | 106-42-3 | 97 | |
| 6.656 | o-xylene | C8H10 | 95-47-6 | 94 | |
| 6.827 | m-xylene | C8H10 | 108-38-3 | 97 | |
| 7.044 | 3-Methylcyclopentyl acetate | C8H14O2 | 24070-70-0 | 86 | |
| 8.547 | 957.1 | Benzaldehyde | C7H6O | 100-52-7 | 97 |
| 9.194 | 985.1 | 6-Methyl-5-hepten-2-one | C8H14O | 110-93-0 | 97 |
| 9.386 | 993.4 | 2,4-Heptadienal, (E,E)- | C7H10O | 4313-03-5 | 87 |
| 9.654 | 1006.1 | 2,4-Heptadienal | C7H10O | 5910-85-0 | 87 |
| 10.042 | 1026.5 | D-Limonene | C10H16 | 5989-27-5 | 98 |
| 10.798 | 1066.4 | Benzaldehyde, 2-methyl- | C8H8O | 529-20-4 | 96 |
| 11.240 | 1089.6 | 2-Nonanone | C9H18O | 67801-33-6 | 90 |
| 11.391 | 1097.6 | Linalool | C10H18O | 78-70-6 | 97 |
| 11.462 | 1101.5 | 6-Methyl-3,5-heptadiene-2-one | C8H12O | 1604-28-0 | 94 |
| 12.460 | 1161.9 | Benzenemethanol, α,4-dimethyl- | C9H12O | 536-50-5 | 95 |
| 12.652 | 1173.5 | Ethanone, 1-(3-methylphenyl)- | C9H10O | 585-74-0 | 97 |
| 12.756 | 1179.7 | Benzene, 1-methyl-4-(1-methyl-2-propenyl)- | C11H14 | 97664-18-1 | 91 |
| 12.835 | 1184.5 | Ethanone, 1-(4-methylphenyl)- | C9H10O | 122-00-9 | 97 |
| 13.148 | 1203.8 | Decanal | C10H20O | 112-31-2 | 97 |
| 13.428 | 1222.7 | beta-Cyclocitral | C10H16O | 432-25-7 | 97 |
| 13.712 | 1241.8 | Neral | C10H16O | 106-26-3 | 96 |
| 13.950 | 1257.8 | 1H-Indene, 1,3-dimethyl- | C11H12 | 2177-48-2 | 96 |
| 14.046 | 1264.3 | 1H-Indene, 4,7-dimethyl- | C11H12 | 6974-97-6 | 96 |
| 14.134 | 1270.2 | 2,6-Octadienal, 3,7-dimethyl-, (E)- | C10H16O | 141-27-5 | 97 |
| 14.184 | 1273.6 | 4,8-Dimethylnona-3,8-dien-2-one | C11H18O | 872858-42-9 | 97 |
| 14.764 | 1313.7 | 1,2,3-Trimethylindene | C12H14 | 4773-83-5 | 96 |
| 15.173 | 1343.6 | Cyclohexene, 4-ethenyl-4-methyl-3-(1-methylethenyl)-1-(1-methylethyl)-, (3R-trans)- | C15H24 | 20307-84-0 | 99 |
| 15.353 | 1356.8 | alpha-Cubebene | C15H24 | 17699-14-8 | 99 |
| 15.449 | 1363.8 | Naphthalene, 1,2,3,4-tetrahydro-1,1,6-trimethyl- | C13H18 | 475-03-6 | 96 |
| 16.050 | 1408.4 | 1H-Inden-1-one, 2,3-dihydro-3,4,7-trimethyl- | C12H14O | 35322-84-0 | 93 |
| 16.109 | 1413.0 | Naphthalene, 2,6-dimethyl- | C12H12 | 581-42-0 | 98 |
| 16.351 | 1431.9 | Naphthalene, 1,5-dimethyl- | C12H12 | 571-61-9 | 98 |
| 16.652 | 1455.5 | 5,9-Undecadien-2-one, 6,10-dimethyl-, (E)- | C13H22O | 3796-70-1 | 94 |
| 16.785 | 1465.9 | cis-β-Farnesene | C15H24 | 28973-97-9 | 90 |
| 17.061 | 1487.5 | Isoledene | C15H24 | 95910-36-4 | 94 |
| 17.111 | 1491.5 | trans-β-Ionone | C13H20O | 79-77-6 | 98 |
| 17.520 | 1525.0 | Naphthalene, 1,2,3,4,4a,5,6,8a-octahydro-7-methyl-4-methylene-1-(1-methylethyl)-, (1α,4aβ,8aα) | C15H24 | 39029-41-9 | 99 |
| 17.608 | 1532.4 | Naphthalene, 1,2,3,5,6,8a-hexahydro-4,7-dimethyl-1-(1-methylethyl)-, (1S-cis)- | C15H24 | 483-76-1 | 95 |
| 17.654 | 1536.2 | 3,5,9-Undecatrien-2-one, 6,10-dimethyl-, (E,Z)- | C13H20O | 13927-47-4 | 93 |
| 17.720 | 1541.7 | 2(4H)-Benzofuranone, 5,6,7,7a-tetrahydro-4,4,7a-trimethyl-, (R)- | C11H16O2 | 17092-92-1 | 95 |
| 17.800 | 1548.4 | Naphthalene, 1,2,4a,5,6,8a-hexahydro-4,7-dimethyl-1-(1-methylethyl)-, [1S-(1α,4aβ,8aα)]- | C15H24 | 24406-05-1 | 98 |
| 17.870 | 1554.3 | α-Calacorene | C15H20 | 21391-99-1 | 93 |
| 18.025 | 1567.2 | 1,6,10-Dodecatrien-3-ol, 3,7,11-trimethyl- | C15H26O | 40716-66-3 | 87 |
| 18.088 | 1572.5 | 1,2,3,4-Tetrahydro-8-methyl-1-naphthalenemethanol | C12H16O | 36052-28-5 | 92 |
| 18.284 | 1588.8 | 3,5,9-Undecatrien-2-one, 6,10-dimethyl-, (E,E)- | C13H20O | 3548-78-5 | 93 |
| 18.405 | 1598.9 | Hexadecane | C16H34 | 544-76-3 | 96 |
| 18.881 | 1640.8 | Isospathulenol | C15H24O | 88395-46-4 | 96 |
| Sample | Mean | SD | RSD% | Result | |
|---|---|---|---|---|---|
| Annatto byproducts | Batch 1 | 100 | No CAOX | ||
| Batch 2 | 100 | No CAOX | |||
| Batch 3 | 74 | 2 | 2 | Weak CAOX | |
| Batch 4 | 87 | 7 | 8 | Weak CAOX | |
| Batch 5 | 60 | 2 | 3 | Medium CAOX | |
| TT | 42 | 1 | 3 | Very strong CAOX | |
| FS | 45 | 3 | 6 | Very strong CAOX | |
| Active films prepared with annatto byproducts | Batch 5 | 100 | No CAOX | ||
| TT | 55 | 4 | 8 | Very strong CAOX | |
| FS | 70 | 5 | 7 | Medium CAOX |
Disclaimer/Publisher’s Note: The statements, opinions and data contained in all publications are solely those of the individual author(s) and contributor(s) and not of MDPI and/or the editor(s). MDPI and/or the editor(s) disclaim responsibility for any injury to people or property resulting from any ideas, methods, instructions or products referred to in the content. |
© 2025 by the authors. Licensee MDPI, Basel, Switzerland. This article is an open access article distributed under the terms and conditions of the Creative Commons Attribution (CC BY) license (https://creativecommons.org/licenses/by/4.0/).
Share and Cite
Arruda-Peixoto, V.A.S.d.; Vera Estacho, P.; Wrona, M.; Nogueira Carvalho, P.R.; Aparecida Ferrari, R.; Nerin, C.; Canellas, E. Promoting Circular Economy by Leveraging Annatto Byproducts from Bixa orellana L. into Sustainable Antioxidant Food Packaging. Foods 2025, 14, 704. https://doi.org/10.3390/foods14040704
Arruda-Peixoto VASd, Vera Estacho P, Wrona M, Nogueira Carvalho PR, Aparecida Ferrari R, Nerin C, Canellas E. Promoting Circular Economy by Leveraging Annatto Byproducts from Bixa orellana L. into Sustainable Antioxidant Food Packaging. Foods. 2025; 14(4):704. https://doi.org/10.3390/foods14040704
Chicago/Turabian StyleArruda-Peixoto, Vanilda Aparecida Soares de, Paula Vera Estacho, Magdalena Wrona, Paulo Roberto Nogueira Carvalho, Roseli Aparecida Ferrari, Cristina Nerin, and Elena Canellas. 2025. "Promoting Circular Economy by Leveraging Annatto Byproducts from Bixa orellana L. into Sustainable Antioxidant Food Packaging" Foods 14, no. 4: 704. https://doi.org/10.3390/foods14040704
APA StyleArruda-Peixoto, V. A. S. d., Vera Estacho, P., Wrona, M., Nogueira Carvalho, P. R., Aparecida Ferrari, R., Nerin, C., & Canellas, E. (2025). Promoting Circular Economy by Leveraging Annatto Byproducts from Bixa orellana L. into Sustainable Antioxidant Food Packaging. Foods, 14(4), 704. https://doi.org/10.3390/foods14040704

