Effects of Pretreatment Methods on Volatile Compounds in Fermented Cabernet Sauvignon Musalais by Gas Chromatography–Ion Mobility Spectrometry (GC-IMS)
Abstract
1. Introduction
2. Materials and Methods
2.1. Cabernet Sauvignon Grape
2.2. Wine Making Process
2.2.1. Processing Technology of CSW
2.2.2. Processing Technology of Cabernet Sauvignon Musalais (CSM)
2.3. Conventional Oenological Physicochemical Index Detection
2.4. Gas Chromatography–Ion Mobility Spectrometry (GC-IMS)
2.5. Multivariate Statistical Analysis
2.6. Statistical Analysis
3. Results and Discussion
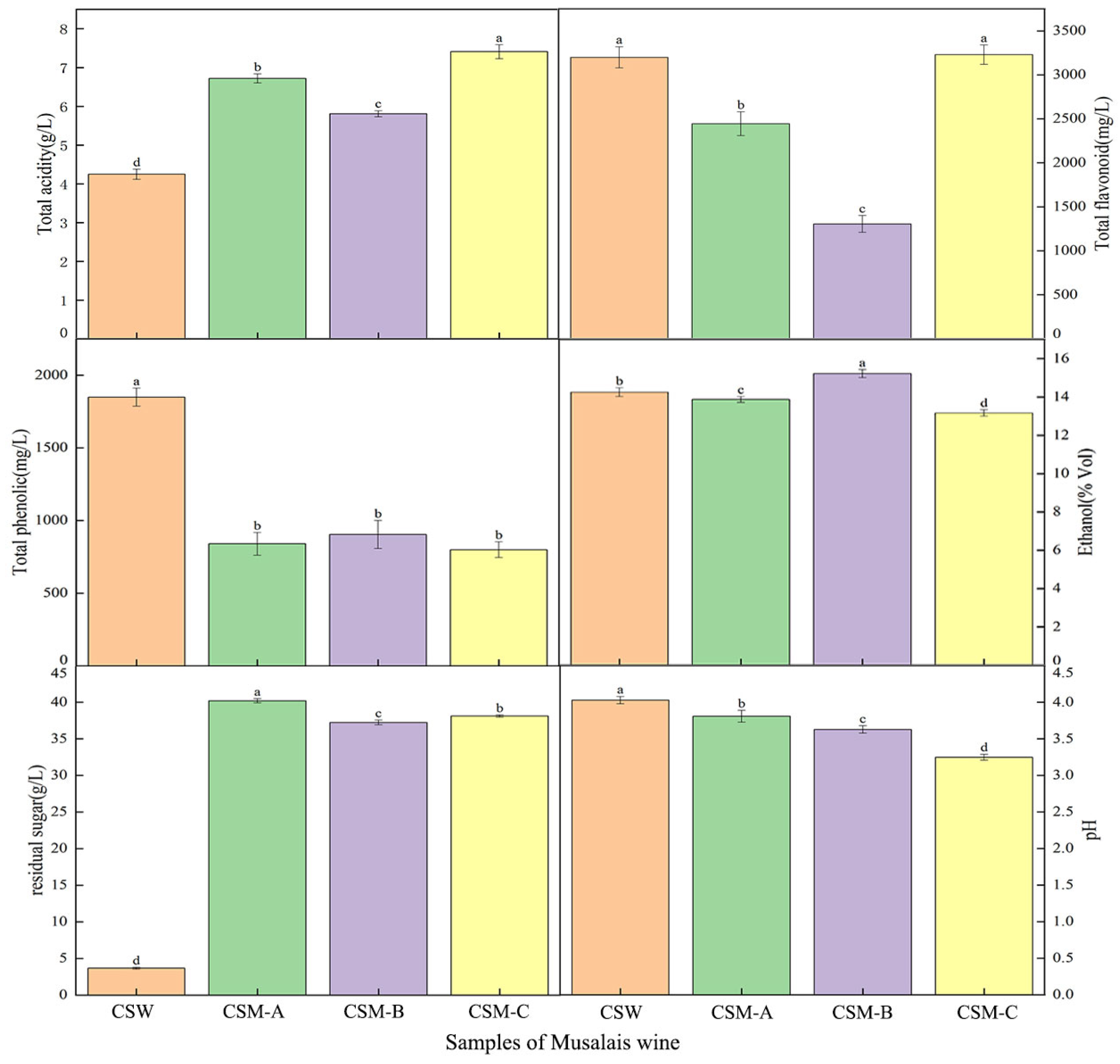
3.1. Physicochemical Index Analysis
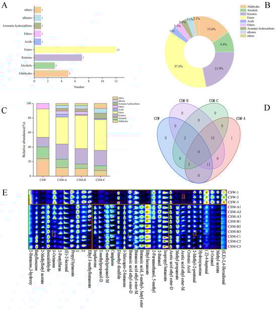
3.2. Identification of Volatile Compounds
3.3. Qualitative Analysis of Flavor Components
3.4. Fingerprint Spectrum Analysis of CSW and CSM-A, CSM-B, CSM-C
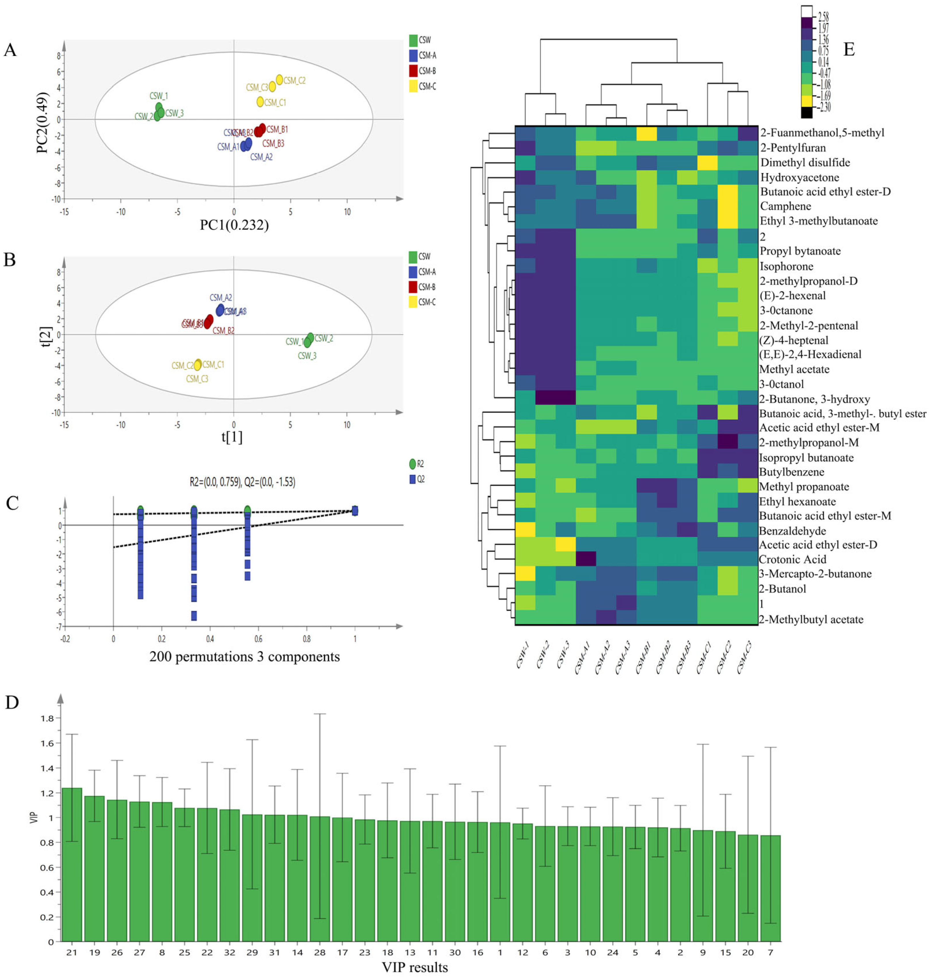
3.5. Multivariate Statistical Analysis of Volatile Substances
3.6. Correlation Analysis Between Physicochemical Indices and Volatile Substances
4. Conclusions
Author Contributions
Funding
Institutional Review Board Statement
Informed Consent Statement
Data Availability Statement
Conflicts of Interest
References
- Cheng, G.; Wang, L.; Huo, Y.M.; Wular, ·T.; Hou, X.J.; Li, L.; Huang, X.D. Isolation, identification, and application of yeast in Awati red grape. Food Ferment. Ind. 2024, 50, 121–127. [Google Scholar] [CrossRef]
- Zhao, Y. Research on brand construction of Avatimusales under the Background of Rural Revitalization. Master’s Thesis, Tarim University, Alar, China, 2022. [Google Scholar] [CrossRef]
- Zhu, L.X. Science and Technology of Museles; China Light Industry Press: Beijing, China, 2024; ISBN 9787518446902. [Google Scholar]
- Zhu, L.X.; Wang, H.; Han, P.J.; Lan, Y.B. Qualitative analysis of the main aroma compounds associated with traditional Musalais processing in Xinjiang, China. J. Inst. Brew. 2012, 118, 236–242. [Google Scholar] [CrossRef]
- Li, Z.J. Research on New Product Development and Quality of Musalais. Master’s Thesis, Tarim University, Alar, China, 2024. [Google Scholar] [CrossRef]
- Tang, R.; Wu, T.; Wang, G.F.; Zhang, Y.; Cheng, Y.C.; Jiang, X.; Buhailiqiemu, A. Analysis of fungal community diversity during the fermentation process of Musalesi and screening and identification of superior Saccharomyces cerevisiae. China Brew. 2025, 44, 120–126. [Google Scholar] [CrossRef]
- Zhu, L.X.; Han, M.; Guo, D.Q.; Gong, M.; Hou, X.J.; Zhang, L. Isolation, identification and succession of bacteria during spontaneous fermentation of Musalais in southern Xinjiang. China Brew. 2010, 7, 133–136. [Google Scholar] [CrossRef]
- Zhu, L.X.; Zhen, W.; Wang, L.L.; Feng, S. Quantitative Descriptive Analysis of Sensory Characteristics of Musalais from A’wati, Xinjiang. Food Sci. 2013, 34, 38–44. [Google Scholar]
- Zou, Y.Q. Design of a Wine Factory with an Annual Output of 500 Tons of Musallas. Master’s Thesis, Tarim University, Alar, China, 2021. [Google Scholar] [CrossRef]
- Zhu, L.X.; Zhang, M.M.; Liu, Z.; Shi, Y.; Duan, C.Q. Levels of furaneol in Msalais wines: A comprehensive overview of multiple stages and pathways of its formation during Msalais winemaking. Molecules 2019, 24, 3104. [Google Scholar] [CrossRef]
- Xu, X.Y.; Chen, Q.W.; Cheng, C.F.; Dang, G.F.; Shi, Y.; Duan, C.Q.; Lan, Y.B. Analysis of Aroma Characteristics of Pervaporation Wine Spirit from Different Grape Varieties and the Separation and Enrichment Rules of Pervaporized Spirits. Sci. Technol. Food Ind. 2025, 46, 252–262. [Google Scholar] [CrossRef]
- Zhu, L.X.; Zhang, M.M.; Xiang, X.F.; Lan, Y.B.; Shi, Y.; Duan, C.Q.; Zhang, R.L. Aromatic characterization of traditional Chinese wine Msalais by partial least-square regression analysis based on sensory quantitative descriptive and odor active values, aroma extract dilution analysis, and aroma recombination and omission tests. Food Chem. 2021, 361, 129781. [Google Scholar] [CrossRef]
- Li, F.F.; Wang, S.W.; Dong, R.; Qiao, D.; Shi, M.; Gao, C.Y.; Liu, M.C.; Zhang, Z.Z. Effects of’ Cabernet Sauvignongrape fruit maturity on aromasubstances and sensory characteristics of wine. Food Ferment. Ind. 2024, 50, 244–251. [Google Scholar] [CrossRef]
- Abudureheman, B.; Guo, M.Q.; Zhang, J.L.; Chen, L.; Li, Q.; Long, T.T.; Lv, Z.Z.; Huang, J.L.; Fang, D.D.; Jiang, L.X.; et al. Thermal Modulation of Musalais Wine Characteristics: Volatile Profiles and Chemical Composition at Different Brix Levels. Foods 2025, 14, 2956. [Google Scholar] [CrossRef]
- Izquierdo-Cañas, P.M.; González Viñas, M.A.; Mena-Morales, A.; Pérez Navarro, J.; García-Romero, E.; Marchante-Cuevas, L.; Gómez-Alonso, S.; Sánchez-Palomo, E. Efect of fermentation temperature on volatile compounds of Petit Verdot red wines from the Spanish region of La Mancha (central-southeastern Spain). Eur. Food Res. Technol. 2020, 246, 1153–1165. [Google Scholar] [CrossRef]
- Li, H.; Wang, H.; Yuan, C.L. Wine Technology, 2nd ed.; Science Press: Beijing, China, 2023; ISBN 978-7-03-074593-4. [Google Scholar]
- Li, Y.J. Process Regulation of Key Fermentation Aroma of ‘Cabernet Sauvignon’ dry Red Wine from Eastern Foothill of Helan Mountain. Master’s Thesis, Ningxia University, Yinchuan, China, 2023. [Google Scholar] [CrossRef]
- GB/T 15038-2006; Analytical Methods of Wine and Fruit Wine. Standards Press of China: Beijing, China, 2006.
- Cao, W.Y.; Shu, N.; Yang, Y.M.; Wen, J.L.; Lu, W.P. Comprehensive evaluation of nine grape varieties based on fundamental physical and chemical indicators, color and volatile compounds. Res. Rep. 2023, 13, 121–144. [Google Scholar] [CrossRef]
- Zununa, G.; Wang, W.X.; Lv, Z.; Li, J.X.; Lei, J.; Kuerban, M.; Yishakejiang, M.; Wu, Y. Optimization of Fermentation Process of Grape Medicine Mulberry Wine and Its Antioxidant and Bile Acid Binding Capacity in Vitro. Sci. Technol. Food Ind. 2022, 43, 199–208. [Google Scholar] [CrossRef]
- Osorio Alises, M.; Sánchez-Palomo, E.; González Viñas, M.A. Effects of winemaking techniques on the volatile compounds of Chelva wines. Food Biosci. 2024, 59, 104121. [Google Scholar] [CrossRef]
- Jiang, C.; Liu, Y.; Jin, W.G.; Zhu, K.Y.; Miao, X.Q.; Dong, X.P.; Jiang, P.F. Effects of curing concentration and drying time on flavor and microorganisms in dry salted Spanish mackerel. Food Chem. X 2024, 21, 101126. [Google Scholar] [CrossRef] [PubMed]
- Jiang, P.F.; Miao, X.Q.; Li, J.; Qi, H.; Shang, S.; Dong, X.P. Volatile flavor characteristics of scallops (Chlamys farreri) with different drying methods were analyzed based on GC-IMS and GC-O-QTOF. Food Chem. X 2024, 24, 101960. [Google Scholar] [CrossRef] [PubMed]
- Liao, S.Q.; Han, J.L.; Jiang, C.Y.; Zhou, B.B.; Jiang, Z.J.; Tang, J.; Ding, W.W.; Che, Z.M.; Lin, H.B. HS-SPME-GC×GC/MS combined with multivariate statistics analysis to investigate the flavor formation mechanism of tank-fermented broad bean paste. Food Chem. X 2023, 17, 100556. [Google Scholar] [CrossRef]
- Xu, Y.H. Evaluation of Wine Based on Statistical Analysis Models. Mod. Food 2021, 18, 214–216. [Google Scholar] [CrossRef]
- Li, T.; Chen, S.C.; Shen, A.Q.; Feng, Z.S.; Abedam, Q.; Liu, S.R.; Huang, W.S. Establishment of You ta zi quality evaluation system based on multivariate statistical analysis method. Food Ferment. Ind. 2021, 47, 244–250. [Google Scholar] [CrossRef]
- Yuan, L.P.; Lei, Z.D.; Wang, H.H.; Qin, X.X.; Yang, S.Y.; Wen, X.J.; Wu, W.H.; Ni, D.J.; Chen, Y.Q. Comprehensive evaluation of tea cultivars suitable for Matcha based on multivariate statistical analysis. Food Sci. 2023, 44, 229–234. [Google Scholar] [CrossRef]
- Qi, T.T.; Zhang, Z.F.; Yang, X.Y.; Zhang, R.S.; Zhang, S.Y.; Ren, J.N.; Fan, G. Comprehensive Quality Evaluation of Red Jujube Vinegars Made from Different Varieties Based on Principal Component Analysis. Food Sci. 2024, 45, 170–177. [Google Scholar] [CrossRef]
- Gao, H.; Xu, D.D.; Wang, W.P.; Zhao, Y.; Zhang, J.; Ding, J.; Tan, L.; Zhang, X. Identification of Characteristic Volatiles in Vinegar Prepared with Monascus-fermented Rice during Acetic Acid Fermentation Using Multivariate Statistical Analysis. Food Sci. 2022, 43, 219–227. [Google Scholar] [CrossRef]
- Qu, Y.M.; Yao, Y.; Zhang, Y.F.; Shi, M.M.; Li, X.W. Quality Improvement of Cabernet Sauvignon Wine Treated by Cold Maceration and Tannin. Mod. Food Sci. Technol. 2020, 36, 244–251. [Google Scholar] [CrossRef]
- Zhang, M.M.; Zhang, Z.Y.; Zhu, L.X. Color Dynamics during the Process of Musalais. Food Res. Dev. 2018, 39, 77–81. [Google Scholar] [CrossRef]
- Cécile, L.; Marie-Agnès, D.; Emmanuelle, M.; Stéphanie, C.; Arnaud, V.; Nicolas, S.; Matthias, B.; Gilles, M.; Aude, V.; Jean-Roch, M.; et al. Multi-method study of the impact of fermentation on the polyphenol composition and color of Grenache, Cinsault, and Syrah ros’e wines. Food Chem. 2022, 403, 134396. [Google Scholar] [CrossRef]
- Zhang, W.J.; Zheng, X.X.; Tian, X.J.; Li, Y.Y.; Wang, J. The influence of different pretreatment methods on the quality of wines made from table grapes. Acta Aliment. 2023, 52, 305–316. [Google Scholar] [CrossRef]
- Miao, X.Q.; Li, S.H.; Shan, S.; Na, S.; Dong, X.P.; Jiang, P.P. Characterization of volatile flavor compounds from fish maw soaked in five different seasonings. Food Chem. X 2023, 19, 100805. [Google Scholar] [CrossRef]
- Li, J.X.; Lv, Z.; Wang, W.X.; Yin, L.P.; Wang, Y.L.; Tang, Y.; Dang, G.F.; Fang, C.C.; Wu, Y. Effects of traditional high temperature distillation and pervaporation membrane separation technologies on aroma compounds of Thompson seedless spirit based on sensory and GC-IMS analysis. Food Ferment. Ind. 2023, 49, 280–287. [Google Scholar] [CrossRef]
- Chen, S.H.Z. Study on The Characteristic Aroma of Musalais. Master’s Thesis, Tarim University, Alar, China, 2022. [Google Scholar] [CrossRef]
- Zhang, L.; Zhang, Y.; Huang, Y.; Xuan, Y.; Hou, X.J. Changes of volatile components in Musalais by E-nose and GC-MS. Sci. Technol. Food Ind. 2018, 39, 242–249. [Google Scholar] [CrossRef]
- Zhang, B.S.; Sun, Z.G.; Lin, L.C.; Zhang, C.Y.; Wei, C.H. Analysis of the Effect of Mixed Fermentation on the Quality of Distilled Jujube Liquor by Gas Chromatography-Ion Mobility Spectrometry and Flavor Sensory Description. Foods 2023, 12, 795. [Google Scholar] [CrossRef]
- Li, W.L.; Xu, N.M.; Yang, J.J.; Zi, L.X.; Guo, L. Analysis of Volatile Components of Boletus edulis from Different Areas in Yunnan Based on GC-IMS Fingerprint. J. Chin. Inst. Food Sci. Technol. 2024, 24, 341–356. [Google Scholar] [CrossRef]
- Shao, S.X.; Xu, M.M.; Lin, Y.P.; Chen, X.M.; Fang, D.Y.; Cai, J.Y.; Wang, J.H.; Jin, S.; Ye, N.X. Differential Analysis of Aroma Components of Huangguanyin Oolong Tea from Different Geographical Origins Using Electronic Nose and Headspace Solid-Phase Microextraction-Gas Chromatography-Mass Spectrometry. Food Sci. 2023, 44, 232–239. [Google Scholar]
- Wang, N.; Liao, Y.; Gao, T.R.; Gan, L.; Wang, J.; Wang, M. The Grade Discrimination Method of Strong-Flavor Baijiu Based on GC-IMS. J. Chin. Inst. Food Sci. Technol. 2025, 25, 348–358. [Google Scholar]
- Jin, W.G.; Liu, J.X.; Sun, H.Y.; He, L.L.; Pei, J.J.; Cheng, H.; Jiang, P.F. Characterization of Volatile Organic Compounds of Giant Salamander (Andrias davidianus) Oil Adulterated with Different Amounts of Peanut Oil by Gas Chromatography-Ion Mobility Spectrometry Combined with Chemometrics. Food Sci. 2023, 44, 368–376. [Google Scholar] [CrossRef]
- Zhang, Y.; Tong, X.Y.; Chen, B.J.; Wu, S.H.; Wang, X.; Zheng, Q.; Jiang, F.; Qiao, Y.J. Novel application of HS-GC-IMS for characteristic fingerprints and flavor compound variations in citrus reticulatae pericarpium during storage with different Aspergillus niger fermentation. Food Chem. X 2023, 18, 100653. [Google Scholar] [CrossRef]






| Serial Number | Volatile Compounds | Aroma Description | CAS Number | Molecular Formula | RI | RT/s | Dt/ms |
|---|---|---|---|---|---|---|---|
| Aldehydes | |||||||
| 1 | Benzaldehyde | almond-like, sweet, caramel-like | C100527 | C7H6O | 1474.9 | 919.358 | 1.14738 |
| 2 | (Z)-4-heptenal | green aroma, fruity aroma | C6728310 | C7H12O | 1237.9 | 518.674 | 1.62804 |
| 3 | (E)-2-hexen1al | grassy aroma, apple | C6728263 | C6H10O | 1219 | 486.481 | 1.51961 |
| 4 | 2-Methyl-2-pentenal | green aroma, fruity aroma, floral aroma | C623369 | C6H10O | 841.3 | 158.422 | 1.15562 |
| 5 | (E,E)-2,4-Hexadienal | green aroma, fruity aroma, floral aroma | C142836 | C6H8O | 906.1 | 187.469 | 1.46269 |
| Alcohols | |||||||
| 6 | 3-Octanol | oil, nut, herbal aroma | C589980 | C8H18O | 1367.9 | 733.897 | 1.39571 |
| 7 | 2-Furanmethanol, 5-methyl | caramel, bread-like aroma | C3857258 | C6H8O2 | 971 | 221.859 | 1.2639 |
| 8 | 2- butanol | fruity aroma | C78922 | C4H10O | 1022.7 | 255.915 | 1.33845 |
| Ketones | |||||||
| 9 | 2-Butanone, 3-hydroxy | creaminess, strawberry | C513860 | C4H8O2 | 1295.6 | 630.271 | 1.32738 |
| 10 | 3-Octanone | creaminess, rose, jasmine | C106683 | C8H16O | 1236.3 | 515.776 | 1.31371 |
| 11 | Isophorone | minty aroma, woody aroma | C78591 | C9H14O | 1114.7 | 338.326 | 1.25032 |
| 12 | 2-Methylpropanol-D | subtle apple aroma | C78831 | C4H10O | 1105.3 | 327.345 | 1.3761 |
| 13 | 2-Methylpropanol-M | jasmine aroma, apple aroma, rose aroma | C78831 | C4H10O | 1111.3 | 334.333 | 1.172 |
| 14 | 3-mercapto-2-butanone | caramelized aroma and grilled meat aroma | C40789988 | C4H8OS | 1269.3 | 576.985 | 1.12669 |
| 15 | Hydroxyacetone | creaminess, caramel aroma | C116096 | C3H6O2 | 718 | 115.018 | 1.2284 |
| Esters | |||||||
| 16 | Propyl bytanoate | banana scent, pineapple scent | C105668 | C7H14O2 | 1154 | 388.337 | 1.25775 |
| 17 | Ethyl 3-methylbutanoate | apple aroma, banana aroma, strawberry aroma | C108645 | C7H14O2 | 1099.4 | 320.638 | 1.2474 |
| 18 | Butanoic acid ethyl ester-D | apple aroma, buttery aroma | C105544 | C6H12O2 | 1046 | 273.944 | 1.55499 |
| 19 | Butanoic acid ethyl ester-M | pineapple aroma, banana aroma | C105544 | C6H12O2 | 1047.3 | 274.946 | 1.20355 |
| 20 | Butanoic acid, 3-methyl-, butyl ester | banana aroma, pineapple and apple aroma | C109193 | C9H18O2 | 1047.7 | 275.28 | 1.38104 |
| 21 | Methyl propanoate | strawberry, pineapple | C554121 | C4H8O2 | 919.6 | 194.147 | 1.09882 |
| 22 | Acetic acid ethyl ester-M | Banana, grassy aroma, apple aroma | C141786 | C4H8O2 | 887.2 | 178.455 | 1.09705 |
| 23 | Acetic acid ethyl ester-D | apple aroma, banana aroma, grassy aroma | C141786 | C4H8O2 | 903.4 | 186.134 | 1.34555 |
| 24 | Methyl acetate | fruity aroma, pineapple aroma | C79209 | C3H6O2 | 846.2 | 160.425 | 1.19467 |
| 25 | Isopropyl butanoate | pineapple, banana | C638119 | C7H14O2 | 1048.1 | 275.614 | 1.2639 |
| 26 | Ethyl hexanoate | apple aroma, banana aroma | C123660 | C8H16O2 | 1215.2 | 480.241 | 1.7945 |
| 27 | 2-Methylbutyl acetate | the aroma of fruits such as apples and pears | C624419 | C7H14O2 | 1133.2 | 361.012 | 1.74368 |
| Acids | |||||||
| 28 | Crotonic acid | irritating smell | C107937 | C4H6O2 | 842.1 | 158.756 | 1.1148 |
| Ethers | |||||||
| 29 | Dimethyl disulfide | irritating smell | C624920 | C2H6S2 | 1098.4 | 319.516 | 1.12975 |
| Aromatic hydrocarbons | |||||||
| 30 | Butylbenzene | neroli, jasmine, pineapple | C104518 | C10H14 | 1294.7 | 628.822 | 1.20666 |
| Alkenes | |||||||
| 31 | Camphene | pine scent, lemon fragrance | C79925 | C10H16 | 926.6 | 197.7 | 1.21109 |
| others | |||||||
| 32 | 2-pentyl furan | peachy aroma, almond aroma | C3777693 | C9H14O | 1234.2 | 512.152 | 1.24311 |
Disclaimer/Publisher’s Note: The statements, opinions and data contained in all publications are solely those of the individual author(s) and contributor(s) and not of MDPI and/or the editor(s). MDPI and/or the editor(s) disclaim responsibility for any injury to people or property resulting from any ideas, methods, instructions or products referred to in the content. |
© 2025 by the authors. Licensee MDPI, Basel, Switzerland. This article is an open access article distributed under the terms and conditions of the Creative Commons Attribution (CC BY) license (https://creativecommons.org/licenses/by/4.0/).
Share and Cite
Zhang, J.; Abudureheman, B.; Guo, M.; Chen, L.; Li, Q.; Lv, Z.; Long, T.; Zhu, S.; Pan, H.; Ye, X. Effects of Pretreatment Methods on Volatile Compounds in Fermented Cabernet Sauvignon Musalais by Gas Chromatography–Ion Mobility Spectrometry (GC-IMS). Foods 2025, 14, 3172. https://doi.org/10.3390/foods14183172
Zhang J, Abudureheman B, Guo M, Chen L, Li Q, Lv Z, Long T, Zhu S, Pan H, Ye X. Effects of Pretreatment Methods on Volatile Compounds in Fermented Cabernet Sauvignon Musalais by Gas Chromatography–Ion Mobility Spectrometry (GC-IMS). Foods. 2025; 14(18):3172. https://doi.org/10.3390/foods14183172
Chicago/Turabian StyleZhang, Jianlin, Buhailiqiemu Abudureheman, Minqiang Guo, Lin Chen, Qian Li, Zhuanzhuan Lv, Tiantian Long, Shuai Zhu, Haibo Pan, and Xingqian Ye. 2025. "Effects of Pretreatment Methods on Volatile Compounds in Fermented Cabernet Sauvignon Musalais by Gas Chromatography–Ion Mobility Spectrometry (GC-IMS)" Foods 14, no. 18: 3172. https://doi.org/10.3390/foods14183172
APA StyleZhang, J., Abudureheman, B., Guo, M., Chen, L., Li, Q., Lv, Z., Long, T., Zhu, S., Pan, H., & Ye, X. (2025). Effects of Pretreatment Methods on Volatile Compounds in Fermented Cabernet Sauvignon Musalais by Gas Chromatography–Ion Mobility Spectrometry (GC-IMS). Foods, 14(18), 3172. https://doi.org/10.3390/foods14183172

