Hylocereus polyrhizus Pulp Residues Polysaccharide Alleviates High-Fat Diet-Induced Obesity by Modulating Intestinal Mucus Secretion and Glycosylation
Abstract
1. Introduction
2. Materials and Methods
2.1. Chemicals and Materials
2.2. Extraction of HPPP
2.3. Determination of Chemical Composition
2.4. X Diffraction Analysis
2.5. Thermogravimetric Analysis
2.6. Rheological Property Measurements
2.7. Antioxidant
2.7.1. Determination of DPPH Radical Scavenging Capacity
2.7.2. Scavenging Assay of Free Radical Scavenging Ability of ABTS
2.8. Animal Experiments
2.9. O-Glycopeptide Enrichment and Extraction
2.10. TMT Labeling and Graded Separation of O-Glycopeptides
2.11. RPLC-MS/MS Analysis of Intact O-Glycopeptides
2.12. Identification and Quantification of Intact O-Glycopeptides
2.13. Statistical Analysis
3. Results and Discussion
3.1. The Yield and Basic Composition of Polysaccharides from Hylocereus Polyrhizus Pomace
3.2. X-Ray Diffraction Characterization of HPPP
3.3. Thermal Cleavage Behavior of HPPP
3.4. Rheological Behavior of HPPP Solutions
3.5. Antioxidant Properties
3.6. HPPP Alter O-Glycosylation in the Colonic Mucus Layer
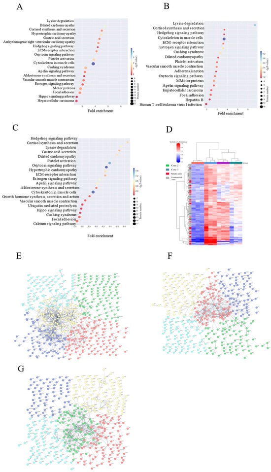
3.7. Glycoprotein Structural Domains Remodeled by HPPP in Obese Mice
3.8. HPPP Drive Functional Reconfiguration of Glycoproteins for Efficient Intestinal Mucosal Barrier Defense
3.9. HPPP Remodeling of the Core 2 O-Glycan Barrier Mitigates HFD-Induced Intestinal Damage
3.10. HPPP Reconstructs Glycoprotein Defense Network
3.11. Structure Dependence of High-Fat Diet-Induced O-Glycosylation Inhibition
4. Conclusions
Author Contributions
Funding
Institutional Review Board Statement
Informed Consent Statement
Data Availability Statement
Conflicts of Interest
Abbreviations
| HPPP | Hylocereus polyrhizus pulp residues polysaccharide |
| HFD | high-fat diet |
| MetS | Metabolic syndrome |
| TFA | Trifluoroacetic acid |
References
- Ferrari, A.J.; Santomauro, D.F.; Aali, A.; Abate, Y.H.; Abbafati, C.; Abbastabar, H.; Abd ElHafeez, S.; Abdelmasseh, M.; Abd-Elsalam, S.; Abdollahi, A.; et al. Global incidence, prevalence, years lived with disability (YLDs), disability-adjusted life-years (DALYs), and healthy life expectancy (HALE) for 371 diseases and injuries in 204 countries and territories and 811 subnational locations, 1990–2021: A systematic analysis for the Global Burden of Disease Study 2021. Lancet 2024, 403, 2133–2161. [Google Scholar] [CrossRef]
- Powell, E.E.; Wong, V.W.-S.; Rinella, M. Non-alcoholic fatty liver disease. Lancet 2021, 397, 2212–2224. [Google Scholar] [CrossRef]
- Dastjerdi, P.; Pourfaraji, S.M.; Shayesteh, H.; Maghsoudi, M.; Saeidi, S.; Davani, D.N.; Masouri, M.M.; Roudsari, P.P.; Ojaghi Shirmard, F.; Ebrahimi, P.; et al. The role of bariatric surgery in hypertension control: A systematic review and meta-analysis with extended benefits on metabolic factors. BMC Cardiovasc. Disord. 2025, 25, 213. [Google Scholar] [CrossRef]
- Li, H.; Yang, S.; Fan, L.; Luo, L.; Lei, W.; Tan, P.; Yue, T.; Gao, Z. Investigating the contribution of mulberry leaf Fu tea to ameliorating metabolic disorders and remodeling gut microbiota in diabetic mice. Food Front. 2023, 4, 1496–1510. [Google Scholar] [CrossRef]
- Lee, E.; Jung, S.-R.; Lee, S.-Y.; Lee, N.-K.; Paik, H.-D.; Lim, S.-I. Lactobacillus plantarum Strain Ln4 Attenuates Diet-Induced Obesity, Insulin Resistance, and Changes in Hepatic mRNA Levels Associated with Glucose and Lipid Metabolism. Nutrients 2018, 10, 643. [Google Scholar] [CrossRef] [PubMed]
- Mendoza, M.F.; Kachur, S.M.; Lavie, C.J. Hypertension in obesity. Curr. Opin. Cardiol. 2020, 35, 389–396. [Google Scholar] [CrossRef] [PubMed]
- Ren, Y.; Huang, P.; Zhang, L.; Tang, Y.-F.; Luo, S.-L.; She, Z.; Peng, H.; Chen, Y.-Q.; Luo, J.-W.; Duan, W.-X.; et al. Dual Regulation Mechanism of Obesity: DNA Methylation and Intestinal Flora. Biomedicines 2024, 12, 1633. [Google Scholar] [CrossRef]
- Sawaed, J.; Zelik, L.; Levin, Y.; Feeney, R.; Naama, M.; Gordon, A.; Zigdon, M.; Rubin, E.; Telpaz, S.; Modilevsky, S.; et al. Antibiotics damage the colonic mucus barrier in a microbiota-independent manner. Sci. Adv. 2024, 10, eadp4119. [Google Scholar] [CrossRef]
- Liu, Y.; Liu, G.; Fang, J. Progress on the mechanisms of Lactobacillus plantarum to improve intestinal barrier function in ulcerative colitis. J. Nutr. Biochem. 2024, 124, 109505. [Google Scholar] [CrossRef]
- Mishra, S.P.; Wang, B.; Jain, S.; Ding, J.; Rejeski, J.; Furdui, C.M.; Kitzman, D.W.; Taraphder, S.; Brechot, C.; Kumar, A.; et al. A mechanism by which gut microbiota elevates permeability and inflammation in obese/diabetic mice and human gut. Gut 2023, 72, 1848–1865. [Google Scholar] [CrossRef]
- Yu, B.; Xu, B.; Tan, K.; Zhong, S.; Cheong, K.-L. Structural characteristics of oligosaccharides obtained from Undaria pinnatifida polysaccharides and their alleviation of colitis by modulating macrophage polarization and gut microbiota. J. Funct. Food. 2025, 128, 106835. [Google Scholar] [CrossRef]
- Thaiss, C.A.; Levy, M.; Grosheva, I.; Zheng, D.; Soffer, E.; Blacher, E.; Braverman, S.; Tengeler, A.C.; Barak, O.; Elazar, M.; et al. Hyperglycemia drives intestinal barrier dysfunction and risk for enteric infection. Science 2018, 359, 1376–1383. [Google Scholar] [CrossRef]
- Pan, L.; Fu, T.; Cheng, H.; Mi, J.; Shang, Q.; Yu, G. Polysaccharide from edible alga Gloiopeltis furcata attenuates intestinal mucosal damage by therapeutically remodeling the interactions between gut microbiota and mucin O-glycans. Carbohydr. Polym. 2022, 278, 118921. [Google Scholar] [CrossRef] [PubMed]
- Song, C.; Chai, Z.; Chen, S.; Zhang, H.; Zhang, X.; Zhou, Y. Intestinal mucus components and secretion mechanisms: What we do and do not know. Exp. Mol. Med. 2023, 55, 681–691. [Google Scholar] [CrossRef] [PubMed]
- Zhang, H.; Shen, G.; Lu, H.; Jiang, C.; Hu, W.; Jiang, Q.; Xiang, X.; Wang, Z.; Chen, L. Psidium guajava Seed Oil Reduces the Severity of Colitis Induced by Dextran Sulfate Sodium by Modulating the Intestinal Microbiota and Restoring the Intestinal Barrier. Foods 2025, 6, e70058. [Google Scholar] [CrossRef]
- Zhang, J.; Huang, Y.; Li, H.; Xu, P.; Liu, Q.; Sun, Y.; Zhang, Z.; Wu, T.; Tang, Q.; Jia, Q.; et al. B3galt5 functions as a PXR target gene and regulates obesity and insulin resistance by maintaining intestinal integrity. Nat. Commun. 2024, 15, 5919. [Google Scholar] [CrossRef]
- Paone, P.; Suriano, F.; Jian, C.; Korpela, K.; Delzenne, N.M.; Van Hul, M.; Salonen, A.; Cani, P.D. Prebiotic oligofructose protects against high-fat diet-induced obesity by changing the gut microbiota, intestinal mucus production, glycosylation and secretion. Gut Microbes 2022, 14, 2152307. [Google Scholar] [CrossRef] [PubMed]
- Wu, X.; Xu, M.; Geng, M.; Chen, S.; Little, P.J.; Xu, S.; Weng, J. Targeting protein modifications in metabolic diseases: Molecular mechanisms and targeted therapies. Signal Transduct. Target. Ther. 2023, 8, 220. [Google Scholar] [CrossRef]
- Ferreira, V.C.; Ampese, L.C.; Sganzerla, W.G.; Colpini, L.M.S.; Forster-Carneiro, T. An updated review of recent applications and future perspectives on the sustainable valorization of pitaya (Hylocereus spp.) by-products. Sustain. Chem. Pharm. 2023, 33, 101070. [Google Scholar] [CrossRef]
- Jiang, H.; Zhang, W.; Li, X.; Shu, C.; Jiang, W.; Cao, J. Nutrition, phytochemical profile, bioactivities and applications in food industry of pitaya (Hylocereus spp.) peels: A comprehensive review. Trends Food Sci. Technol. 2021, 116, 199–217. [Google Scholar] [CrossRef]
- Nishikito, D.F.; Borges, A.C.A.; Laurindo, L.F.; Otoboni, A.M.M.B.; Direito, R.; Goulart, R.d.A.; Nicolau, C.C.T.; Fiorini, A.M.R.; Sinatora, R.V.; Barbalho, S.M. Anti-Inflammatory, Antioxidant, and Other Health Effects of Dragon Fruit and Potential Delivery Systems for Its Bioactive Compounds. Pharmaceutics 2023, 15, 159. [Google Scholar] [CrossRef]
- Cheong, K.-L.; Chen, L.; Lu, S.-Y.; Sabir, A.; Chen, J.; Wang, Z.; Veeraperumal, S.; Aweya, J.J.; Chen, X.-Q.; Zhong, S.; et al. Structure–function relationship of the brown seaweed Undaria pinnatifida laminaran: Protein kinase C-mediated mucus secretion and gut barrier restoration. Carbohydr. Polym. 2025, 358, 123525. [Google Scholar] [CrossRef]
- Dubois, M.; Gilles, K.; Hamilton, J.K.; Rebers, P.A.; Smith, F. A Colorimetric Method for the Determination of Sugars. Nature 1956, 28, 350–356. [Google Scholar] [CrossRef]
- Blumenkrantz, N.; Asboe, H. New method for quantitative determination of uronic acids. Anal. Biochem. 1973, 54, 484–489. [Google Scholar] [CrossRef]
- Bradford, M. A rapid and sensitive method for the quantitation of microgram quantities of protein utilizing the principle of protein-dye binding. Anal. Biochem. 1976, 72, 248–254. [Google Scholar] [CrossRef]
- Yu, X.; Huang, S.; Yang, F.; Qin, X.; Nie, C.; Deng, Q.; Huang, F.; Xiang, Q.; Zhu, Y.; Geng, F. Effect of microwave exposure to flaxseed on the composition, structure and techno-functionality of gum polysaccharides. Food Hydrocoll. 2022, 125, 107447. [Google Scholar] [CrossRef]
- Li, L.; Liao, B.-Y.; Thakur, K.; Zhang, J.-G.; Wei, Z.-J. The rheological behavior of polysaccharides sequential extracted from Polygonatum cyrtonema Hua. Int. J. Biol. Macromol. 2018, 109, 761–771. [Google Scholar] [CrossRef] [PubMed]
- Su, Y.; Li, L. Structural characterization and antioxidant activity of polysaccharide from four auriculariales. Carbohydr. Polym. 2020, 229, 115407. [Google Scholar] [CrossRef]
- Yang, W.; Song, A.; Ao, M.; Xu, Y.; Zhang, H. Large-scale site-specific mapping of the O-GalNAc glycoproteome. Nat. Protoc. 2020, 15, 2589–2610. [Google Scholar] [CrossRef] [PubMed]
- Yang, W.; Ao, M.; Hu, Y.; Li, Q.K.; Zhang, H. Mapping the O-glycoproteome using site-specific extraction of O-linked glycopeptides (EXoO). Mol. Syst. Biol. 2018, 14, e8486. [Google Scholar] [CrossRef]
- Yang, W.; Tian, E.; Chernish, A.; McCluggage, P.; Dalal, K.; Lara, A.; Hagen, K.G.T.; Tabak, L.A. Quantitative mapping of the in vivo O-GalNAc glycoproteome in mouse tissues identifies GalNAc-T2 O-glycosites in metabolic disorder. Proc. Natl. Acad. Sci. USA 2023, 120, e2303703120. [Google Scholar] [CrossRef]
- Wei, J.; Chen, C.; Feng, J.; Zhou, S.; Feng, X.; Yang, Z.; Lu, H.; Tao, H.; Li, L.; Xv, H.; et al. Muc2 mucin o-glycosylation interacts with enteropathogenic Escherichia coli to influence the development of ulcerative colitis based on the NF-kB signaling pathway. J. Transl. Med. 2023, 21, 793. [Google Scholar] [CrossRef]
- Zhang, Z.; Xu, H.; Tian, Z. Exploration of quantitative site-specific serum O-glycoproteomics with isobaric labeling for the discovery of putative O-glycoprotein biomarkers. Proteom. Clin. Appl. 2022, 16, 2100095. [Google Scholar] [CrossRef]
- Polasky, D.A.; Yu, F.; Teo, G.C.; Nesvizhskii, A.I. Fast and comprehensive N- and O-glycoproteomics analysis with MSFragger-Glyco. Nat. Methods 2020, 17, 1125–1132. [Google Scholar] [CrossRef]
- Xiao, K.; Tian, Z. Site- and Structure-Specific Quantitative N-Glycoproteomics Using RPLC-pentaHILIC Separation and the Intact N-Glycopeptide Search Engine GPSeeker. Curr. Protoc. Protein Sci. 2019, 97, e94. [Google Scholar] [CrossRef]
- Ji, X.; Yan, Y.; Hou, C.; Shi, M.; Liu, Y. Structural characterization of a galacturonic acid-rich polysaccharide from Ziziphus Jujuba cv. Muzao. Int. J. Biol. Macromol. 2019, 14, 844–852. [Google Scholar] [CrossRef]
- Simayi, Z.; Rozi, P.; Yang, X.; Ababaikeri, G.; Maimaitituoheti, W.; Bao, X.; Ma, S.; Askar, G.; Yadikar, N. Isolation, structural characterization, biological activity, and application of Glycyrrhiza polysaccharides: Systematic review. Int. J. Biol. Macromol. 2021, 183, 387–398. [Google Scholar] [CrossRef]
- Ji, X.; Hou, C.; Yan, Y.; Shi, M.; Liu, Y. Comparison of structural characterization and antioxidant activity of polysaccharides from jujube (Ziziphus jujuba Mill.) fruit. Int. J. Biol. Macromol. 2020, 149, 1008–1018. [Google Scholar] [CrossRef] [PubMed]
- Cui, L.; Chen, L.; Yang, G.; Li, Y.; Qiao, Z.; Liu, Y.; Meng, Y.; Zhou, Y.; Sun, L. Structural characterization and immunomodulatory activity of a heterogalactan from Panax ginseng flowers. Food Res. Int. 2021, 140, 109859. [Google Scholar] [CrossRef] [PubMed]
- Benalaya, I.; Alves, G.; Lopes, J.; Silva, L.R. A Review of Natural Polysaccharides: Sources, Characteristics, Properties, Food, and Pharmaceutical Applications. Int. J. Mol. Sci. 2024, 25, 1322. [Google Scholar] [CrossRef] [PubMed]
- Chen, S.; Qin, L.; Xie, L.; Yu, Q.; Chen, Y.; Chen, T.; Lu, H.; Xie, J. Physicochemical characterization, rheological and antioxidant properties of three alkali-extracted polysaccharides from mung bean skin. Food Hydrocoll. 2022, 132, 107867. [Google Scholar] [CrossRef]
- Tang, X.; Zhang, Y.; Li, F.; Zhang, N.; Yin, X.; Zhang, B.; Zhang, B.; Ni, W.; Wang, M.; Fan, J. Effects of traditional and advanced drying techniques on the physicochemical properties of Lycium barbarum L. polysaccharides and the formation of Maillard reaction products in its dried berries. Food Chem. 2022, 409, 135268. [Google Scholar] [CrossRef]
- Xu, Z.; Zhang, H.; Tian, J.; Ku, X.; Wei, R.; Hou, J.; Zhang, C.; Yang, F.; Zou, X.; Li, Y. O-glycosylation of SARS-CoV-2 spike protein by host O-glycosyltransferase strengthens its trimeric structure. Acta Biochim. Biophys. Sin. 2024, 56, 1118. [Google Scholar] [CrossRef] [PubMed]
- Garcia-Marques, F.; Fuller, K.; Bermudez, A.; Shamsher, N.; Zhao, H.; Brooks, J.D.; Flory, M.R.; Pitteri, S.J. Identification and characterization of intact glycopeptides in human urine. Sci. Rep. 2024, 14, 3716. [Google Scholar] [CrossRef]
- Sherman, B.T.; Hao, M.; Qiu, J.; Jiao, X.; Baseler, M.W.; Lane, H.C.; Imamichi, T.; Chang, W. DAVID: A web server for functional enrichment analysis and functional annotation of gene lists (2021 update). Nucleic Acids Res. 2022, 50, 216–221. [Google Scholar] [CrossRef] [PubMed]
- Li, G.; He, Y.; Liew, A.; Huang, C.; Song, B.; Jia, X.; Malairaj, S.; Zhong, S.; Cheong, K.-L. Dietary polysaccharides from dragon fruit pomace, a co-product of the fruit processing industry, exhibit therapeutic potential in high-fat diet-induced metabolic disorders. Food Res. Int. 2025, 203, 115818. [Google Scholar] [CrossRef]
- Zhao, T.; Liu, S.; Ma, X.; Shuai, Y.; He, H.; Guo, T.; Huang, W.; Wang, Q.; Liu, S.; Wang, Z.; et al. Lycium barbarum arabinogalactan alleviates intestinal mucosal damage in mice by restoring intestinal microbes and mucin O-glycans. Carbohydr. Polym. 2024, 330, 121882. [Google Scholar] [CrossRef] [PubMed]
- Gamage, H.K.A.H.; Chong, R.W.W.; Bucio-Noble, D.; Kautto, L.; Hardikar, A.A.; Ball, M.S.; Molloy, M.P.; Packer, N.H.; Paulsen, I.T. Changes in dietary fiber intake in mice reveal associations between colonic mucin O-glycosylation and specific gut bacteria. Gut Microbes 2020, 12, 1802209. [Google Scholar] [CrossRef]
- Dalal, K.; Yang, W.; Tian, E.; Chernish, A.; McCluggage, P.; Lara, A.J.; Ten Hagen, K.G.; Tabak, L.A. In vivo mapping of the mouse Galnt3-specific O-glycoproteome. J. Biol. Chem. 2024, 300, 107628. [Google Scholar] [CrossRef]






| Component | Content (%) |
|---|---|
| yield | 4.4 |
| Total sugar content | 16.43 ± 0.35 |
| Galacturonic acid content | 10.39 ± 0.90 |
| Protein content | 3.51 ± 0.79 |
| Protein | Peptide | PlausibleStruct | GlySite | Type |
|---|---|---|---|---|
| Dcn | ISDTJITAIPQGLPTSLTEVHLDGNK | (N(H)(N(H(N(H(H(N(H(G))))))))) | 2 | down |
| Fbn1 | SLDQSGASCEDVDECEGNHR | (N) | 1 | down |
| Lamb1 | QADEDIQGTQNLLTS | (N) | 9 | down |
| Vasp | VTTSEAHPSTPCSSDDSDLER | (N(N)) | 2 | up |
| Hspg2 | EPGYTGQYCEQCAPGYEGDPNVQGGR | (N(G)) | 5 | down |
Disclaimer/Publisher’s Note: The statements, opinions and data contained in all publications are solely those of the individual author(s) and contributor(s) and not of MDPI and/or the editor(s). MDPI and/or the editor(s) disclaim responsibility for any injury to people or property resulting from any ideas, methods, instructions or products referred to in the content. |
© 2025 by the authors. Licensee MDPI, Basel, Switzerland. This article is an open access article distributed under the terms and conditions of the Creative Commons Attribution (CC BY) license (https://creativecommons.org/licenses/by/4.0/).
Share and Cite
Li, G.; Cheong, K.-L.; He, Y.; Liew, A.; Huang, J.; Huang, C.; Zhong, S.; Sathuvan, M. Hylocereus polyrhizus Pulp Residues Polysaccharide Alleviates High-Fat Diet-Induced Obesity by Modulating Intestinal Mucus Secretion and Glycosylation. Foods 2025, 14, 2708. https://doi.org/10.3390/foods14152708
Li G, Cheong K-L, He Y, Liew A, Huang J, Huang C, Zhong S, Sathuvan M. Hylocereus polyrhizus Pulp Residues Polysaccharide Alleviates High-Fat Diet-Induced Obesity by Modulating Intestinal Mucus Secretion and Glycosylation. Foods. 2025; 14(15):2708. https://doi.org/10.3390/foods14152708
Chicago/Turabian StyleLi, Guanghui, Kit-Leong Cheong, Yunhua He, Ahluk Liew, Jiaxuan Huang, Chen Huang, Saiyi Zhong, and Malairaj Sathuvan. 2025. "Hylocereus polyrhizus Pulp Residues Polysaccharide Alleviates High-Fat Diet-Induced Obesity by Modulating Intestinal Mucus Secretion and Glycosylation" Foods 14, no. 15: 2708. https://doi.org/10.3390/foods14152708
APA StyleLi, G., Cheong, K.-L., He, Y., Liew, A., Huang, J., Huang, C., Zhong, S., & Sathuvan, M. (2025). Hylocereus polyrhizus Pulp Residues Polysaccharide Alleviates High-Fat Diet-Induced Obesity by Modulating Intestinal Mucus Secretion and Glycosylation. Foods, 14(15), 2708. https://doi.org/10.3390/foods14152708

