Optimizing the Bioprocesses of Bacteriocin Production in Lacticaseibacillus paracasei HD1.7 by the “Acetate Switch”: Novel Insights into the Labor Division Between Energy Metabolism, Quorum Sensing, and Acetate
Abstract
1. Introduction
2. Materials and Methods
2.1. Strain and Medium
2.2. Construction of the Pta-Deficient Strain of HD1.7
2.3. Fermentation Parameters of HD1.7
2.4. Determination of Gene Expression Levels Using qRT-PCR
2.5. Transcriptomic Analysis
2.6. Statistical Analysis
3. Results and Discussion
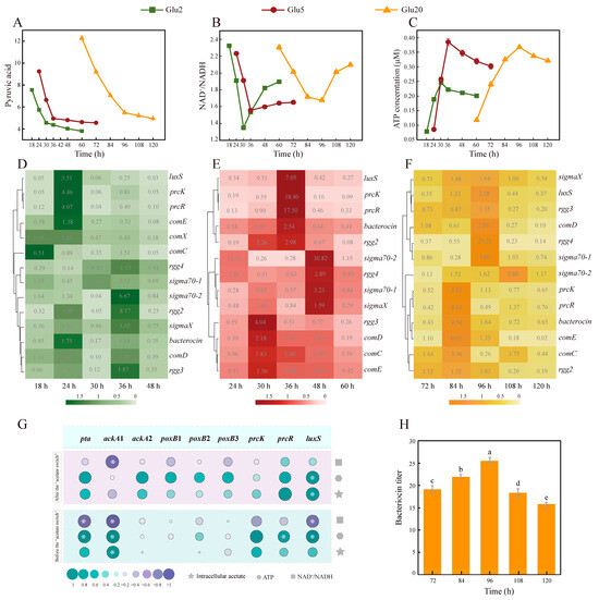
3.1. Determination of the “Acetate Switch” Points Under Different Concentrations of Glucose
3.2. Energy Variation Before and After “Acetate Switch” Points
3.3. Variation of QSRGs
3.4. SEM Analysis
3.5. Changes of Genes in HD1.7 with Different Acetate-Producing Capacity Before and After the “Acetate Switch”
3.6. Level in Metabolic Pathways of HD1.7 with Different Acetate-Producing Capacity Before and After the “Acetate Switch”
3.6.1. KEGG Enrichment
3.6.2. QS and Two-Component System
3.6.3. The Other Metabolic Pathway
4. Conclusions
Supplementary Materials
Author Contributions
Funding
Data Availability Statement
Acknowledgments
Conflicts of Interest
References
- Miller, M.B.; Bassler, B.L. Quorum sensing in bacteria. Annu. Rev. Microbiol. 2001, 55, 165–199. [Google Scholar] [CrossRef]
- Nealson, K.H.; Platt, T.; Hastings, J.W. Cellular control of the synthesis and activity of the bacterial luminescent system. J. Bacteriol. 1970, 104, 313–322. [Google Scholar] [CrossRef]
- Lydick, V.N.; Mass, S.; Pepin, R.; Podicheti, R.; Klempic, E.; Rusch, D.B.; Ushijima, B.; Brown, L.C.; Salomon, D.; Kessel, J.C. Quorum sensing regulates virulence factors in the coral pathogen Vibrio coralliilyticus. Appl. Env. Microbiol. 2025, 91, e0114324. [Google Scholar] [CrossRef]
- Gless, B.H.; Bejder, B.S.; Monda, F.; Bojer, M.S.; Ingmer, H.; Olsen, C.A. Rearrangement of thiodepsipeptides by S → N Acyl shift delivers homodetic autoinducing peptides. J. Am. Chem. Soc. 2021, 143, 10514–10518. [Google Scholar] [CrossRef] [PubMed]
- Gonzales, M.; Jacquet, P.; Gaucher, F.; Chabriere, E.; Plener, L.; Daude, D. AHL-based quorum sensing regulates the biosynthesis of a variety of bioactive molecules in bacteria. J. Nat. Prod. 2024, 87, 1268–1284. [Google Scholar] [CrossRef] [PubMed]
- Ismail, A.S.; Valastyan, J.S.; Bassler, B.L. A host-produced autoinducer-2 mimic activates bacterial quorum sensing. Cell Host Microbe 2016, 19, 470–480. [Google Scholar] [CrossRef] [PubMed]
- Wolfe, A.J.; Chang, D.E.; Walker, J.D.; Seitz, J.E.; Vidaurri, M.D.; Lange, C.F.; Prüss, B.M.; Henk, M.C.; Larkin, J.C.; Conway, T. Evidence that acetyl phosphate functions as a global signal during biofilm development. Mol. Microbiol. 2003, 48, 977–988. [Google Scholar] [CrossRef] [PubMed]
- Ge, J.P.; Ping, W.X.; Song, G.; Du, C.M.; Ling, H.Z.; Sun, X.; Gao, Y. Paracin 1.7, a bacteriocin produced by Lactobacillus paracasei HD1.7 isolated from Chinese cabbage sauerkraut, a traditional Chinese fermented vegetable food. Acta Microbiol. Sin. 2009, 49, 609–616. [Google Scholar]
- Kang, J.; Zhou, X.; Zhang, W.; Pei, F.Y.; Ge, J.P. Transcriptomic analysis of bacteriocin synthesis and stress response in Lactobacillus paracasei HD1.7 under acetic acid stress. LWT—Food Sci. Technol. 2022, 154, 112897. [Google Scholar] [CrossRef]
- Sun, R.; Kang, J.; Sun, Y.C.; Ji, X.L.; Ge, J.P.; Ping, W.X. Action mechanism of Bacillus subtilis driving the production of Paracin 1.7: Based on transcriptome-binding SPR analysis. LWT—Food Sci. Technol. 2024, 191, 115617. [Google Scholar] [CrossRef]
- Zhao, D.; Du, R.P.; Ping, W.X.; Ge, J.P. Lactobacillus paracasei HD1.7 used as a starter modulates the bacterial community and metabolome profile during fermentation of Chinese cabbage. Lett. Appl. Microbiol. 2018, 67, 411–419. [Google Scholar] [CrossRef]
- Ma, W.; Liu, Y.; Shin, H.D.; Li, J.; Chen, J.; Du, G.; Liu, L. Metabolic engineering of carbon overflow metabolism of Bacillus subtilis for improved N-acetyl-glucosamine production. Bioresour. Technol. 2018, 250, 642–649. [Google Scholar] [CrossRef]
- Crabtree, H.G. Observations on the carbohydrate metabolism of tumours. Biochem. J. 1929, 23, 536–545. [Google Scholar] [CrossRef]
- Dai, Z.; Huang, M.; Chen, Y.; Siewers, V.; Nielsen, J. Global rewiring of cellular metabolism renders Saccharomyces cerevisiae Crabtree negative. Nat. Commun. 2018, 9, 3059. [Google Scholar] [CrossRef]
- Liao, M.; Yao, D.H.; Wu, L.F.; Luo, C.D.; Wang, Z.W.; Zhang, J.; Liu, B. Targeting the Warburg effect: A revisited perspective from molecular mechanisms to traditional and innovative therapeutic strategies in cancer. Acta Pharm. Sin. B 2024, 14, 953–1008. [Google Scholar] [CrossRef]
- Anane, E.; Lopez, D.C.C.; Neubauer, P.; Bournazou, M.N.C. Modelling overflow metabolism in Escherichia coli by acetate cycling. Biochem. Eng. J. 2017, 125, 23–30. [Google Scholar] [CrossRef]
- Zhang, S.S.; Yang, W.; Chen, H.; Liu, B.; Lin, B.X.; Tao, Y. Metabolic engineering for efficient supply of acetyl-CoA from different carbon sources in Escherichia coli. Microb. Cell Fact. 2019, 18, 130. [Google Scholar] [CrossRef]
- Bradshaw, P.C. Acetyl-CoA metabolism and histone acetylation in the regulation of aging and lifespan. Antioxidants 2021, 10, 572. [Google Scholar] [CrossRef]
- Regina, V.R.; Noorian, P.; Sim, C.B.W.; Constancias, F.; Kaliyamoorthy, E.; Booth, S.C.; Espinoza-Vergara, G.; Rice, S.A.; McDougald, D. Loss of the acetate switch in Vibrio vulnificus enhances predation defense against Tetrahymena pyriformis. Appl. Environ. Microbiol. 2022, 88, e0166521. [Google Scholar]
- Korobkina, E.D.; Calejman, C.M.; Haley, J.A.; Kelly, M.E.; Li, H.; Gaughan, M.; Pepper, H.L.; Ahmad, H.; Boucher, A.; Fluharty, S.M.; et al. Brown fat ATP-citrate lyase links carbohydrate availability to thermogenesis and guards against metabolic stress. Nat. Metab. 2024, 6, 2187–2202. [Google Scholar] [CrossRef]
- Ge, J.P.; Sun, Y.C.; Xin, X.; Wang, Y.; Ping, W.X. Purification and partial characterization of a novel bacteriocin synthesized by Lactobacillus paracasei HD1.7 isolated from chinese sauerkraut juice. Sci. Rep. 2016, 6, 19366. [Google Scholar]
- Li, W.; Deng, M.; Gong, J.; Hou, Y.; Zhao, L. Bidirectional regulation of sodium acetate on macrophage activity and its role in lipid metabolism of hepatocytes. Int. J. Mol. Sci. 2023, 24, 5536. [Google Scholar] [CrossRef]
- Guaragnella, N.; Bettiga, M. Acetic acid stress in budding yeast: From molecular mechanisms to applications. Yeast 2021, 38, 391–400. [Google Scholar] [CrossRef]
- Gottesman, S. Trouble is coming: Signaling pathways that regulate general stress responses in bacteria. J. Biol. Chem 2019, 294, 11685–11700. [Google Scholar] [CrossRef]
- Othman, M.; Ariff, A.B.; Wasoh, H.; Kapri, M.R.; Halim, M. Strategies for improving production performance of probiotic Pediococcus acidilactici viable cell by overcoming lactic acid inhibition. AMB Express 2017, 7, 215. [Google Scholar] [CrossRef]
- Wolfe, A.J. The acetate switch. Microbiol. Mol. Biol. R 2005, 69, 12–50. [Google Scholar] [CrossRef]
- Vo, C.H.; Goyal, N.; Karimi, I.A.; Kraft, M. First observation of an acetate switch in a methanogenic autotroph (Methanococcus maripaludis S2). Microbiol. Insights 2020, 13, 1178636120945300. [Google Scholar] [CrossRef]
- Da, Y.Y.; Liu, Z.H.; Zhu, R.; Li, Z.J. Coutilization of glucose and acetate for the production of pyruvate by engineered Escherichia coli. Biotechnol. Bioeng. 2021, 111, 1150–1160. [Google Scholar] [CrossRef]
- Moffett, J.R.; Puthillathu, N.; Vengilote, R.; Jaworski, D.M.; Namboodiri, A.M. Acetate revisited: A key biomolecule at the nexus of metabolism, epigenetics and oncogenesis-part 1: Acetyl-CoA, acetogenesis and Acyl-CoA short-chain synthetases. Front. Physiol. 2020, 11, 580167. [Google Scholar] [CrossRef]
- Zangari, J.; Petrelli, F.; Maillot, B.; Martinou, J.C. The multifaceted pyruvate metabolism: Role of the mitochondrial pyruvate carrier. Biomolecules 2020, 10, 1068. [Google Scholar] [CrossRef]
- Ge, J.P.; Kang, J.; Ping, W.X. Effect of acetic acid on bacteriocin production by Gram-positive bacteria. J. Microbiol. Biotechnol. 2019, 29, 1341–1348. [Google Scholar] [CrossRef]
- Kang, J.; Zhang, W.; Sun, R.; Song, G.; Ping, W.X.; Ge, J.P. Acetate secretion induces bacteriocin synthesis and activates the transcriptional regulators rgg and rpod. Fermentation 2022, 8, 524. [Google Scholar] [CrossRef]
- Xia, K.; Han, C.C.; Xu, J.; Liang, X. Transcriptome response of Acetobacter pasteurianus Ab3 to high acetic acid stress during vinegar production. Appl. Microbiol. Biotechnol. 2020, 104, 10585–10599. [Google Scholar] [CrossRef]
- Kloska, A.; Cech, G.M.; Sadowska, M.; Krause, K.; Szalewska-Palasz, A.; Olszewski, P. Adaptation of the marine bacterium Shewanella baltica to low temperature stress. Int. J. Mol. Sci. 2020, 21, 4338. [Google Scholar] [CrossRef]
- Gogos, A.; Cristobal Jimenez, J.; Chang, J.C.; Wilkening, R.V.; Federle, M.J. A quorum sensing-regulated protein binds cell wall components and enhances lysozyme resistance in Streptococcus pyogenes. J. Bacteriol. 2018, 200, e00701–e00717. [Google Scholar] [CrossRef]
- Ye, P.L.; Wang, X.Q.; Yuan, B.; Liu, C.G.; Zhao, X.Q. Manipulating cell flocculation-associated protein kinases in Saccharomyces cerevisiae enables improved stress tolerance and efficient cellulosic ethanol production. Bioresour. Technol. 2022, 348, 126758. [Google Scholar] [CrossRef]
- Meng, F.; Zhao, H.; Nie, T.; Lu, F.; Zhang, C.; Lu, Y.; Liu, L. Acetate activates Lactobacillus Bacteriocin synthesis by controlling quorum sensing. Appl. Environ. Microbiol. 2021, 87, e0072021. [Google Scholar] [CrossRef]
- Woodgate, J.; Zenkin, N. Transcription-translation coupling: Recent advances and future perspectives. Mol. Microbiol. 2023, 120, 539–546. [Google Scholar] [CrossRef]
- Zhu, B.; Ge, X.C.; Stone, V.; Kong, X.Z.; El Rami, F.; Liu, Y.; Kitten, T.; Xu, P. ciaR impacts biofilm formation by regulating an argintine biosynthesis pathway in Streptococcus sanguinis SK36. Sci. Rep. 2017, 7, 17183. [Google Scholar] [CrossRef]
- Rahman, S.; McHaourab, H.S. ATP-dependent interactions of a cargo protein with the transmembrane domain of a polypeptide processing and secretion ABC transporter. J. Biol. Chem. 2020, 295, 14678–14685. [Google Scholar] [CrossRef]
- Wood, B.M.; Santa Maria, J.P.; Matano, L.M.; Vickery, C.R.; Walker, S. A partial reconstitution implicates DltD in catalyzing lipoteichoic acid d-alanylation. J. Biol. Chem. 2018, 293, 17985–17996. [Google Scholar] [CrossRef] [PubMed]
- Hiron, A.; Falord, M.; Valle, J.; Debarbouille, M.; Msadek, T. Bacitracin and nisin resistance in Staphylococcus aureus: A novel pathway involving the BraS/BraR two-component system (SA2417/SA2418) and both the BraD/BraE and VraD/VraE ABC transporters. Mol. Microbiol. 2011, 81, 602–622. [Google Scholar] [CrossRef] [PubMed]
- Zhou, J.S.; Zhang, L.; Wang, Y.; Song, W.Y.; Huang, Y.Z.; Mu, Y.J.; Schmitz, W.; Zhang, S.Y.; Lin, H.; Chen, H.Z.; et al. The molecular basis of catalysis by SDR family members Ketoacyl-ACP reductase FabG and Enoyl-ACP reductase FabI in type-II fatty acid biosynthesis. Angew. Chem. Int. Ed. Engl. 2023, 62, e202313109. [Google Scholar] [CrossRef] [PubMed]
- Al-Beloshei, N.E.; Al-Awadhi, H.; Al-Khalaf, R.A.; Afzal, M. A comparative study of fatty acid profile and formation of biofilm in Geobacillus gargensis exposed to variable abiotic stress. Can. J. Microbiol. 2015, 61, 48–59. [Google Scholar] [CrossRef]
- James, E.S.; Cronan, J.E. Expression of two Escherichia coli acetyl-CoA carboxylase subunits is autoregulated. J. Biol. Chem. 2004, 279, 2520–2527. [Google Scholar] [CrossRef]
- Yu, X.; Liu, T.; Zhu, F.; Khosla, C. In vitro reconstitution and steady-state analysis of the fatty acid synthase from Escherichia coli. Proc. Natl. Acad. Sci. USA 2011, 108, 18643–18648. [Google Scholar] [CrossRef] [PubMed]
- Kasper, J.R.; Walker, A.R. Expanding the vocabulary of peptide signals in Streptococcus mutans. Front. Cell Infect. Microbiol. 2019, 9, 194. [Google Scholar] [CrossRef]







Disclaimer/Publisher’s Note: The statements, opinions and data contained in all publications are solely those of the individual author(s) and contributor(s) and not of MDPI and/or the editor(s). MDPI and/or the editor(s) disclaim responsibility for any injury to people or property resulting from any ideas, methods, instructions or products referred to in the content. |
© 2025 by the authors. Licensee MDPI, Basel, Switzerland. This article is an open access article distributed under the terms and conditions of the Creative Commons Attribution (CC BY) license (https://creativecommons.org/licenses/by/4.0/).
Share and Cite
Yao, W.; Sun, R.; Zhang, W.; Kang, J.; Wu, Z.; Mao, L.; Yang, Y.; Li, S.; Song, G.; Ge, J.; et al. Optimizing the Bioprocesses of Bacteriocin Production in Lacticaseibacillus paracasei HD1.7 by the “Acetate Switch”: Novel Insights into the Labor Division Between Energy Metabolism, Quorum Sensing, and Acetate. Foods 2025, 14, 2691. https://doi.org/10.3390/foods14152691
Yao W, Sun R, Zhang W, Kang J, Wu Z, Mao L, Yang Y, Li S, Song G, Ge J, et al. Optimizing the Bioprocesses of Bacteriocin Production in Lacticaseibacillus paracasei HD1.7 by the “Acetate Switch”: Novel Insights into the Labor Division Between Energy Metabolism, Quorum Sensing, and Acetate. Foods. 2025; 14(15):2691. https://doi.org/10.3390/foods14152691
Chicago/Turabian StyleYao, Weige, Rui Sun, Wen Zhang, Jie Kang, Zhenchao Wu, Liangyang Mao, Ying Yang, Shuo Li, Gang Song, Jingping Ge, and et al. 2025. "Optimizing the Bioprocesses of Bacteriocin Production in Lacticaseibacillus paracasei HD1.7 by the “Acetate Switch”: Novel Insights into the Labor Division Between Energy Metabolism, Quorum Sensing, and Acetate" Foods 14, no. 15: 2691. https://doi.org/10.3390/foods14152691
APA StyleYao, W., Sun, R., Zhang, W., Kang, J., Wu, Z., Mao, L., Yang, Y., Li, S., Song, G., Ge, J., & Ping, W. (2025). Optimizing the Bioprocesses of Bacteriocin Production in Lacticaseibacillus paracasei HD1.7 by the “Acetate Switch”: Novel Insights into the Labor Division Between Energy Metabolism, Quorum Sensing, and Acetate. Foods, 14(15), 2691. https://doi.org/10.3390/foods14152691
