Effects of Monochromatic and Composite Light Withering on Black Tea Aroma
Abstract
1. Introduction
2. Materials and Methods
2.1. Chemical Regeants
2.2. Preparation of Tea Samples
2.3. Sensory Evaluation
2.4. Determination of Major Quality Components
2.5. Identification of Volatile Compounds
2.5.1. Extraction of Volatile Compounds by HS-SPME
2.5.2. GC-MS/MS Analysis
2.6. Quantitative Analysis of Volatile Compounds and Calculation of Odor Activity Value (OAV)
2.7. Statistical Analysis
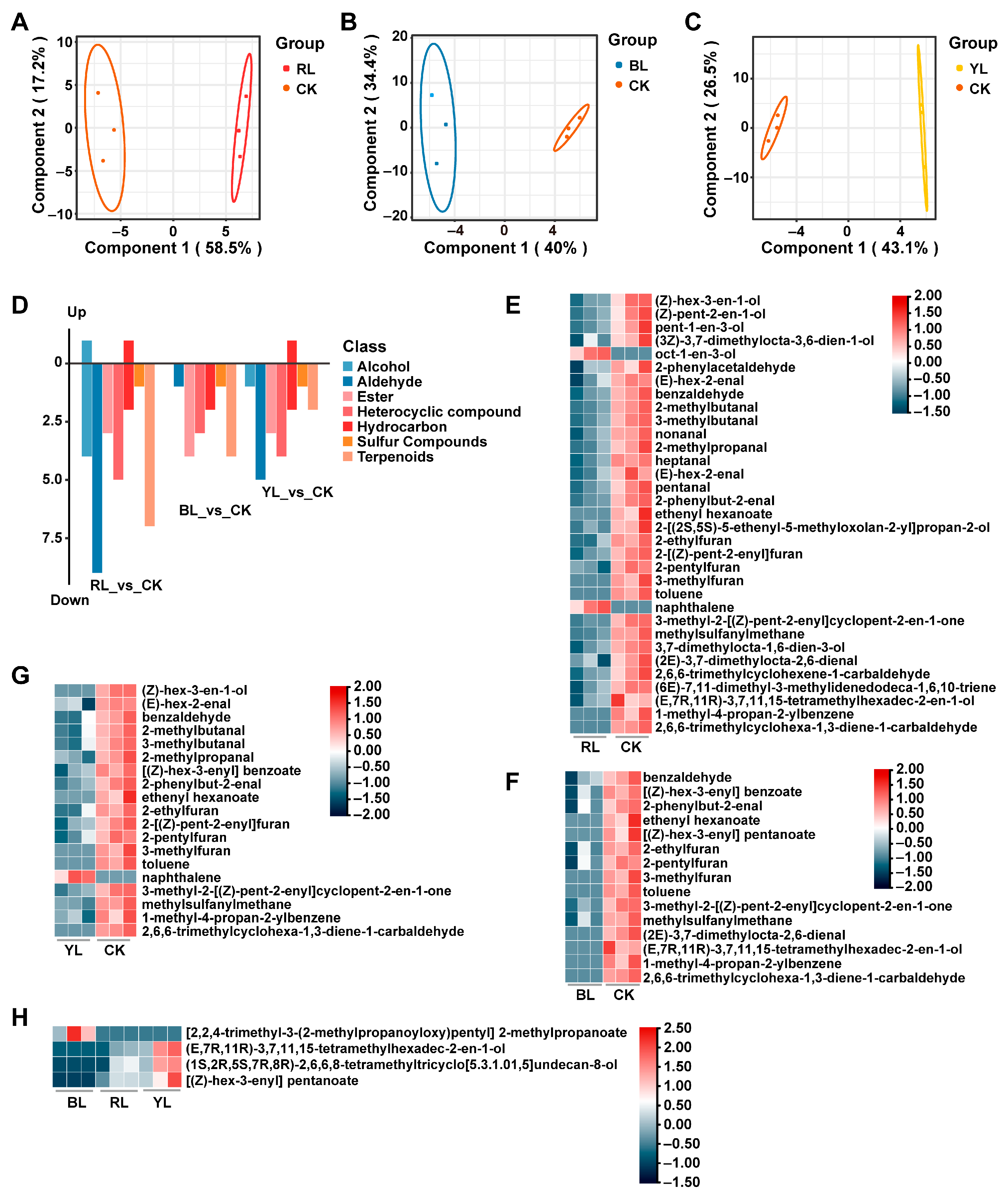
3. Results
3.1. The Effect of Different Light Withering Conditions on the Sensory Evaluation of Black Tea
3.2. Effects of Different Light Withering Conditions on Major Quality Components of Black Tea
3.3. Preliminary Identification of Volatile Components in Black Tea Withered with Different Lights
3.4. Effects of Different Monochromatic Light Withering Conditions on the Aroma of Black Tea
3.5. Aroma Profile of Black Tea Withered with Different Composite Lights
| Volatile Components | Threshold (μg/kg) | rOAV | Odor | |
|---|---|---|---|---|
| RB | CK | |||
| (E)-hex-2-enal | 0.25 | 0.00 | 2456.60 | almond, bitter, green, heavy |
| 2-methylbutanal | 300 | 1.40 | 3.27 | cabbage, organic, sulfur, wet earth |
| 3-methylbutanal | 4.8 | 7.71 | 23.21 | almond, cheese, chocolate, malt |
| Volatile Components | Threshold (μg/kg) | rOAV | Odor | |
|---|---|---|---|---|
| RY | CK | |||
| (2E)-3,7-dimethylocta-2,6-dienal | 5 | 2.00 | 10.74 | lemon |
| 2-phenylethyl acetate | 20 | 0 | 2.82 | flower, honey, rose |
| 2-pentylfuran | 4.8 | 9.012 | 23.21 | butter, floral, fruit, green bean |
| heptanal | 31 | 0.78 | 1.60 | citrus, fat, green, nut |
4. Discussion
5. Conclusions
Supplementary Materials
Author Contributions
Funding
Data Availability Statement
Conflicts of Interest
References
- Chen, Z.; Li, Z.X.; Zhao, Y.Q.; Zhu, M.Z.; Li, J.; Wang, K.B. A meta-analysis of dynamic changes of key aroma compounds during black tea processing. Food Biosci. 2024, 58, 103784. [Google Scholar] [CrossRef]
- Ntezimana, B.; LI, Y.; HE, C.; Yu, X.; Zhou, J.; Chen, Y.; Yu, Z.; Ni, D. Different Withering Times Affect Sensory Qualities, Chemical Components, and Nutritional Characteristics of Black Tea. Foods 2021, 10, 2627. [Google Scholar] [CrossRef] [PubMed]
- Qi, D.; Shi, Y.; Lu, M.; Ma, C.; Dong, C. Effect of withering/spreading on the physical and chemical properties of tea: A review. Compr. Rev. Food Sci. Food Saf. 2024, 23, e70010. [Google Scholar] [CrossRef] [PubMed]
- Yang, Y.; Xie, J.; Wang, Q.; Deng, Y.; Zhu, L.; Zhu, J.; Yuan, H.; Jiang, Y. Understanding the dynamic changes of volatile and non-volatile metabolites in black tea during processing by integrated volatolomics and UHPLC-HRMS analysis. Food Chem. 2024, 432, 137124. [Google Scholar] [CrossRef]
- Ye, Y.; Dong, C.; Luo, F.; Cui, J.; Liao, X.; Lu, A.; Yan, J.; Mao, S.; Li, M.; Fang, C.; et al. Effects of withering on the main physical properties of withered tea leaves and the sensory quality of congou black tea. J. Text. Stud. 2020, 51, 542–553. [Google Scholar] [CrossRef]
- Ntezimana, B.; Xu, W.; Li, Y.; Zhou, J.; Pathak, S.; Chen, Y.; Yu, Z.; Zhang, D.; Ni, D. Integrated Transcriptomic and Metabolomic Analyses Reveal Changes in Aroma- and Taste-Related Substances During the Withering Process of Black Tea. Foods 2024, 13, 3977. [Google Scholar] [CrossRef]
- Zhou, Y.H.; Luo, F.; Gong, X.J.; Liu, D.N.; Li, L.Y.; Yao, Y.; Fang, C.Y.; Ye, Y.L. Targeted metabolomics and DIA proteomics-based analyses of proteinaceous amino acids and driving proteins in black tea during withering. LWT-Food Sci. Technol. 2022, 165, 113701. [Google Scholar] [CrossRef]
- Zhou, C.Z.; Zhu, C.; Li, X.Z.; Chen, L.; Xie, S.Y.; Chen, G.W.; Zhang, H.; Lai, Z.X.; Lin, Y.L.; Guo, Y.Q. Transcriptome and phytochemical analyses reveal the roles of characteristic metabolites in the taste formation of white tea during the withering process. J. Integr. Agric. 2022, 21, 862–877. [Google Scholar] [CrossRef]
- Aaqil, M.; Peng, C.; Kamal, A.; Nawaz, T.; Zhang, F.; Gong, J. Tea Harvesting and Processing Techniques and Its Effect on Phytochemical Profile and Final Quality of Black Tea: A Review. Foods 2023, 12, 4467. [Google Scholar] [CrossRef]
- Huang, W.; Fang, S.; Wang, J.; Zhuo, C.; Luo, Y.; Yu, Y.; Li, L.; Wang, Y.; Deng, W.W.; Ning, J. Sensomics analysis of the effect of the withering method on the aroma components of Keemun black tea. Food Chem. 2022, 395, 133549. [Google Scholar] [CrossRef]
- Hou, Z.W.; Wang, Y.J.; Xu, S.S.; Wei, Y.M.; Bao, G.H.; Dai, Q.Y.; Deng, W.W.; Ning, J.M. Effects of dynamic and static withering technology on volatile and nonvolatile components of Keemun black tea using GC-MS and HPLC combined with chemometrics. LWT-Food Sci. Technol. 2020, 130, 109547. [Google Scholar] [CrossRef]
- Wu, Y.; Wang, X.; Chen, L.; Li, Q.; He, J.; Deng, X.; Xu, J.; Che, R.; Zhou, J.; Yuan, W.; et al. Effects of Five Different Withering Methods on the Composition and Quality of Congou Black Tea. Foods 2024, 13, 3456. [Google Scholar] [CrossRef] [PubMed]
- Yin, X.; Xiao, Y.; Wang, K.; Wu, W.; Huang, J.; Liu, S.; Zhang, S. Effect of shaking manners on floral aroma quality and identification of key floral-aroma-active compounds in Hunan black tea. Food Res. Int. 2023, 174 Pt 1, 113515. [Google Scholar] [CrossRef] [PubMed]
- Hua, J.; Zhu, X.; Ouyang, W.; Yu, Y.; Chen, M.; Wang, J.; Yuan, H.; Jiang, Y. Non-target and target quantitative metabolomics with quantitative aroma evaluation reveal the influence mechanism of withering light quality on tea aroma and volatile metabolites evolution. Food Res. Int. 2024, 192, 114773. [Google Scholar] [CrossRef]
- He, Y.; Li, J.; Mei, H.; Zhuang, J.; Zhao, Z.; Jeyaraj, A.; Wang, Y.; Chen, X.; Li, X.; Liu, Z. Effects of leaf-spreading on the volatile aroma components of green tea under red light of different intensities. Food Res. Int. 2023, 168, 112759. [Google Scholar] [CrossRef]
- Li, Y.C.; He, C.; Yu, X.L.; Zhou, J.T.; Ntezimana, B.; Yu, Z.; Chen, Y.Q.; Ni, D.J. Study on improving aroma quality of summer-autumn black tea by red-light irradiation during withering. LWT-Food Sci. Technol. 2022, 154. [Google Scholar] [CrossRef]
- Ai, Z.; Hu, S.; Ji, L.; Mu, B.; Yang, Y. The Combination of Shaking and Yellow-Light Withering Promote the Volatile Aroma Components and the Aroma Quality of Black Tea. Foods 2025, 14, 758. [Google Scholar] [CrossRef]
- Wu, H.T.; Sheng, C.Y.; Lu, M.X.; Ke, H.; Li, T.H.; Wei, Y.M.; Shen, S.S.; Yin, X.C.; Lu, C.Y.; Wang, Y.J.; et al. Identification of the causes of aroma differences in white tea under different withering methods by targeted metabolomics. Food Biosci. 2024, 59, 104020. [Google Scholar] [CrossRef]
- GB/T23776-2018; Methodology for Sensory Evaluation of Tea. Standardization Administration of China: Beijing, China, 2018.
- GB/5009.3-2016; Determination Method of Water in Food. Standardization Administration of China: Beijing, China, 2016.
- GB/T8305-2013; Tea—Determination of Water Extracts Content. Standardization Administration of China: Beijing, China, 2013.
- GB/T8313-2018; Determination of Total Polyphenols and Catechins Content in Tea. Standardization Administration of China: Beijing, China, 2018.
- GB/T8314-2013; Tea—Determination of Free Amino Acids Content. Standardization Administration of China: Beijing, China, 2013.
- Zhou, B.X.; Ma, C.Q.; Wu, T.T.; Xu, C.C.; Wang, J.C.; Xia, T. Classification of raw Pu-erh teas with different storage time based on characteristic compounds and effect of storage environment. LWT-Food Sci. Technol. 2020, 133, 109914. [Google Scholar] [CrossRef]
- Liao, S.Y.; Yang, S.; Li, B.L.; Xia, X.; Jia, W.B.; Zhao, Y.Q.; Lin, L.; Bian, J.L.; Bouphun, T.; Xu, W. Correlation analysis between key volatile compounds and core functional bacterial community during Sichuan black tea processing. Food Chem. X 2024, 24, 101969. [Google Scholar] [CrossRef]
- Ye, G.D.; Guan, L.N.; Zhang, M.; Li, S.X.; Mi, Y.J. Analysis of key differential aroma compounds in thirty Japonica rice cultivars from Northeast China by integrating GC-O-MS, OAV, and chemometrics. J. Food Compos. Anal. 2025, 140, 107201. [Google Scholar] [CrossRef]
- Fang, X.; Liu, Y.; Xiao, J.; Ma, C.; Huang, Y. GC-MS and LC-MS/MS metabolomics revealed dynamic changes of volatile and non-volatile compounds during withering process of black tea. Food Chem. 2023, 410, 135396. [Google Scholar] [CrossRef]
- Yang, Y.; Ai, L.; Mu, Z.; Liu, H.; Yan, X.; Ni, L.; Zhang, H.; Xia, Y. Flavor compounds with high odor activity values (OAV > 1) dominate the aroma of aged Chinese rice wine (Huangjiu) by molecular association. Food Chem. 2022, 383, 132370. [Google Scholar] [CrossRef] [PubMed]
- Zhu, J.; Niu, Y.; Xiao, Z. Characterization of the key aroma compounds in Laoshan green teas by application of odour activity value (OAV), gas chromatography-mass spectrometry-olfactometry (GC-MS-O) and comprehensive two-dimensional gas chromatography mass spectrometry (GC × GC-qMS). Food Chem. 2021, 339, 128136. [Google Scholar] [CrossRef]
- van Gemert, L.J. Odour Thresholds: Compilations of Odour Threshold Values in Air, Water and Other Media; Oliemans Punter & Partners BV: Zeist, The Netherlands, 2011. [Google Scholar]
- Wei, F.; Luo, L.; Sun, F.; Zhang, B.; Yang, J.; Liu, Y.; Zeng, L. Flavor characteristic and characterization of key sweet aroma compounds in Camellia nanchuanica black tea. Food Res. Int. 2025, 209, 116179. [Google Scholar] [CrossRef]
- Mu, L.; Li, T.; Tang, J.; Liu, L.; Wang, R. Effects of LED Light Withering on the Quality of White Tea. IOP Conf. Ser. Earth Environ. Sci. 2021, 792, 012018. [Google Scholar] [CrossRef]
- Ai, Z.; Zhang, B.; Chen, Y.; Yu, Z.; Chen, H.; Ni, D. Impact of light irradiation on black tea quality during withering. J. Food Sci. Technol. 2017, 54, 1212–1227. [Google Scholar] [CrossRef]
- Zhu, C.; Zhang, S.; Fu, H.; Zhou, C.; Chen, L.; Li, X.; Lin, Y.; Lai, Z.; Guo, Y. Transcriptome and Phytochemical Analyses Provide New Insights into Long Non-Coding RNAs Modulating Characteristic Secondary Metabolites of Oolong Tea (Camellia sinensis) in Solar-Withering. Front. Plant Sci. 2019, 10, 1638. [Google Scholar] [CrossRef]
- Tian, S.Y.; Zhou, H.; Yao, X.Z.; Lu, L.T. Finding the optimal light quality and intensity for the withering process of fuding Dabai tea and its impact on quality formation. LWT-Food Sci. Technol. 2024, 193, 115713. [Google Scholar] [CrossRef]
- He, Y.; Liu, S.; Kang, Y.; Periakaruppan, R.; Zhuang, J.; Wang, Y.; Chen, X.; Liu, X.; Li, X. The Light-Intensity-Affected Aroma Components of Green Tea during Leaf Spreading. Foods 2024, 13, 2349. [Google Scholar] [CrossRef]
- Chen, Q.; Zhu, Y.; Liu, Y.; Liu, Y.; Dong, C.; Lin, Z.; Teng, J. Black tea aroma formation during the fermentation period. Food Chem. 2022, 374, 131640. [Google Scholar] [CrossRef] [PubMed]




| Treatments | Appearance (25%) | Infusion Color (10%) | Aroma (25%) | Taste (30%) | Infused Leaf (10%) | Total Score | |||||
|---|---|---|---|---|---|---|---|---|---|---|---|
| Terms | Score | Terms | Score | Terms | Score | Terms | Score | Terms | Score | ||
| CK | Relatively tightly rolled and even | 84 | Bright orange-red | 85 | Prominent dried longan fragrance | 84 | Strong and mellow with a lingering sweetness | 87 | Slightly mixed colors, soft | 85 | 85.1 |
| BL | Tight and sturdy, dark in color | 84 | Bright orange-red | 85 | Floral and fruity fragrance | 84 | Mellow with a lingering sweetness | 83 | Slightly mixed colors, soft | 84 | 83.8 |
| RL | Sturdy and tightly bound, dark and glossy | 88 | Bright orange-red | 80 | Sweet fragrance | 88 | Slightly astringent, with a hint of sweetness | 90 | Oily and evenly red | 85 | 87.5 |
| YL | Thin and tightly rolled | 80 | Orange-red | 80 | Dried longan fragrance | 80 | Mellow | 84 | Bronze in color | 82 | 81.4 |
| RB | Relatively thin and tightly bound, still dark and glossy with good cleanliness | 84 | Orange-red, relatively bright | 80 | Roasted fragrance | 84 | Mellow with a lingering sweetness | 84 | Slightly mixed colors, soft | 85 | 83.7 |
| RY | Sturdy and tightly bound, dark and glossy | 90 | Translucent orange-red | 90 | Roasted aroma, strong | 90 | Mellow and refreshing | 90 | Soft, orange-red, shiny | 90 | 90 |
| Volatile Components | Threshold (μg/kg) | rOAV | Odor | |
|---|---|---|---|---|
| RL | CK | |||
| 2-phenylacetaldehyde | 4 | 330.90 | 742.48 | berry, geranium, honey, nut, pungent |
| 3,7-dimethylocta-1,6-dien-3-ol | 1.5 | 377.81 | 1027.85 | aniseed, floral, fragrant citrus |
| (E)-hex-2-enal | 0.25 | 1208.21 | 2456.60 | almond, bitter, green, heavy, green |
| 2-methylbutanal | 8.8 | 10.28 | 43.84 | almond, burnt, choking, cocoa, estery apple, fermented, fruity, green grass |
| 3-methylbutanal | 0.25 | 277.13 | 1089.19 | almond, cheese, chocolate, malt, |
| 2-methylpropanal | 0.7 | 40.74 | 132.43 | burnt, caramel, cocoa, green, malt |
| 2-pentylfuran | 4.8 | 3.48 | 23.21 | butter, floral, fruit, green bean |
| oct-1-en-3-ol | 2 | 3.32 | / | / |
| (2E)-3,7-dimethylocta-2,6-dienal | 5 | 2.58 | 10.74 | / |
| nonanal | 3.5 | 11.09 | 32.66 | / |
| Heptanal | 3.5 | 0.58 | 1.60 | citrus, fat, green, nut |
| Volatile Components | Threshold (μg/kg) | rOAV | Odor | |
|---|---|---|---|---|
| BL | CK | |||
| 2-phenylacetaldehyde | 4 | 330.90 | 742.48 | Berry, Geranium, Honey, Nut, Pungent |
| methylsulfanylmethane | 300 | 0.83 | 3.27 | Cabbage, Organic, Sulfur, Wet Earth |
| (2E)-3,7-dimethylocta-2,6-dienal | 5 | / | 10.74 | Lemon |
| 2-pentylfuran | 4.8 | 6.96 | 23.21 | Butter, Floral, Fruit, Green Bean |
| Volatile Components | Threshold (μg/kg) | rOAV | Odor | |
|---|---|---|---|---|
| YL | CK | |||
| (E)-hex-2-enal | 0.25 | 706.02 | 2456.60 | almond, bitter, green, heavy |
| 2-methylbutanal | 8.8 | 14.64 | 43.84 | almond, burnt, choking, cocoa, estery apple, fermented, fruity, green grass |
| 3-methylbutanal | 0.25 | 366.79 | 1089.19 | almond, cheese, chocolate, malt |
| 2-methylpropanal | 0.7 | 22.88 | 132.43 | burnt, caramel, cocoa, green, malt |
| 2-pentylfuran | 4.8 | 8.74 | 23.21 | butter, floral, fruit, green bean |
Disclaimer/Publisher’s Note: The statements, opinions and data contained in all publications are solely those of the individual author(s) and contributor(s) and not of MDPI and/or the editor(s). MDPI and/or the editor(s) disclaim responsibility for any injury to people or property resulting from any ideas, methods, instructions or products referred to in the content. |
© 2025 by the authors. Licensee MDPI, Basel, Switzerland. This article is an open access article distributed under the terms and conditions of the Creative Commons Attribution (CC BY) license (https://creativecommons.org/licenses/by/4.0/).
Share and Cite
Li, Y.; Li, B.; Zhu, Z.; Zhang, W.; Yang, J.; Xu, W.; Lin, L. Effects of Monochromatic and Composite Light Withering on Black Tea Aroma. Foods 2025, 14, 2232. https://doi.org/10.3390/foods14132232
Li Y, Li B, Zhu Z, Zhang W, Yang J, Xu W, Lin L. Effects of Monochromatic and Composite Light Withering on Black Tea Aroma. Foods. 2025; 14(13):2232. https://doi.org/10.3390/foods14132232
Chicago/Turabian StyleLi, Yafang, Bilin Li, Ziyan Zhu, Wushuang Zhang, Jingwen Yang, Wei Xu, and Ling Lin. 2025. "Effects of Monochromatic and Composite Light Withering on Black Tea Aroma" Foods 14, no. 13: 2232. https://doi.org/10.3390/foods14132232
APA StyleLi, Y., Li, B., Zhu, Z., Zhang, W., Yang, J., Xu, W., & Lin, L. (2025). Effects of Monochromatic and Composite Light Withering on Black Tea Aroma. Foods, 14(13), 2232. https://doi.org/10.3390/foods14132232

