Integrated Metabolomic and Transcriptomic Analysis of Volatile Organic Compound Biosynthesis During Mung Bean (Vigna radiata) Seed Development
Abstract
1. Introduction
2. Materials and Methods
2.1. Sample Collection
2.2. Transcriptomic Analyses
2.3. Volatile Organic Compounds (VOCs) Determination
2.4. Weighted Gene Co-Expression Network Analysis (WGCNA)
2.5. Flavor Evaluation
2.6. Statistical Analysis
3. Results
3.1. Transcriptomic Profiling Revealed Stage-Specific Gene Expression Patterns
3.2. Differential Gene Expression Dynamics
3.3. Identification of Transcription Factors That Regulate Seed Development
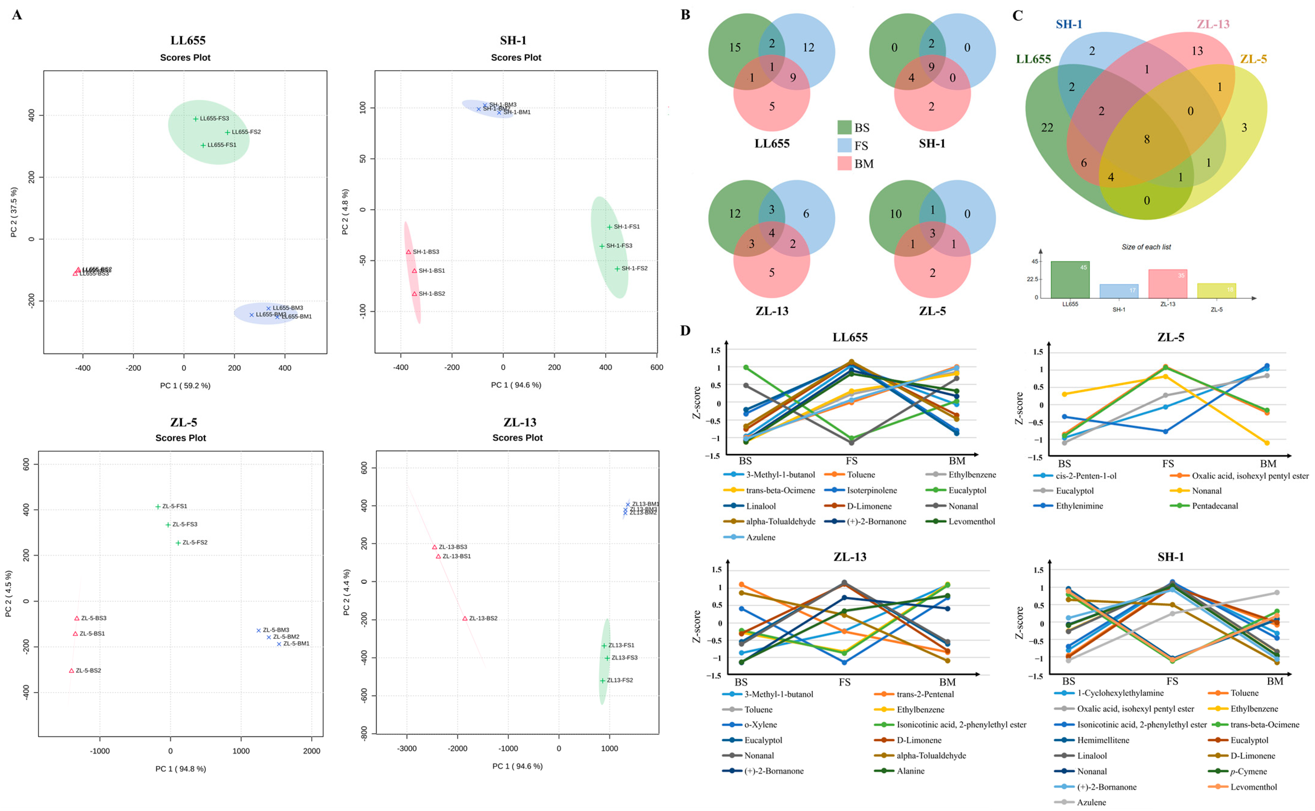
3.4. Dynamic Changes in Volatile Organic Compounds (VOCs)
3.5. Modulation of the VOC Accumulation During Mung Bean Seed Development
3.6. Transcriptional Regulation of Volatile Accumulation
4. Discussion
4.1. Flavor Variation Among the Mung Bean Varieties
4.2. The Potential Regulatory Role of TFs on Volatile Formation
5. Conclusions
Supplementary Materials
Author Contributions
Funding
Institutional Review Board Statement
Informed Consent Statement
Data Availability Statement
Conflicts of Interest
Abbreviations
| VOC | Volatile organic compound |
| ROAV | Relative odor activity value |
| OAV | Odor activity value |
| TF | Transcription factor |
| BS | Beginning seed |
| FS | Full seed |
| BM | Beginning maturity |
| FW | Fresh weight |
| WGCNA | Weighted gene co-expression network analysis |
| PAC | Principal component analysis |
| DEG | Differentially expressed gene |
| TDC | L-tryptophan decarboxylase |
| PAO | Primary-amine oxidase |
| GGPP | Geranylgeranyl diphosphate |
| GGPS | Geranylgeranyl diphosphate synthase |
| GGAT | Glutamate-glyoxylate aminotransferase |
| CYP76F14 | (E)-8-carboxylinalool synthase |
| LOX | Lipoxygenase |
| ALDH | Aldehyde dehydrogenase |
References
- Ganesan, K.; Xu, B. A critical review on phytochemical profile and health promoting effects of mung bean (Vigna radiata). Food Sci. Hum. Wellness 2018, 7, 11–33. [Google Scholar] [CrossRef]
- Huang, Z.; Li, Y.; Fan, M.; Qian, H.; Wang, L. Recent advances in mung bean protein: From structure, function to application. Int. J. Biol. Macromol. 2024, 273, 133210. [Google Scholar] [CrossRef]
- Yi, C.; Li, Y.; Zhu, H.; Liu, Y.; Quan, K. Effect o Lactobacillus plantarum fermentation on the volatile flavors of mung beans. Lwt-Food Sci. Technol. 2021, 146, 111434. [Google Scholar] [CrossRef]
- Ren, D.; Ren, C.; Ren, J.; Li, S.; Yang, X.; Li, F. Changes in functional activities and volatile flavor compounds of fermented mung beans, cowpeas, and quinoa started with Bacillus amyloliquefaciens SY07. Food Res. Int. 2025, 201, 115636. [Google Scholar] [CrossRef] [PubMed]
- Seitz, L.M.; Sauer, D.B. Off-Odors in Grains. In Developments in Food Science; Charalambous, G., Ed.; Elsevier: Amsterdam, The Netherlands, 1992; Volume 28, pp. 17–35. [Google Scholar]
- Han, E.; Ahn, H.; Lee, S.; Lee, K. Analysis of volatile compounds of black bean, mung bean, and soybean extracts prepared with distillation under reduced pressure-continuous liquid-liquid extraction and hot water extraction. Chem. Biol. Technol. Agric. 2022, 9, 95. [Google Scholar] [CrossRef]
- Zeng, L.; Jin, S.; Xu, Y.; Granato, D.; Fu, Y.; Sun, W.; Yin, J.; Xu, Y. Exogenous stimulation-induced biosynthesis of volatile compounds: Aroma formation of oolong tea at postharvest stage. Crit. Rev. Food Sci. Nutr. 2024, 64, 76–86. [Google Scholar] [CrossRef] [PubMed]
- Nair, R.M.; Pandey, A.K.; War, A.R.; Hanumantharao, B.; Shwe, T.; Alam, A.; Pratap, A.; Malik, S.R.; Karimi, R.; Mbeyagala, E.K.; et al. Biotic and abiotic constraints in mungbean production—Progress in genetic improvement. Front. Plant Sci. 2019, 10, 1340. [Google Scholar] [CrossRef] [PubMed]
- Tholl, D.; Hossain, O.; Weinhold, A.; Röse, U.S.R.; Wei, Q. Trends and applications in plant volatile sampling and analysis. Plant J. 2021, 106, 314–325. [Google Scholar] [CrossRef]
- Ma, C.; Feng, Y.; Zhou, S.; Zhang, J.; Guo, B.; Xiong, Y.; Wu, S.; Li, Y.; Li, Y.; Li, C. Metabolomics and transcriptomics provide insights into the molecular mechanisms of anthocyanin accumulation in the seed coat of differently colored mung bean (Vigna radiata L.). Plant Physiol. Biochem. 2023, 200, 107739. [Google Scholar] [CrossRef]
- Umnajkitikorn, K.; Boonchuen, P.; Senavongse, R.; Tongta, S.; Tian, Y.; Hu, Y.; Petersen, B.L.; Blennow, A. Transcriptomics and starch biosynthesis analysis in leaves and developing seeds of mung bean provide a basis for genetic engineering of starch composition and seed quality. Front. Plant Sci. 2024, 15, 1332150. [Google Scholar] [CrossRef]
- Xiang, N.; Hu, J.; Yan, S.; Guo, X. Plant hormones and volatiles response to temperature stress in sweet corn (Zea mays L.) seedlings. J. Agric. Food Chem. 2021, 69, 6779–6790. [Google Scholar] [CrossRef] [PubMed]
- Langfelder, P.; Horvath, S. WGCNA: An R package for weighted correlation network analysis. BMC Bioinform. 2008, 9, 559. [Google Scholar] [CrossRef]
- Gemert, L.J.V. Complilations of Odour Threshold Values in Air, Water and Other Media, 2nd ed.; Oliemans Punter Partn. BV: Houten, The Netherlands, 2011. [Google Scholar]
- Bardou, P.; Mariette, J.; Escudié, F.; Djemiel, C.; Klopp, C. jvenn: An interactive Venn diagram viewer. BMC Bioinform. 2014, 15, 293. [Google Scholar] [CrossRef] [PubMed]
- Lv, Z.; Zhou, D.; Shi, X.; Ren, J.; Zhang, H.; Zhong, C.; Kang, S.; Zhao, X.; Yu, H.; Wang, C. Comparative multi-omics analysis reveals lignin accumulation affects peanut pod size. Int. J. Mol. Sci. 2022, 23, 13533. [Google Scholar] [CrossRef] [PubMed]
- Zuo, Z.; Lee, H.; Kang, H. Basic helix-loop-helix transcription factors: Regulators for plant growth development and abiotic stress responses. Int. J. Mol. Sci. 2023, 24, 1419. [Google Scholar] [CrossRef]
- Xiang, N.; Zhao, Y.; Zhang, B.; Gu, Q.; Chen, W.; Guo, X. Volatiles accumulation during young pomelo (Citrus maxima (Burm.) Merr.) fruits development. Int. J. Mol. Sci. 2022, 23, 5665. [Google Scholar] [CrossRef]
- Xiang, L.; Zhu, W.; Jiang, B.; Chen, J.; Zhou, L.; Zhong, F. Volatile compounds analysis and biodegradation strategy of beany flavor in pea protein. Food Chem. 2023, 402, 134275. [Google Scholar] [CrossRef]
- Zhang, B.; Li, K.; Cheng, H.; Hu, J.; Qi, X.; Guo, X. Effect of thermal treatments on volatile profiles and fatty acid composition in sweet corn (Zea mays L.). Food Chem.-X 2023, 18, 100743. [Google Scholar] [CrossRef]
- Paparella, A.; Shaltiel-Harpaza, L.; Ibdah, M. β-Ionone: Its occurrence and biological function and metabolic engineering. Plants 2021, 10, 754. [Google Scholar] [CrossRef]
- Chetschik, I.; Kneubühl, M.; Chatelain, K.; Schlüter, A.; Bernath, K.; Hühn, T. Investigations on the aroma of cocoa pulp (Theobroma cacao L.) and its influence on the odor of fermented cocoa beans. J. Agric. Food Chem. 2018, 66, 2467–2472. [Google Scholar] [CrossRef]
- Zhang, L.; Su, Q.; Wang, L.; Lv, M.; Hou, Y.; Li, S. Linalool: A ubiquitous floral volatile mediating the communication between plants and insects. J. Syst. Evol. 2023, 61, 538–549. [Google Scholar] [CrossRef]
- Attar, U.; Hinge, V.; Zanan, R.; Adhav, R.; Nadaf, A. Identification of aroma volatiles and understanding 2-acetyl-1-pyrroline biosynthetic mechanism in aromatic mung bean (Vigna radiata (L.) Wilczek). Physiol. Mol. Biol. Plants 2017, 23, 443–451. [Google Scholar] [CrossRef] [PubMed]
- Picazo-Aragonés, J.; Terrab, A.; Balao, F. Plant volatile organic compounds evolution: Transcriptional regulation, epigenetics and polyploidy. Int. J. Mol. Sci. 2020, 21, 8956. [Google Scholar] [CrossRef] [PubMed]
- Ramya, M.; Jang, S.; An, H.; Lee, S.; Park, P.; Park, P.H. Volatile organic compounds from orchids: From synthesis and function to gene regulation. Int. J. Mol. Sci. 2020, 21, 1160. [Google Scholar] [CrossRef]
- Cui, Y.; Gao, X.; Wang, J.; Shang, Z.; Zhang, Z.; Zhou, Z.; Zhang, K. Full-length transcriptome analysis reveals candidate genes involved in terpenoid biosynthesis in Artemisia argyi. Front. Genet. 2021, 12, 659962. [Google Scholar] [CrossRef]
- Qin, L.; Du, F.; Yang, N.; Zhang, C.; Wang, Z.; Zheng, X.; Tang, J.; Yang, L.; Dong, C. Transcriptome analyses revealed the key metabolic genes and transcription factors involved in terpenoid biosynthesis in sacred lotus. Molecules 2022, 27, 4599. [Google Scholar] [CrossRef]
- Lu, X.; Tang, K.; Li, P. Plant metabolic engineering strategies for the production of pharmaceutical terpenoids. Front. Plant Sci. 2016, 7, 1647. [Google Scholar] [CrossRef]
- Yang, Y.; Ma, B.; Li, Y.; Han, M.; Wu, J.; Zhou, X.; Tian, J.; Wang, W.; Leng, P.; Hu, Z. Transcriptome analysis identifies key gene LiMYB305 involved in monoterpene biosynthesis in Lilium ‘Siberia’. Front. Plant Sci. 2022, 13, 1021567. [Google Scholar] [CrossRef]
- Muhlemann, J.K.; Klempien, A.; Dudareva, N. Floral volatiles: From biosynthesis to function. Plant Cell Environ. 2014, 37, 1936–1949. [Google Scholar] [CrossRef]






| Flavor Compounds | Flavor Threshold (d, mg·kg−1) | ROAV | |||||||||||
|---|---|---|---|---|---|---|---|---|---|---|---|---|---|
| LL655 BS | LL655 FS | LL655 BM | ZL-5 BS | ZL-5 FS | ZL-5 BM | ZL-13 BS | ZL-13 FS | ZL-13 BM | SH-1 BS | SH-1 FS | SH-1 BM | ||
| Alcohols | |||||||||||||
| 1-Octen-3-ol | 0.0015 | 7.81 | |||||||||||
| 3-Methyl-1-butanol | 0.004 | 46.91 | 26.59 | 48.47 | 19.25 | 18.67 | 66.43 | ||||||
| 2-Methyl-1-butanol | 0.0159 | 7.83 | 0.82 | ||||||||||
| 2-Heptanol | 0.065235 | 0.62 | |||||||||||
| cis-2-Penten-1-ol | 0.98 | <0.01 | 0.01 | 0.52 | 0.94 | 1.01 | |||||||
| Aldehydes | |||||||||||||
| Nonanal | 0.0011 | 1.42 | 1.38 | 26.92 | 22.19 | 15.09 | 12.55 | 23.49 | 14.21 | 72.39 | 24.62 | 50.96 | |
| trans-2-Pentenal | 0.98 | 0.01 | 0.05 | 0.01 | |||||||||
| Methional | 0.00045 | 33.93 | 14.56 | ||||||||||
| alpha-Tolualdehyde | 0.0063 | 24.26 | 3.35 | 3.98 | 1.49 | ||||||||
| Ketone | |||||||||||||
| Isopentyl methyl ketone | 0.089 | 0.09 | |||||||||||
| Sulcatone | 0.068 | 0.13 | 0.39 | ||||||||||
| Alkanes | |||||||||||||
| Nonane | 4.8 | <0.01 | |||||||||||
| Terpenoids | |||||||||||||
| p-Cymene | 0.00501 | 1.94 | 4.35 | 2.98 | |||||||||
| Linalool | 0.00022 | 2.51 | 100.00 | 100.00 | 100.00 | ||||||||
| Eucalyptol | 0.0011 | 11.21 | 100.00 | 100.00 | 100.00 | 100.00 | 100.00 | 100.00 | 100.00 | 88.40 | 48.70 | 100.00 | |
| D-Limonene | 0.034 | 1.58 | 0.42 | 0.54 | 0.21 | 0.44 | 11.72 | 3.23 | 0.85 | ||||
| beta-Pinene | 0.14 | <0.01 | |||||||||||
| Levomenthol | 2.28 | <0.01 | <0.01 | 0.02 | 0.01 | ||||||||
| gamma-Terpinene | 1 | 0.02 | |||||||||||
| (+)-2-Bornanone | 1.36 | 0.01 | 0.01 | <0.01 | 0.01 | 0.07 | 0.03 | 0.02 | |||||
| beta-Cyclocitral | 0.05 | 0.02 | |||||||||||
| trans-beta-Ionone | 0.000007 | 100.00 | |||||||||||
| alpha-Phellandrene | 0.04 | 0.01 | 0.20 | 0.31 | |||||||||
| trans-beta-Ocimene | 0.034 | 0.14 | 0.23 | 0.60 | 0.47 | 0.67 | 0.40 | ||||||
| Phenylpropanoids/benzenoid derivatives | |||||||||||||
| Toluene | 0.527 | 0.40 | 1.00 | 1.44 | 0.68 | 1.67 | 1.36 | 1.24 | 2.06 | ||||
| o-Xylene | 0.45023 | 0.09 | 0.04 | 0.05 | |||||||||
| Ethylbenzene | 2.20525 | 0.01 | 0.01 | 0.01 | <0.01 | 0.02 | 0.04 | 0.02 | 0.02 | ||||
Disclaimer/Publisher’s Note: The statements, opinions and data contained in all publications are solely those of the individual author(s) and contributor(s) and not of MDPI and/or the editor(s). MDPI and/or the editor(s) disclaim responsibility for any injury to people or property resulting from any ideas, methods, instructions or products referred to in the content. |
© 2025 by the authors. Licensee MDPI, Basel, Switzerland. This article is an open access article distributed under the terms and conditions of the Creative Commons Attribution (CC BY) license (https://creativecommons.org/licenses/by/4.0/).
Share and Cite
Xiang, N.; Zhao, Y.; Zhang, B.; Chen, H.; Guo, X. Integrated Metabolomic and Transcriptomic Analysis of Volatile Organic Compound Biosynthesis During Mung Bean (Vigna radiata) Seed Development. Foods 2025, 14, 2183. https://doi.org/10.3390/foods14132183
Xiang N, Zhao Y, Zhang B, Chen H, Guo X. Integrated Metabolomic and Transcriptomic Analysis of Volatile Organic Compound Biosynthesis During Mung Bean (Vigna radiata) Seed Development. Foods. 2025; 14(13):2183. https://doi.org/10.3390/foods14132183
Chicago/Turabian StyleXiang, Nan, Yihan Zhao, Bing Zhang, Honglin Chen, and Xinbo Guo. 2025. "Integrated Metabolomic and Transcriptomic Analysis of Volatile Organic Compound Biosynthesis During Mung Bean (Vigna radiata) Seed Development" Foods 14, no. 13: 2183. https://doi.org/10.3390/foods14132183
APA StyleXiang, N., Zhao, Y., Zhang, B., Chen, H., & Guo, X. (2025). Integrated Metabolomic and Transcriptomic Analysis of Volatile Organic Compound Biosynthesis During Mung Bean (Vigna radiata) Seed Development. Foods, 14(13), 2183. https://doi.org/10.3390/foods14132183

