The New Aristocrat of Wuyi Rock Tea: Chemical Basis of the Unique Aroma Quality of “Laocong Shuixian”
Abstract
1. Introduction
2. Materials and Methods
2.1. Samples and Reagents
2.2. Establishment, Training, and Performance Evaluation of the Sensory Panel
2.3. Determination of Volatile Components in LCSX
2.4. Molecular Docking of the Binding Interactions Between the Aroma-Active Compounds and the Human Olfactory Receptors
2.5. Data Calculation and Analysis
3. Results
3.1. Sensory Evaluation Terminology and Selection of Group Members for LCSX Aroma
| Descriptive Terms for “Cong Flavor” Aroma Quality | Author and Date |
|---|---|
| Woody aroma, bamboo leaf aroma, osmanthus or plum blossom aroma | (D. Chen et al., 2011) [26] |
| Woody aroma, zongzi leaf aroma, mossy aroma, orchid aroma, brown rice aroma | (Hong & Gong, 2020) [27] |
| Woody aroma, moss aroma, zongzi leaf aroma | (Shang et al., 2022) [28] |
| Floral aroma, woody aroma, “Cong flavor” (composite) | (F. Wang et al., 2020) [10] |
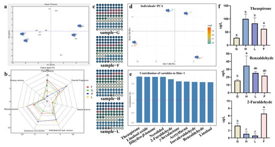
3.2. SBSE–GC–MS Analysis of Four Representative LCSX Samples
3.3. Identification of Four Representative Aroma-Active Components in LCSX via GC–MS
3.4. Identification of Four Representative Active Aroma Components of LCSX via GC–O–MS
3.5. Construction of the Flavor Wheel for LCSX and Identification of Key “Cong Flavor” Compounds via GC–O–MS
3.6. Molecular Docking Analysis of the Binding Interactions Between “Cong Flavor” Aroma-Active Compounds and Olfactory Receptors
4. Discussion
5. Conclusions
Supplementary Materials
Author Contributions
Funding
Institutional Review Board Statement
Informed Consent Statement
Data Availability Statement
Conflicts of Interest
References
- Wang, D.; Liu, Z.; Lan, X.; Wang, C.; Chen, W.; Zhan, S.; Sun, Y.; Su, W.; Lin, C.-C.; Liu, W. Unveiling the aromatic intricacies of Wuyi Rock Tea: A comparative study on sensory attributes and odor-active compounds of Rougui and Shuixian varieties. Food Chem. 2024, 435, 137470. [Google Scholar] [CrossRef] [PubMed]
- Zhou, Z.-W.; Wu, Q.-Y.; Wu, Y.; Deng, T.-T.; Chen, X.-H.; Xiao, S.-T.; Zhang, C.-X.; Sun, Y.; Zheng, S.-Z. The Dynamic Changes in Volatile Compounds During Wuyi Rock Tea (WRT) Processing: More than a Contribution to Aroma Quality. Horticulturae 2025, 11, 120. [Google Scholar] [CrossRef]
- Song, X.; Wu, Z.; Liang, Q.; Ma, C.; Cai, P. Prediction of storage years of Wuyi rock tea Shuixian by metabolites analysis. Food Sci. Nutr. 2024, 12, 7166–7176. [Google Scholar] [CrossRef]
- Wu, Z.; Liao, W.; Zhao, H.; Qiu, Z.; Zheng, P.; Liu, Y.; Lin, X.; Yao, J.; Li, A.; Tan, X. Differences in the Quality Components of Wuyi Rock Tea and Huizhou Rock Tea. Foods 2024, 14, 4. [Google Scholar] [CrossRef]
- Chen, W.; Liu, W.; Liu, Z.; Wang, D.; Lan, X.; Zhan, S.; Feng, X.; Liu, Y.; Ni, L. Insight into the mechanism of roasting-induced characteristic aroma formation in Wuyi rock tea using an “in-leaf” model with isotopic labeling. Food Chem. 2025, 474, 143174. [Google Scholar] [CrossRef]
- Lin, Y.; Huang, Y.; Liu, X.; Pan, Y.; Feng, X.; Guo, H.; Li, X.; Tao, Y.; Chen, P.; Chu, Q. Uncovering the Shuixian tea grades hierarchy in Chinese national standard: From sensory evaluation to microstructure and volatile compounds analysis. Food Chem. 2024, 459, 140342. [Google Scholar] [CrossRef]
- Guo, X.; Ho, C.-T.; Wan, X.; Zhu, H.; Liu, Q.; Wen, Z. Changes of volatile compounds and odor profiles in Wuyi rock tea during processing. Food Chem. 2021, 341, 128230. [Google Scholar] [CrossRef]
- Guo, X.; Schwab, W.; Ho, C.-T.; Song, C.; Wan, X. Characterization of the aroma profiles of oolong tea made from three tea cultivars by both GC–MS and GC-IMS. Food Chem. 2022, 376, 131933. [Google Scholar] [CrossRef]
- Yue, C.; Cao, H.; Zhang, S.; Hao, Z.; Wu, Z.; Luo, L.; Zeng, L. Aroma characteristics of Wuyi rock tea prepared from 16 different tea plant varieties. Food Chem. X 2023, 17, 100586. [Google Scholar] [CrossRef]
- Wang, F.Q. The Formation Mechanism of the Quality Difference of Wuyi Rock Tea Made from Different Tree Ages. Ph.D. Thesis, Northwest A&F University, Xianyang, China, 2020. Available online: https://link.cnki.net/doi/10.27409/d.cnki.gxbnu.2020.001443 (accessed on 15 March 2021). (In Chinese).
- Ma, W.; Zhu, Y.; Ma, S.; Shi, J.; Yan, H.; Lin, Z.; Lv, H. Aroma characterisation of Liu-pao tea based on volatile fingerprint and aroma wheel using SBSE-GC–MS. Food Chem. 2023, 414, 135739. [Google Scholar] [CrossRef]
- Wang, M.-Q.; Ma, W.-J.; Shi, J.; Zhu, Y.; Lin, Z.; Lv, H.-P. Characterization of the key aroma compounds in Longjing tea using stir bar sorptive extraction (SBSE) combined with gas chromatography-mass spectrometry (GC–MS), gas chromatography-olfactometry (GC-O), odor activity value (OAV), and aroma recombination. Food Res. Int. 2020, 130, 108908. [Google Scholar] [CrossRef] [PubMed]
- Song, H.; Liu, J. GC-O-MS technique and its applications in food flavor analysis. Food Res. Int. 2018, 114, 187–198. [Google Scholar] [CrossRef] [PubMed]
- Guan, X.; Chen, Q.; Guo, T. Variation of taste and odor compounds in tea beverage after microbial fermentation by HPLC–MS, GC×GC–O–MS, GC–MS, and sensory evaluation. J. Food Compos. Anal. 2024, 128, 106075. [Google Scholar] [CrossRef]
- Wang, B.; Chen, H.; Qu, F.; Song, Y.; Di, T.; Wang, P.; Zhang, X. Identification of aroma-active components in black teas produced by six Chinese tea cultivars in high-latitude region by GC–MS and GC–O analysis. Eur. Food Res. Technol. 2021, 248, 647–657. [Google Scholar] [CrossRef]
- He, C.; Zhou, J.; Li, Y.; Ntezimana, B.; Zhu, J.; Wang, X.; Xu, W.; Wen, X.; Chen, Y.; Yu, Z. The aroma characteristics of oolong tea are jointly determined by processing mode and tea cultivars. Food Chem. X 2023, 18, 100730. [Google Scholar] [CrossRef]
- GB/T 16291.1-2012; Sensory Analysis—General Guidance for the Selection, Training and Monitoring of Assessors—Part 1: Selected Assessors. Standardization Administration of the People’s Republic of China: Beijing, China, 2012.
- GB/T 23776-2018; Methodology for Sensory Evaluation of Tea. Standardization Administration of the People’s Republic of China: Beijing, China, 2018.
- Zheng, Y.; Hu, Q.; Wu, Z.; Bi, W.; Chen, B.; Hao, Z.; Wu, L.; Ye, N.; Sun, Y. Volatile metabolomics and coexpression network analyses provide insight into the formation of the characteristic cultivar aroma of oolong tea (Camellia sinensis). LWT 2022, 164, 113666. [Google Scholar] [CrossRef]
- McEwan, J.A.; Heiniö, R.-L.; Hunter, E.A.; Lea, P. Proficiency testing for sensory ranking panels: Measuring panel performance. Food Qual. Prefer. 2003, 14, 247–256. [Google Scholar] [CrossRef]
- Wu, Q.; Zhou, Z.; Zhang, Y.; Huang, H.; Ou, X.; Sun, Y. Identification of Key Components Responsible for the Aromatic Quality of Jinmudan Black Tea by Means of Molecular Sensory Science. Foods 2023, 12, 1794. [Google Scholar] [CrossRef]
- Trott, O.; Olson, A.J. AutoDock Vina: Improving the speed and accuracy of docking with a new scoring function, efficient optimization, and multithreading. J. Comput. Chem. 2010, 31, 455–461. [Google Scholar] [CrossRef]
- Tomic, O.; Luciano, G.; Nilsen, A.; Hyldig, G.; Lorensen, K.; Næs, T. Analysing sensory panel performance in a proficiency test using the PanelCheck software. Eur. Food Res. Technol. 2010, 230, 497–511. [Google Scholar] [CrossRef]
- Zheng, Y.; Hu, Q.; Yang, Y.; Wu, Z.; Wu, L.; Wang, P.; Deng, H.; Ye, N.; Sun, Y. Architecture and Dynamics of the Wounding-Induced Gene Regulatory Network During the Oolong Tea Manufacturing Process (Camellia sinensis). Front. Plant Sci. 2022, 12, 788469. [Google Scholar] [CrossRef] [PubMed]
- Feng, Z.; Li, Y.; Li, M.; Wang, Y.; Zhang, L.; Wan, X.; Yang, X. Tea aroma formation from six model manufacturing processes. Food Chem. 2019, 285, 347–354. [Google Scholar] [CrossRef] [PubMed]
- Chen, D.H.; Chen, H.; Liu, B.S.; Ge, P.Z. Wuyi rock tea’s representative cultivar: Shuixian. Fujian Tea 2011, 33, 5. (In Chinese) [Google Scholar]
- Hong, M.Z.; Gong, J.H. Wuyi rock tea: Production and processing techniques of Laocong Shuixian. Fujian Tea 2020, 42, 2. (In Chinese) [Google Scholar]
- Shang, H.; Zhu, C.S.; Ye, T.T.; Gan, S.; Luo, Y.Q.; Sun, W.J. Analysis of the quality characteristics of Laocong Shuixian. Chin. Agric. Sci. Bull. 2022, 38, 8. (In Chinese) [Google Scholar]
- Huang, Z.; Du, X.; Ma, C.; Zhang, R.; Gong, W.; Liu, F. Identification of Antitumor Active Constituents in Polygonatum sibiricum Flower by UPLC-Q-TOF-MSE and Network Pharmacology. ACS Omega 2020, 5, 29755–29764. [Google Scholar] [CrossRef]
- Ho, C.-T.; Zheng, X.; Li, S. Tea aroma formation. Food Sci. Hum. Wellness 2015, 4, 9–27. [Google Scholar] [CrossRef]
- Chen, H.; Liu, Y.; Zhang, X.; Chu, J.; Pu, S.; Wang, W.; Wen, S.; Jiang, R.; Ouyang, J.; Xiong, L.; et al. “Age” of tea: The impact of long-term storage on the aroma of Tuo tea and age prediction. Food Res. Int. 2024, 187, 114316. [Google Scholar] [CrossRef]
- Baranauskienė, R.; Venskutonis, P.R. Supercritical CO2 Extraction of Narcissus poeticus L. Flowers for the Isolation of Volatile Fragrance Compounds. Molecules 2022, 27, 353. [Google Scholar] [CrossRef]
- Besada, C.; Sanchez, G.; Gil, R.; Granell, A.; Salvador, A. Volatile metabolite profiling reveals the changes in the volatile compounds of new spontaneously generated loquat cultivars. Food Res. Int. 2017, 100, 234–243. [Google Scholar] [CrossRef]
- Wang, C.; Xu, W.; Yuan, Y.; Zhai, Y.; Hu, T.; Huang, J.; Liu, Z.; Li, Q. Characterization and modelling of odor-active compounds release behavior from Fu-brick tea during boiling-water extraction by molecular sensory science approach. Food Chem. X 2023, 17, 100551. [Google Scholar] [CrossRef] [PubMed]
- Xu, X.; Mo, H.; Yan, M.; Zhu, Y. Analysis of characteristic aroma of fungal fermented Fuzhuan brick-tea by gas chromatography/mass spectrophotometry. J. Sci. Food Agric. 2007, 87, 1502–1504. [Google Scholar] [CrossRef]
- Zhu, J.; Cao, X.; Niu, Y.; Xiao, Z. Investigation of Lactone Chiral Enantiomers and Their Contribution to the Aroma of Longjing Tea by Odor Activity Value and S-Curve. J. Agric. Food Chem. 2023, 71, 6691–6698. [Google Scholar] [CrossRef] [PubMed]
- Guo, Y.; Shen, Y.; Hu, B.; Ye, H.; Guo, H.; Chu, Q.; Chen, P. Decoding the Chemical Signatures and Sensory Profiles of Enshi Yulu: Insights from Diverse Tea Cultivars. Plants 2023, 12, 3707. [Google Scholar] [CrossRef]
- Matich, A.J.; Bunn, B.J.; Hunt, M.B. The enantiomeric composition of linalool and linalool oxide in the flowers of kiwifruit (Actinidia) species. Chirality Pharmacol. Biol. Chem. Conseq. Mol. Asymmetry 2010, 22, 110–119. [Google Scholar] [CrossRef]
- Buttery, R.G.; Ling, L.C.; Juliano, B.O.; Turnbaugh, J.G. Cooked rice aroma and 2-acetyl-1-pyrroline. J. Agric. Food Chem. 2002, 50, 2760–2764. [Google Scholar] [CrossRef]
- Wei, X.; Handoko, D.D.; Pather, L.; Methven, L.; Elmore, J.S. Evaluation of 2-acetyl-1-pyrroline in foods, with an emphasis on rice flavour. Food Chem. 2017, 232, 531–544. [Google Scholar] [CrossRef]
- Jordão, A.M.; Ricardo-da-Silva, J.M.; Laureano, O.; Adams, A.; Demyttenaere, J.; Verhé, R.; De Kimpe, N. Volatile composition analysis by solid-phase microextraction applied to oak wood used in cooperage (Quercus pyrenaica and Quercus petraea): Effect of botanical species and toasting process. J. Wood Sci. 2006, 52, 514–521. [Google Scholar] [CrossRef]
- Gao, Y.; Wang, W.; Zhang, H.; Chen, H.; Wang, S.; Sun, B. The Enhancement of the Perception of Saltiness by Odorants Selected from Chinese Douchi in Salt Solution. Foods 2022, 11, 2260. [Google Scholar] [CrossRef]
- Krüger, S.; Winheim, L.; Morlock, G.E. Planar chromatographic screening and quantification of coumarin in food, confirmed by mass spectrometry. Food Chem. 2018, 239, 1182–1191. [Google Scholar] [CrossRef]
- Sproll, C.; Ruge, W.; Andlauer, C.; Godelmann, R.; Lachenmeier, D.W. HPLC analysis and safety assessment of coumarin in foods. Food Chem. 2008, 109, 462–469. [Google Scholar] [CrossRef]





| Compounds | RI-Lib | RI | RT | Sample G | Sample H | Sample L | Sample F | Odor Properties | Intensity |
|---|---|---|---|---|---|---|---|---|---|
| Isovaleraldehyde | 925 | 926 | 7.5 | 4.96 ± 0.76 | 12.83 ± 2.27 | 10.22 ± 1.25 | 13.25 ± 1.61 | Almond aroma | 2 |
| Ethyl acetate | 934 | 942 | 7.9 | 2.39 ± 1.14 | 2.8 ± 0.32 | 1.31 ± 0.25 | 5.4 ± 1.2 | Michelia flower-like | 3 |
| Hexanal | 1094 | 1087 | 13.5 | 6.07 ± 1.38 | 40.37 ± 6.91 | 36.09 ± 9.27 | 28.43 ± 5.62 | Grassy aroma | 4 |
| (2E)-Hexenal | 1215 | 1231 | 15.4 | 2.6 ± 0.96 | 7.85 ± 2.13 | 7.89 ± 3.72 | 7.44 ± 1.95 | Grassy aroma | 2 |
| 2,5-Dimethylpyrazine | 1336 | 1337 | 18.3 | 2.19 ± 1.03 | 8.29 ± 1.89 | 8.21 ± 2.15 | 8.58 ± 5.38 | Barley tea and rice-like | 1 |
| methyl (E)-hex-3-enoate | 1246 | 1265 | 16.3 | 9.71 ± 3.27 | 9.35 ± 2.35 | 11.29 ± 4.07 | 8.62 ± 4.71 | Green apple aroma | 2 |
| 2-Methyl-5-isopropylpyrazine | 1394 | 1405 | 20.1 | 2.74 ± 0.33 | 8.14 ± 3.94 | 10.43 ± 2.47 | 9.88 ± 2.07 | Hazelnut and rice-like | 2 |
| Linalool oxide | 1470 | 1483 | 22.2 | 31.12 ± 12.98 | 38.7 ± 38.7 | 81.22 ± 3.09 | 102.58 ± 9.06 | Rich floral | 3 |
| 3,5-Octadien-2-one | 1515 | 1536 | 23.5 | 3.96 ± 0.13 | 14.14 ± 0.12 | 21.26 ± 1.24 | 24.54 ± 1.82 | Pungent grassy aroma | 4 |
| (E,E)-2,4-Heptadienal | 1482 | 1513 | 22.9 | 18.21 ± 9.26 | 44.44 ± 6.28 | 51.41 ± 2.88 | 42.96 ± 4.71 | Pungent grassy aroma | 3 |
| Benzaldehyde | 1530 | 1549 | 23.8 | 15.61 ± 1.35 | 34.62 ± 12.53 | 25.32 ± 1.97 | 21.79 ± 3.32 | Fresh cucumber-like | 3 |
| Linalool | 1548 | 1553 | 23.9 | 6.14 ± 0.09 | 34.62 ± 4.14 | 17.73 ± 2.16 | 19.3 ± 0.66 | Rich floral aroma | 3 |
| 5-Methyl furfural | 1573 | 1596 | 25.0 | 8.44 ± 3.62 | 118.13 ± 7.52 | 29.18 ± 12.41 | 7.63 ± 0.35 | Glutinous rice aroma | 1 |
| Hotrienol | 1605 | 1619 | 25.5 | 31.97 ± 0.96 | 20.32 ± 8.49 | 52.77 ± 5.73 | 62.05 ± 4.11 | Light floral aroma | 2 |
| β-Cyclocitral | 1601 | 1644 | 26.1 | 1.64 ± 0.36 | 5.48 ± 2.81 | 5.39 ± 0.8 | 5.92 ± 0.2 | Sweet floral aroma | 1 |
| Phenylacetaldehyde | 1630 | 1669 | 26.7 | 12.79 ± 6.31 | 18.79 ± 3.04 | 21.35 ± 7.95 | 11.26 ± 2.22 | Pollen aroma-like | 2 |
| Terpineol | 1698 | 1711 | 27.6 | 3.01 ± 1.29 | 18.62 ± 1.83 | 8.73 ± 1.6 | 5.69 ± 0.42 | Cucumber-like | 3 |
| γ-Hexalactone | 1703 | 1735 | 28.2 | 2.56 ± 1.25 | 8.27 ± 2.00 | 6.65 ± 1.77 | 6.82 ± 1.58 | Sweet coconut milk-like | 2 |
| trans-Linalool oxide (furanoid) | 1736 | 1754 | 28.6 | 2.37 ± 0.35 | 13.23 ± 0.47 | 9.65 ± 1.09 | 5.35 ± 1.4 | Faint woody-like | 1 |
| Methyl phenylacetate | 1758 | 1782 | 29.2 | 8.89 ± 1.17 | 6.02 ± 3.64 | 10.49 ± 2.75 | 9.02 ± 4.74 | Honey-like | 2 |
| Methyl salicylate | 1753 | 1805 | 29.7 | 19.78 ± 2.87 | 28.68 ± 4.14 | 36.91 ± 6.43 | 24.04 ± 1.8 | Herbs and refreshing | 3 |
| Geraniol | 1841 | 1858 | 30.8 | 18.28 ± 1.44 | 18.64 ± 1.43 | 30 ± 3.61 | 2.51 ± 0.34 | Green fruit-like | 2 |
| α-Ionone | 1831 | 1872 | 31.1 | 3.41 ± 0.28 | 12.75 ± 1.96 | 6.25 ± 1.71 | 4.33 ± 0.17 | Sweet floral | 1 |
| Benzyl alcohol | 1886 | 1901 | 31.7 | 2.6 ± 0.23 | 12.54 ± 2.67 | 8.12 ± 3.25 | 4.68 ± 1.18 | Sweet floral | 1 |
| Phenylethanol | 1910 | 1938 | 32.5 | 6.45 ± 3.76 | 35.6 ± 12.44 | 22.64 ± 4.15 | 15.06 ± 4.06 | Sweet floral | 3 |
| β-Ionone | 1934 | 1964 | 33.0 | 3.41 ± 0.28 | 10.49 ± 1.96 | 14.12 ± 4.38 | 26.34 ± 10.23 | Tropical fruit-like | 2 |
| Jasmone | 1928 | 1972 | 33.2 | 10.95 ± 1.13 | 35.29 ± 4.88 | 57.15 ± 18.77 | 35.4 ± 3.8 | Intense floral | 3 |
| 2-Acetylpyrrole | 1975 | 2003 | 33.8 | 4.63 ± 0.58 | 32.74 ± 9.97 | 25.05 ± 12.53 | 18.4 ± 0.78 | Rice aroma | 3 |
| γ-Nonalactone | 2027 | 2063 | 35.0 | 3.64 ± 0.55 | 18.01 ± 2.45 | 6.64 ± 1.5 | 10.35 ± 2.34 | Sweet coconut milk-like | 2 |
| Theaspirone | 2162 | 2224 | 38.0 | 28.04 ± 3.12 | 100.01 ± 17.39 | 83.17 ± 20.83 | 62.33 ± 11.55 | Woody | 3 |
| δ-Decalactone | 2176 | 2235 | 38.1 | 11.17 ± 1.43 | 32.72 ± 13.85 | 43.17 ± 11.3 | 21.85 ± 4.44 | Sweet sandalwood-like | 2 |
| Geranic acid | / | 2362 | 40.4 | 52.99 ± 16.56 | 49.08 ± 6.08 | 49.1 ± 3.27 | 28.14 ± 2.66 | Woody | 3 |
| Methyl jasmonate | 2317 | 2367 | 40.5 | 7.55 ± 3.46 | 46.02 ± 11.91 | 30.61 ± 7.68 | 21.06 ± 2.13 | Magnolia flower-like | 3 |
| Dihydroactinidiolide | 2327 | 2408 | 41.1 | 24.73 ± 3.55 | 417.29 ± 122.71 | 152.78 ± 39.7 | 68.14 ± 13.65 | Woody | 4 |
| Indole | 2455 | 2503 | 45.0 | 67.06 ± 23.4 | 118.05 ± 118.05 | 149.4 ± 41.18 | 149.46 ± 35.63 | Strong floral aroma | 4 |
| Coumarin | 2426 | 2527 | 45.46 | 6.87 ± 0.87 | 27.29 ± 2.17 | 7.53 ± 1.84 | 5.5 ± 1.2 | Hay/Indicalamus leaf-like | 2 |
Disclaimer/Publisher’s Note: The statements, opinions and data contained in all publications are solely those of the individual author(s) and contributor(s) and not of MDPI and/or the editor(s). MDPI and/or the editor(s) disclaim responsibility for any injury to people or property resulting from any ideas, methods, instructions or products referred to in the content. |
© 2025 by the authors. Licensee MDPI, Basel, Switzerland. This article is an open access article distributed under the terms and conditions of the Creative Commons Attribution (CC BY) license (https://creativecommons.org/licenses/by/4.0/).
Share and Cite
Zheng, Y.; Zhang, Y.; Ou, X.; Li, Q.; Huang, H.; Zhang, J.; Wang, F.; Shi, Y.; Hao, Z.; Zhang, B.; et al. The New Aristocrat of Wuyi Rock Tea: Chemical Basis of the Unique Aroma Quality of “Laocong Shuixian”. Foods 2025, 14, 1706. https://doi.org/10.3390/foods14101706
Zheng Y, Zhang Y, Ou X, Li Q, Huang H, Zhang J, Wang F, Shi Y, Hao Z, Zhang B, et al. The New Aristocrat of Wuyi Rock Tea: Chemical Basis of the Unique Aroma Quality of “Laocong Shuixian”. Foods. 2025; 14(10):1706. https://doi.org/10.3390/foods14101706
Chicago/Turabian StyleZheng, Yucheng, Yuping Zhang, Xiaoxi Ou, Qiuming Li, Huiqing Huang, Jianming Zhang, Feiquan Wang, Yutao Shi, Zhilong Hao, Bo Zhang, and et al. 2025. "The New Aristocrat of Wuyi Rock Tea: Chemical Basis of the Unique Aroma Quality of “Laocong Shuixian”" Foods 14, no. 10: 1706. https://doi.org/10.3390/foods14101706
APA StyleZheng, Y., Zhang, Y., Ou, X., Li, Q., Huang, H., Zhang, J., Wang, F., Shi, Y., Hao, Z., Zhang, B., & Sun, Y. (2025). The New Aristocrat of Wuyi Rock Tea: Chemical Basis of the Unique Aroma Quality of “Laocong Shuixian”. Foods, 14(10), 1706. https://doi.org/10.3390/foods14101706

