Metabolomics-Based Analysis on the Effect and Metabolic Response of Mycelia by Sawdust Addition from Hypsizygus marmoreus
Abstract
1. Introduction
2. Materials and Methods
2.1. Strains and Culture Conditions
2.2. Mycelial Growth Rate and Morphology Analysis
2.3. Nutrient Content Analysis
2.4. Samples Preparation
2.5. Metabolite Extraction and UHPLC-MS/MS Conditions
2.6. Metabolome Data Analysis
2.7. Statistical Analysis
3. Results
3.1. Effect of Sawdust Addition on Mycelial Growth Rate and Morphological Characteristics of H. marmoreus
3.2. Influence of Sawdust Addition on Nutrient Contents of H. marmoreus
3.3. Metabolite Characterization and Classification
3.4. Multivariate Statistical Analysis of Metabolites
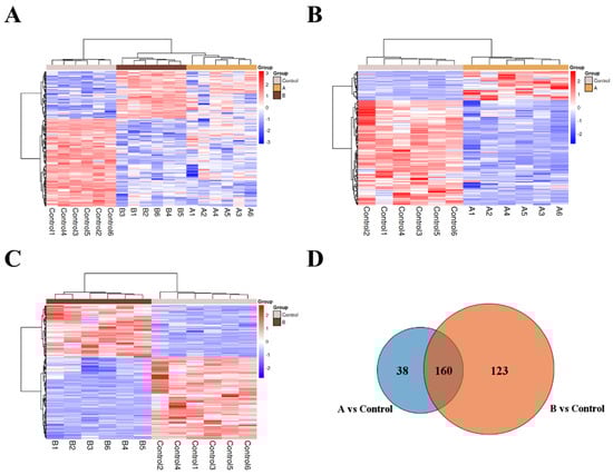
3.5. DAMs Screening and Analysis
3.6. DAAs and DALs in B vs. Control
3.7. The KEGG Analysis of DAMs
4. Discussion
5. Conclusions
Supplementary Materials
Author Contributions
Funding
Institutional Review Board Statement
Informed Consent Statement
Data Availability Statement
Conflicts of Interest
References
- Wang, G.; Lin, J.; Shi, Y.; Chang, X.; Wang, Y.; Guo, L.; Wang, W.; Dou, M.; Deng, Y.; Ming, R.; et al. Mitochondrial Genome in Hypsizygus marmoreus and Its Evolution in Dikarya. BMC Genom. 2019, 20, 765. [Google Scholar] [CrossRef] [PubMed]
- Nagalakshmi, M.; Krishnakumari, S. Effect of Five Different Culture Media on Mycelial Growth of Agrocybe aegerita. Int. J. Pharm. Sci. Res. 2015, 6, 5193–5197. [Google Scholar] [CrossRef]
- Lin, Q.; Wu, L.; Sun, L.; Sun, X. Studies on the Cultivation of Hypsizygus marmoreus (Peck) H. E. Bigelow Using Poplar Sawdust. Chin. Wild Plant Resour. 2020, 39, 45–48. [Google Scholar]
- Yao, S.; Zhao, J.; Zhang, Y.; Zhou, M.; Guo, W. Effects of Different Kinds of Sawdust on Hypsizygus marmoreus Cultivation. South China Agric. 2018, 12, 15–16. [Google Scholar] [CrossRef]
- Kała, K.; Pająk, W.; Ziaja, K.; Krakowska, A.; Lazur, J.; Fidurski, M.; Marzec, K.; Piotr, Z.; Fijałkowska, A.; Szewczyk, A.; et al. Hypsizygus marmoreus as a Source of Indole Compounds and Other Bioactive Substances with Health-Promoting Activities. Molecules 2022, 27, 8917. [Google Scholar] [CrossRef]
- Du, H.; Lv, H.; Xu, Z.; Zhao, S.; Huang, T.; Manyande, A.; Xiong, S. The Mechanism for Improving the Flesh Quality of Grass Carp (Ctenopharyngodon idella) Following the Micro-Flowing Water Treatment Using a UPLC-QTOF/MS Based Metabolomics Method. Food Chem. 2020, 327, 126777. [Google Scholar] [CrossRef]
- Ciampa, A.; Danesi, F.; Picone, G. NMR-Based Metabolomics for a More Holistic and Sustainable Research in Food Quality Assessment: A Narrative Review. Appl. Sci. 2023, 13, 372. [Google Scholar] [CrossRef]
- Xiao, Z.; Ge, C.; Zhou, G.; Zhang, W.; Liao, G. 1H NMR-Based Metabolic Characterization of Chinese Wuding Chicken Meat. Food Chem. 2019, 274, 574–582. [Google Scholar] [CrossRef]
- Luise, D.; Picone, G.; Balzani, A.; Capozzi, F.; Bertocchi, M.; Salvarani, C.; Bosi, P.; Edwards, S.; Trevisi, P. Investigation of the Defatted Colostrum 1H-NMR Metabolomics Profile of Gilts and Multiparous Sows and Its Relationship with Litter Performance. Animals 2020, 10, 154. [Google Scholar] [CrossRef]
- Muroya, S.; Ueda, S.; Komatsu, T.; Miyakawa, T.; Ertbjerg, P. MEATabolomics: Muscle and Meat Metabolomics in Domestic Animals. Metabolites 2020, 10, 188. [Google Scholar] [CrossRef]
- Foroutan, A.; Fitzsimmons, C.; Mandal, R.; Piri-Moghadam, H.; Zheng, J.; Guo, A.; Li, C.; Guan, L.L.; Wishart, D.S. The Bovine Metabolome. Metabolites 2020, 10, 233. [Google Scholar] [CrossRef]
- Picone, G.; Trimigno, A.; Tessarin, P.; Donnini, S.; Rombolà, A.D.; Capozzi, F. 1H NMR Foodomics Reveals That the Biodynamic and the Organic Cultivation Managements Produce Different Grape Berries (Vitis vinifera L. Cv. Sangiovese). Food Chem. 2016, 213, 187–195. [Google Scholar] [CrossRef]
- Patel, M.K.; Pandey, S.; Kumar, M.; Haque, M.I.; Pal, S.; Yadav, N.S. Plants Metabolome Study: Emerging Tools and Techniques. Plants 2021, 10, 2409. [Google Scholar] [CrossRef]
- Picone, G.; Laghi, L.; Gardini, F.; Lanciotti, R.; Siroli, L.; Capozzi, F. Evaluation of the Effect of Carvacrol on the Escherichia Coli 555 Metabolome by Using 1H-NMR Spectroscopy. Food Chem. 2013, 141, 4367–4374. [Google Scholar] [CrossRef]
- Oyedeji, A.B.; Green, E.; Adebiyi, J.A.; Ogundele, O.M.; Gbashi, S.; Adefisoye, M.A.; Oyeyinka, S.A.; Adebo, O.A. Metabolomic Approaches for the Determination of Metabolites from Pathogenic Microorganisms: A Review. Food Res. Int. 2021, 140, 110042. [Google Scholar] [CrossRef]
- Trimigno, A.; Łoniewska, B.; Skonieczna-Żydecka, K.; Kaczmarczyk, M.; Łoniewski, I.; Picone, G. The Application of High-Resolution Nuclear Magnetic Resonance (HR NMR) in Metabolomic Analyses of Meconium and Stool in Newborns. A Preliminary Pilot Study of MABEL Project: Metabolomics Approach for the Assessment of Baby-Mother Enteric Microbiota Legacy. PharmaNutrition 2024, 27, 100378. [Google Scholar] [CrossRef]
- Bauermeister, A.; Mannochio-Russo, H.; Costa-Lotufo, L.V.; Jarmusch, A.K.; Dorrestein, P.C. Mass Spectrometry-Based Metabolomics in Microbiome Investigations. Nat. Rev. Microbiol. 2022, 20, 143–160. [Google Scholar] [CrossRef]
- Han, X.; Yu, D.; Shan, T.; Xu, R.; Cha, L.; Yang, J. UPLC-Q-TOF-MS- Based Metabolomics Analysis of Chemicals from Cultivateds from Wild Ganoderma lucidum in Huoshan. Mod. Chin. Med. 2021, 23, 280–285. [Google Scholar] [CrossRef]
- Xie, C.; Yan, S.; Zhang, Z.; Gong, W.; Zhu, Z.; Zhou, Y.; Yan, L.; Hu, Z.; Ai, L.; Peng, Y. Mapping the Metabolic Signatures of Fermentation Broth, Mycelium, Fruiting Body and Spores Powder from Ganoderma lucidum by Untargeted Metabolomics. LWT 2020, 129, 109494. [Google Scholar] [CrossRef]
- NY/T 1676-2008; Determination of Crude Polysaccharide Content in Edible Mushrooms. Ministry of Agriculture of the People’s Republic of China: Beijing, China, 2008.
- GB 5009.5-2016; National Standard for Food Safety Determination of Proteins in Foods. Standardization Administration of China: Beijing, China, 2016.
- GB/T 5009.10-2003; Determination of Crude Fiber in Plant Foods. Standardization Administration of China: Beijing, China, 2003.
- Abdelhafez, O.H.; Othman, E.M.; Fahim, J.R.; Desoukey, S.Y.; Pimentel-Elardo, S.M.; Nodwell, J.R.; Schirmeister, T.; Tawfike, A.; Abdelmohsen, U.R. Metabolomics Analysis and Biological Investigation of Three Malvaceae Plants. Phytochem. Anal. 2020, 31, 204–214. [Google Scholar] [CrossRef] [PubMed]
- Monnerat, G.; Seara, F.A.C.; Evaristo, J.A.M.; Carneiro, G.; Evaristo, G.P.C.; Domont, G.; Nascimento, J.H.M.; Mill, J.G.; Nogueira, F.C.S.; Campos de Carvalho, A.C. Aging-Related Compensated Hypogonadism: Role of Metabolomic Analysis in Physiopathological and Therapeutic Evaluation. J. Steroid Biochem. Mol. Biol. 2018, 183, 39–50. [Google Scholar] [CrossRef]
- Thévenot, E.A.; Roux, A.; Xu, Y.; Ezan, E.; Junot, C. Analysis of the Human Adult Urinary Metabolome Variations with Age, Body Mass Index, and Gender by Implementing a Comprehensive Workflow for Univariate and OPLS Statistical Analyses. J. Proteome Res. 2015, 14, 3322–3335. [Google Scholar] [CrossRef] [PubMed]
- Kanehisa, M.; Sato, Y.; Kawashima, M.; Furumichi, M.; Tanabe, M. KEGG as a Reference Resource for Gene and Protein Annotation. Nucleic Acids Res. 2016, 44, D457–D462. [Google Scholar] [CrossRef] [PubMed]
- Wang, Z.; Gan, S.; Sun, W.; Chen, Z. Widely Targeted Metabolomics Analysis Reveals the Differences of Nonvolatile Compounds in Oolong Tea in Different Production Areas. Foods 2022, 11, 1057. [Google Scholar] [CrossRef] [PubMed]
- Aversano, R.; Contaldi, F.; Adelfi, M.G.; D’Amelia, V.; Diretto, G.; De Tommasi, N.; Vaccaro, C.; Vassallo, A.; Carputo, D. Comparative Metabolite and Genome Analysis of Tuber-Bearing Potato Species. Phytochemistry 2017, 137, 42–51. [Google Scholar] [CrossRef] [PubMed]
- Tang, W.; Hazebroek, J.; Zhong, C.; Harp, T.; Vlahakis, C.; Baumhover, B.; Asiago, V. Effect of Genetics, Environment, and Phenotype on the Metabolome of Maize Hybrids Using GC/MS and LC/MS. J. Agric. Food Chem. 2017, 65, 5215–5225. [Google Scholar] [CrossRef]
- Zhang, K.; Chen, L.; Wei, M.; Qiao, H.; Zhang, S.; Li, Z.; Fang, Y.; Chen, K. Metabolomic Profile Combined with Transcriptomic Analysis Reveals the Value of UV-C in Improving the Utilization of Waste Grape Berries. Food Chem. 2021, 363, 130288. [Google Scholar] [CrossRef] [PubMed]
- Yamauchi, M.; Sakamoto, M.; Yamada, M.; Hara, H.; Mat Taib, S.; Rezania, S.; Mohd Fadhil, M.D.; Mohd Hanafi, F.H. Cultivation of Oyster Mushroom (Pleurotus ostreatus) on Fermented Moso Bamboo Sawdust. J. King Saud Univ.—Sci. 2019, 31, 490–494. [Google Scholar] [CrossRef]
- Zhang, P.; Wang, Y.; Shi, L.; Wang, J.; Liu, Z.; Pan, C. Study on Cultivation Agrocybe aegerita Using Flax Residues. J. Anhui Agric. Sci. 2018, 46, 44–46. [Google Scholar] [CrossRef]
- Stasolla, C.; Katahira, R.; Thorpe, T.A.; Ashihara, H. Purine and Pyrimidine Nucleotide Metabolism in Higher Plants. J. Plant Physiol. 2003, 160, 1271–1295. [Google Scholar] [CrossRef]
- Sun, M.; Bian, Z.; Luan, Q.; Chen, Y.; Wang, W.; Dong, Y.; Chen, L.; Hao, C.; Xu, J.R.; Liu, H. Stage-Specific Regulation of Purine Metabolism during Infectious Growth and Sexual Reproduction in Fusarium graminearum. New Phytol. 2021, 230, 757–773. [Google Scholar] [CrossRef]
- Calder, P.C. Very Long-Chain n-3 Fatty Acids and Human Health: Fact, Fiction and the Future. Proc. Nutr. Soc. 2018, 77, 52–72. [Google Scholar] [CrossRef] [PubMed]
- Marventano, S.; Kolacz, P.; Castellano, S.; Galvano, F.; Buscemi, S.; Mistretta, A.; Grosso, G. A Review of Recent Evidence in Human Studies of N-3 and n-6 PUFA Intake on Cardiovascular Disease, Cancer, and Depressive Disorders: Does the Ratio Really Matter? Int. J. Food Sci. Nutr. 2015, 66, 611–622. [Google Scholar] [CrossRef] [PubMed]
- Sande, D.; de Oliveira, G.P.; e Moura, M.A.F.; de Almeida Martins, B.; Lima, M.T.N.S.; Takahashi, J.A. Edible Mushrooms as a Ubiquitous Source of Essential Fatty Acids. Food Res. Int. 2019, 125, 108524. [Google Scholar] [CrossRef] [PubMed]
- Simopoulos, A.P. An Increase in the Omega-6/Omega-3 Fatty Acid Ratio Increases the Risk for Obesity. Nutrients 2016, 8, 128. [Google Scholar] [CrossRef] [PubMed]
- Fuentes-Rios, D.; Cepero, A.; García-Castro, M.; Contreras-Cáceres, R.; López-Romero, J.M.; Luque, C.; Cabeza, L.; Melguizo, C.; Prados, J. Synthesis, Solubility and Antitumor Activity of Maslinic Acid Derivatives. Eur. J. Med. Chem. Rep. 2022, 4, 100032. [Google Scholar] [CrossRef]
- Khanra, R.; Dewanjee, S.; Dua, T.K.; Bhattacharjee, N. Taraxerol, a Pentacyclic Triterpene from Abroma augusta Leaf, Attenuates Acute Inflammation via Inhibition of NF-κB Signaling. Biomed. Pharmacother. 2017, 88, 918–923. [Google Scholar] [CrossRef] [PubMed]
- Wang, S.C.; Yu, C.Y.; Wu, Y.C.; Chang, Y.C.; Chen, S.L.; Sung, W.W. Chidamide and Mitomycin C Exert Synergistic Cytotoxic Effects against Bladder Cancer Cells in Vitro and Suppress Tumor Growth in a Rat Bladder Cancer Model. Cancer Lett. 2022, 530, 8–15. [Google Scholar] [CrossRef]
- Kumari, S.; Kumar, M.; Gaur, N.A.; Prasad, R. Multiple Roles of ABC Transporters in Yeast. Fungal Genet. Biol. 2021, 150, 103550. [Google Scholar] [CrossRef]
- Víglaš, J.; Olejníková, P. An Update on ABC Transporters of Filamentous Fungi—From Physiological Substrates to Xenobiotics. Microbiol. Res. 2021, 246, 126684. [Google Scholar] [CrossRef]
- Wagner, M.; Shen, L.; Albersmeier, A.; van der Kolk, N.; Kim, S.; Cha, J.; Bräsen, C.; Kalinowski, J.; Siebers, B.; Albers, S.V. Sulfolobus Acidocaldarius Transports Pentoses via a Carbohydrate Uptake Transporter 2 (CUT2)-Type ABC Transporter and Metabolizes Them through the Aldolase-Independent Weimberg Pathway. Appl. Environ. Microbiol. 2018, 84, e01273-17. [Google Scholar] [CrossRef] [PubMed]






| Medium Types | Morphological Characteristics of Mycelia | |||||||
|---|---|---|---|---|---|---|---|---|
| Density | Sturdiness | Whiteness | Edge Tidiness of Colony | Growth Vigor of Aerial Mycelia | Crude Fiber (g/g) | Crude Protein (g/100 g) | Polysaccharide (g/100 g) | |
| Basic medium (Control) | +++ | ++++ | +++ | +++ | +++ | 3.57 ± 0.46 a | 37.21 ± 1.79 c | 2.30 ± 0.21 c | 
| Sawdust medium (A) | ++++ | ++++ | ++++ | ++++ | ++++ | 6.91 ± 2.44 a | 70.94 ± 5.83 a | 4.43 ± 0.04 a | 
| Sawdust medium (B) | +++ | +++ | +++ | ++++ | +++ | 5.70 ± 0.15 a | 50.25 ± 2.30 b | 3.96 ± 0.14 b | 
| Disclaimer/Publisher’s Note: The statements, opinions and data contained in all publications are solely those of the individual author(s) and contributor(s) and not of MDPI and/or the editor(s). MDPI and/or the editor(s) disclaim responsibility for any injury to people or property resulting from any ideas, methods, instructions or products referred to in the content. | 
© 2024 by the authors. Licensee MDPI, Basel, Switzerland. This article is an open access article distributed under the terms and conditions of the Creative Commons Attribution (CC BY) license (https://creativecommons.org/licenses/by/4.0/).
Share and Cite
Li, J.; Xie, J.; Huang, Z.; Yang, P.; Li, D.; Chen, L.; Sun, S. Metabolomics-Based Analysis on the Effect and Metabolic Response of Mycelia by Sawdust Addition from Hypsizygus marmoreus. Foods 2024, 13, 867. https://doi.org/10.3390/foods13060867
Li J, Xie J, Huang Z, Yang P, Li D, Chen L, Sun S. Metabolomics-Based Analysis on the Effect and Metabolic Response of Mycelia by Sawdust Addition from Hypsizygus marmoreus. Foods. 2024; 13(6):867. https://doi.org/10.3390/foods13060867
Chicago/Turabian StyleLi, Jiahuan, Jiacheng Xie, Zenan Huang, Peilei Yang, Deng Li, Liding Chen, and Shujing Sun. 2024. "Metabolomics-Based Analysis on the Effect and Metabolic Response of Mycelia by Sawdust Addition from Hypsizygus marmoreus" Foods 13, no. 6: 867. https://doi.org/10.3390/foods13060867
APA StyleLi, J., Xie, J., Huang, Z., Yang, P., Li, D., Chen, L., & Sun, S. (2024). Metabolomics-Based Analysis on the Effect and Metabolic Response of Mycelia by Sawdust Addition from Hypsizygus marmoreus. Foods, 13(6), 867. https://doi.org/10.3390/foods13060867
 
        

 
       