Effects of Steaming on Fresh Edible Kernels of Waxy and Normal Maize Determined by Metabolomic Analysis
Abstract
1. Introduction
2. Materials and Methods
2.1. Plant Materials
2.2. Sample Processing and Sampling
2.3. Sample Extraction
2.4. Metabolite Determination
2.5. Metabolite Qualitative and Quantitative Analysis
2.6. Statistical Evaluation of the Data
3. Results
3.1. General Characteristics of Waxy and Normal Maize Kernels Before and After Steaming
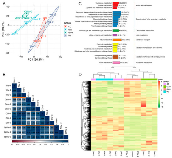
3.2. Analysis of the Detected Metabolites in Waxy and Normal Maize Kernels
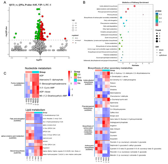
3.3. Analysis of Differential Metabolites in Waxy and Normal Maize Kernels Before and After Steaming
3.4. Impact of Steaming on Metabolites in Waxy and Normal Maize Kernels
3.5. Comparison of Differential Metabolites in Waxy and Normal Maize Kernels After Steaming
4. Discussion
4.1. Physical and Metabolic Changes in Maize During Steaming
4.2. Differential Metabolites Unraveling Role in Waxy Maize Cooking and Quality
4.3. Study Limitations and Future Research Directions Laying the Groundwork for Advancement
5. Conclusions
Supplementary Materials
Author Contributions
Funding
Institutional Review Board Statement
Informed Consent Statement
Data Availability Statement
Conflicts of Interest
References
- Liang, Y.; Liu, H.J.; Yan, J.; Tian, F. Natural Variation in Crops: Realized Understanding, Continuing Promise. Annu. Rev. Plant Biol. 2021, 72, 357–385. [Google Scholar] [CrossRef]
- Taylor, E.; Tanumihardjo, S. Maize: A Paramount Staple Crop in the Context of Global Nutrition. Compr. Rev. Food Sci. Food Saf. 2010, 9, 417–436. [Google Scholar] [CrossRef]
- Fabbri, A.D.T.; Crosby, G.A. A review of the impact of preparation and cooking on the nutritional quality of vegetables and legumes. Int. J. Gastron. Food Sci. 2016, 3, 2–11. [Google Scholar] [CrossRef]
- Panda, M.K.; Pal, U.S.; Bal, L.M.; Mohapatra, T. Changes in tissue structure and textural characteristics of maize grain during cooking process. J. Food Meas. Charact. 2015, 9, 130–134. [Google Scholar] [CrossRef]
- Zhang, S.; Ji, J.; Zhang, S.; Guan, C.; Wang, G. Effects of three cooking methods on content changes and absorption efficiencies of carotenoids in maize. Food Funct. 2020, 11, 944–954. [Google Scholar] [CrossRef]
- Harakotr, B.; Suriharn, B.; Tangwongchai, R.; Scott, M.P.; Lertrat, K. Anthocyanin, phenolics and antioxidant activity changes in purple waxy corn as affected by traditional cooking. Food Chem. 2014, 164, 510–517. [Google Scholar] [CrossRef] [PubMed]
- Vukadinović, J.; Srdić, J.; Tosti, T.; Dragičević, V.; Kravić, N.; Drinić, S.M.; Milojković-Opsenica, D. Alteration in phytochemicals from sweet maize in response to domestic cooking and frozen storage. J. Food Compos. Anal. 2022, 114, 104637. [Google Scholar] [CrossRef]
- Wang, S.; Chen, K.; Tian, A.; Pan, M.; Liu, X.; Qu, L.; Jin, J.; Lv, S.; Xu, Y.; Li, Y.; et al. Effect of cooking methods on volatile compounds and texture properties in maize porridge. Food Chem. X 2024, 22, 101515. [Google Scholar] [CrossRef]
- Lertrat, K.; Lomthaisong, K.; Tangwongchai, R. Effects of steaming, boiling and frozen storage on carotenoid contents of various sweet corn cultivars. Int. Food Res. J. 2013, 20, 2219–2225. [Google Scholar]
- Utpott, M.; Rodrigues, E.; Rios, A.d.O.; Mercali, G.D.; Flôres, S.H. Metabolomics: An analytical technique for food processing evaluation. Food Chem. 2022, 366, 130685. [Google Scholar] [CrossRef] [PubMed]
- Rao, J.; Cheng, F.; Hu, C.; Quan, S.; Lin, H.; Wang, J.; Chen, G.; Zhao, X.; Alexander, D.; Guo, L.; et al. Metabolic map of mature maize kernels. Metabolomics 2014, 10, 775–787. [Google Scholar] [CrossRef]
- Jiang, Y.; Yang, L.; Xie, H.; Qin, L.; Wang, L.; Xie, X.; Zhou, H.; Tan, X.; Zhou, J.; Cheng, W. Metabolomics and transcriptomics strategies to reveal the mechanism of diversity of maize kernel color and quality. BMC Genom. 2023, 24, 194. [Google Scholar] [CrossRef] [PubMed]
- Luo, J.; He, C.; Yan, S.; Jiang, C.; Chen, A.; Li, K.; Zhu, Y.; Gui, S.; Yang, N.; Xiao, Y.; et al. A metabolic roadmap of waxy corn flavor. Mol. Plant 2024, 17, 1883–1898. [Google Scholar] [CrossRef]
- Tang, D.; Chen, M.; Huang, X.; Zhang, G.; Zeng, L.; Zhang, G.; Wu, S.; Wang, Y. SRplot: A free online platform for data visualization and graphing. PLoS ONE 2023, 18, e0294236. [Google Scholar] [CrossRef] [PubMed]
- Žilić, S.; Ataç Mogol, B.; Akıllıoğlu, G.; Serpen, A.; Babić, M.; Gökmen, V. Effects of infrared heating on phenolic compounds and Maillard reaction products in maize flour. J. Cereal Sci. 2013, 58, 1–7. [Google Scholar] [CrossRef]
- Rocha-Villarreal, V.; Hoffmann, J.F.; Vanier, N.L.; Serna-Saldivar, S.O.; García-Lara, S. Hydrothermal treatment of maize: Changes in physical, chemical, and functional properties. Food Chem. 2018, 263, 225–231. [Google Scholar] [CrossRef] [PubMed]
- Wu, Y.; Zhu, K.; Wang, C.; Li, Y.; Li, M.; Sun, Y. Comparative Metabolome and Transcriptome Analyses Reveal Molecular Mechanisms Involved in the Responses of Two Carex rigescens Varieties to Salt Stress. Plants 2024, 13, 2984. [Google Scholar] [CrossRef]
- Guo, X.; Yang, Q.; Cheng, L.; Hu, G.; Liu, Z.; Lan, Y.; Cheng, Y. Metabolome and Transcriptome Combined Reveal the Main Floral Volatile Compounds and Key Regulatory Genes of Castanea mollissima. Plants 2024, 13, 2865. [Google Scholar] [CrossRef] [PubMed]
- Chowdhury, N.B.; Schroeder, W.L.; Sarkar, D.; Amiour, N.; Quilleré, I.; Hirel, B.; Maranas, C.D.; Saha, R. Dissecting the metabolic reprogramming of maize root under nitrogen-deficient stress conditions. J. Exp. Bot. 2021, 73, 275–291. [Google Scholar] [CrossRef]
- Nishimura, T.; Kato, H. Taste of free amino acids and peptides. Food Rev. Int. 1988, 4, 175–194. [Google Scholar] [CrossRef]
- Rizzi, G.P. The Strecker Degradation and Its Contribution to Food Flavor. In Flavor Chemistry: Thirty Years of Progress; Teranishi, R., Wick, E.L., Hornstein, I., Eds.; Springer US: Boston, MA, USA, 1999; pp. 335–343. [Google Scholar]
- Gu, X.; Zhang, X.; Lu, W.; Lu, D. Starch structural and functional properties of waxy maize under different temperature regimes at grain formation stage. Food Chem. X 2022, 16, 100463. [Google Scholar] [CrossRef]
- Guo, J.; Wang, Z.; Qu, L.; Hao, D.; Lu, D. Comparison of the physicochemical properties of starches from maize reciprocal F1 hybrids and their parental lines. Food Chem. X 2023, 17, 100561. [Google Scholar] [CrossRef]
- Peled-Zehavi, H.; Oliva, M.; Xie, Q.; Tzin, V.; Oren-Shamir, M.; Aharoni, A.; Galili, G. Metabolic Engineering of the Phenylpropanoid and Its Primary, Precursor Pathway to Enhance the Flavor of Fruits and the Aroma of Flowers. Bioengineering 2015, 2, 204–212. [Google Scholar] [CrossRef]
- Zhang, D.; Cai, Y.; Lao, F.; Wu, J. Protein structural properties, proteomics and flavor characterization analysis of rice during cooking. Food Chem. 2024, 465, 142101. [Google Scholar] [CrossRef]





| Classification | Pathway ID | Pathway Description | MetaboliteRatio | BgRatio | p Value |
|---|---|---|---|---|---|
| Common DEMs | ko00908 | Zeatin biosynthesis | 4/36 | 29/1517 | 0.004159037 |
| ko00195 | Photosynthesis | 2/36 | 5/1517 | 0.005236888 | |
| ko00190 | Oxidative phosphorylation | 2/36 | 9/1517 | 0.017756519 | |
| ko00240 | Pyrimidine metabolism | 3/36 | 29/1517 | 0.029369346 | |
| ko00230 | Purine metabolism | 4/36 | 51/1517 | 0.030162404 | |
| ko00565 | Ether lipid metabolism | 1/36 | 2/1517 | 0.046914216 | |
| Unique DEMs in CO_vs_Qco | ko00942 | Anthocyanin biosynthesis | 4/39 | 39/1517 | 0.016060433 |
| ko00943 | Isoflavonoid biosynthesis | 3/39 | 24/1517 | 0.021890918 | |
| Unique DEMs in Wa_vs_QWa | ko00340 | Histidine metabolism | 8/150 | 28/1517 | 0.004219737 |
| ko00400 | Phenylalanine, tyrosine, and tryptophan biosynthesis | 6/150 | 20/1517 | 0.010144848 | |
| ko00940 | Phenylpropanoid biosynthesis | 7/150 | 31/1517 | 0.02753299 | |
| ko00944 | Flavone and flavonol biosynthesis | 6/150 | 27/1517 | 0.043394159 |
| Classification | Pathway ID | Pathway Description | MetaboliteRatio | BgRatio | p Value |
|---|---|---|---|---|---|
| Common DEMs | ko00640 | Propanoate metabolism | 3/33 | 9/1517 | 0.000721505 |
| ko00061 | Fatty acid biosynthesis | 3/33 | 11/1517 | 0.001375565 | |
| ko00564 | Glycerophospholipid metabolism | 3/33 | 14/1517 | 0.002901881 | |
| ko00073 | Cutin, suberine, and wax biosynthesis | 3/33 | 18/1517 | 0.006129505 | |
| ko00062 | Fatty acid elongation | 2/33 | 15/1517 | 0.040384542 | |
| Unique DEMs in CO_vs_Qco | ko00904 | Diterpenoid biosynthesis | 4/42 | 39/1517 | 0.020678251 |
| ko00330 | Arginine and proline metabolism | 3/42 | 29/1517 | 0.043738598 | |
| Unique DEMs in Wa_vs_QWa | ko04075 | Plant hormone signal transduction | 3/90 | 9/1517 | 0.013069077 |
| ko01040 | Biosynthesis of unsaturated fatty acids | 5/90 | 28/1517 | 0.021802619 |
| Classification | Pathway ID | Pathway Description | MetaboliteRatio | BgRatio | p Value |
|---|---|---|---|---|---|
| Up-regulated DEMs | ko00901 | Indole alkaloid biosynthesis | 6/63 | 27/1517 | 0.000602421 |
| ko00195 | Photosynthesis | 2/63 | 5/1517 | 0.01565681 | |
| ko00230 | Purine metabolism | 6/63 | 51/1517 | 0.016751762 | |
| Down-regulated DEMs | ko00592 | Alpha-linolenic acid metabolism | 5/56 | 32/1517 | 0.005373541 |
| ko00942 | Anthocyanin biosynthesis | 5/56 | 39/1517 | 0.012611934 | |
| ko00062 | Fatty acid elongation | 3/56 | 15/1517 | 0.015820647 | |
| ko00071 | Fatty acid degradation | 3/56 | 17/1517 | 0.022439355 | |
| ko00940 | Phenylpropanoid biosynthesis | 4/56 | 31/1517 | 0.02494534 |
Disclaimer/Publisher’s Note: The statements, opinions and data contained in all publications are solely those of the individual author(s) and contributor(s) and not of MDPI and/or the editor(s). MDPI and/or the editor(s) disclaim responsibility for any injury to people or property resulting from any ideas, methods, instructions or products referred to in the content. |
© 2024 by the authors. Licensee MDPI, Basel, Switzerland. This article is an open access article distributed under the terms and conditions of the Creative Commons Attribution (CC BY) license (https://creativecommons.org/licenses/by/4.0/).
Share and Cite
He, Y.; Zhu, Y.; Jiang, G.; Xu, M.; Liu, H.; Zhang, X.; Yin, Z. Effects of Steaming on Fresh Edible Kernels of Waxy and Normal Maize Determined by Metabolomic Analysis. Foods 2024, 13, 4157. https://doi.org/10.3390/foods13244157
He Y, Zhu Y, Jiang G, Xu M, Liu H, Zhang X, Yin Z. Effects of Steaming on Fresh Edible Kernels of Waxy and Normal Maize Determined by Metabolomic Analysis. Foods. 2024; 13(24):4157. https://doi.org/10.3390/foods13244157
Chicago/Turabian StyleHe, Yonghui, Yingjie Zhu, Guangxuan Jiang, Mingyue Xu, Huanhuan Liu, Xuecai Zhang, and Zhitong Yin. 2024. "Effects of Steaming on Fresh Edible Kernels of Waxy and Normal Maize Determined by Metabolomic Analysis" Foods 13, no. 24: 4157. https://doi.org/10.3390/foods13244157
APA StyleHe, Y., Zhu, Y., Jiang, G., Xu, M., Liu, H., Zhang, X., & Yin, Z. (2024). Effects of Steaming on Fresh Edible Kernels of Waxy and Normal Maize Determined by Metabolomic Analysis. Foods, 13(24), 4157. https://doi.org/10.3390/foods13244157

