Abstract
Semicarbazide (SEM) is commonly utilized as a biomarker for detecting the usage of nitrofurazone (NFZ); however, its endogenous presence in aquatic products complicates detection and poses challenges to the quality and safety of these products. Although previous research suggests a potential link between SEM and urea, the specific mechanisms underlying its production under induced conditions remain unclear. To solve the above problem, the integrated metabolomic and transcriptomic analyses were performed for systematically exploring endogenous production mechanisms underlying SEM in Macrobrachium rosenbergii under urea conditions. As a result, urea exposure significantly disrupted key pathways, including glycine, serine, and threonine metabolism; 2-oxocarboxylic acid metabolism; and protein digestion and absorption, thereby highlighting the role of amino acid metabolism in SEM formation. Compared to traditional single-omics approaches, this method provided a comprehensive analysis of gene–metabolite interactions, revealing the mechanism of endogenous production of SEM in M. rosenbergii. This research offers new insights into enhancing aquatic product safety and quality and represents a methodological reference for future research regarding the endogenous SEM production mechanisms.
1. Introduction
Semicarbazide (SEM) serves as the biomarker for detecting nitrofurazone (NFZ), an antibacterial agent that was once widely applied in agriculture. NFZ proved highly effective in preventing bacterial infections in livestock and aquatic products, contributing to enhanced productivity and reduced losses due to disease [1]. However, since the 1990s, NFZ has been banned in several countries due to its carcinogenic properties and other adverse effects, such as teratogenicity and mutagenicity, which pose significant risks to human health [2]. Despite the ban, SEM is detected from numerous food products that do not use NFZ, including honey, bread flour, shrimp, and seaweed [3,4,5].
Crustacean aquatic products are highly valued by consumers for their high protein content, low fat content, and rich vitamin and mineral profile, making them an important source of nutrition worldwide. However, over the past two decades, 19.5% of crustacean aquatic products have been found to contain SEM, despite the absence of NFZ usage during aquaculture [6]. Saari et al. were the first to suggest that endogenous SEM may exist in crustacean products, and this endogenous SEM affects the safety and marketability of such products, particularly in regions with stringent regulatory standards for chemical residues [7]. Endogenous SEM makes it even complicated to monitor the safety and quality in aquatic products, as it creates challenges in distinguishing between illicit NFZ addition and natural SEM formation, thereby posing potential risks to product quality and the aquaculture industry [8,9]. Therefore, elucidating the mechanisms of endogenous SEM formation is crucial for enhancing the quality assessment and safety of aquatic products, as well as for developing more effective regulatory policies. Research indicates that the mechanisms underlying endogenous SEM formation involve complex metabolic pathways. Hoenicke et al. proposed that endogenous SEM may be produced through enzymatic activities in the urea cycle, involving compounds like arginine, citrulline, histidine, urea, and creatinine, which are common metabolic intermediates in crustaceans [10]. Additionally, hydrazine in the urea cycle may react with nitrogenous substances to form SEM, further complicating the understanding of its biochemical origins [11]. Yu et al. suggested that SEM formation could be related to urea present in food [4]. The widespread application of urea as the nitrogen fertilizer in agriculture results in higher urea contents within estuarine and coastal waters [12], and it is also utilized as a fertilizer in aquaculture to improve water quality and promote plankton growth [13]. This has led to a significant rise in environmental nitrogen levels [14], which could indirectly contribute to SEM formation in aquatic organisms. However, despite studies suggesting that urea exerts an important effect on SEM formation, the specific metabolic pathways and their impact on Macrobrachium rosenbergii remain unclear [15]. Therefore, more studies are warranted for elucidating the molecular mechanisms of endogenous SEM formation.
Omics technologies have emerged as powerful tools in recent years. For instance, metabolomics is a highly valuable approach for investigating molecular mechanisms related to phenotypic traits. Metabolomic analysis has revealed that the primary reason for the survival of Exopalaemon carinicauda in high-carbonate environments is predominantly linked to lipid metabolism [16]. Transcriptomics, on the other hand, refers to the comprehensive analysis of mRNA expression within a biological system, facilitating a deeper understanding of the mechanisms underlying toxicity and stress [17]. The integration of transcriptomics and metabolomics has become a popular strategy. Qiao et al. employed both metabolomics and transcriptomics to examine the impact of copper exposure on pig kidneys, identifying molecular targets associated with energy metabolism and oxidative stress, thereby providing new insights into the toxicological effects of heavy metals [17]. This multi-omics approach is particularly useful for investigating and understanding the molecular mechanisms involved in specific environmental conditions, which aligns with our objective of identifying the molecular pathways implicated in SEM formation.
In this study, we first investigated the changes in SEM content in M. rosenbergii in presence of urea. We subsequently conducted untargeted metabolomic and transcriptomic analysis on the elucidating mechanisms of endogenous SEM production within M. rosenbergii under urea conditions. Our results shed new light on molecular mechanisms underlying the urea-induced production of endogenous SEM in M. rosenbergii.
2. Materials and Methods
2.1. Experimental Animals
M. rosenbergii (body weight: 45.0 ± 2.0 g) were provided by the aquaculture base of Shenzhen Research Center, South China Sea Fisheries Research Institute. Before this experiment, the shrimps were acclimated to the ambient conditions for 24 h; while acclimating, the fecal matter was removed by siphoning, and any visually defective shrimp were discarded. The 180 shrimp without visible defects were subsequently randomly and equally distributed into three groups: a control group, a group exposed to 50 mg/kg urea, and a group exposed to 80 mg/kg urea. The shrimp were then randomly assigned to nine fiberglass tanks, with each tank housing 20 shrimp, resulting in a culture density of about 30 tails/m3. The tanks were prefilled with fresh water or water containing urea, with a water temperature range of 25–29 °C, a pH of 7.8, and a dissolved oxygen (DO) level at 7.2 mg/L. To reduce the effect of urea on DO levels, fresh air was continuously supplied to the water via an electrogenic air pump throughout the experiment, ensuring that the DO value remained above 6.0 mg/L. Every animal experiment was conducted following relevant guidelines and gained approval from the ethics committee of Key Laboratory of Aquatic Product Processing, Ministry of Agriculture and Rural Affairs of China, South China Sea Fisheries Research Institute (approval date 15 July 2023).
2.2. SEM Detection
SEM was detected after optimizing the national standards [18]. The samples of M. rosenbergii were subjected to homogenization within the blender. Then, the homogenized mixture (2 g) was subjected to 100 ng mL−1 13C-15N2-SEM (0.1 mL) and 0.2 mol L−1 HCl (10 mL) using 0.05 mol L−1 2-NBA (0.2 mL within methanol). After thorough mixing, the resulting mixture was incubated in a constant temperature oscillator under 37 °C and 200 rpm in the dark for 16 h. Subsequently, we added dipotassium hydrogen phosphate (2–3 mL) into this mixture for adjusting pH to 7.26–7.45. We also used 6 mL ethyl acetate to extract the derivatives, with two repetitions (15 min per repetition), and later centrifuged for a 10 min duration at 1872× g. Thereafter, we pooled ethyl acetate fractions and evaporated the solvent under 40 °C using nitrogen. The residue obtained was redissolved into the solution containing 0.1% formic acid–acetonitrile (1 mL), with the fat present being eliminated by introducing n-hexane (1.5 mL). The samples underwent 15 min of centrifugation at 10,278× g to collect supernatants, which were then filtered with the 0.22 μm filter in UPLC-MS/MS.
A C18 column (50 mm × 2.1 mm × 1.7 μm; Thermo, Waltham, MA, USA) was utilized to separate the final extracts. Typically, the mobile phase included 0.1% (v/v) formic acid, 5 mmol/L ammonium formate (A), and acetonitrile (B), which was eluted at the 0.35 mL/min constant flow rate with a gradient. The gradient elution procedure is shown in Table S1. We operated this mass spectrometer in the electrospray positive ion (ESI+) mode under the following parameters, multiple-reaction monitoring (MRM) mode, ion source temperature at 120 °C, desorption temperature at 600 °C, dissolvent gas flow rate (nitrogen) at 1000 L/h, and cone–hole gas flow rate (argon) at 50 L/h. SEM concentration was used to be horizontal coordinate, whereas the peak area ratio of SEM to 13C-15N2-SEM was adopted as vertical coordinate to establish the standard curve for SEM concentration. The parent ion, daughter ion, cone-hole voltage, and collision energy can be observed from Table S2.
2.3. Metabolomics Analysis
The control and 80 mg/kg urea group sample (100 g) that were rapidly immersed into liquid nitrogen for freezing were ground to fine powder with a mortar and pestle. Subsequently, the cold methanol/acetonitrile/water solution (1 mL, 2:2:1, v/v) was introduced and vortex-mixed. The mixture underwent 30 min of sonication on ice, followed by 20 min of centrifugation at 14,000× g and 4 °C to harvest supernatants in vacuum-drying. For mass spectrometry (MS), a mixture containing acetonitrile and water (100 μL, 1:1, v/v) was introduced for reconstitution, prior to vortexing as well as centrifugation at 14,000× g and 4 °C for 5 min to harvest supernatants for UHPLC analysis (1290 Infinity LC, Agilent Technologies, Santa Clara, CA, USA) using the ACQUIY UPLC BEH Amide column (2.1 mm × 100 mm, 1.7 µm; waters, Wexford, Ireland) under 25 °C. The mobile phase comprised A = 25 mM ammonium acetate and 25 mM ammonium hydroxide within water as well as B = acetonitrile. The following elution conditions were set as follows: 0–0.5 min, 95% B; 0.5–7 min, 95–65% B; 7–8 min, 65–40% B; 8–9 min, 40% B; 9–9.1 min, 40–95% B; and 9.1–12 min, 95% B. Injection volume and flow rate were 2 μL and 0.5 mL/min, respectively.
MS analysis was completed with quadrupole time-of-flight (AB Sciex TripleTOF 6600) through electrospray ionization (ESI) under positive/negative ion modes. ESI source parameter settings included: nebulizer gas (Gas1), 60 psi; auxiliary gas (Gas2), 60 psi; curtain gas (CUR), 30 psi; spray voltage (ISVF) ±5500 V (positive/negative modes); ion source temperature, 600 °C; first-level mass-to-charge ratio (m/z) detection range, 60–1000 Da; the second-level fragment ion m/z detection range, 25–1000 Da; and first- and second-level mass spectrum scan accumulation times of 0.20 and 0.05 s/spectrum, respectively. Second-level MS was conducted through information-dependent acquisition (IDA) in the high sensitivity mode chosen. Relevant parameters included collision energy at 35 ± 15 eV and declustering potential at ±60 V and excluded isotopes at 4 Da; ten candidate ions were monitored per cycle.
We transformed raw MS data into MzXML files with ProteoWizard. XCMS was conducted for aligning peaks, correcting retention time, and extracting peak areas. Subsequently, data underwent identification, preprocessing, quality evaluation, and data analysis [19].
2.4. Transcriptome Analysis
By utilizing TRIzol (Invitrogen, Waltham, MA, USA), total RNA extraction was completed in line with specific protocol. Thereafter, RNA quality and content were determined with Nanodrop 2000 spectrophotometer and the Qubit 2.0 fluorometer using Qubit RNA Assay Kit (Life Technologies, Carlsbad, CA, USA). The establishment and sequencing of cDNA libraries were completed using the Illumina HiSeq 2500 platform. After raw reads were obtained, the data were processed for removing adapter sequences, low-quality reads and those including poly-N sequences were discarded. After assembly with Trinity [20], the clean reads were annotated into databases, like the Nr, Pfam, SwissProt, GO, and KEGG databases. Unigene expression was analyzed through fragments per kilobase per million reads (FPKM) [21]. DESeq2 software (http://bioconductor.org/packages/stats/bioc/DESeq2/, accessed on 24 November 2024) was applied in analyzing differentially expressed genes (DEGs) between urea and control conditions, with significant DEGs distinguished by FDR ≤ 0.05 and |log2 (fold-change)| ≥ 1. The functional annotations of DEGs were examined with GO and KEGG databases.
2.5. Gene Expression Verification Through RT-Qpcr
We randomly selected eight DEGs to conduct real-time quantitative PCR (RT-qPCR) analysis for further analyzing transcriptomic data. Table S6 shows primers utilized in the present work. SYBR Green method (SYBR® Green Real-time PCR Master Mix Plus, TOYOBO, Osaka, Japan) was employed in RT-qPCR using an ABI 7500 system (ABI, Los Angeles, CA, USA). The reaction volume consisted of SYBR Green Real-time PCR Master Mix Plus (10 μL), diluted cDNA (2 μL), respective primers (0.8 μL), and DNase-free water (6.4 μL). The description of the RT-qPCR process can be found in another study [22]. We adopted the 2−ΔΔCt method to quantify gene expression.
2.6. Statistical Analysis
Every experiment was carried out thrice. GraphPad Prism 10.0 (GraphPad Software, San Diego, CA, USA) was adopted for data analysis. Tukey’s HSD was used in statistical analyses, and data were represented by the mean ± standard deviation. p < 0.05 suggested significant differences.
3. Results
3.1. SEM Concentration of M. rosenbergii Under Urea Conditions
Physiological experiments were conducted to evaluate the changes in the SEM concentration of M. rosenbergii under urea conditions (Figure 1). The SEM concentration in M. rosenbergii increased under urea conditions throughout the stress period. A dose-dependent relationship was observed, with the SEM concentration increasing with an increase in urea concentration. SEM concentration on day 0 was not significantly different between different groups. In contrast, on days 6 and 12, the SEM concentration increased remarkably in the urea-treated versus the control groups (p < 0.05). SEM concentration increased by 45.3% and 49.1% in the 50 mg/kg urea group and by 62.7% and 63.0% in the 80 mg/kg urea group on days 6 and 12, respectively.
Figure 1.
Content of SEM in M. rosenbergii under urea condition. Diverse uppercase letters stand for significant differences on each day (p < 0.05); lowercase letters are indicative of significant differences on diverse stress days at an identical stress concentration (p < 0.05).
3.2. Effects of Urea on the Metabolites in M. rosenbergii
To elucidate the mechanism of SEM production in M. rosenbergii under urea conditions, we performed metabolic profiling of the urea (80 mg/kg) and control groups using non-targeted metabolomics methods. The OPLS-DA of metabolites revealed that the urea group was well separated from control group (Figure 2A,B) [23]. The R2Y value was >0.9, while the Q2 values were above 0.5, indicating a high level of predictability within the model. Based on permutation test analysis, as the retention of replacement decreased, R2 and Q2 in stochastic model declined, which indicated the absence of model overfitting (Figure 2C,D).
Figure 2.
Orthogonal partial least-squares discriminant analysis (OPLS-DA) score plots (A,B) and OPLS-DA permutation plots (C,D) for M. rosenbergii under urea conditions in positive (A,C) and negative (B,D) ion modes.
Based on the threshold VIP > 1 and p < 0.05, we obtained 77 significantly differential metabolites (DMs) in urea versus control groups, including 33 upregulated metabolites and 44 downregulated metabolites. The 77 DMs were classified in the HMDB, and numerous abundant DMs were categorized as lipids, lipid-like molecules, and organic acids and their derivatives in the HMDB superclass (Figure 3A and Table S3). The KEGG enrichment was performed in order to investigate the urea-affected metabolic pathways. The 20 most enriched pathways can be observed in Figure 3B. In addition, the significance of 18 metabolic pathways was determined under urea conditions, and p < 0.5 indicates significant differences. KEGG pathway enrichment was conducted to map DMs onto metabolic pathways, and they were enriched primarily in the biosynthesis of amino acids (seven differentially abundant metabolites), ABC transporters (six differentially abundant metabolites), purine metabolism (four differentially abundant metabolites), protein digestion and absorption (four differentially abundant metabolites), arginine biosynthesis (four differentially abundant metabolites), and 2-oxocarboxylic acid metabolism, which were associated with most of the differentially abundant metabolites.
Figure 3.
Volcano plot of DMs in M. rosenbergii under urea conditions (A); KEGG pathway analysis of DMs in M. rosenbergii under urea conditions (B).
3.3. Effects of Urea Conditions on Gene Expression in M. rosenbergii
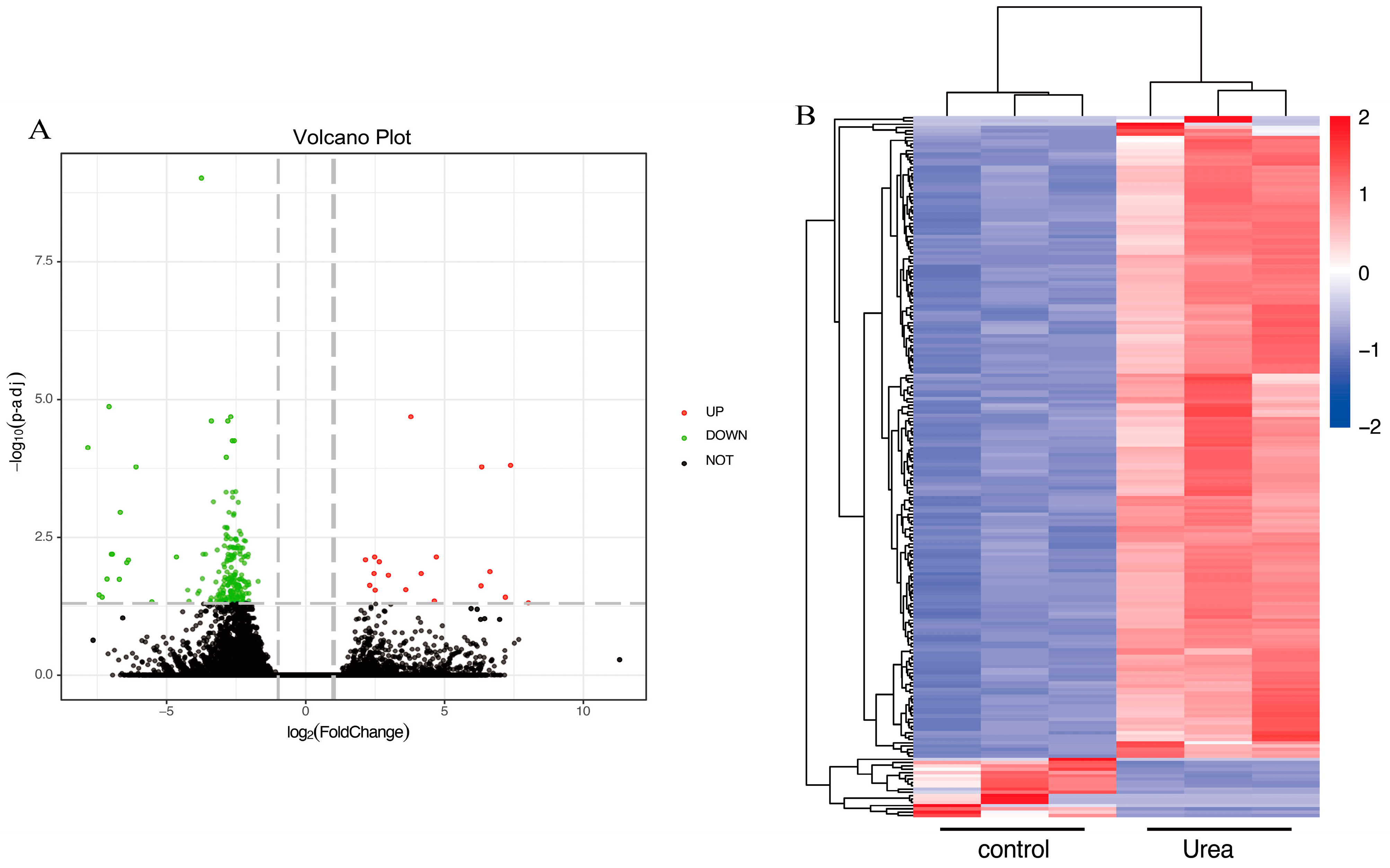
To elucidate the mechanism underlying SEM production under urea conditions in M. rosenbergii, a comparative transcriptome analysis was conducted using RNA sequencing. In all groups, the Q20 and Q30 values were >98% and 95%, respectively, and genes mapped were greater than 70%, suggesting that our sequencing data were creditable (Table S4) [23]. In total, 212 DEGs were obtained in control versus urea-treated groups, of which 194 were downregulated and 18 were upregulated (Table S5). This finding was similar to that of another study in which there were more significantly downregulated genes than upregulated genes under environmental stress in M. rosenbergii because the biological functions of these genes were disrupted [22]. We used volcano plots (Figure 4A) to illustrate DEGs distribution between the urea and control groups. To visualize differential expressions in the control versus the urea groups, hierarchical cluster analysis was performed, and the results are displayed in a heat map (Figure 4B). Gene expression was significantly different in control versus urea groups (Figure 4A,B), which indicated that urea significantly affects gene expression in M. rosenbergii.
Figure 4.
Volcano plot of DEGs in M. rosenbergii under urea conditions (A); hierarchical clustering of DEGs in the Control versus the urea condition groups (B).
To better understand biological processes related to DEGs, GO enrichment analysis was performed (Figure 5A). As a result, the DEGs could be categorized into three major types: biological process, molecular function, and cellular component. Small-molecule metabolic processes, oxoacid metabolic processes, and organic acid metabolic processes are the main components of biological processes. The main molecular functions included catalytic activity, oxidoreductase activity, and cofactor binding. The cellular components were associated primarily with extracellular organelles, the extracellular region, and the extracellular space. All DEGs were mapped and annotated in 144 KEGG pathways, of which 30 pathways showed significant enrichment in the urea group in comparison with the control group. Those 20 most significant KEGG pathways are presented in Figure 5B, and are mostly related to amino acid metabolism, like “tryptophan metabolism”, “glycine, serine, and threonine metabolism”, “cysteine and methionine metabolism”, and “arginine and proline metabolism”; the metabolism of other amino acids, such as “glutathione metabolism” and “selenocompound metabolism”; and carbohydrate metabolism, such as “glycolysis/gluconeogenesis”, “glyoxylate and dicarboxylate metabolism”, “pyruvate metabolism”, “fructose and mannose metabolism”, and “pentose and glucuronate interconversion”.
Figure 5.
GO annotation of DEGs in M. rosenbergii under urea conditions (A); KEGG annotation of DEGs in M. rosenbergii under urea conditions (B).
3.4. Metabolomics and Transcriptomics Integrated Analysis
A comparison of pathways associated with genes within transcriptome and metabolites within metabolome revealed 40 co-involved KEGG pathways (Figure 6). Most of the DMs and DEGs were linked to various pathways, like amino acid metabolism, lipid metabolism, and carbohydrate metabolism. Moreover, we compared the transcriptome and metabolic KEGG pathways and investigated the enrichment of several pathways that were significantly different in both categories. The genes and metabolites were markedly related to glycine, serine, and threonine metabolism; 2-oxocarboxylic acid metabolism; protein digestion and absorption; and metabolic pathways. Three DMs and six DEGs, four DMs and two DEGs, and four DMs and four DEGs were associated with glycine, serine, and threonine metabolism, 2-oxocarboxylic acid metabolism, and protein digestion and absorption, respectively.
Figure 6.
KEGG enrichment analysis of DMs/DEGs in M. rosenbergii under urea conditions.
3.5. RT-qPCR Assay of DEGs
Eight DEGs were subjected to RT-qPCR to confirm that our transcriptomic data were reliable. Seven DEGs were downregulated, and one DEG was upregulated (Figure 7), which matched the transcriptomics results and indicated that the transcriptomics data were reliable.
Figure 7.
RT-qPCR validation of DEGs. ns: not significant, *: p < 0.05, **: p < 0.01, ***: p < 0.001.
4. Discussion
The presence of endogenous SEM has caused significant economic losses in aquaculture and aquatic products because it is confused with the illegal addition of NFZ. A study reported that SEM formation in Litopenaeus vannamei was related to urea and arginine [4]. The chemical structure of SEM is similar to that of urea [24], and the urea–hydrazine hydrate method for synthesizing SEM is commonly used in industry [25]. Additionally, the use of urea as a source of nitrogen in fertilizers has increased significantly worldwide. Therefore, we hypothesized that endogenous SEM formation in M. rosenbergii is related to urea. We first examined the SEM levels in M. rosenbergii under urea-induced stress and elucidated the mechanism underlying SEM formation through untargeted metabolomics and transcriptome analysis. The concentration of SEM in M. rosenbergii increased with an increase in urea concentration and prolonged exposure to urea, suggesting that urea accelerated endogenous SEM formation within M. rosenbergii. This finding was similar to another study in which endogenous SEM formation was found to possibly be associated with urea in crustaceans [4,5]. Urea exerts an important effect on the metabolic processes of organisms, and amino acids arginine and citrulline have a direct relationship to the urea cycle. Yu et al. [4] speculated that endogenous SEM may be produced in the urea cycle, and their speculation was supported by the discovery that arginine, citrulline, and urea can react with hydrogen peroxide to form SEM. Zhang et al. [5] reported that arginine and citrulline can react with urea to form SEM even in the absence of hydrogen peroxide. Additionally, the interaction of arginine and citrulline with amino acids can lead to the formation of polymerized nitrogen, and the amide group may serve as a crucial intermediate in the formation of SEM. These findings indicated that endogenous SEM formation is related to amino acid metabolism, especially the arginine biosynthesis metabolism. L-Argininosuccinate, N-acetyl-L-glutamate, and urea were significantly downregulated, and N-acetylornithine, which participates in arginine biosynthesis and 2-oxocarboxylic acid metabolism, was significantly upregulated (Figure 8). Amino acids are major metabolites involved in biosynthesis and metabolism in many organisms. The metabolites of betaine were significantly upregulated, and those of glycine, serine, and threonine metabolism were significantly downregulated (Figure 8 and Table S3). Moreover, the DEGs related to glycine, serine, and threonine metabolism, including betA (TR20112_c0_g1), DAO (TR3122_c0_g2), AGXT2 (TR16673_c0_g1), GRHPR (TR95112_c0_g2), GATM (TR253_c6_g1), and CTH (TR11689_c0_g1), were downregulated (Figure 8 and Table S5). Protein digestion and absorption are related to amino acid metabolism. Threonine is downregulated, whereas proline and L-methionine are upregulated in protein digestion and absorption, which also influence cysteine and methionine metabolism, along with glycine, serine, and threonine metabolism. The DEGs related to protein digestion and absorption, including Xaa (TR61262_c0_g1), MME (TR87543_c0_g1), SLC3A1 (TR11680_c0_g2), and DPP4 (TR8552_c0_g1), were downregulated. Glycine, serine, and threonine metabolism and protein digestion and absorption were disrupted in the urea group, which indicated that amino acid metabolism was impaired. Some studies found the dysregulation of glycine, serine, and threonine metabolism and protein digestion within nitrogenous compound-stressed Nile tilapia and L. vannamei [26,27]. Most of the DEGs and DMs were found to participate in arginine biosynthesis through ornithine, thus participating in the urea cycle. Therefore, we hypothesized that disrupting these metabolic pathways can affect arginine-related metabolisms, leading to endogenous SEM formation.
Figure 8.
Correlation map of the DMs and DEGs under urea conditions in M. rosenbergii. The names of the altered DMs and DEGs are shown in red (upregulated) and blue (downregulated).
Additionally, as revealed by untargeted metabolomics analysis, nucleotide metabolism was also significantly affected in the urea group, and most of the DMs were enriched in nucleotide metabolism, including purine and pyrimidine metabolism. Nucleotide metabolism is closely related to amino acid metabolism. In this study, uracil was significantly downregulated through the urea involved in arginine biosynthesis metabolism. Four DMs (urea, inosine, adenine, and deoxyinosine) and one DEG (ENTPD5_6 (TR5309_c1_g2)) were downregulated in purine metabolism, which indicated that M. rosenbergii resists urea conditions by regulating energy metabolism. A similar phenomenon was observed in sea bream, where environmental stress disrupted purine metabolism [28]. Besides amino acid and nucleotide metabolism, most DEGs and KEGG pathways identified from transcriptome analysis were also associated with carbohydrate metabolism. These findings indicated that urea disrupts carbohydrate metabolism in M. rosenbergii. Other studies have found that carbohydrate metabolism serves as the primary energy source that helps aquatic animals resist stress [29,30]. These results indicated that urea induces the formation of endogenous SEM in M. rosenbergii, primarily by impairing amino acid-, nucleotide-, and carbohydrate-related metabolic pathways, especially the pathway related to arginine.
5. Conclusions
The present work first reported that significant endogenous SEM levels in M. rosenbergii were formed in the presence of urea. A dose-dependent relation of SEM concentration with both urea concentration and stress duration could be detected. The mechanism related to endogenous production of SEM in M. rosenbergii under urea conditions was explored by omics analysis. The results of integrated analysis of metabolome and transcriptome data suggested significant disturbances in glycine, serine, and threonine metabolism; 2-oxocarboxylic acid metabolism; and protein digestion and absorption. These findings provide new insights into endogenous SEM production in M. rosenbergii. Additionally, future studies should focus on endogenous SEM in crustaceans and investigate in depth the mechanism underlying endogenous SEM formation in crustaceans in a urea environment. The present work offers novel information for assessing the safety and quality of aquatic products.
Supplementary Materials
The following supporting information can be downloaded at: https://www.mdpi.com/article/10.3390/foods13233817/s1. Table S1: Gradient elution program of liquid chromatography; Table S2: Semicarbazide and internal target mass spectrometry conditions; Table S3: The DMs in control versus urea groups; Table S4: Overall evaluation of sequencing date in transcriptome; Table S5: The DEGs in control versus urea groups; Table S6: Primers of RT-qPCR validation [31].
Author Contributions
Methodology, J.L. and D.W.; software, J.L., D.W. and Y.F.; validation, F.G. and J.D.; formal analysis, C.L.; investigation, J.L., D.W. and C.L.; resources, S.C.; data curation, D.W.; writing—original draft preparation, J.L. and D.W.; writing—review and editing, S.C.; visualization, S.C.; supervision, S.C.; project administration, J.L.; funding acquisition, J.L. and S.C. All authors have read and agreed to the published version of the manuscript.
Funding
The present research was funded by the National Natural Science Foundation of China (No. 32072147); the Central Public Interest Scientific Institution Basal Research Fund, CAFS (No. 2023TD78, No. 2023TD74); the Key Laboratory of Processing and Nutritional Health of Tropical and Subtropical Aquatic Specialty Foods (2023KSYS006); and the Key Laboratory of Aquatic Product Processing, Ministry of Agriculture and Rural Affairs, China (NYJG202304).
Institutional Review Board Statement
All the animal experiments were in accordance with the guide-lines and approved by the ethics committee of the Key Laboratory of Aquatic Product Processing, Ministry of Agriculture and Rural Affairs of China, South China Sea Fisheries Re-search Institute (approval date 15 July 2023).
Informed Consent Statement
Not applicable.
Data Availability Statement
The original contributions presented in this study are included in the article/Supplementary Materials. Further inquiries can be directed to the corresponding author.
Conflicts of Interest
The authors declare no conflicts of interest.
References
- Zhang, Y.; Qiao, H.; Chen, C.; Wang, Z.; Xia, X. Determination of Nitrofurans Metabolites Residues in Aquatic Products by Ultra-Performance Liquid Chromatography–Tandem Mass Spectrometry. Food Chem. 2016, 192, 612–617. [Google Scholar] [CrossRef] [PubMed]
- Huizhen, W.; Zhi, L.; Hu, Z.; Shuangnan, X.; Chao, T.; Wei, L.; Bin, L.; Piao, C.; Zihong, Z.; Mingrong, Q. Identification of endogenous and exogenous semicarbazide (SEM) in crustacea aquatic products using compound-Specific nitrogen stable isotope ratio analysis (NSIRA). J. Food Compos. Anal. 2023, 119, 105257. [Google Scholar] [CrossRef]
- Stadler, R.H.; Verzegnassi, L.; Seefelder, W.; Racault, L. Why Semicarbazide (SEM) Is Not an Appropriate Marker for the Usage of Nitrofurazone on Agricultural Animals. Food Addit. Contam. Part A 2015, 32, 1842–1850. [Google Scholar] [CrossRef] [PubMed]
- Yu, W.; Liu, W.; Sang, Y.; Wang, X. Analysis of Endogenous Semicarbazide during the Whole Growth Cycle of Litopenaeus vannamei and Its Possible Biosynthetic Pathway. J. Agric. Food Chem. 2019, 67, 8235–8242. [Google Scholar] [CrossRef]
- Zhang, Y.; Chen, X.; Yu, H.; Zhang, X.; Hu, S.; Chen, X. Investigation of the Conversion Mechanism of Endogenous Semicarbazide in Shrimp on the Amino Acid Level. Ecotoxicol. Environ. Saf. 2023, 249, 114393. [Google Scholar] [CrossRef]
- Guardone, L.; Tinacci, L.; Armani, A.; Trevisani, M. Residues of Veterinary Drugs in Fish and Fish Products: An Analysis of RASFF Data over the Last 20 Years. Food Control 2022, 135, 108780. [Google Scholar] [CrossRef]
- Saari, L.; Peltonen, K. Novel Source of Semicarbazide: Levels of Semicarbazide in Cooked Crayfish Samples Determined by LC/MS/MS. Food Addit. Contam. 2004, 21, 825–832. [Google Scholar] [CrossRef]
- McCracken, R.; Hanna, B.; Ennis, D.; Cantley, L.; Faulkner, D.; Kennedy, D.G. The Occurrence of Semicarbazide in the Meat and Shell of Bangladeshi Fresh-Water Shrimp. Food Chem. 2013, 136, 1562–1567. [Google Scholar] [CrossRef]
- Van Poucke, C.; Detavernier, C.; Wille, M.; Kwakman, J.; Sorgeloos, P.; Van Peteghem, C. Investigation into the Possible Natural Occurence of Semicarbazide in Macrobrachium Rosenbergii Prawns. J. Agric. Food Chem. 2011, 59, 2107–2112. [Google Scholar] [CrossRef]
- Hoenicke, K.; Gatermann, R.; Hartig, L.; Mandix, M.; Otte, S. Formation of Semicarbazide (SEM) in Food by Hypochlorite Treatment: Is SEM a Specific Marker for Nitrofurazone Abuse? Food Addit. Contam. 2004, 21, 526–537. [Google Scholar] [CrossRef]
- Abernethy, G.A. Generation of Semicarbazide from Natural Azine Development in Foods, Followed by Reaction with Urea Compounds. Food Addit. Contam. Part A 2015, 32, 1416–1430. [Google Scholar] [CrossRef]
- Ivey, J.E.; Wolny, J.L.; Heil, C.A.; Murasko, S.M.; Brame, J.A.; Parks, A.A. Urea Inputs Drive Picoplankton Blooms in Sarasota Bay, Florida, U.S.A. Water 2020, 12, 2755. [Google Scholar] [CrossRef]
- Mischke, C.C.; Zimba, P.V. Initial Influence of Fertilizer Nitrogen Types on Water Quality. Aquac. Res. 2009, 41, 968–972. [Google Scholar] [CrossRef]
- Glibert, P.M.; Harrison, J.; Heil, C.; Seitzinger, S. Escalating Worldwide Use of Urea—A Global Change Contributing to Coastal Eutrophication. Biogeochemistry 2006, 77, 441–463. [Google Scholar] [CrossRef]
- Gao, F.F.; Wang, D.; Chen, S.J.; Feng, Y.; Deng, J.C.; Pan, C. Effect of temperature and arginine on detection of aminouracil in Macrobrachium rosenbergii. Food Ferment. Ind. 2023, 49, 31–37. [Google Scholar]
- Qin, Z.; Ge, Q.; Wang, J.; Li, M.; Zhang, X.; Li, J.; Li, J. Metabolomic Responses Based on Transcriptome of the Hepatopancreas in Exopalaemon Carinicauda under Carbonate Alkalinity Stress. Ecotoxicol. Environ. Saf. 2023, 268, 115723. [Google Scholar] [CrossRef]
- Qiao, N.; Yang, Y.; Liao, J.; Zhang, H.; Yang, F.; Ma, F.; Han, Q.; Yu, W.; Li, Y.; Hu, L.; et al. Metabolomics and Transcriptomics Indicated the Molecular Targets of Copper to the Pig Kidney. Ecotoxicol. Environ. Saf. 2021, 218, 112284. [Google Scholar] [CrossRef]
- Fan, Q.T.; Deng, J.C.; Zhang, B.; Chen, S.J.; Yang, X.Q.; Li, C.S.; Pan, C.; Wang, D. Optimization of a method for the detection of furacilin metabolites in cultured shrimps. Int. J. Fermented Foods 2021, 47, 233–238. [Google Scholar] [CrossRef]
- Xue, G.; Su, S.; Yan, P.; Shang, J.; Wang, J.; Yan, C.; Li, J.; Wang, Q.; Du, Y.; Cao, L.; et al. Quality Control of Zingiberis rhizoma and its processed products by UHPLC-Q-TOF/MS-based non-targeted metabonomics combining with SIBDV Method. Food Res. Int. 2022, 154, 111021. [Google Scholar] [CrossRef] [PubMed]
- Grabherr, M.G.; Haas, B.J.; Yassour, M.; Levin, J.Z.; Thompson, D.A.; Amit, I.; Adiconis, X.; Fan, L.; Raychowdhury, R.; Zeng, Q.; et al. Full-Length Transcriptome Assembly from RNA-Seq Data without a Reference Genome. Nat. Biotechnol. 2011, 29, 644–652. [Google Scholar] [CrossRef] [PubMed]
- Trapnell, C.; Williams, B.A.; Pertea, G.; Mortazavi, A.; Kwan, G.; Van Baren, M.J.; Salzberg, S.L.; Wold, B.J.; Pachter, L. Transcript Assembly and Quantification by RNA-Seq Reveals Unannotated Transcripts and Isoform Switching during Cell Differentiation. Nat. Biotechnol. 2010, 28, 511–515. [Google Scholar] [CrossRef] [PubMed]
- Guo, H.; Deng, M.; Liang, J.; Lu, W.; Shen, Y. Gill Transcriptome Alterations in Macrobrachium Rosenbergii under Copper Exposure. Chemosphere 2019, 233, 796–808. [Google Scholar] [CrossRef] [PubMed]
- Liu, Y.; Yao, M.; Li, S.; Wei, X.; Ding, L.; Han, S.; Wang, P.; Lv, B.; Chen, Z.; Sun, Y. Integrated Application of Multi-Omics Approach and Biochemical Assays Provides Insights into Physiological Responses to Saline-Alkaline Stress in the Gills of Crucian Carp (Carassius auratus). Sci. Total Environ. 2022, 822, 153622. [Google Scholar] [CrossRef] [PubMed]
- Takagi, W.; Kajimura, M.; Bell, J.D.; Toop, T.; Donald, J.A.; Hyodo, S. Hepatic and Extrahepatic Distribution of Ornithine Urea Cycle Enzymes in Holocephalan Elephant Fish (Callorhinchus milii). Comp. Biochem. Physiol. Part B Biochem. Mol. Biol. 2012, 161, 331–340. [Google Scholar] [CrossRef]
- Byrkit, G.D.; Michalek, G.A. Hydrazine in Organic Chemistry. Ind. Eng. Chem. 1950, 42, 1862–1875. [Google Scholar] [CrossRef]
- Lin, L.; Li, J.; Liu, J.; Zhuo, H.; Zhang, Y.; Zhou, X.; Wu, G.; Guo, C.; Zhao, X. Single and Combined Effects of Ammonia and Nitrite on Litopenaeus vannamei: Histological, Physiological and Molecular Responses. Aquac. Rep. 2024, 35, 102014. [Google Scholar] [CrossRef]
- Yang, D.-X.; Yang, M.-J.; Yin, Y.; Kou, T.-S.; Peng, L.-T.; Chen, Z.-G.; Zheng, J.; Peng, B. Serine Metabolism Tunes Immune Responses To Promote Oreochromis niloticus Survival upon Edwardsiella tarda Infection. mSystems 2021, 6, e00426-21. [Google Scholar] [CrossRef]
- Melis, R.; Sanna, R.; Braca, A.; Bonaglini, E.; Cappuccinelli, R.; Slawski, H.; Roggio, T.; Uzzau, S.; Anedda, R. Molecular Details on Gilthead Sea Bream (Sparus aurata) Sensitivity to Low Water Temperatures from 1H NMR Metabolomics. Comp. Biochem. Physiol. Part A Mol. Integr. Physiol. 2017, 204, 129–136. [Google Scholar] [CrossRef]
- Zhou, L.; Li, H.; Qin, J.G.; Wang, X.; Chen, L.; Xu, C.; Li, E. Dietary Prebiotic Inulin Benefits on Growth Performance, Antioxidant Capacity, Immune Response and Intestinal Microbiota in Pacific White Shrimp (Litopenaeus vannamei) at Low Salinity. Aquaculture 2020, 518, 734847. [Google Scholar] [CrossRef]
- Zhou, L.; Zhang, J.; Yan, M.; Tang, S.; Wang, X.; Qin, J.G.; Chen, L.; Li, E. Inulin Alleviates Hypersaline-Stress Induced Oxidative Stress and Dysbiosis of Gut Microbiota in Nile Tilapia (Oreochromis niloticus). Aquaculture 2020, 529, 735681. [Google Scholar] [CrossRef]
- Tu, H.; Peng, X.; Yao, X.; Tang, Q.; Xia, Z.; Li, J.; Yang, G.; Yi, S. Integrated Transcriptomic and Metabolomic Analyses Reveal Low-Temperature Tolerance Mechanism in Giant Freshwater Prawn Macrobrachium rosenbergii. Animals 2023, 13, 1605. [Google Scholar] [CrossRef] [PubMed]
Disclaimer/Publisher’s Note: The statements, opinions and data contained in all publications are solely those of the individual author(s) and contributor(s) and not of MDPI and/or the editor(s). MDPI and/or the editor(s) disclaim responsibility for any injury to people or property resulting from any ideas, methods, instructions or products referred to in the content. |
© 2024 by the authors. Licensee MDPI, Basel, Switzerland. This article is an open access article distributed under the terms and conditions of the Creative Commons Attribution (CC BY) license (https://creativecommons.org/licenses/by/4.0/).







