Compositional Analysis of Grape Berries: Mapping the Global Metabolism of Grapes
Abstract
1. Introduction
2. Material and Methods
2.1. Plant Materials
2.2. Chemical Reagents
2.3. Metabolite Sample Preparation
2.4. Metabolomic Detection
2.5. Statistical Analysis
3. Results
3.1. Nontargeted Metabolic Signal Acquisition of Grape Samples
3.2. Identification of Metabolic Signals
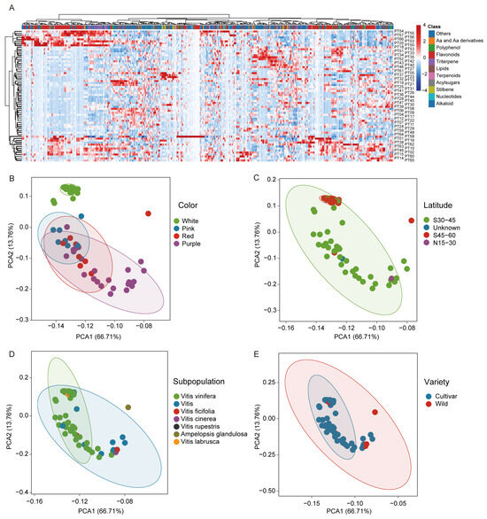
3.3. Grape Metabolome Profiling and Population Analysis
3.4. Metabolic Accumulation Patterns Across Grape Cultivars
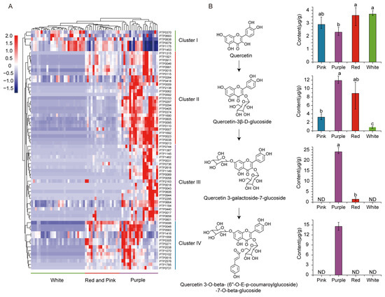
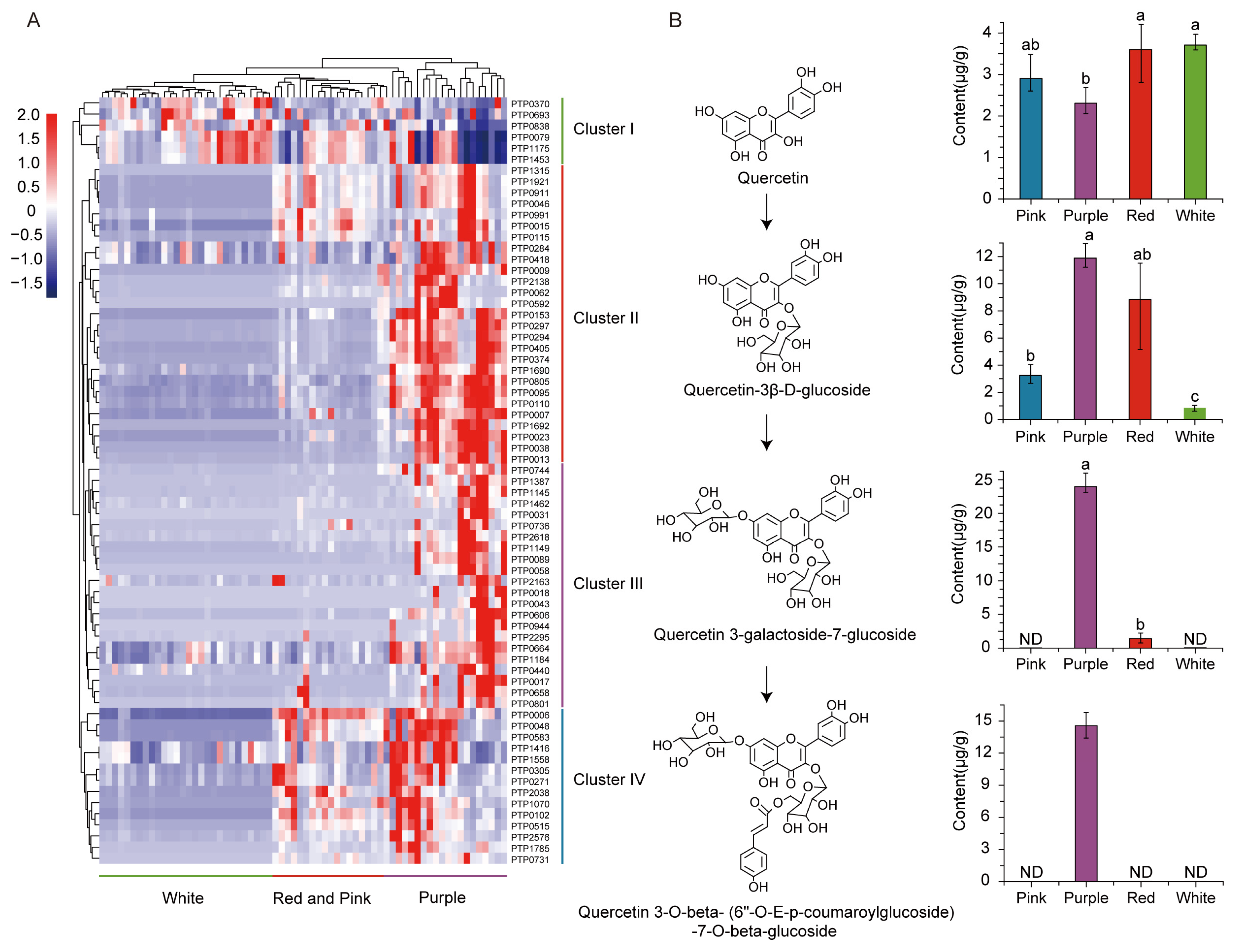
3.4.1. Metabolic Diversity of Flavonoids in Grape Varieties
3.4.2. Metabolic Diversity of Other Active Compounds in Grape Varieties
4. Discussion
5. Conclusions
Supplementary Materials
Author Contributions
Funding
Institutional Review Board Statement
Informed Consent Statement
Data Availability Statement
Conflicts of Interest
Abbreviations
| LC-MS | liquid chromatography–tandem mass spectrometry |
| RES | resveratrol |
| PMFs | potent anticancer compounds |
| MbA | antidiabetes flavonoid glycosides |
| DAMs | differentially accumulated metabolites |
| RT | retention times |
| PCA | principal component analysis |
| PC | phosphatidylcholine |
| PE | phosphatidylethanolamine |
| FA | fatty acid |
References
- Mele, M.A.; Kang, H.-M.; Lee, Y.-T.; Islam, M.Z. Grape Terpenoids: Flavor Importance, Genetic Regulation, and Future Potential. Crit. Rev. Food Sci. Nutr. 2021, 61, 1429–1447. [Google Scholar] [CrossRef] [PubMed]
- Arias-Pérez, I.; Ferrero-Del-Teso, S.; Sáenz-Navajas, M.P.; Fernández-Zurbano, P.; Lacau, B.; Astraín, J.; Barón, C.; Ferreira, V.; Escudero, A. Some Clues about the Changes in Wine Aroma Composition Associated to the Maturation of “Neutral” Grapes. Food Chem. 2020, 320, 126610. [Google Scholar] [CrossRef] [PubMed]
- Dunlevy, J.D.; Kalua, C.M.; Keyzers, R.A.; Boss, P.K. The Production of Flavour & Aroma Compounds in Grape Berries. In Grapevine Molecular Physiology & Biotechnology; Roubelakis-Angelakis, K.A., Ed.; Springer: Dordrecht, The Netherlands, 2009; pp. 293–340. ISBN 978-90-481-2304-9. [Google Scholar]
- Opie, L.H.; Lamont, K.; Lecour, S. Wine and Heart Health: Learning from the French Paradox. SAHJ 2017, 8, 172–177. [Google Scholar] [CrossRef][Green Version]
- Renaud, S.; De Lorgeril, M. Wine, Alcohol, Platelets, and the French Paradox for Coronary Heart Disease. Lancet 1992, 339, 1523–1526. [Google Scholar] [CrossRef]
- López-Hernández, J.; Rodríguez-Bernaldo De Quirós, A. Trans-Stilbenes in Commercial Grape Juices: Quantification Using HPLC Approaches. IJMS 2016, 17, 1769. [Google Scholar] [CrossRef] [PubMed]
- Romero-Pérez, A.I.; Ibern-Gómez, M.; Lamuela-Raventós, R.M.; De La Torre-Boronat, M.C. Piceid, the Major Resveratrol Derivative in Grape Juices. J. Agric. Food Chem. 1999, 47, 1533–1536. [Google Scholar] [CrossRef]
- Tao, H.; Zhao, Y.; Li, L.; He, Y.; Zhang, X.; Zhu, Y.; Hong, G. Comparative Metabolomics of Flavonoids in Twenty Vegetables Reveal Their Nutritional Diversity and Potential Health Benefits. Food Res. Int. 2023, 164, 112384. [Google Scholar] [CrossRef]
- Georgiev, V.; Ananga, A.; Tsolova, V. Recent Advances and Uses of Grape Flavonoids as Nutraceuticals. Nutrients 2014, 6, 391–415. [Google Scholar] [CrossRef]
- Braicu, C.; Pilecki, V.; Balacescu, O.; Irimie, A.; Berindan Neagoe, I. The Relationships Between Biological Activities and Structure of Flavan-3-Ols. IJMS 2011, 12, 9342–9353. [Google Scholar] [CrossRef]
- Desideri, G.; Kwik-Uribe, C.; Grassi, D.; Necozione, S.; Ghiadoni, L.; Mastroiacovo, D.; Raffaele, A.; Ferri, L.; Bocale, R.; Lechiara, M.C.; et al. Benefits in Cognitive Function, Blood Pressure, and Insulin Resistance Through Cocoa Flavanol Consumption in Elderly Subjects With Mild Cognitive Impairment: The Cocoa, Cognition, and Aging (CoCoA) Study. Hypertension 2012, 60, 794–801. [Google Scholar] [CrossRef]
- Cao, Y.; Mei, Y.; Zhang, R.; Zhong, Z.; Yang, X.; Xu, C.; Chen, K.; Li, X. Transcriptional Regulation of Flavonol Biosynthesis in Plants. Hortic. Res. 2024, 11, uhae043. [Google Scholar] [CrossRef] [PubMed]
- Mahmud, A.R.; Ema, T.I.; Siddiquee, M.F.-R.; Shahriar, A.; Ahmed, H.; Mosfeq-Ul-Hasan, M.; Rahman, N.; Islam, R.; Uddin, M.R.; Mizan, M.F.R. Natural Flavonols: Actions, Mechanisms, and Potential Therapeutic Utility for Various Diseases. Beni-Suef. Univ. J. Basic Appl. Sci. 2023, 12, 47. [Google Scholar] [CrossRef] [PubMed]
- Tomou, E.-M.; Papakyriakopoulou, P.; Saitani, E.-M.; Valsami, G.; Pippa, N.; Skaltsa, H. Recent Advances in Nanoformulations for Quercetin Delivery. Pharmaceutics 2023, 15, 1656. [Google Scholar] [CrossRef]
- Rauf, A.; Imran, M.; Abu-Izneid, T.; Iahtisham-Ul-Haq; Patel, S.; Pan, X.; Naz, S.; Sanches Silva, A.; Saeed, F.; Rasul Suleria, H.A. Proanthocyanidins: A Comprehensive Review. Biomed. Pharmacother. 2019, 116, 108999. [Google Scholar] [CrossRef]
- Zhu, S.; Zhang, X.; Ren, C.; Xu, X.; Comes, H.P.; Jiang, W.; Fu, C.; Feng, H.; Cai, L.; Hong, D.; et al. Chromosome-level Reference Genome of Tetrastigma Hemsleyanum (Vitaceae) Provides Insights into Genomic Evolution and the Biosynthesis of Phenylpropanoids and Flavonoids. Plant J. 2023, 114, 805–823. [Google Scholar] [CrossRef]
- Fragopoulou, E.; Antonopoulou, S. The French Paradox Three Decades Later: Role of Inflammation and Thrombosis. Clin. Chim. Acta 2020, 510, 160–169. [Google Scholar] [CrossRef]
- Hausenblas, H.A.; Schoulda, J.A.; Smoliga, J.M. Resveratrol Treatment as an Adjunct to Pharmacological Management in Type 2 Diabetes Mellitus—Systematic Review and Meta-analysis. Mol. Nutr. Food Res 2015, 59, 147–159. [Google Scholar] [CrossRef]
- Carter, L.G.; D’Orazio, J.A.; Pearson, K.J. Resveratrol and Cancer: Focus on in Vivo Evidence. Endocr. Relat. Cancer 2014, 21, R209–R225. [Google Scholar] [CrossRef] [PubMed]
- Shaito, A.; Posadino, A.M.; Younes, N.; Hasan, H.; Halabi, S.; Alhababi, D.; Al-Mohannadi, A.; Abdel-Rahman, W.M.; Eid, A.H.; Nasrallah, G.K.; et al. Potential Adverse Effects of Resveratrol: A Literature Review. IJMS 2020, 21, 2084. [Google Scholar] [CrossRef]
- Irmisch, S.; Jancsik, S.; Man Saint Yuen, M.; Madilao, L.L.; Bohlmann, J. Complete Biosynthesis of the Anti-Diabetic Plant Metabolite Montbretin A. Plant Physiol. 2020, 184, 97–109. [Google Scholar] [CrossRef]
- Zhao, Q.; Zhang, Y.; Wang, G.; Hill, L.; Weng, J.-K.; Chen, X.-Y.; Xue, H.; Martin, C. A Specialized Flavone Biosynthetic Pathway Has Evolved in the Medicinal Plant, Scutellaria Baicalensis. Sci. Adv. 2016, 2, e1501780. [Google Scholar] [CrossRef] [PubMed]
- Li, Y.; Yang, Z.; Yang, C.; Liu, Z.; Shen, S.; Zhan, C.; Lyu, Y.; Zhang, F.; Li, K.; Shi, Y.; et al. The NET Locus Determines the Food Taste, Cooking and Nutrition Quality of Rice. Sci. Bull. 2022, 67, 2045–2049. [Google Scholar] [CrossRef] [PubMed]
- Yang, C.; Shen, S.; Zhou, S.; Li, Y.; Mao, Y.; Zhou, J.; Shi, Y.; An, L.; Zhou, Q.; Peng, W.; et al. Rice Metabolic Regulatory Network Spanning the Entire Life Cycle. Mol. Plant 2022, 15, 258–275. [Google Scholar] [CrossRef]
- Yuan, H.; Cao, G.; Hou, X.; Huang, M.; Du, P.; Tan, T.; Zhang, Y.; Zhou, H.; Liu, X.; Liu, L.; et al. Development of a Widely Targeted Volatilomics Method for Profiling Volatilomes in Plants. Mol. Plant 2022, 15, 189–202. [Google Scholar] [CrossRef] [PubMed]
- Peng, M.; Shahzad, R.; Gul, A.; Subthain, H.; Shen, S.; Lei, L.; Zheng, Z.; Zhou, J.; Lu, D.; Wang, S.; et al. Differentially Evolved Glucosyltransferases Determine Natural Variation of Rice Flavone Accumulation and UV-Tolerance. Nat. Commun. 2017, 8, 1975. [Google Scholar] [CrossRef]
- Morreel, K.; Saeys, Y.; Dima, O.; Lu, F.; Van De Peer, Y.; Vanholme, R.; Ralph, J.; Vanholme, B.; Boerjan, W. Systematic Structural Characterization of Metabolites in Arabidopsis via Candidate Substrate-Product Pair Networks. Plant Cell 2014, 26, 929–945. [Google Scholar] [CrossRef]
- Li, Y.; Wang, J.; Li, L.; Song, W.; Li, M.; Hua, X.; Wang, Y.; Yuan, J.; Xue, Z. Natural Products of Pentacyclic Triterpenoids: From Discovery to Heterologous Biosynthesis. Nat. Prod. Rep. 2023, 40, 1303–1353. [Google Scholar] [CrossRef]
- Oboh, M.; Govender, L.; Siwela, M.; Mkhwanazi, B.N. Anti-Diabetic Potential of Plant-Based Pentacyclic Triterpene Derivatives: Progress Made to Improve Efficacy and Bioavailability. Molecules 2021, 26, 7243. [Google Scholar] [CrossRef]
- Remali, J.; Sahidin, I.; Aizat, W.M. Xanthone Biosynthetic Pathway in Plants: A Review. Front. Plant Sci. 2022, 13, 809497. [Google Scholar] [CrossRef]
- Shen, N.; Wang, T.; Gan, Q.; Liu, S.; Wang, L.; Jin, B. Plant Flavonoids: Classification, Distribution, Biosynthesis, and Antioxidant Activity. Food Chem. 2022, 383, 132531. [Google Scholar] [CrossRef]
- Sun, Y.; Fernie, A.R. Plant Secondary Metabolism in a Fluctuating World: Climate Change Perspectives. Trends Plant Sci. 2024, 29, 560–571. [Google Scholar] [CrossRef] [PubMed]
- God, J.M.; Tate, P.; Larcom, L.L. Anticancer Effects of Four Varieties of Muscadine Grape. J. Med. Food 2007, 10, 54–59. [Google Scholar] [CrossRef] [PubMed]
- Bisol, Â.; De Campos, P.S.; Lamers, M.L. Flavonoids as Anticancer Therapies: A Systematic Review of Clinical Trials. Phytother. Res. 2020, 34, 568–582. [Google Scholar] [CrossRef] [PubMed]
- Romagnolo, D.F.; Selmin, O.I. Flavonoids and Cancer Prevention: A Review of the Evidence. J. Nutr. Gerontol. Geriatr. 2012, 31, 206–238. [Google Scholar] [CrossRef]
- Jang, J.Y.; Im, E.; Kim, N.D. Therapeutic Potential of Bioactive Components from Scutellaria Baicalensis Georgi in Inflammatory Bowel Disease and Colorectal Cancer: A Review. IJMS 2023, 24, 1954. [Google Scholar] [CrossRef]
- Lockowandt, L.; Pinela, J.; Roriz, C.L.; Pereira, C.; Abreu, R.M.V.; Calhelha, R.C.; Alves, M.J.; Barros, L.; Bredol, M.; Ferreira, I.C.F.R. Chemical Features and Bioactivities of Cornflower (Centaurea cyanus L.) Capitula: The Blue Flowers and the Unexplored Non-Edible Part. Ind. Crops Prod. 2019, 128, 496–503. [Google Scholar] [CrossRef]
- Kumar, S.; Pandey, A.K. Chemistry and Biological Activities of Flavonoids: An Overview. Sci. World J. 2013, 2013, 162750. [Google Scholar] [CrossRef]
- Ruggeri, G.; Corsi, S.; Mazzocchi, C. A Bibliometric Analysis of Wine Economics and Business Research: Insights, Trends, and Future Directions. IJWBR 2024, 36, 14–39. [Google Scholar] [CrossRef]
- Chen, W.; Gao, Y.; Xie, W.; Gong, L.; Lu, K.; Wang, W.; Li, Y.; Liu, X.; Zhang, H.; Dong, H.; et al. Genome-Wide Association Analyses Provide Genetic and Biochemical Insights into Natural Variation in Rice Metabolism. Nat. Genet. 2014, 46, 714–721. [Google Scholar] [CrossRef]
- Yang, C. Variation in a Poaceae-Conserved Fatty Acid Metabolic Gene Cluster Controls Rice Yield by Regulating Male Fertility. Nat. Commun. 2024, 15, 6663. [Google Scholar] [CrossRef]
- Li, H.; Wang, X.; Li, Y.; Li, P.; Wang, H. Polyphenolic Compounds and Antioxidant Properties of Selected China Wines. Food Chem. 2009, 112, 454–460. [Google Scholar] [CrossRef]
- Petrović, A.V.; Lisov, N.M.; Čakar, U.D.; Marković, N.R.; Cvejić, J.M.; Atanacković, M.T.; Bukarica, L.C.G. The effects of prokupac variety clones and vinification method on the quantity of resveratrol in wine. Food Feed Res. 2019, 46, 189–198. [Google Scholar] [CrossRef]
- Lingua, M.S.; Fabani, M.P.; Wunderlin, D.A.; Baroni, M.V. From Grape to Wine: Changes in Phenolic Composition and Its Influence on Antioxidant Activity. Food Chem. 2016, 208, 228–238. [Google Scholar] [CrossRef] [PubMed]
- Wang, Q.; Xie, W.; Xing, H.; Yan, J.; Meng, X.; Li, X.; Fu, X.; Xu, J.; Lian, X.; Yu, S.; et al. Genetic Architecture of Natural Variation in Rice Chlorophyll Content Revealed by a Genome-Wide Association Study. Mol. Plant 2015, 8, 946–957. [Google Scholar] [CrossRef]





Disclaimer/Publisher’s Note: The statements, opinions and data contained in all publications are solely those of the individual author(s) and contributor(s) and not of MDPI and/or the editor(s). MDPI and/or the editor(s) disclaim responsibility for any injury to people or property resulting from any ideas, methods, instructions or products referred to in the content. |
© 2024 by the authors. Licensee MDPI, Basel, Switzerland. This article is an open access article distributed under the terms and conditions of the Creative Commons Attribution (CC BY) license (https://creativecommons.org/licenses/by/4.0/).
Share and Cite
Hou, H.; Li, Y.; Zhou, S.; Zhang, R.; Wang, Y.; Lei, L.; Yang, C.; Huang, S.; Xu, H.; Liu, X.; et al. Compositional Analysis of Grape Berries: Mapping the Global Metabolism of Grapes. Foods 2024, 13, 3716. https://doi.org/10.3390/foods13233716
Hou H, Li Y, Zhou S, Zhang R, Wang Y, Lei L, Yang C, Huang S, Xu H, Liu X, et al. Compositional Analysis of Grape Berries: Mapping the Global Metabolism of Grapes. Foods. 2024; 13(23):3716. https://doi.org/10.3390/foods13233716
Chicago/Turabian StyleHou, Huanteng, Yufei Li, Shen Zhou, Ran Zhang, Yuanyue Wang, Long Lei, Chenkun Yang, Sishu Huang, Hang Xu, Xianqing Liu, and et al. 2024. "Compositional Analysis of Grape Berries: Mapping the Global Metabolism of Grapes" Foods 13, no. 23: 3716. https://doi.org/10.3390/foods13233716
APA StyleHou, H., Li, Y., Zhou, S., Zhang, R., Wang, Y., Lei, L., Yang, C., Huang, S., Xu, H., Liu, X., Gao, M., & Luo, J. (2024). Compositional Analysis of Grape Berries: Mapping the Global Metabolism of Grapes. Foods, 13(23), 3716. https://doi.org/10.3390/foods13233716

