Abstract
The tolerance of Saccharomyces cerevisiae to high concentrations of bile acids is intricately linked to its potential as a probiotic. While the survival of yeast under high concentrations of bile acids has been demonstrated, the specific mechanisms of tolerance remain inadequately elucidated. This study aims to elucidate the tolerance mechanisms of S. cerevisiae CEN.PK2-1C under conditions of elevated bile acid concentrations. Through growth curve analyses and scanning electron microscopy (SEM), we examined the impact of high bile acid concentrations on yeast growth and cellular morphology. Additionally, transcriptomic sequencing and molecular docking analyses were employed to explore differentially expressed genes under high bile acid conditions, with particular emphasis on ATP-binding cassette (ABC) transporters and steroid hormone biosynthesis. Our findings indicate that high concentrations of bile acids induce significant alterations in the sterol synthesis pathway and transporter protein expression in S. cerevisiae. These alterations primarily function to regulate sterol synthesis pathways to maintain cellular structure and sustain growth, while enhanced expression of transport proteins improves tolerance to elevated bile acid levels. This study elucidates the tolerance mechanisms of S. cerevisiae under high bile acid conditions and provides a theoretical foundation for optimizing fermentation processes and process control.
1. Introduction
Saccharomyces cerevisiae, as a traditional fermentation species, serves as a crucial model organism for the study of eukaryotic cell growth, development, and apoptosis [1]. With its well-characterized genetic background and defined metabolic pathways, this yeast has been extensively utilized in the efficient synthesis of energy materials and biopharmaceutical products over time, earning it the designation of the safest and most systematic cellular factory. The products synthesized or metabolized by S. cerevisiae have found widespread applications in the food and pharmaceutical industries [2]. In recent years, species such as S. cerevisiae, Issatchenkia orientalis, and Yarrowia lipolytica have been developed as cell factories for the production of high-value natural products, demonstrating significant application potential [3]. For instance, Zhang et al. [4] achieved the de novo synthesis of the snake venom protein scaffold, snake venom protein F, and its oxidative derivatives using S. cerevisiae, thus addressing the gap in heterologous synthesis of ester terpenoids in this yeast. Zhang et al. [5] through the engineered modification of the pyruvate dehydrogenase (PDH) bypass, knockout of the CIT2 gene, and heterologous expression of ScACSL641P, attained a yield of 2.23 g/L of the monoterpene compound limonene in fed-batch shake flask fermentation. Rendulić et al. [6] successfully enhanced the flux of the oxidative tricarboxylic acid cycle by targeting mitochondrial uptake of pyruvate and cytoplasmic intermediates as well as modulating the succinate dehydrogenase complex, resulting in a 27% increase in succinate production. Additionally, the application of CRISPR-Cas9 gene editing technology in Saccharomyces cerevisiae cell factories has significantly accelerated the development of microbial engineering, reducing labor and time costs and deepening the understanding of yeast genetics and physiology [7]. These advancements provide a solid foundation for the further development and application of S. cerevisiae as an industrial cell factory.
At the same time, there has been increasing interest in the probiotic potential of yeast. Certain yeast strains can produce metabolites beneficial to gut health, such as short-chain fatty acids (SCFAs), which serve multiple physiological functions, including the promotion of intestinal epithelial cell maturation and the enhancement of immune function [8]. Moreover, specific strains, such as Saccharomyces boulardii, have demonstrated significant efficacy in the treatment and prevention of various gastrointestinal disorders, including inflammatory bowel disease, irritable bowel syndrome, antibiotic-associated diarrhea, and infectious diarrhea [9].
Bile acids, essential metabolites derived from cholesterol, are fundamental to numerous physiological processes, including digestion, lipid and glucose metabolism, inflammation, and immune responses in both humans and animals. As the primary active components of bile, they are synthesized in the liver and stored in the gallbladder. During digestion, bile acids are released into the small intestine, facilitating fat digestion and the absorption of fat-soluble vitamins. By modulating fatty acid biosynthesis, insulin signaling, and the AMPK signaling pathway, bile acids influence total cholesterol, low-density lipoprotein cholesterol, triglycerides, and hepatic cholesterol levels. Supplementation with bile acids has been shown to enhance lipid metabolism, likely by downregulating lipogenic genes and protease expression while promoting lipolysis [10]. Studies indicate that adding bile acids as a feed additive significantly improves feed conversion ratio (FCR) and breast muscle development in broilers fed a high-fat diet, primarily through the FXR-mediated IGF2 pathway [11]. Additionally, research by Liu et al. [12] demonstrated that exogenous bile acid supplementation enhances fat utilization from feed, combats fatty liver, boosts immune function, promotes bile secretion, maintains biliary patency, and exhibits bactericidal effects. These findings highlight the pivotal role of bile acids in regulating lipid metabolism in livestock, effectively promoting growth and significantly enhancing product quality [11,13].
Despite their essential physiological roles, the high concentration and acidic nature of bile acids can be harmful to many probiotic microorganisms. Therefore, the bile acid tolerance of yeast is crucial for its colonization and functional efficacy in the gut, a critical prerequisite for its probiotic activity in the gastrointestinal tract. This tolerance has significant implications for the development and application of probiotics. Bile acids have attracted considerable attention for their anti-inflammatory properties, metabolic regulatory functions, immunosuppressive effects, and anticancer activities. While their mechanisms of action in animals and humans have been extensively studied, their effects on probiotic microorganisms remain relatively underexplored. This study aims to investigate the impact of bile acid stress on the growth and tolerance of S. cerevisiae. Through transcriptomic analysis and molecular docking, we seek to elucidate the underlying mechanisms, providing a theoretical foundation for the application of bile acids in yeast-based probiotics.
2. Materials and Methods
2.1. Strains, Media, and Reagents
Saccharomyces cerevisiae (CEN.PK2-1C, referred to as Y) was cultured in yeast extract peptone dextrose (YPD) medium, which consisted of 20 g/L glucose, 10 g/L yeast extract, and 20 g/L peptone. For solid YPD medium, 20 g/L agar was added. The YPD medium was obtained from Nanjing Jiancheng Bioengineering Institute. Deoxycholic acid (DCA), lithocholic acid (LCA), chenodeoxycholic acid (CDCA), ursodeoxycholic acid (UDCA), and cholic acid (CA) were sourced from Shanghai Aladdin Biochemical Technology.
2.2. Optical Density (OD) Measurement
The S. cerevisiae (Y) strain was retrieved from a −80 °C glycerol stock and inoculated onto YPD solid medium, followed by incubation at 28 °C for 4 or 5 days. After activation, the culture was transferred into 15 mL of fresh YPD medium and incubated at 28 °C with shaking at 200 rpm. The cells were then harvested by centrifugation at 8000 rpm for 10 min at room temperature. The resulting cell pellet was resuspended in fresh medium containing varying concentrations of bile acids—deoxycholic acid (DCA), lithocholic acid (LCA), chenodeoxycholic acid (CDCA), ursodeoxycholic acid (UDCA), and cholic acid (CA)—at 0, 0.2, 1, 2, and 5 mg/mL. The cultures were incubated at 28 °C with shaking at 200 rpm, and the optical density (OD) at 600 nm was recorded every 12 h.
2.3. Scanning Electron Microscopy (SEM)
Samples from different groups were collected, and after centrifugation, the supernatants were discarded. The harvested S. cerevisiae cells were fixed in 3% glutaraldehyde solution for 24 h. Following fixation, the cells were dehydrated through a graded ethanol series (ranging from 30% to 100% ethanol) and subsequently dried in an oven at 30 °C. Finally, the cells were examined by scanning electron microscopy (SEM) (Hitachi, SU1510, Tokyo, Japan) to observe their morphology [14].
2.4. Sample Preparation, Collection, and Transcriptomic Sequencing Analysis of Saccharomyces cerevisiae Cells
Saccharomyces cerevisiae was first inoculated into YPD medium and incubated at 28 °C for 48 h. A single colony was then selected and transferred into 50 mL of medium containing 4 mg/mL deoxycholic acid (DCA) as well as into a control medium without bile acids. The cultures were incubated at 28 °C with shaking at 200 rpm until they reached the logarithmic growth phase. The cells were then harvested, washed with sterile water, and frozen in dry ice for preservation.
RNA quality assessment and transcriptomic analysis were performed by Shanghai Majorbio Bio-pharm Technology Co., Ltd. (Shanghai, China). The sample processing involved the following steps: total RNA was extracted, and its concentration and purity were measured using a Nanodrop 2000 (Thermo Fisher Scientific, Waltham, MA, USA). RNA integrity was assessed by agarose gel electrophoresis, and RNA Quality Number (RQN) values were determined using the Agilent 5300 (Agilent, Santa Clara, CA, USA). For library construction, the RNA sample requirements included a total amount of 1 μg, a concentration of ≥30 ng/μL, an RQN > 6.5, and an OD260/280 ratio between 1.8 and 2.2. Magnetic beads with oligo(dT) were employed to bind the polyA tails, facilitating the isolation of mRNA from the total RNA for transcriptomic analysis. Fragmentation buffer was subsequently added to the enriched mRNA to randomly fragment it into approximately 300 bp pieces. Using reverse transcriptase and random primers, first-strand cDNA was synthesized from the mRNA template, followed by the synthesis of the second strand to form a stable double-stranded cDNA structure. End Repair Mix was then added to the double-stranded cDNA to create blunt ends. Subsequently, an A base was incorporated at the 3′ ends to facilitate the addition of adapter sequences. The adapter-ligated products were purified using the QIAquick PCR purification kit (Qiagen, Hilden, Germany), and PCR amplification was conducted to generate the final library. The transcriptome sequencing process was carried out as follows: high-throughput RNA sequencing was performed using the Illumina sequencing platform. The base quality and nucleotide content (A, T, G, C) of the raw sequencing reads (5′→3′) were assessed using Fastp software (version 0.23.0-, Shanghai, China). Reads that did not meet quality standards were discarded, and only high-quality reads (clean reads) were retained for further analysis.
2.5. Functional Annotation and Enrichment Analysis of Differentially Expressed Genes
Gene sequence alignment was conducted using Hisat2 software (version2.1.0, Johns Hopkins University, Baltimore, MD, USA). Functional annotation of the expressed genes was performed using several databases, including Clusters of Orthologous Groups of Proteins (COG), Non-Redundant Protein Sequence Database (NR), Gene Ontology (GO), KEGG, Swiss-Prot Protein Sequence Database (Swiss-Prot), and the Protein Families Database (Pfam). Differential expression analysis was executed using DESeq2 (version 1.24.0), DEGseq (version 1.38.0), and edgeR software (version 3.24.3). Differentially expressed genes (DEGs) were identified based on the criteria |log₂ FC| ≥ 1 (where FC denotes the fold change in gene expression between the experimental and control groups) and p ≤ 0.05. KEGG pathway enrichment analysis of gene sets was performed using the Majorbio Cloud Analysis Platform (https://cloud.majorbio.com/), with pathways considered significantly enriched when p < 0.05 [15].
2.6. Statistical Analysis
Data (n = 3) were analyzed and processed using Origin 2021 software (OriginLab Co., Northampton, MA, USA), and graphical representations were created with GraphPad Prism 10 software (Moutlsky, 2023, San Diego, CA, USA). Experimental data are presented as means ± standard deviations. Comparisons between data (n = 3) sets were conducted using one-way analysis of variance (ANOVA), with statistical significance determined at p < 0.05.
3. Results and Discussion
3.1. Effects of Bile Acids on the Growth of Saccharomyces cerevisiae
Different types of bile acids exhibit varying effects on the growth of S. cerevisiae, with their overall inhibitory impact being relatively mild and, in some cases, even exhibiting a stimulatory effect. As illustrated in Figure 1, LCA shows a concentration-dependent promotion of yeast growth. Long-term fermentation studies reveal that bile acids such as DCA, CDCA, UDCA, and CA each have differing influences on S. cerevisiae growth. The observed increases in optical density (OD) values in cultures supplemented with bile acids suggest a potential role for these compounds in promoting yeast growth. As steroid metabolites, bile acids may enhance yeast growth by modulating various metabolic processes. The differential effects of bile acids on yeast growth are likely related to their solubility, molecular structure, and the number and position of hydroxyl groups. The growth-promoting effect of LCA can be attributed to its low polarity and smaller molecular weight, owing to its single hydroxyl group, which facilitates its penetration into yeast cells and subsequently influences a range of biological processes.
Figure 1.
Growth curve of Saccharomyces cerevisiae. DCA: deoxycholic acid; CA: cholic acid; CDCA: chenodeoxycholic acid; LCA: lithocholic acid; UDCA: ursodeoxycholic acid. The concentrations of bile acids were: 0, 0.2, 1, 2, and 5 mg/mL.
3.2. Effects of Bile Acids on the Cellular Structure of Saccharomyces cerevisiae
To investigate the effects of bile acids on S. cerevisiae, scanning electron microscopy (SEM) was utilized to examine the cellular structure of the yeast (Figure 2). Compared to the control group, the yeast cells in the experimental groups exhibited reduced surface smoothness. Morphologically, the effects of deoxycholic acid (DCA), cholic acid (CA), chenodeoxycholic acid (CDCA), and ursodeoxycholic acid (UDCA) on yeast cell structure were minimal, likely due to the lower toxicity of these bile acids. Studies have shown that lithocholic acid is more toxic than other bile acids and prolonged intake can lead to hepatobiliary injury [16,17]; electron microscopy results confirmed that LCA caused the most pronounced changes in yeast cell structure. Nevertheless, based on the optical density (OD) values measured during the experiment, it is hypothesized that the presence of LCA in the medium induces a stress response in S. cerevisiae. Under high LCA concentration stress, yeast may activate various stress mechanisms to maintain normal growth. This stress response indicates that despite the significant effects of LCA on cellular structure, S. cerevisiae can adapt to this stress, thereby sustaining its survival and proliferation.
Figure 2.
Morphology of S. cerevisiae cells under different bile acid cultures: magnification: ×75,000; scale bar: 4 μm. DCA: deoxycholic acid; CA: cholic acid; CDCA: chenodeoxycholic acid; LCA: lithocholic acid; UDCA: ursodeoxycholic acid.
3.3. Transcriptomic Analysis of Saccharomyces cerevisiae Treated with High Concentrations of DCA
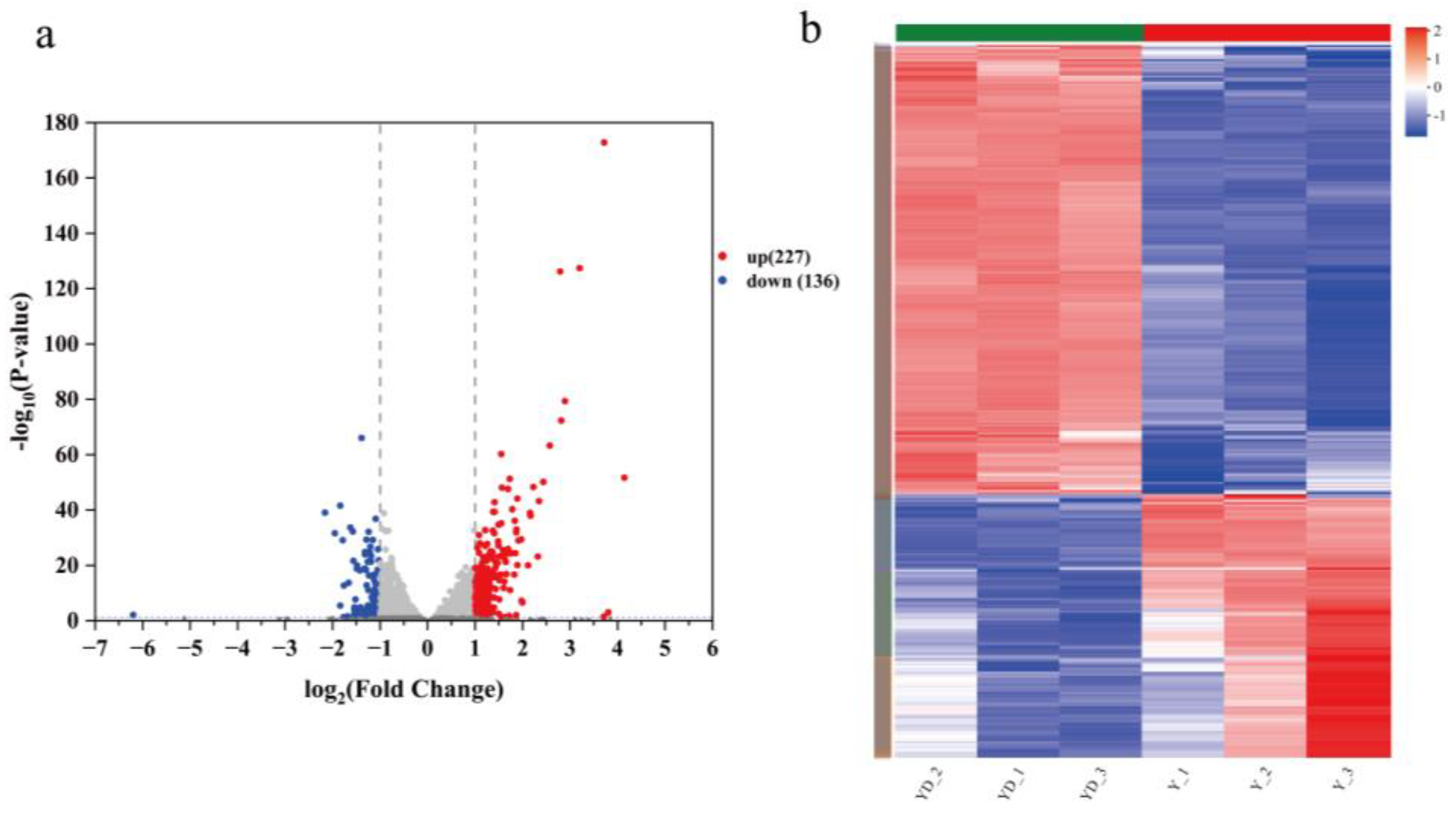
To further investigate the impact of bile acids on S. cerevisiae, transcriptomic sequencing and differential expression gene (DEG) analysis were performed on yeast cells treated with 4 mg/mL deoxycholic acid (DCA) (YD) compared to the control group (Y). A total of 39.98 Gb of clean data were obtained, with each sample yielding over 6.11 Gb and a Q30 base percentage exceeding 95.76%. After filtering, the number of clean reads in the treatment and control groups were 44,972,743 and 44,419,482, respectively. Based on gene expression changes in DCA-treated yeast cells, a total of 363 DEGs were identified, with 227 DEGs being upregulated and 136 DEGs downregulated. DEG expression patterns are illustrated in Figure 3b, which shows significant differences in gene expression between the two groups.
Figure 3.
DEG and clustering analysis of significant gene changes after the addition of deoxycholic acid to S. cerevisiae. (a) Differentially expressed genes (DEGs) between Y and YD, with a fold change threshold of 2 and p < 0.05; (b) clustering analysis.
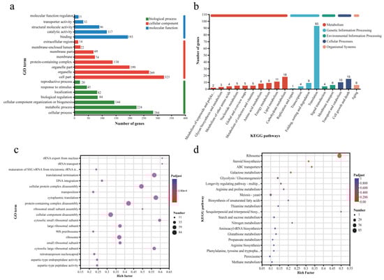
The KEGG pathway and Gene Ontology (GO) enrichment analyses of differentially expressed genes (DEGs) in S. cerevisiae cells treated with deoxycholic acid (DCA) are illustrated in Figure 4. GO analysis annotated the reference transcriptome, with 1108 genes associated with cellular components, 883 genes related to molecular functions, and 447 genes involved in biological processes (Figure 4a). In the cellular component category, genes were primarily linked to cell parts, organelles, organelle parts, and protein complexes. In the molecular function category, genes were predominantly associated with binding and catalytic activities. For biological processes, genes were chiefly involved in cellular processes, metabolic processes, and the organization or biogenesis of cellular components. To further elucidate the functions of DEGs, KEGG functional annotation analysis was conducted for the DEGs between the control and DCA-treated groups (Figure 4b). The DEGs were categorized into pathways such as metabolism, genetic information processing, environmental information processing, cellular processes, and organic systems.
Figure 4.
GO and KEGG enrichment analysis. The genes were classified and analyzed through Gene Ontology (GO) and Kyoto Encyclopedia of Genes Genomes (KEGG). (a) GO classification bar plot of gene sets, (b) KEGG classification bar plot of gene sets, (c) GO enrichment analysis bubble plot, (d) KEGG enrichment analysis bubble plot.
The significantly enriched Gene Ontology (GO) annotation analysis is depicted in Figure 4c. The richness factor represents the degree of enrichment, with larger points indicating a greater number of transcripts associated with each GO term, and the color of the points reflecting different ranges of adjusted p-values. The analysis reveals that the GO annotations are predominantly concentrated on translation processes, including cytoplasmic translation, translation termination, the degradation of cellular protein complexes, and the breakdown of protein complexes. KEGG pathway enrichment analysis of the differentially expressed genes (DEGs) (Figure 4d) shows that these DEGs are mainly involved in ribosomal processes, steroid synthesis, transport proteins, and carbohydrate metabolism. Notably, DEGs from DCA-treated S. cerevisiae cells displayed significant annotations in steroid biosynthesis, indicating that genes related to steroid synthesis are differentially expressed under DCA treatment. These findings suggest that bile acids influence various aspects of protein synthesis and translation, energy metabolism, and cell division in S. cerevisiae. The addition of steroid compounds results in notable changes in yeast growth metabolism, with the most pronounced effects observed in ribosomal translation and steroid biosynthesis. However, the specific regulatory mechanisms underlying these processes warrant further investigation.
3.4. Potential Mechanisms of DCA Tolerance in Saccharomyces cerevisiae
Analysis of significantly differentially expressed genes (DEGs) revealed that transport proteins such as Pdr5p, Pdr10p, Pdr16p, Yor1p, and Snq2p exhibit substantial variations in expression, and these proteins are closely associated with the transport of ergosterol and bile acids [18]. This variation is intricately linked to the addition of bile acids. Transcriptomic data suggest that bile acids may enter S. cerevisiae cells through these transport proteins, influencing growth and metabolism. In response to stress, the expression of transport proteins, particularly PDR5, is significantly upregulated to expel accumulated toxins from the metabolic process, thereby maintaining cellular homeostasis [19]. Additionally, ergosterol plays a crucial role in yeast growth and adaptation [20]. In the presence of exogenous steroid compounds such as bile acids, yeast cells increase ergosterol content in the membrane to preserve membrane integrity. Consequently, proteins involved in the ergosterol biosynthesis pathway are also significantly upregulated (Figure 5, Table 1). Transport proteins like Prd5p are pivotal in this process, enhancing the expulsion of steroids to help the cell cope with high concentrations of steroid metabolites and regulating membrane permeability, which affects nutrient absorption and utilization.
Figure 5.
Mechanistic analysis of steroid regulation.
Table 1.
Expression of DEGs in ergosterol synthesis and transport pathways.
Ergosterol is often referred to as a “fungal hormone” due to its crucial role in stimulating fungal growth and proliferation, significantly influencing the growth and morphological regulation of S. cerevisiae [21,22]. Research also indicates that in weak organic acid environments, the transcription levels of transport proteins such as Yor1p and Prd5p are upregulated, suggesting these proteins may aid yeast survival under acidic conditions [23]. Overexpression of YOR1 has been shown to enhance yeast resistance to various antibiotics and improve adaptability to external stress [24]. Similarly, the overexpression of the PDR family of transporters can increase yeast resistance to steroid metabolites, primarily through the extrusion pump mechanism, which removes accumulated steroids or toxic metabolites from the cell. During fermentation, the interaction between ergosterol and transport proteins is crucial for stress adaptation. When exposed to exogenous steroid compounds, S. cerevisiae increases ergosterol content in the cell membrane to prevent membrane damage and maintain membrane permeability, thus supporting cell growth and development. Moreover, ergosterol regulates the activity of membrane-bound ATPases, influencing nutrient absorption and utilization, which further promotes yeast growth [25,26]. Davies et al. demonstrated that under hypoxic conditions, S. cerevisiae activates the steroid biosynthesis pathway to facilitate its growth [27]. Overall, bile acids enhance S. cerevisiae’s tolerance to steroid compounds by stimulating a high expression of transport proteins such as Pdr5p and Snq2p. The Pdr16p protein plays a key role in regulating the synthesis and transport of intracellular lipids, thereby altering membrane lipid composition, affecting membrane permeability, and preventing drug entry into the cell [28]. In S. cerevisiae, PDR16 primarily regulates membrane permeability, while PDR5 and SNQ2 facilitate tolerance to high concentrations of steroid metabolites by extruding accumulated steroids. While the role of PDR family transport proteins in steroid resistance is well-documented, the specific regulatory mechanisms and their dual role in promoting cell growth and metabolic adaptation warrant further investigation, especially regarding how these proteins coordinate cellular functions under various stress conditions.
Interaction between transporter and ergosterol biosynthesis in S. cerevisiae is stimulated by deoxycholic acid. The genes highlighted in red are significantly upregulated, including transport proteins and enzymes required for ergosterol biosynthesis.
Further research has elucidated that the steroid biosynthesis pathway in S. cerevisiae is essential for maintaining cell growth and development through the production of ergosterol [29]. This biosynthetic process is intricately regulated by cell cycle factors. Steroid metabolites impact not only steroid synthesis and transport by activating transport proteins but also modulate intracellular transcription and translation processes. In experiments involving bile acid supplementation, key genes such as ERG1, ERG3, ERG4, ERG5, ERG11, and ERG25 were significantly upregulated, underscoring their pivotal role in ergosterol synthesis. Ergosterol, a crucial component of the yeast cell membrane, interacts with phospholipids to regulate membrane fluidity [30], permeability [31], the activity of membrane-bound enzymes, and substance transport, thereby stabilizing the cell membrane structure. Just as cholesterol is vital for rapidly dividing cells in mammals, ergosterol serves a similar function in S. cerevisiae. Exposure to exogenous substances such as bile acids leads to a marked upregulation of transport proteins, particularly ATP-dependent transporters like Pdr5p and Pdr16p, which increased 42.845-fold and 6.969-fold relative to control levels, respectively. PDR5 is crucial for detoxification processes, as well as the transport of lipids, fatty acids, sterols, metabolites, and toxins [32]. The overexpression of PDR family transporters enhances yeast resistance to steroid metabolites, primarily through an extrusion pump mechanism that expels accumulated steroids or toxic metabolites from the cell. Research by Li et al. [33] further suggests that genetic disruption of the mitotic spindle assembly checkpoint leads to increased expression of PDR family efflux pumps and affects the function of PDR downregulation factors, thereby improving cellular tolerance to steroid metabolites. In summary, S. cerevisiae likely achieves bile acid tolerance by upregulating the expression of transport proteins. These transport proteins play a critical role in responding to exogenous steroid metabolites, maintaining cellular homeostasis, and supporting growth by regulating membrane permeability and metabolite expulsion.
To explore the interaction between bile acids and transport proteins in S. cerevisiae, the study utilized ergosterol as a control and compared the binding affinities of several bile acid molecules with these transport proteins. Figure 6a illustrates the first six entities as transport proteins, with Pdr3p serving as a transcriptional regulator. Molecular docking results revealed that cholesterol exhibited the highest binding affinity among the tested compounds. According to Seelig et al. [34], hydrogen bond acceptor groups, aromatic rings, and hydrophobic interactions are pivotal in the binding process between transport proteins and substrates. The docking results showed the following binding affinities: Pdr5p had an affinity of -9.5 kcal/mol with ergosterol and -7.9 kcal/mol with bile acid DCA; Pdr16p had an affinity of -7.5 kcal/mol with ergosterol and -7.5 kcal/mol with DCA; and Snq2p had an affinity of −8.8 kcal/mol with ergosterol and −9.2 kcal/mol with DCA. Specifically, Pdr5p interacts with ergosterol primarily through bonding forces, while its interaction with DCA involves four hydrogen bonds in addition to bonding forces. Pdr16p interacts with ergosterol through bonding forces and π-bonding, whereas its interaction with DCA involves bonding forces and hydrogen bonds. Snq2p, on the other hand, shows repulsive interactions with ergosterol and interacts with DCA predominantly through van der Waals forces and bonding forces. These findings suggest that Snq2p has a lower binding affinity for bile acids, indicating its primary role in bile acid transport. Conversely, Pdr5p shows a lower binding affinity for ergosterol, suggesting its principal function is in ergosterol transport. These results offer new insights into the distinct mechanisms through which bile acids and ergosterol interact with transport proteins.
Figure 6.
Docking of transport proteins with steroid molecules. (a) Docking results of transport proteins and regulatory factors with steroid metabolites. (b–d) Docking results of Pdr5p, Pdr16p, and Snq2p with ergosterol and DCA small molecules, respectively. The left side shows docking with ergosterol, and the right side shows docking with DCA. Docking was performed using AutoDock Vina (AutoDock Vina1.5.7, Trott et al., 2023), and visualization was carried out using Discovery Studio 2019 (Accelrys, 2019).
Research indicates that deletion of the PDR5 gene disrupts the ergosterol biosynthesis pathway, leading to ergosterol accumulation within cells and subsequent cellular toxicity [35]. Conversely, upregulation of PDR5 enhances yeast cell detoxification. Miyahara et al. [36] demonstrated that high expression or hyperactive mutants of PDR5 exhibit resistance to a diverse array of drugs, including cationic drugs, mutagens, antifungals, sterols, and anticancer agents. Additionally, Blazquez et al. emphasized that sterols are crucial activators of transport proteins, with bile acids playing a significant role in regulating ATP-binding cassette transporter G2 (ABCG2) activity [32,37,38]. The study results suggest that bile acids primarily enhance yeast tolerance to exogenous substances by stimulating the expression and activity of transport proteins such as Pdr5p, Pdr16p, and Snq2p. Ling et al. [39] reported that overexpression of the endogenous ABC transporter Snq2p significantly increases S. cerevisiae’s tolerance to exogenous decane and promotes strain growth. Watanabe et al. demonstrated that dual deletion of PDR5 and SNQ2 impairs yeast growth during the logarithmic phase. However, whether overexpression of these proteins can further enhance cell growth remains to be explored [39]. This highlights the crucial role of transport proteins like Pdr5p and Snq2p in regulating intracellular homeostasis and responding to exogenous stress. Nonetheless, their impact on cell growth and metabolism under varying conditions is not yet fully elucidated and warrants further investigation.
4. Conclusions
Research indicates that bile acids stimulate the overexpression of transport proteins, thereby enhancing the tolerance of S. cerevisiae to these steroid compounds. The inclusion of bile acids in the growth medium modulates transport proteins such as Pdr5p through the transcriptional regulator PDR3, thereby further increasing the yeast’s tolerance to bile acids and supporting its growth and development. Growth curve analyses suggest that bile acids may promote yeast growth; however, whether this effect is directly attributable to the overexpression of transport proteins in S. cerevisiae requires further experimental validation. Additionally, while ATP-binding cassette (ABC) transporters are known to influence drug resistance, their specific roles and mechanisms in yeast growth and development are yet to be fully elucidated. This study establishes a foundation for future research into the transformation of bile acids by S. cerevisiae and provides insights into the mechanisms underlying its resistance to these metabolites.
Author Contributions
Writing—original draft, M.Z.; writing—review and editing, M.Z., Q.S. and H.C.; supervision, H.W., L.T.N. and C.C. All authors have read and agreed to the published version of the manuscript.
Funding
This work was supported by the National Natural Science Foundation of China (31972079, 32172214, 32001693). The funders had no role in the study design, data collection, data analysis, interpretation, and writing of the report.
Institutional Review Board Statement
Not applicable.
Informed Consent Statement
Not applicable.
Data Availability Statement
The original contributions presented in this study are included in the article. Further inquiries can be directed to the corresponding author.
Conflicts of Interest
The authors declare that they have no known competing financial interests or personal relationships that could have appeared to influence the work reported in this paper.
References
- Cai, H.; Zhang, T.; Zhang, Q.; Luo, J.; Cai, C.; Mao, J. Microbial diversity and chemical analysis of the starters used in traditional Chinese sweet rice wine. Food Microbiol. 2018, 73, 319–326. [Google Scholar] [CrossRef] [PubMed]
- Cai, P.; Duan, X.; Wu, X.; Gao, L.; Ye, M.; Zhou, Y.J. Recombination machinery engineering facilitates metabolic engineering of the industrial yeast Pichia pastoris. Nucleic Acids Res. 2021, 49, 7791–7805. [Google Scholar] [CrossRef] [PubMed]
- Tran, V.G.; Mishra, S.; Bhagwat, S.S.; Shafaei, S.; Shen, Y.; Allen, J.L.; Crosly, B.A.; Tan, S.I.; Fatma, Z.; Rabinowitz, J.D.; et al. An end-to-end pipeline for succinic acid production at an industrially relevant scale using Issatchenkia orientalis. Nat. Commun. 2023, 14, 6152. [Google Scholar] [CrossRef] [PubMed]
- Zhang, C.; Wu, J.; Sun, Q.; Ding, S.; Tao, H.; He, Y.; Qiu, H.; Shu, B.; Zhu, D.; Zhu, H.; et al. De novo production of bioactive sesterterpenoid ophiobolins in Saccharomyces cerevisiae cell factories. Microb. Cell Fact. 2024, 23, 129. [Google Scholar] [CrossRef]
- Zhang, X.; Liu, X.; Meng, Y.; Zhang, L.; Qiao, J.; Zhao, G. Combinatorial engineering of Saccharomyces cerevisiae for improving limonene production. Biochem. Eng. J. 2021, 176, 108155. [Google Scholar] [CrossRef]
- Rendulić, T.; Perpelea, A.; Ortiz, J.P.R.; Casal, M.; Nevoigt, E. Mitochondrial membrane transporters as attractive targets for the fermentative production of succinic acid from glycerol in Saccharomyces cerevisiae. FEMS Yeast Res. 2024, 24, foae009. [Google Scholar] [CrossRef]
- Meng, J.; Qiu, Y.; Shi, S. CRISPR/Cas9 Systems for the Development of Saccharomyces cerevisiae Cell Factories. Front. Bioeng. Biotechnol. 2020, 8, 594347. [Google Scholar] [CrossRef]
- Dalile, B.; Van Oudenhove, L.; Vervliet, B.; Verbeke, K. The role of short-chain fatty acids in microbiota-gut-brain communication. Nat. Rev. Gastroenterol. Hepatol. 2019, 16, 461–478. [Google Scholar] [CrossRef]
- Moré, M.I.; Swidsinski, A. Saccharomyces boulardii CNCM I-745 supports regeneration of the intestinal microbiota after diarrheic dysbiosis—A review. Clin. Exp. Gastroenterol. 2015, 8, 237–255. [Google Scholar] [CrossRef]
- Xu, J.; Li, X.; Yao, X.; Xie, S.; Chi, S.; Zhang, S.; Cao, J.; Tan, B. Protective Effects of Bile Acids Against Hepatic Lipid Accumulation in Hybrid Grouper Fed a High-Lipid Diet. Front. Nutr. 2022, 9, 813249. [Google Scholar] [CrossRef]
- Chen, L.; Shi, Y.; Li, J.; Shao, C.; Ma, S.; Shen, C.; Zhao, R. Dietary bile acids improve breast muscle growth in chickens through FXR/IGF2 pathway. Poult. Sci. 2024, 103, 103346. [Google Scholar] [CrossRef] [PubMed]
- Liu, Y.; Rong, Z.; Xiang, D.; Zhang, C.; Liu, D. Detection technologies and metabolic profiling of bile acids: A comprehensive review. Lipids Health Dis. 2018, 17, 121. [Google Scholar] [CrossRef] [PubMed]
- Pereira, P.R.; Freitas, C.S.; Paschoalin, V.M.F. Saccharomyces cerevisiae biomass as a source of next-generation food preservatives: Evaluating potential proteins as a source of antimicrobial peptides. Compr. Rev. Food Sci. Food Saf. 2021, 20, 4450–4479. [Google Scholar] [CrossRef] [PubMed]
- Shehata, M.G.; El-Sahn, M.A.; El Sohaimy, S.A.; Youssef, M.M. In vitro assessment of hypocholesterolemic activity of Lactococcus lactis subsp. lactis. Bull. Natl. Res. Cent. 2019, 43, 60. [Google Scholar] [CrossRef]
- Liu, C.; Chang, C.; Chen, R.; Lin, M.; Sun, R.; Cai, C.; Zhao, M.; Cai, H. Regulatory effect of caffeic acid phenethyl ester on oxidative stress and lipid metabolism in HepG2 cells. Food Sci. 2023, 44, 86–93. [Google Scholar]
- Yang, R.; Zhao, Q.; Hu, D.D.; Xiao, X.R.; Huang, J.F.; Li, F. Metabolomic analysis of cholestatic liver damage in mice. Food Chem. Toxicol. 2018, 120, 253–260. [Google Scholar] [CrossRef]
- Matsubara, T.; Tanaka, N.; Sato, M.; Kang, D.W.; Krausz, K.W.; Flanders, K.C.; Ikeda, K.; Luecke, H.; Wakefield, L.M.; Gonzalez, F.J. TGF-β-SMAD3 signaling mediates hepatic bile acid and phospholipid metabolism following lithocholic acid-induced liver injury. J. Lipid Res. 2012, 53, 2698–2707. [Google Scholar] [CrossRef]
- Hayashi, H.; Takada, T.; Suzuki, H.; Onuki, R.; Hofmann, A.F.; Sugiyama, Y. Transport by vesicles of glycine- and taurine-conjugated bile salts and taurolithocholate 3-sulfate: A comparison of human BSEP with rat Bsep. Biochim. Biophys. Acta. 2005, 1738, 54–62. [Google Scholar] [CrossRef]
- Balzi, E.; Wang, M.; Leterme, S.; van Dyck, L.; Goffeau, A. PDR5: A novel yeast multidrug resistance conferring transporter controlled by the transcription regulator PDR1. J. Biol. Chem. 1994, 269, 2206–2214. [Google Scholar] [CrossRef]
- Cho, M.; Cho, H.T. The function of ABCB transporters in auxin transport. Plant Signal. Behav. 2013, 8, e22990. [Google Scholar] [CrossRef]
- Malik, P.; Chaudhry, N.; Kitawat, S.B.; Kumar, R.; Mukherjee, T. Relationship of azole resistance with the structural alteration of the target sites: Novel synthetic compounds for better antifungal activities. Nat. Prod. J. 2014, 4, 131–139. [Google Scholar] [CrossRef]
- Prasad, R.; Devaux, F.; Dhamgaye, S.; Banerjee, D. Response of pathogenic and non-pathogenic yeasts to steroids. J. Steroid Biochem. Mol. Biol. 2012, 129, 61–69. [Google Scholar] [CrossRef] [PubMed]
- Teixeira, M.C.; Sá-Correia, I. Saccharomyces cerevisiae resistance to chlorinated phenoxyacetic acid herbicides involves Pdr1p-mediated transcriptional activation of TPO1 and PDR5 genes. Biochem. Biophys. Res. Commun. 2002, 292, 530–537. [Google Scholar] [CrossRef] [PubMed]
- Grigoras, I.; Lazard, M.; Plateau, P.; Blanquet, S. Functional characterization of the Saccharomyces cerevisiae ABC-transporter Yor1p overexpressed in plasma membranes. Biochim. Biophys. Acta. 2008, 1778, 68–78. [Google Scholar] [CrossRef]
- Aguilera, F.; Peinado, R.A.; Millán, C.; Ortega, J.M.; Mauricio, J.C. Relationship between ethanol tolerance, H+-ATPase activity and the lipid composition of the plasma membrane in different wine yeast strains. Int. J. Food Microbiol. 2006, 110, 34–42. [Google Scholar] [CrossRef]
- Decottignies, A.; Lambert, L.; Catty, P.; Degand, H.; Epping, E.A.; Moye-Rowley, W.S.; Balzi, E.; Goffeau, A. Identification and Characterization of SNQ2, a New Multidrug ATP Binding Cassette Transporter of the Yeast Plasma Membrane. J. Biol. Chem. 1995, 270, 18150–18157. [Google Scholar] [CrossRef]
- Davies, B.S.; Rine, J. A role for sterol levels in oxygensensing in Saccharomyces cerevisiae. Genetics 2006, 174, 191–201. [Google Scholar] [CrossRef]
- Saidane, S.; Weber, S.; De Deken, X.; St-Germain, G.; Raymond, M. PDR16-mediated azole resistance in Candida albicans. Mol. Microbiol. 2006, 60, 1546–1562. [Google Scholar] [CrossRef]
- Lasunción, M.A.; Martínez-Botas, J.; Martín-Sánchez, C.; Busto, R.; Gómez-Coronado, D. Cell cycle dependence on the mevalonate pathway: Role of cholesterol and non-sterol isoprenoids. Biochem. Pharmacol. 2022, 196, 114623. [Google Scholar] [CrossRef]
- Nigam, P. Thermodynamic quantification of sodium dodecyl sulfate penetration in cholesterol and phospholipid monolayers. Chem. Phys. Lipids 2020, 232, 104974. [Google Scholar] [CrossRef]
- Issack, B.B.; Peslherbe, G.H. Effects of Cholesterol on the Thermodynamics and Kinetics of Passive Transport of Water through Lipid Membranes. J. Phys. Chem. B. 2015, 119, 9391–9400. [Google Scholar] [CrossRef] [PubMed]
- Kumari, S.; Kumar, M.; Gaur, N.A.; Prasad, R. Multiple roles of ABC transporters in yeast. Fungal Genet. Biol. 2021, 150, 103550. [Google Scholar] [CrossRef] [PubMed]
- Li, J.; Kolberg, K.; Schlecht, U.; St Onge, R.P.; Aparicio, A.M.; Horecka, J.; Davis, R.W.; Hillenmeyer, M.E.; Harvey, C.J.B. A biosensor-based approach reveals links between efflux pump expression and cell cycle regulation in pleiotropic drug resistance of yeast. J. Biol. Chem. 2019, 294, 1257–1266. [Google Scholar] [CrossRef] [PubMed]
- Seelig, A. Unraveling membrane-mediated substrate-transporter interactions. Biophys. J. 2006, 90, 3825–3826. [Google Scholar] [CrossRef][Green Version]
- Mamnun, Y.M.; Schüller, C.; Kuchler, K. Expression regulation of the yeast PDR5 ATP-binding cassette (ABC) transporter suggests a role in cellular detoxification during the exponential growth phase. FEBS Lett. 2004, 559, 111–117. [Google Scholar] [CrossRef]
- Miyahara, K.; Mizunuma, M.; Hirata, D.; Tsuchiya, E.; Miyakawa, T. The involvement of the Saccharomyces cerevisiae multidrug resistance transporters Pdr5p and Snq2p in cation resistance. FEBS Lett. 1996, 399, 317–320. [Google Scholar] [CrossRef]
- Blazquez, A.G.; Briz, O.; Romero, M.R.; Rosales, R.; Monte, M.J.; Vaquero, J.; Macias, R.I.; Cassio, D.; Marin, J.J. Characterization of the role of ABCG2 as a bile acid transporter in liver and placenta. Mol. Pharmacol. 2012, 81, 273–283. [Google Scholar] [CrossRef]
- Ling, H.; Chen, B.; Kang, A.; Lee, J.M.; Chang, M.W. Transcriptome response to alkane biofuels in Saccharomyces cerevisiae: Identification of efflux pumps involved in alkane tolerance. Biotechnol. Biofuels 2013, 6, 95. [Google Scholar] [CrossRef]
- Watanabe, M.; Mizoguchi, H.; Nishimura, A. Disruption of the ABC transporter genes PDR5, YOR1, and SNQ2, and their participation in improved fermentative activity of a sake yeast mutant showing pleiotropic drug resistance. J. Biosci. Bioeng. 2000, 89, 569–576. [Google Scholar] [CrossRef]
Disclaimer/Publisher’s Note: The statements, opinions and data contained in all publications are solely those of the individual author(s) and contributor(s) and not of MDPI and/or the editor(s). MDPI and/or the editor(s) disclaim responsibility for any injury to people or property resulting from any ideas, methods, instructions or products referred to in the content. |
© 2024 by the authors. Licensee MDPI, Basel, Switzerland. This article is an open access article distributed under the terms and conditions of the Creative Commons Attribution (CC BY) license (https://creativecommons.org/licenses/by/4.0/).





