Molecular Sensomics Combined with Random Forest Model Can Reveal the Evolution of Flavor Type of Baijiu Based on Differential Markers
Abstract
1. Introduction
2. Material and Methods
2.1. Sample Collection
2.2. Analytical Reagents
2.3. Extraction, Quantification and Identification of Trace Components
2.3.1. Extraction of Trace Components by VASE [4]
2.3.2. Analytical Conditions for GC-MS
2.3.3. Isolation of Trace Components by Liquid–Liquid Extraction (LLE)
2.3.4. Screening of Trace Components by GC-O-MS
2.3.5. Odor-Specific Magnitude Estimation (Osme)
2.3.6. Identification of Trace Components
2.4. Quantification and Odor Active Value/Taste Active Value (OAV/TAV) Calculation of Trace Components
2.5. Sensory Quantitative Descriptive Analysis (SQDA)
2.6. Flavor Addition Experiments
2.7. Statistical Analysis and Statistical Methods
3. Results and Discussion
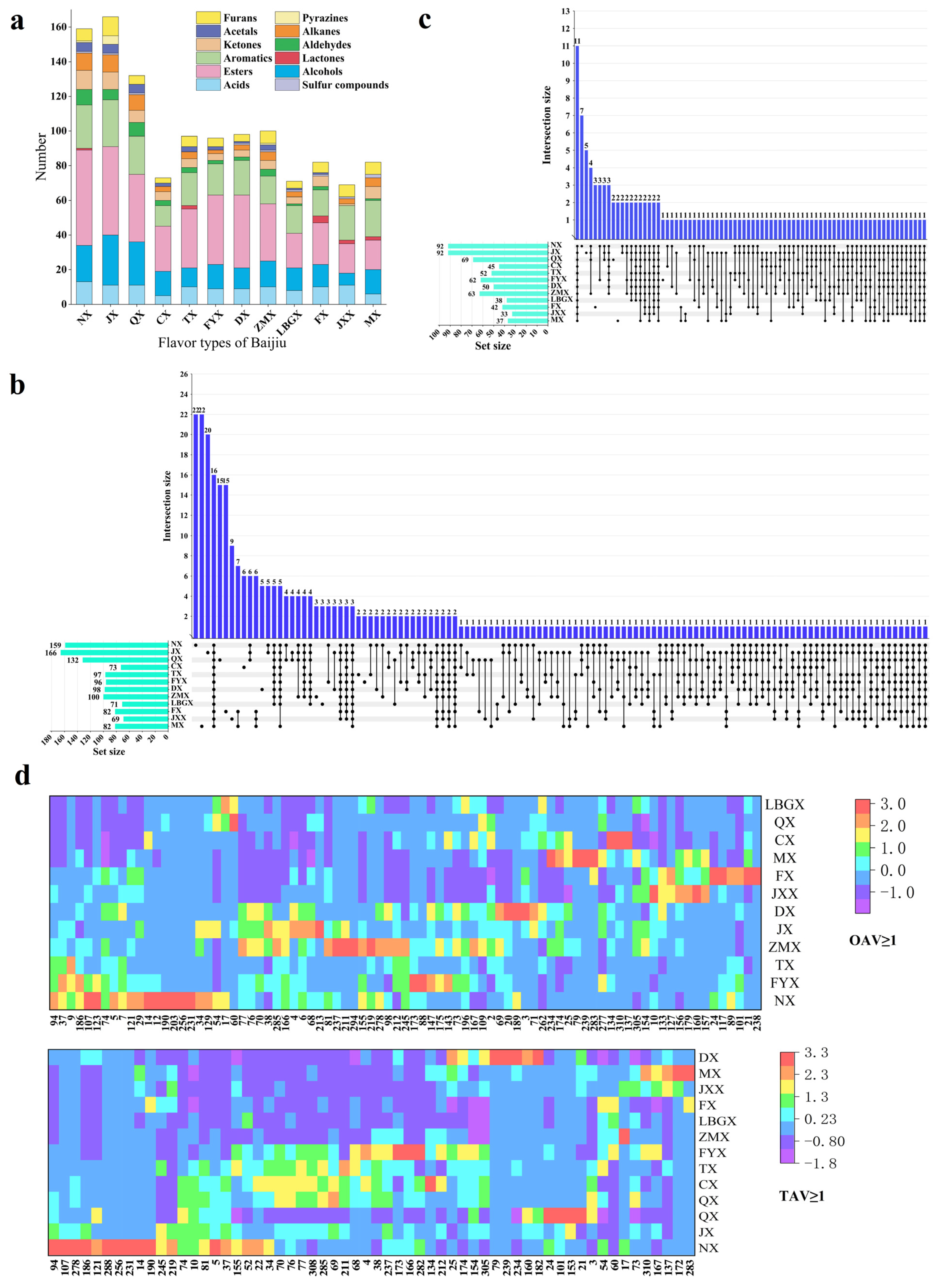
3.1. Analysis of Distribution Characteristics of Trace Components
3.2. Aroma Expression Evaluation of Trace Components
3.3. Quantification of Trace Components
3.4. OAVs and TAVs of Trace Components
3.5. SQDA on Twelve Flavor Types of BAIJIU
3.6. Correspondence Analysis on the Evolution of Baijiu Flavor Types
3.6.1. Analysis of Similarities (ANOSIM) of 12 Flavor Types of Baijiu
3.6.2. Differential Analysis on the Evolution of Baijiu Flavor Types through Machine Learning
3.7. Correlation Analysis Based on Flavor Addition Experiments
4. Conclusions
Supplementary Materials
Author Contributions
Funding
Institutional Review Board Statement
Informed Consent Statement
Data Availability Statement
Conflicts of Interest
Abbreviations
References
- Zheng, X.W.; Han, B.Z. Baijiu (白酒), chinese liquor: History, classification and manufacture. J. Ethn. Foods 2016, 3, 19–25. [Google Scholar] [CrossRef]
- Zou, F.; Ye, L.; Feng, L.; Zheng, X.W.; Huang, B.; Xia, B.; Zhang, W.J.; Chen, X.Y.; Fang, Z.G.; Sun, Y.T. Research progress on microbial diversity, evaluation and maintenance of baijiu pit mud. Food Sci. 2024, 45, 320–328. Available online: https://kns.cnki.net/kcms2/article/abstract?v=MBTPQIn9ZKFNrtSxfJtvtZ91bJIfikyTA-sMaWGky85VNwENCAApCjEPXqDPsczsc4R4WyUTh2P301GaDfA5k0GV3CcnIOxF8r9XOZV7Fw9A5YS2N9q-UADGoa1sH18AV9jpLd-tWbniNV94oQ7SMPWnPIsdoUA2yiU-x9jh39vjuZomU3OgfDvclg9KO0QN&uniplatform=NZKPT&language=CHS (accessed on 23 August 2024).
- Hou, X.B.; Lu, X.X.; Huang, H. Five sessions of baijiu appraisal fuelled chinese baijiu flavor type with continuous growth. Liquor. Mak. 2023, 50, 152–153. Available online: https://kns.cnki.net/kcms2/article/abstract?v=7P8mTOHD94Fq9cxE4vSrNZYZyaylnAx8ydufyh7lavH0-ZgPevr_rLrd6THdOEOML4o2EAZiBxsW4feoQVBZZ3MgJ92LcCeKMllh17G4bD3usiSTJR60RhKX7TpBqyWJiaLcfaEEQ3LIPq1yN7TOFg==&uniplatform=NZKPT&language=CHS (accessed on 8 April 2024).
- Hou, Y.X.; Ma, Y.C.; Huang, H.; Wu, Y.S.; Chen, H.; Zhao, D.R.; Ao, R.; Zhao, Z.G.; Zhang, C.S.; Sun, J.Y.; et al. Anchoring for the quality difference factor of strong-flavor baijiu based on sensory quantitative descriptive analysis and sorbent pen-gas chromatography-mass spectrometry. Food Ferment. Ind. 2023, 49, 255–267. [Google Scholar] [CrossRef]
- Zhang, X.J.; Meng, L.J.; Lu, Z.M.; Chai, L.J.; Wang, S.T.; Shi, J.S.; Shen, C.H.; Xu, Z.H. Identification of age-markers based on profiling of baijiu volatiles over a two-year maturation period: Case study of lu-flavor baijiu. LWT-Food Sci. Technol. 2021, 141, 110913. [Google Scholar] [CrossRef]
- Huang, H.; Wu, Y.; Chen, H.; Hou, Y.; Wang, J.; Hong, J.; Zhao, D.; Sun, J.; Huang, M.; Sun, B. Huang and B. G. Sun. Identification of regionalmarkers based on the flavor molecular matrix analysis of sauce-aroma style baijiu. J. Sci. Food Agric. 2023, 103, 7434–7444. [Google Scholar] [CrossRef]
- Somerfield, P.J.; Clarke, K.R.; Gorley, R.N. A generalised analysis of similarities (anosim) statistic for designs with ordered factors. Austral Ecol. 2021, 46, 901–910. [Google Scholar] [CrossRef]
- Niu, Y.; Zhu, Q.; Xiao, Z. Characterization of perceptual interactions among ester aroma compounds found in chinese moutai baijiu by gas chromatography-olfactometry, odor intensity, olfactory threshold and odor activity value. Food Res. Int. 2020, 131, 108986. [Google Scholar] [CrossRef]
- He, Y.; Liu, Z.; Qian, M.; Yu, X.; Xu, Y.; Chen, S. Unraveling the chemosensory characteristics of strong-aroma type baijiu from different regions using comprehensive two-dimensional gas chromatography–time-of-flight mass spectrometry and descriptive sensory analysis. Food Chem. 2020, 331, 127335. [Google Scholar] [CrossRef]
- Lytra, G.; Tempere, S.; Marchand, S.; de Revel, G.; Barbe, J.-C. How do esters and dimethyl sulphide concentrations affect fruity aroma perception of red wine? Demonstration by dynamic sensory profile evaluation. Food Chem. 2016, 194, 196–200. [Google Scholar] [CrossRef]
- Liu, L.; Yang, H.; Jin, X.; Zhang, Y.; Yan, Z.; Qi, Y.; Xu, C. Effect of different liquor storage containers on flavor substances of feng flavor baijiu. Food Sci. 2022, 43, 285–293. Available online: https://kns.cnki.net/kcms2/article/abstract?v=j14_WWxyq7LJQacnNVZ4zZJq4CVS1P8VpPdqzyYUFeLgDldk_hZemUWHBF3LdKj-dVwaipmJed-LktRueuLcKbhs67838UyIxWYLS98CS3sYCBYAz7XcskK8N2kcQ9Ur&uniplatform=NZKPT&language=CHS (accessed on 23 August 2024).
- Hong, J.; Huang, H.; Zhao, D.; Sun, J.; Huang, M.; Sun, X.; Sun, B.G. Investigation on the key factors associated with flavor quality in northern strong aroma type of baijiu by flavor matrix. Food Chem. 2023, 426, 136576–136586. [Google Scholar] [CrossRef] [PubMed]
- Yan, Y.; Chen, S.; Nie, Y.; Xu, Y. Characterization of volatile sulfur compounds in soy sauce aroma type baijiu and changes during fermentation by gc × gc-tofms, organoleptic impact evaluation, and multivariate data analysis. Food Res. Int. 2020, 131, 109043. [Google Scholar] [CrossRef] [PubMed]
- Wang, Z.; Wang, Y.; Zhu, T.; Wang, J.; Huang, M.; Wei, J.; Ye, H.; Wu, J.; Zhang, J.; Meng, N. Characterization of the key odorants and their content variation in niulanshan baijiu with different storage years using flavor sensory omics analysis. Food Chem. 2022, 376, 131851. [Google Scholar] [CrossRef] [PubMed]
- Wang, P.; Kan, Q.; Yang, L.; Huang, W.; Wen, L.; Fu, J.; Liu, Z.; Lan, Y.; Huang, Q.; Ho, C.-T.; et al. Characterization of the key aroma compounds in soy sauce by gas chromatography-mass spectrometry-olfactometry, headspace-gas chromatography-ion mobility spectrometry, odor activity value, and aroma recombination and omission analysis. Food Chem. 2023, 419, 135995. [Google Scholar] [CrossRef]
- Wang, L.; Zhu, L.; Zheng, F.; Zhang, F.; Shen, C.; Gao, X.; Sun, B.; Huang, M.; Li, H.; Chen, F. Determination and comparison of flavor (retronasal) threshold values of 19 flavor compounds in baijiu. J. Food Sci. 2021, 86, 2061–2074. [Google Scholar] [CrossRef] [PubMed]
- Huang, H.; Chen, H.; Wu, Y.S.; Hong, J.X.; Chen, Y.Y.; Wang, S.; Sun, Y.; Zhao, D.R. Non-targeted identification of age markers of north category strong flavor baijiu. J. Food Saf. Qual. 2023, 14, 171–182. [Google Scholar] [CrossRef]
- Gemert, L.J.V. Compilation of Compound Flavour Threshold Values, 2nd ed.; Science Press: Beijing, China, 2015. [Google Scholar]
- Niu, Y.W.; Li, W.H.; Xiao, Z.B. Research progress on analysis of flavor compounds in baijiu. J. Food Sci. Technol. 2021, 39, 23–31. Available online: https://kns.cnki.net/kcms2/article/abstract?v=6TwuVQQ8bf_UJMFzt5BcirQdlwhph5tKU90dJciXInj3JxrC4X3CxiOa_mhlatYSLsbeAHJms31lnMs1Z1EPCmfnN8QDx4l4AnN56BgBAJEstYMzFNQI2JfMDYGLf5oZ5_iqm8kVGUlOamjre66Necowh1F-DUj_fGQmwSXJeAdUILKMNacvIBCUGZ01U4IBPjIq02TEQrk=&uniplatform=NZKPT&language=CHS (accessed on 23 August 2024).
- Xiao, Z.; Yu, D.; Niu, Y.; Ma, N.; Zhu, J. Journal. Characterization of different aroma-types of chinese liquors based on their aroma profile by gas chromatography–mass spectrometry and sensory evaluation. Flavour Fragr. J. 2016, 31, 217–227. [Google Scholar] [CrossRef]
- Wang, Z.; Hao, W.J.; Wei, J.W.; Huang, M.Q.; Zeng, X.A.; Wang, Y.; Wu, J.H.; Chen, B.R. Unveiling innovation in aroma attribute evaluation of niulanshan baijiu: An advanced exploration of two different processing methods via food sensory omics and penalty analysis. Food Chem. X 2023, 19, 100852. [Google Scholar] [CrossRef]
- Ding, L.J.; Tang, Y.; Zhao, Y.X.; Xun, D.; Wang, T.; Guo, L.; Wang, R. Research status of important esters in baijiu and their sources. Liquor.-Mak. Sci. Technol. 2024, 3, 91–100. [Google Scholar] [CrossRef]
- Xu, Y.; Wu, Q.; Fang, W.-L.; Zhu, B.-F. The discovery & verification of the production pathway of tetramethylpyrazine(ttmp) in chiese liquor. Liquor.-Mak. Sci. Technol. 2011, 32, 37–40. [Google Scholar] [CrossRef]
- Zhang, M.; Tian, Z.; Wei, J.P.; Yue, T.L. Analysis of volatile flavor compounds in 6 flavor types of baijiu based on gas chromatography-ion mobility spectrometry and solid phase microextraction-gas chromatography-mass spectrometry. J. Food Saf. Qual. 2023, 14, 226–235. [Google Scholar] [CrossRef]
- Yu, J.Y.; Liu, G.L.; Bai, W.D.; Fei, Y.T.; Ai, L.Z.; Yu, J.S.; Wang, L.C. Research progress on rice-flavor baijiu. China Brew. 2021, 40, 29–32. Available online: https://kns.cnki.net/kcms2/article/abstract?v=MBTPQIn9ZKE6rjLmVTnx0wlwls9B1aXqTGZl79g0z-Dn73V7K7iZYojn_HtU1J2Hvh5c0ssyjM1TecwAWw_th01HnerT7TtK5r7SboJzleOYLNGKXFYzLAb1GrItVsZOHRmsewUICpt1vIlEzkGoo0Yrli6mTdtp7xxgSjQyAh4EuppdftJL1pcjQFSc5hCdrF1EaWyL_ZI=&uniplatform=NZKPT&language=CHS (accessed on 23 August 2024).
- Tang, P.; Shan, Q.; Wang, L.; Wang, F.; Li, C.W.; Lu, J. A review of research methods in baijiu flavor chemistry and recent progress in the flavor chemistry of maotai-flavored baijiu. Food Sci. 2020, 41, 315–324. Available online: https://link.cnki.net/urlid/11.2206.TS.20191115.1342.012 (accessed on 23 August 2024).
- Miao, K.C.; Zhang, M.M.; Zhao, Q.Z.; Lv, Z.Y.; Lv, X.F.; Ren, G.H. Influence of mixed application of functional fuqu on the production of zhimaxiang baijiu. Liquor.-Mak. Sci. Technol. 2024, 7, 74–82. [Google Scholar]
- Yang, S.; Luo, Y.H.; Zhang, J.; Hou, R. Simultaneous determination of 12 kinds of pyrazine compounds in different vintages of maotai-flavor baijiu by high performance liquid chromatography. J. Food Saf. Qual. 2024, 15, 220–229. [Google Scholar] [CrossRef]
- Chen, H.; Hou, Y.X.; Huang, H.; Sun, Y.; Wu, Y.S.; Hong, J.X.; Zhao, D.R.; Sun, J.Y.; Huang, M.Q.; Sun, B.G. Anchoring of quality variance factors and uncovering its influence on the flavor quality of bcsgb during aging process of sun-exposure. Int. J. Food Prop. 2023, 26, 3445–3464. [Google Scholar] [CrossRef]
- Yu, Y.; Nie, Y.; Chen, S.; Xu, Y. Characterization of the dynamic retronasal aroma perception and oral aroma release of baijiu by progressive profiling and an intra-oral spme combined with gc * gc-tofms method. Food Chem. 2023, 405, 134854. [Google Scholar] [CrossRef]
- Wang, N.X.X.; Li, X.; Huang, Y.L.; Wang, Y.L.; Lai, H.M.; Yang, M.L.; Tang, C.W.; Ge, L.H.; Zhao, N. Advances in the application of machine learning to microbial structure and quality control of traditional fermented foods. Sci. Technol. Food Ind. 2023, 45, 360–367. [Google Scholar] [CrossRef]
- Wang, Y.T.; Ren, H.B.; Liang, W.Y.; Jin, X.; Yuan, Q.; Liu, Z.R.; Chen, D.M.; Zhang, Y.H. A novel approach to temperature-dependent thermal processing authentication for milk by infrared spectroscopy coupled with machine learning. J. Food Eng. 2021, 311, 110740. [Google Scholar] [CrossRef]
- Guo, X.L.; Gao, X.G.; Jia, J.; He, X.L. Identification of coffee flavor by gc-ims. Anal. Instrum. 2021, 6, 16–21. Available online: https://kns.cnki.net/kcms2/article/abstract?v=b4E8SuETvlLlk5-Dlhq7r0i-5Irm-gJxwoGUvAZnyKc5MPROhJnYCBYxTeQHpEKRDv0H1xjP-npaB7GKLuIT6W04Gre4-I9lKhYf5zIK5oHxlFDy-rdZelARBYMjjbiKefPR_T4r3u4=&uniplatform=NZKPT&language=CHS (accessed on 23 August 2024).
- Zhou, R.; Yuan, Q.; Jin, X.Y.; Zhang, Y.; Chen, M.B.; Fang, S.L. Analysis of aroma components of strong-sauce-flavor aged baijiu. China Brew. 2020, 39, 137–143. Available online: https://kns.cnki.net/kcms2/article/abstract?v=6TwuVQQ8bf-CO6olU84NNrlIYbCFeemWMkboMHkFV-uf7Fu0c7fSKC7jLAYyN0agFkMOyYK-BHhMU5OH62qHuDP19OPTCO8xyMoSD4fcXw0fnGsD72MMvnGvvPb0grX0qqTPIyn6hOt4k5iuNNVCs6ITjqHcSgDtsO0wAmcIy-JeZNj2bbmL24ClsW0bvs5xjO_w2isqSvc=&uniplatform=NZKPT&language=CHS (accessed on 23 August 2024).
- Zhou, R.; Yuan, Q.; Xia, Y.; Zheng, Y.L.; Fang, S.L. Application of electronic nose technology in distinguishing the strong-sauce-flavor aged baijiu. China Brew. 2020, 39, 65–69. Available online: https://kns.cnki.net/kcms2/article/abstract?v=6TwuVQQ8bf8GlyqfG2nPJGspFDxoXw-zFNjw5mgvMYcBJder5jc0YYP0NiXoFSFSGtFB9kjlgzbGuHL_h2X4SCM3arxjZGiTJs0HWfXGXLeqYFfOEO85gf13scor4BDYCsNNCiC5Kc02Xtk1He_Wqo8Iu5nbG8CgMY6RLBOm36u7omNQdVd8WlrtR6g75uQbeUU79sJpFyc=&uniplatform=NZKPT&language=CHS (accessed on 23 August 2024).
- Li, T.; Wang, J.; Xu, B.Z.; Sun, H.B.; Liu, H.Q.; Wang, D.Q.; Shen, Y.; Wu, J.H.; Zhang, J.L.; Huang, M.Q.; et al. Comparative analysis of the differences among langya flavor baijiu and strong and soy sauce flavor baijiu by targeted flavor analysis. J. Food Compost. Anal. 2023, 122, 105479. [Google Scholar] [CrossRef]
- Li, Q.S.; Fan, H.Y. Discussion on the origin of flavoring substances and healthcare substances in dongjiu. Liquor.-Mak. Sci. Technol. 2020, 6, 125–130. [Google Scholar] [CrossRef]
- Li, T.Y.; Li, W.P.; Tian, L.X.; Liu, Z.J.; Guo, Z.; Hou, Q.C. Quality difference of twelve flavor types baijiu of china based on bionics technology. China Brew. 2022, 41, 39–44. Available online: https://kns.cnki.net/kcms2/article/abstract?v=b4E8SuETvlIYQhIfFOx0EpG11f1E-rzxNvQ_3ZGYZ315xrnO57lr2_CEfMp1v2OOTtxrZkAYHouJ6iUd6pefYyWeSy8r-Tu2APTBdOSFLceFNMZGw22WONGielHFJtMITXlpRGZdcYA=&uniplatform=NZKPT&language=CHS (accessed on 23 August 2024).
- Wu, S.W.; Lin, P.; Ye, Z.H.; Cai, S.; Li, Q.H. Construction of flavor wheel of te-flavor baijiu and description of typical sensory characteristics. China Brew. 2021, 40, 148–153. Available online: https://kns.cnki.net/kcms2/article/abstract?v=b4E8SuETvlKbdz9rFlVTJYo3XSSo7KoU0njg5XbJFNL9mmptYMXn0MunA-1lWmIEozGBpuc3W9J2sma245t1RXIYK0x8UKcuQp3VqOUyMUm4mN9k_krp6kik-Ec1Oc7oSq1oY6z-StY=&uniplatform=NZKPT&language=CHS (accessed on 23 August 2024).
- Hu, J.H.; Hu, J.X.; Chen, Y.Q.; Xia, J.; He, M.C.; Zhang, J.J.; Xu, Z.P.; Han, X.L. Summary of the development of feng-flavor baijiu. Liquor Mak. 2023, 50, 11–18. Available online: https://kns.cnki.net/kcms2/article/abstract?v=b4E8SuETvlKiKgTtJD4HwjGtEFBU0JEfUqirkjLCSj68-QhScz-mCSFYBKh1P2e3EI8-tYbXHSz4iB-kwNBbf5T1WHckiOuFEoMuTXg7PVvaElTYVM-Kn7o4NyKCVzhxdmUiFQUI0tk=&uniplatform=NZKPT&language=CHS (accessed on 23 August 2024).
- Fu, G.C. Studies on relationship between content of micro components and quality of feng-flavor liquou. Liquor Mak. 2008, 6, 113–116. Available online: https://kns.cnki.net/kcms2/article/abstract?v=b4E8SuETvlJC0UOqnfVu82jHPcZJrQ5UVXoiJASE6hvapxswgHtrKRkTrXyNDwiO0MP9aD4dWs2vX5AE0t71JBNK2dv5bzd485qg5mr1pWcLwg9j9KElw7Ev57poPHyk&uniplatform=NZKPT&language=CHS (accessed on 23 August 2024).
- Gao, C.Q. Typical technological characteristics of sesame flavor baijiu: A review. Liquor Mak. 2022, 49, 3–15. Available online: https://kns.cnki.net/kcms2/article/abstract?v=6TwuVQQ8bf9hKLkdUlv4yRaDu69GGVAvlQSgdgKQYxufnoBv_4cwOVb-1yhEh0JDTMRE7bnk_-bFj8k7NT2rKkEeFmNG5BanQlWNJxW5nvRktOKuihTDrnpvraw518Ol614sjJoRi5vuBB5KjazX9C8v3bU42ubkwnZBgAQVP15r2Fo3VeydeZ7xrQyvdS2kGs6JiSndIBw=&uniplatform=NZKPT&language=CHS (accessed on 23 August 2024).
- Fan, H.Y.; Fan, W.L.; Xu, Y. Characetrization of volatile aroma components in chinese chixiang aroma type liquor by gc-o and gc-ms. Food Ferment. Ind. 2015, 41, 147–152. [Google Scholar] [CrossRef]
- Zeng, X.A.; Zhang, B.S.; Yu, S.J. A study on the typical fragrane components of chi-xiang style rice wine. J. South China Univ. Technol. (Nat. Sci. Ed.) 2001, 29, 93–95. Available online: https://kns.cnki.net/kcms2/article/abstract?v=7P8mTOHD94HTABLRbQxNYNnGPGNKAbDjCyxuwVGOYiGDkKJYakyH1Du7WSnuX9TA665e5yiLjk9Fix281zdYv-_mvruqn_QLL_SsH7MgTkt2RvTrrpPK43oxEIMH2JSC&uniplatform=NZKPT&language=CHS (accessed on 23 August 2024).
- Shen, Y.F. Complete Book of Baijiu Production Technology; China Light Industry Press Ltd.: Beijing, China, 1998. [Google Scholar]
- Chang, Y.T.; Luo, Y.J.; Qian, C.J.; Yang, Y.T.; Shi, X.M. Analysis of relationship between flavor and quality of fuyu flavor baijiu by two comprehensive dimensional gas chromatography-mass spectrometry. J. Food Sci. Technol. China 2019, 37, 64–93. [Google Scholar] [CrossRef]
- Chen, Y.C.; Mao, J.; Zhou, Z.L.; Zhan, S.Q.; Wang, W.M. Research progress on brewing technology and flavor of fuyu-flavor baijiu. China Brew. 2024, 43, 1–6. Available online: https://kns.cnki.net/kcms2/article/abstract?v=6TwuVQQ8bf-Iulk_iB_NE7dpb9nSzz8u877jrmMaxAqpcawPsnLJuOnOm6Ee0BJyK-GQqpYpssfNePHIUs9vNGf7Zo4j4qjiV0VtSWFveXasczq7471JBlIZAwxUNfb2xtuns7PJuMlKuJN8DBXlWjv00FmhN7Y5oYMtusFZwwX_ljevd2m7jXm3_Ag9Q_1J&uniplatform=NZKPT&language=CHS (accessed on 23 August 2024).
- Zhang, W.; Mou, F.Y.; Chen, M.; Dong, X.Y.; Chang, X.; Fang, S.L.; Chen, M.B. Research progress on propionic acid bacteria and application in baijiu brewing. China Brew. 2024, 43, 1–6. Available online: https://kns.cnki.net/kcms2/article/abstract?v=_dQyPpHgqRv77x_FMVNqqT_XjaII7RW19HnNke_6kvTiox1pTPO9uOshMt_ah_7dBZApdSOR9XPER_KVArJpgVEE8ify-nDvgoa4C6PNOWKNDHgIhCYDlw1LUt43igrMkpl45ThDr5lc4focpLnGLqbfpANw-LanCgDq3BSYj8iBpWMFifkF1zeMK2VeZT0Fxliwn1I9sGE=&uniplatform=NZKPT&language=CHS (accessed on 23 August 2024).
- Yu, H.Y.; Xie, T.; Xie, J.R.; Ai, L.Z.; Tian, H.X. Characterization of key aroma compounds in chinese rice wine using gas chromatography-mass spectrometry and gas chromatography-olfactometry. Food Chem. 2019, 293, 8–14. [Google Scholar] [CrossRef]
- Ye, L.; Chen, S.Q.; Yin, H.; Ding, Z.Y.; Zheng, X.W.; Zhao, H.; Yu, B.; Jin, X.Q. Relationship between flavor and quality of fuyu flavor baijiu and its flavor source. China Brew. 2023, 42, 1–6. Available online: https://kns.cnki.net/kcms2/article/abstract?v=_dQyPpHgqRtUJ3e0VHtMvDooVhcgeQa9deY5F2lAYkZWvy3fPMX6VRgWKxa9OV9p8_uE3KaZlc2UZnmFQdaRodf-ZwdxfJZn4yB48h1uAvsVN9P3ayw-A2PzZ2hN-dNkdTag4Ca6v4VrExfoh7HMy3ejPVn68tM99HUbASv1NbIhXPXQDR77M8pSIrN8hgYqawH4LiUWE64=&uniplatform=NZKPT&language=CHS (accessed on 23 August 2024).
- Chen, P.P.; Liu, Y.; Wu, J.H.; Yu, B.; Zhao, H.; Huang, M.Q.; Zheng, F.P. Sensory-directed decoding of key aroma compounds from jiugui-series baijiu, the representative of fuyu-flavor-type baijiu (fftb). J. Food Compost. Anal. 2022, 114, 104799. [Google Scholar] [CrossRef]
- Zhen, S.X.; Wei, D.J.; Fan, Z.; Pan, H. Analysis of volatile aroma components of tianlongquan rice-flavor liquors by headspace solid phase microextraction-gas chromatography mass spectrometry. Liquor Mak. 2021, 48, 55–60. Available online: https://kns.cnki.net/kcms2/article/abstract?v=WOgJpqC0z4aLmhkY_WOO2qxyDGaGJxrtO_r9GUDKc5RoPw6rfnBwDguzrrNSLB1xG7_7eZJschC8A2A1sn6dRFTEhJEqUqKZH4VHJ6TTxNfYi12fkpGt2NIogzwaVrsaUlw_gsfTyoqQQIpnjWL7Y1NKYJJ8Zaai&uniplatform=NZKPT&language=CHS (accessed on 23 August 2024).




| No. | Abbreviation | Flavor Types | Ethanol Concentration/%v/v |
|---|---|---|---|
| 1 | NX | nongxiangxing | 52 |
| 2 | NX | nongxiangxing | 39 |
| 3 | NX | nongxiangxing | 52 |
| 4 | NX | nongxiangxing | 52 |
| 5 | NX | nongxiangxing | 42 |
| 6 | JX | jiangxiangxing | 53 |
| 7 | JX | jiangxiangxing | 53 |
| 8 | JX | jiangxiangxing | 53 |
| 9 | JX | jiangxiangxing | 53 |
| 10 | JX | jiangxiangxing | 46 |
| 11 | QX | qingxiangxing | 53 |
| 12 | QX | qingxiangxing | 53 |
| 13 | QX | qingxiangxing | 52 |
| 14 | CX | chixiangxing | 53 |
| 15 | TX | texiangxing | 52 |
| 16 | FYX | fuyuxiangxing | 54 |
| 17 | DX | dongxiangxing | 54 |
| 18 | ZMX | zhimaxiangxing | 53 |
| 19 | LBGX | laobaiganxiangxing | 67 |
| 20 | FX | fengxiangxing | 52 |
| 21 | JXX | jianxiangxing | 42 |
| 22 | MX | mixiangxing | 52 |
Disclaimer/Publisher’s Note: The statements, opinions and data contained in all publications are solely those of the individual author(s) and contributor(s) and not of MDPI and/or the editor(s). MDPI and/or the editor(s) disclaim responsibility for any injury to people or property resulting from any ideas, methods, instructions or products referred to in the content. |
© 2024 by the authors. Licensee MDPI, Basel, Switzerland. This article is an open access article distributed under the terms and conditions of the Creative Commons Attribution (CC BY) license (https://creativecommons.org/licenses/by/4.0/).
Share and Cite
Huang, H.; Chen, Y.; Hou, Y.; Hong, J.; Chen, H.; Zhao, D.; Wu, J.; Li, J.; Sun, J.; Sun, X.; et al. Molecular Sensomics Combined with Random Forest Model Can Reveal the Evolution of Flavor Type of Baijiu Based on Differential Markers. Foods 2024, 13, 3034. https://doi.org/10.3390/foods13193034
Huang H, Chen Y, Hou Y, Hong J, Chen H, Zhao D, Wu J, Li J, Sun J, Sun X, et al. Molecular Sensomics Combined with Random Forest Model Can Reveal the Evolution of Flavor Type of Baijiu Based on Differential Markers. Foods. 2024; 13(19):3034. https://doi.org/10.3390/foods13193034
Chicago/Turabian StyleHuang, He, Yiyuan Chen, Yaxin Hou, Jiaxin Hong, Hao Chen, Dongrui Zhao, Jihong Wu, Jinchen Li, Jinyuan Sun, Xiaotao Sun, and et al. 2024. "Molecular Sensomics Combined with Random Forest Model Can Reveal the Evolution of Flavor Type of Baijiu Based on Differential Markers" Foods 13, no. 19: 3034. https://doi.org/10.3390/foods13193034
APA StyleHuang, H., Chen, Y., Hou, Y., Hong, J., Chen, H., Zhao, D., Wu, J., Li, J., Sun, J., Sun, X., Huang, M., & Sun, B. (2024). Molecular Sensomics Combined with Random Forest Model Can Reveal the Evolution of Flavor Type of Baijiu Based on Differential Markers. Foods, 13(19), 3034. https://doi.org/10.3390/foods13193034

