Anti-Type II Diabetic Effects of Coix Seed Prolamin Hydrolysates: Physiological and Transcriptomic Analyses
Abstract
1. Introduction
2. Materials and Methods
2.1. Materials and Main Reagents
2.2. Preparation of CHPs
2.3. Design of the Experimental Animal
2.4. Oral Glucose Tolerance Test (OGTT)
2.5. Serum Biochemical Analysis
2.6. Assessment of Insulin Resistance and Islet Cell Function
2.7. Histology Analysis of the Liver and Pancreas
2.8. Transcriptomic Analysis of Mouse Liver under CHP Intervention
2.8.1. RNA Extraction, Library Construction, and Sequencing
2.8.2. Quality Control and Standardised Analysis of Sequencing Data
2.8.3. Screening for Differential Genes
2.8.4. Gene Ontology (GO) and Kyoto Encyclopaedia of Genomes (KEGG) Enrichment Analysis
2.9. Statistical Analysis
3. Results
3.1. Effect of CHPs on Body Weight and Organ Index in Mice
3.2. Effect of CHPs on Glucose Management in Mice
3.3. Effect of CHPs on Insulin Sensitivity in Mice
3.4. Effect of CHPs on Serum Lipid Metabolism, ALT, AST, AIP, CRI-I and CRI-II in Mice
3.5. Histopathology of the Liver and Pancreas
3.6. Transcriptomic Analysis of Mouse Liver
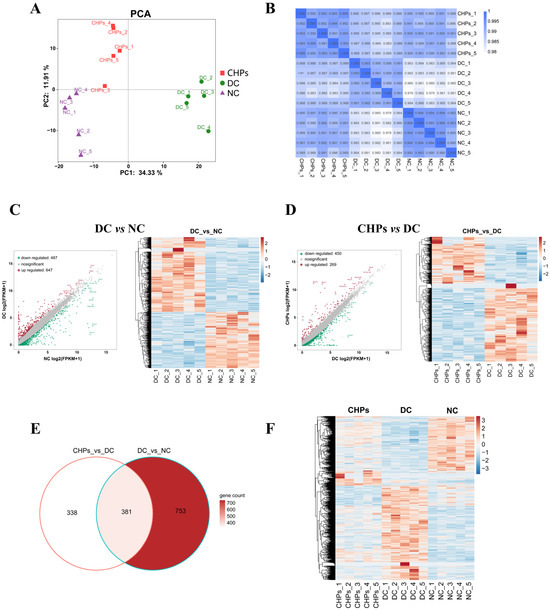
3.6.1. Acquisition and Processing of Data
3.6.2. Differential Gene Expression in NC, DC, and CHP Groups
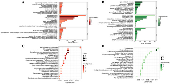
3.6.3. GO and KEGG Analysis
3.6.4. Analysis of Relevant Differentially Expressed Genes in the Insulin Signalling Pathway
4. Discussion
5. Conclusions
Author Contributions
Funding
Institutional Review Board Statement
Informed Consent Statement
Data Availability Statement
Conflicts of Interest
References
- Naseri, K.; Saadati, S.; Sadeghi, A.; Asbaghi, O.; Ghaemi, F.; Zafarani, F.; Li, H.B.; Gan, R.Y. The Efficacy of Ginseng (Panax) on Human Prediabetes and Type 2 Diabetes Mellitus: A Systematic Review and Meta-Analysis. Nutrients 2022, 14, 2401. [Google Scholar] [CrossRef] [PubMed]
- Chen, X.; Chen, X.; Wang, Y.S. Preventive and therapeutic effect of total flavonoid extract from vine tea on mice with prediabetes. Food Sci. 2019, 40, 137–142. [Google Scholar] [CrossRef]
- Hekmat-Ardakani, A.; Morshed-Behbahani, B.; Rahimi-Ardabili, H.; Ayati, M.H.; Namazi, N. The effects of dietary supplements and natural products targeting glucose levels: An overview. Crit. Rev. Food Sci. Nutr. 2023, 63, 6138–6167. [Google Scholar] [CrossRef] [PubMed]
- Cheng, J.; Li, J.; Xiong, R.G.; Wu, S.X.; Xu, X.Y.; Tang, G.Y.; Huang, S.Y.; Zhou, D.D.; Li, H.B.; Feng, Y.; et al. Effects and mechanisms of anti-diabetic dietary natural products: An updated review. Food Fun. 2024, 15, 1758–1778. [Google Scholar] [CrossRef] [PubMed]
- Huda, M.N.; Li, X.; Jahan, T.; He, Y.; Guan, C.; Zhang, K.; Zhou, M. Acceleration of the genetic gain for nutraceutical improvement of adlay (Coix L.) through genomic approaches: Current status and future prospects. Food Rev. Int. 2023, 39, 5377–5401. [Google Scholar] [CrossRef]
- Liu, X.; Yang, Y.J.; Wang, Z.W. Structure characteristics of Coix seeds prolamins and physicochemical and mechanical properties of their films. J. Cereal Sci. 2018, 79, 233–239. [Google Scholar] [CrossRef]
- Watanabe, M.; Kato, M.; Ayugase, J. Anti-diabetic effects of adlay protein in type 2 diabetic db/db mice. Food Sci. Technol. Res. 2012, 18, 383–390. [Google Scholar] [CrossRef]
- Li, Z.M.; Zhang, S.; Bai, L.; Tang, H.C.; Zhang, G.F.; Zhang, J.Y.; Meng, W.H.; Zhang, D.J. Flexible processing technology of coix seed prolamins by combined heat-ultrasound: Effects on their enzymatic hydrolysis characteristics and the hypoglycemic activities of derived peptides. Ultrason. Sonochem. 2023, 98, 106526. [Google Scholar] [CrossRef]
- Li, Z.M.; Zhang, S.; Meng, W.H.; Zhang, J.Y.; Zhang, D.J. Screening and Activity Analysis of α-Glucosidase Inhibitory Peptides Derived from Coix Seed Prolamins Using Bioinformatics and Molecular Docking. Foods 2023, 12, 3970. [Google Scholar] [CrossRef]
- Zhang, S.; Li, Z.M.; Feng, Y.C.; Yu, S.B.; Li, Z.J.; Zhang, D.J.; Wang, C.Y. DPP-IV Inhibitory Peptides from Coix Seed Prolamins: Release, Identification, and Analysis of the Interaction between Key Residues and Enzyme Domains. J. Agric. Food Chem. 2023, 71, 14575–14592. [Google Scholar] [CrossRef]
- Zhang, S.; Li, Z.M.; Feng, Y.C.; Wang, C.Y.; Zhang, D.J. Processing Enhances Coix Seed Prolamins Structure and Releases Functional Peptides after Digestion: In Silico and In Vitro Studies. Foods 2023, 12, 2500. [Google Scholar] [CrossRef] [PubMed]
- Nakagawa, T.; Johnson, R.J.; Andres-Hernando, A.; Roncal-Jimenez, C.; Sanchez-Lozada, L.G.; Tolan, D.R.; Lanaspa, M.A. Fructose production and metabolism in the kidney. J. Am. Soc. Nephrol. 2020, 31, 898–906. [Google Scholar] [CrossRef] [PubMed]
- Jarukamjorn, K.; Chatuphonprasert, W.; Jearapong, N.; Punvittayagul, C.; Wongpoomchai, R. Tetrahydrocurcumin attenuates phase I metabolizing enzyme-triggered oxidative stress in mice fed a high-fat and high-fructose diet. J. Funct. Foods. 2019, 55, 117–125. [Google Scholar] [CrossRef]
- Andres-Hernando, A.; Orlicky, D.J.; Kuwabara, M.; Ishimoto, T.; Nakagawa, T.; Johnson, R.J.; Lanaspa, M.A. Deletion of fructokinase in the liver or in the intestine reveals differential effects on sugar-induced metabolic dysfunction. Cell Metab. 2020, 32, 117–127. [Google Scholar] [CrossRef] [PubMed]
- Trusov, N.V.; Shipelin, V.A.; Mzhelskaya, K.V.; Shumakova, A.A.; Timonin, A.N.; Riger, N.A.; Apryatin, S.A.; Gmoshinski, I.V. Effect of resveratrol on behavioral, biochemical, and immunological parameters of DBA/2J and tetrahybrid DBCB mice receiving diet with excess fat and fructose. J. Nutr. Biochem. 2021, 88, 108527. [Google Scholar] [CrossRef] [PubMed]
- Zhu, X.A.; Qiu, Z.R.; Ouyang, W.; Miao, J.Y.; Xiong, P.; Mao, D.B.; Feng, K.L.; Li, M.X.; Luo, M.N.; Xiao, H.; et al. Hepatic transcriptome and proteome analyses provide new insights into the regulator mechanism of dietary avicularin in diabetic mice. Food Res. Int. 2019, 125, 108570. [Google Scholar] [CrossRef] [PubMed]
- Li, Y.L.; Chen, D.; Zhang, F.; Li, Y.P.; Ma, Y.G.; Zhao, S.L.; Chen, C.Y.; Wang, X.S.; Liu, J. Preventive effect of pressed degreased walnut meal extracts on T2DM rats by regulating glucolipid metabolism and modulating gut bacteria flora. J. Funct. Foods. 2020, 64, 103694. [Google Scholar] [CrossRef]
- Feillet-Coudray, C.; Fouret, G.; Vigor, C.; Bonafos, B.; Jover, B.; Blachnio-Zabielska, A.; Rieusset, J.; Casas, F.; Gaillet, S.; Landrier, J.F.; et al. Long-term measures of dyslipidemia, inflammation, and oxidative stress in rats fed a high-fat/high-fructose diet. Lipids. 2019, 54, 81–97. [Google Scholar] [CrossRef] [PubMed]
- Khlifi, R.; Dhaouefi, Z.; Toumia, I.B.; Lahmar, A.; Sioud, F.; Bouhajeb, R.; Bellalah, A.; Chekir-Ghedira, L. Erica multiflora extract rich in quercetin-3-O-glucoside and kaempferol-3-O-glucoside alleviates high fat and fructose diet-induced fatty liver disease by modulating metabolic and inflammatory pathways in Wistar rats. J. Nutr. Biochem. 2020, 86, 108490. [Google Scholar] [CrossRef]
- Xu, X.; Li, R.; Chen, G.; Hoopes, S.L.; Zeldin, D.C.; Wang, D.W. The role of cytochrome P450 epoxygenases, soluble epoxide hydrolase, and epoxyeicosatrienoic acids in metabolic diseases. Adv. Nutr. 2016, 7, 1122–1128. [Google Scholar] [CrossRef]
- Maximos, S.; Chamoun, M.; Gravel, S.; Turgeon, J.; Michaud, V. Tissue specific modulation of cyp2c and cyp3a mRNA levels and activities by diet-induced obesity in mice: The impact of type 2 diabetes on drug metabolizing enzymes in liver and extra-hepatic tissues. Pharmaceutics 2017, 9, 40. [Google Scholar] [CrossRef]
- Tan, Y.; Tan, S.; Ren, T.; Yu, L.; Li, P.; Xie, G.; Chen, C.; Yuan, M.; Xu, Q.; Chen, Z. Transcriptomics Reveals the Mechanism of Rosa roxburghii Tratt Ellagitannin in Improving Hepatic Lipid Metabolism Disorder in db/db Mice. Nutrients 2023, 15, 4187. [Google Scholar] [CrossRef] [PubMed]
- Huang, Z.; Liu, Y.; Liu, X.; Chen, K.; Xiong, W.; Qiu, Y.; He, X.; Liu, B.; Zeng, F. Sanghuangporus vaninii mixture ameliorated type 2 diabetes mellitus and altered intestinal microbiota in mice. Food Funct. 2022, 13, 11758–11769. [Google Scholar] [CrossRef] [PubMed]
- Park, J.E.; Kang, E.; Han, J.S. HM-chromanone attenuates TNF-α-mediated inflammation and insulin resistance by controlling JNK activation and NF-κB pathway in 3T3-L1 adipocytes. Eur. J. Pharmacol. 2022, 921, 174884. [Google Scholar] [CrossRef] [PubMed]
- Mackenzie, R.W.; Elliott, B.T. Akt/PKB activation and insulin signaling: A novel insulin signaling pathway in the treatment of type 2 diabetes. Diabetes Metab. Syndr. Obes. 2014, 7, 55–64. [Google Scholar] [CrossRef]
- Wu, F.; Shao, Q.Q.; Xia, Q.S.; Hu, M.L.; Zhao, Y.; Wang, D.K.; Fang, K.; Xu, L.J.; Zou, X.; Chen, Z.; et al. A bioinformatics and transcriptomics based investigation reveals an inhibitory role of Huanglian-Renshen-Decoction on hepatic glucose production of T2DM mice via PI3K/Akt/FoxO1 signaling pathway. Phytomedicine 2021, 83, 153487. [Google Scholar] [CrossRef] [PubMed]
- Gibbons, C.; Blundell, J.; Hoff, S.T.; Dahl, K.; Bauer, R.; Baekdal, T. Effects of oral semaglutide on energy intake, food preference, appetite, control of eating and body weight in subjects with type 2 diabetes. Diabetes Obes. Metab. 2021, 23, 581–588. [Google Scholar] [CrossRef] [PubMed]
- Li, Y.; Chen, D.; Xu, C.; Zhao, Q.; Ma, Y.; Zhao, S.; Chen, C. Glycolipid metabolism and liver transcriptomic analysis of the therapeutic effects of pressed degreased walnut meal extracts on type 2 diabetes mellitus rats. Food Funct. 2020, 11, 5538–5552. [Google Scholar] [CrossRef] [PubMed]
- Hu, J.L.; Nie, S.P.; Xie, M.Y. Antidiabetic mechanism of dietary polysaccharides based on their gastrointestinal functions. J. Agric. Food Chem. 2018, 66, 4781–4786. [Google Scholar] [CrossRef]
- Wang, J.; Du, K.Y.; Fang, L.; Min, W.H.; Liu, J.S. Evaluation of the antidiabetic activity of hydrolyzed peptides derived from Juglans mandshurica Maxim. fruits in insulin-resistant HepG2 cells and type 2 diabetic mice. J. Food Biochem. 2018, 42, e12518. [Google Scholar] [CrossRef]
- Yan, H.; Zhang, Q.; Jiang, M.Z.; Zhu, S.H.; Nie, X.D.; Yu, Y.J.; Zhang, J.X.; Jia, J.Q.; Xiong, M. Isolation and structural identification of hypoglycemic peptides from wheat germ protein. Food Sci. 2018, 39, 92–98. [Google Scholar] [CrossRef]
- Tian, Y.; Liu, Y.; Xue, C.; Wang, J.; Wang, Y.; Xu, J.; Li, Z. Exogenous natural EPA-enriched phosphatidylcholine and phosphatidylethanolamine ameliorate lipid accumulation and insulin resistance via activation of PPARα/γ in mice. Food Funct. 2020, 11, 8248–8258. [Google Scholar] [CrossRef] [PubMed]
- Wang, R.; Zhang, L.; Zhang, Q.; Zhang, J.; Liu, S.; Li, C.; Wang, L. Glycolipid metabolism and metagenomic analysis of the therapeutic effect of a phenolics-rich extract from noni fruit on type 2 diabetic mice. J. Agric. Food Chem. 2022, 70, 2876–2888. [Google Scholar] [CrossRef] [PubMed]
- Khaleel, S.A.; Raslan, N.A.; Alzokaky, A.A.; Ewees, M.G.; Ashour, A.A.; Abdel-Hamied, H.E.; Abd-Allah, A.R. Contrast media (meglumine diatrizoate) aggravates renal inflammation, oxidative DNA damage and apoptosis in diabetic rats which is restored by sulforaphane through Nrf2/HO-1 reactivation. Chem.-Biol. Interact. 2019, 309, 108689. [Google Scholar] [CrossRef] [PubMed]
- Das, D.; Kabir, M.E.; Sarkar, S.; Wann, S.B.; Kalita, J.; Manna, P. Antidiabetic potential of soy protein/peptide: A therapeutic insight. Int. J. Biol. Macromol. 2022, 194, 276–288. [Google Scholar] [CrossRef]
- Han, C.J.; Kong, X.T.; Xia, X.H.; Huang, X.Y.; Mao, Z.J.; Han, J.X.; Shi, F.Y.; Liang, Y.H.; Wang, A.N.; Zhang, F.X. Effects of ginseng peptides on the hypoglycemic activity and gut microbiota of a type 2 diabetes mellitus mice model. J. Funct. Foods 2023, 111, 105897. [Google Scholar] [CrossRef]
- D’Souza, K.; Mercer, A.; Mawhinney, H.; Pulinilkunnil, T.; Udenigwe, C.C.; Kienesberger, P.C. Whey peptides stimulate differentiation and lipid metabolism in adipocytes and ameliorate lipotoxicity-induced insulin resistance in muscle cells. Nutrients. 2020, 12, 425. [Google Scholar] [CrossRef] [PubMed]
- Zheng, S.J.; Xie, Z.X.; Fang, J.J.; Wang, Y.N.; Geng, R.X.; Zhao, Y.H.; Li, M.J.; Tong, T.; Huang, K.L. Hepatic transcriptomics and bioinformatics analysis reveals that oleuropein alleviates diabetes in db/db mice. Food Sci. 2022, 43, 186–193. [Google Scholar] [CrossRef]
- Gurzov, E.N.; Stanley, W.J.; Pappas, E.G.; Thomas, H.E.; Gough, D.J. The JAK/STAT pathway in obesity and diabetes. FEBS J. 2016, 283, 3002–3015. [Google Scholar] [CrossRef]
- Wang, J.; Wu, T.; Fang, L.; Liu, C.; Liu, X.; Li, H.; Shi, J.; Li, M.; Min, W. Peptides from walnut (Juglans mandshurica Maxim.) protect hepatic HepG2 cells from high glucose-induced insulin resistance and oxidative stress. Food Funct. 2020, 11, 8112–8121. [Google Scholar] [CrossRef]
- Kakoti, B.B.; Alom, S.; Deka, K.; Halder, R.K. AMPK pathway: An emerging target to control diabetes mellitus and its related complications. J. Diabetes Metab. Disord. 2024, 23, 441–459. [Google Scholar] [CrossRef] [PubMed]
- Krebs, D.L.; Hilton, D.J. A new role for SOCS in insulin action. Sci. STKE 2003, 169, pe6. [Google Scholar] [CrossRef] [PubMed]
- Ueki, K.; Kondo, T.; Tseng, Y.H.; Kahn, C.R. Central role of suppressors of cytokine signaling proteins in hepatic steatosis, insulin resistance, and the metabolic syndrome in the mouse. Proc. Natl. Acad. Sci. USA 2004, 101, 10422–10427. [Google Scholar] [CrossRef]
- Báez, A.M.; Ayala, G.; Pedroza-Saavedra, A.; González-Sánchez, H.M.; Chihu Amparan, L. Phosphorylation Codes in IRS-1 and IRS-2 Are Associated with the Activation/Inhibition of Insulin Canonical Signaling Pathways. Curr. Issues Mol. Biol. 2024, 46, 634–649. [Google Scholar] [CrossRef] [PubMed]
- Wang, J.; Wu, T.; Fang, L.; Liu, X.T.; Li, H.M.; Shi, J.H.; Li, M.H.; Min, W.H. Anti-diabetic effect by walnut (Juglans mandshurica Maxim.)-derived peptide LPLLR through inhibiting α-glucosidase and α-amylase, and alleviating insulin resistance of hepatic HepG2 cells. J. Funct. Foods. 2020, 69, 103944. [Google Scholar] [CrossRef]
- Alaaeldin, R.; Abdel-Rahman, I.A.M.; Hassan, H.A.; Youssef, N.; Allam, A.E.; Abdelwahab, S.F.; Zhao, Q.L.; Fathy, M. Carpachromene ameliorates insulin resistance in HepG2 cells via modulating IR/IRS1/PI3k/Akt/GSK3/FoxO1 pathway. Molecules 2021, 26, 7629. [Google Scholar] [CrossRef] [PubMed]
- Wang, Z.; Dong, C. Gluconeogenesis in cancer: Function and regulation of PEPCK, FBPase, and G6Pase. Trends Cancer 2019, 5, 30–45. [Google Scholar] [CrossRef]
- Narimatsu, Y.; Iwakoshi-Ukena, E.; Naito, M.; Moriwaki, S.; Furumitsu, M.; Ukena, K. Neurosecretory protein GL accelerates liver steatosis in mice fed medium-fat/medium-fructose diet. Int. J. Mol. Sci. 2022, 23, 2071. [Google Scholar] [CrossRef]






| Index | NC | DC | Met | CHPs-L | CHPs-M | CHPs-H |
|---|---|---|---|---|---|---|
| HOMA-IR | 1.81 ± 0.13 **** | 3.03 ± 0.13 | 2.01 ± 0.12 **** | 1.87 ± 0.09 **** | 1.65 ± 0.08 **** | 1.50 ± 0.06 **** |
| HOMA-β | 89.70 ± 6.24 **** | 55.83 ± 2.46 | 69.05 ± 4.19 ** | 156.32 ± 7.57 **** | 275.12 ± 13.43 **** | 303.82 ± 11.99 **** |
| ISI | −3.70 ± 0.07 **** | −4.22 ± 0.04 | −3.81 ± 0.06 **** | −3.74 ± 0.05 **** | −3.61 ± 0.05 **** | −3.52 ± 0.04 **** |
| Sample | Raw Read | Clean Read | Error Rate (%) | Q20/% | Q30/% | The Content of GC | Uniquely Mapped Reads | Comparison Ratio/% |
|---|---|---|---|---|---|---|---|---|
| NC_1 | 40,361,870 | 39,746,718 | 0.05 | 98.02 | 94.18 | 49 | 31,954,206 | 80.39 |
| NC_2 | 41,166,808 | 40,378,672 | 0.05 | 98.1 | 94.39 | 48.04 | 32,294,451 | 79.98 |
| NC_3 | 41,427,642 | 40,856,278 | 0.05 | 97.9 | 93.79 | 47.71 | 33,356,107 | 81.64 |
| NC_4 | 40,477,682 | 39,866,724 | 0.05 | 98 | 94.04 | 48.26 | 32,964,838 | 82.69 |
| NC_5 | 36,825,102 | 36,160,176 | 0.05 | 98.07 | 94.19 | 47.66 | 29,219,355 | 80.81 |
| DC_1 | 43,945,588 | 43,421,540 | 0.05 | 98.26 | 94.73 | 49.57 | 38,602,653 | 88.9 |
| DC_2 | 40,764,646 | 40,313,668 | 0.05 | 98.33 | 94.88 | 49.46 | 35,806,617 | 88.82 |
| DC_3 | 42,460,782 | 41,996,324 | 0.05 | 98.12 | 94.34 | 49.26 | 36,985,447 | 88.07 |
| DC_4 | 41,875,298 | 41,383,050 | 0.05 | 97.77 | 93.5 | 49.57 | 36,529,529 | 88.27 |
| DC_5 | 43,072,784 | 42,493,520 | 0.05 | 97.92 | 93.87 | 48.66 | 36,610,646 | 86.16 |
| CHPs_1 | 42,978,972 | 42,386,268 | 0.05 | 97.72 | 93.39 | 49.53 | 35,697,806 | 84.22 |
| CHPs_2 | 36,564,382 | 36,134,594 | 0.05 | 97.96 | 93.94 | 49.08 | 30,036,435 | 83.12 |
| CHPs_3 | 40,873,080 | 40,404,038 | 0.05 | 97.85 | 93.59 | 48.71 | 34,137,945 | 84.49 |
| CHPs_4 | 36,089,996 | 35,695,896 | 0.05 | 98.11 | 94.36 | 48.78 | 30,168,364 | 84.51 |
| CHPs_5 | 40,848,158 | 40,239,730 | 0.05 | 97.8 | 93.6 | 48.56 | 33,610,245 | 83.53 |
| Gene | Gene ID | DC vs. NC | CHP vs. DC | ||||||
|---|---|---|---|---|---|---|---|---|---|
| FPKM (DC) | FPKM (NC) | Log2 Fold Change | Regulate | FPKM (CHPs) | FPKM (DC) | Log2 Fold Change | Regulate | ||
| Socs1 | ENSMUSG00000038037 | 0.27 | 0.12 | 1.052 | up | 0.20 | 0.27 | −0.378 | down |
| Socs3 | ENSMUSG00000053113 | 18.45 | 6.03 | 1.482 | up | 6.82 | 18.45 | −1.357 | down |
| Irs1 | ENSMUSG00000055980 | 2.72 | 2.99 | −0.263 | down | 3.60 | 2.72 | 0.458 | up |
| Pik3r1 | ENSMUSG00000041417 | 19.10 | 31.64 | −0.859 | down | 26.19 | 19.10 | 0.521 | up |
| Pdpk1 | ENSMUSG00000024122 | 10.19 | 10.23 | −0.131 | down | 13.24 | 10.19 | 0.439 | up |
| Akt1 | ENSMUSG00000001729 | 89.53 | 63.36 | 0.369 | up | 70.03 | 89.53 | −0.295 | down |
| Slc2a4 | ENSMUSG00000018566 | 13.24 | 3.38 | 1.852 | up | 7.70 | 13.24 | −0.742 | down |
| Slc2a2 | ENSMUSG00000027690 | 112.00 | 100.28 | 0.023 | up | 114.50 | 112.00 | 0.095 | down |
| Gsk3b | ENSMUSG00000022812 | 11.16 | 11.10 | −0.118 | up | 10.19 | 11.16 | −0.076 | down |
| Ppp1ca | ENSMUSG00000040385 | 140.65 | 126.29 | 0.023 | up | 128.76 | 140.65 | 0.066 | down |
| Pygl | ENSMUSG00000021069 | 309.62 | 266.45 | 0.096 | up | 339.74 | 309.62 | 0.189 | up |
| Pygm | ENSMUSG00000032648 | 0.69 | 0.33 | 0.896 | up | 0.51 | 0.69 | −0.389 | down |
| Gck | ENSMUSG00000041798 | 98.28 | 163.35 | −0.871 | down | 132.92 | 98.28 | 0.507 | up |
| FBP1 | ENSMUSG00000069805 | 1118.22 | 751.11 | 0.449 | up | 1249.57 | 1118.22 | 0.212 | down |
| G6pc3 | ENSMUSG00000034793 | 8.72 | 5.78 | 0.464 | up | 6.12 | 8.72 | −0.449 | down |
| Pck1 | ENSMUSG00000027513 | 720.63 | 660.65 | 0.004 | up | 497.70 | 720.63 | −0.561 | down |
| Srebf1 | ENSMUSG00000020538 | 326.54 | 295.36 | 0.013 | up | 270.46 | 326.54 | −0.211 | down |
| Acaca | ENSMUSG00000020532 | 287.22 | 66.27 | 1.998 | up | 138.54 | 287.22 | −1.005 | down |
| Fasn | ENSMUSG00000025153 | 1741.45 | 515.35 | 1.640 | up | 644.10 | 1741.45 | −1.389 | down |
Disclaimer/Publisher’s Note: The statements, opinions and data contained in all publications are solely those of the individual author(s) and contributor(s) and not of MDPI and/or the editor(s). MDPI and/or the editor(s) disclaim responsibility for any injury to people or property resulting from any ideas, methods, instructions or products referred to in the content. |
© 2024 by the authors. Licensee MDPI, Basel, Switzerland. This article is an open access article distributed under the terms and conditions of the Creative Commons Attribution (CC BY) license (https://creativecommons.org/licenses/by/4.0/).
Share and Cite
Zhang, G.; Li, Z.; Zhang, S.; Bai, L.; Zhou, H.; Zhang, D. Anti-Type II Diabetic Effects of Coix Seed Prolamin Hydrolysates: Physiological and Transcriptomic Analyses. Foods 2024, 13, 2203. https://doi.org/10.3390/foods13142203
Zhang G, Li Z, Zhang S, Bai L, Zhou H, Zhang D. Anti-Type II Diabetic Effects of Coix Seed Prolamin Hydrolysates: Physiological and Transcriptomic Analyses. Foods. 2024; 13(14):2203. https://doi.org/10.3390/foods13142203
Chicago/Turabian StyleZhang, Guifang, Zhiming Li, Shu Zhang, Lu Bai, Hangqing Zhou, and Dongjie Zhang. 2024. "Anti-Type II Diabetic Effects of Coix Seed Prolamin Hydrolysates: Physiological and Transcriptomic Analyses" Foods 13, no. 14: 2203. https://doi.org/10.3390/foods13142203
APA StyleZhang, G., Li, Z., Zhang, S., Bai, L., Zhou, H., & Zhang, D. (2024). Anti-Type II Diabetic Effects of Coix Seed Prolamin Hydrolysates: Physiological and Transcriptomic Analyses. Foods, 13(14), 2203. https://doi.org/10.3390/foods13142203

