Osmanthus fragrans Flavonoid Extract Inhibits Adipogenesis and Induces Beiging in 3T3-L1 Adipocytes
Abstract
1. Introduction
2. Results
2.1. OFFE’s Impact on 3T3-L1 Cellular Viability
2.2. OFFE Inhibits 3T3-L1 Adipogenesis
2.3. OFFE Inhibits the Expression of Adipogenic Genes
2.4. OFFE Regulates ROS Content in 3T3-L1 Mature Adipocytes
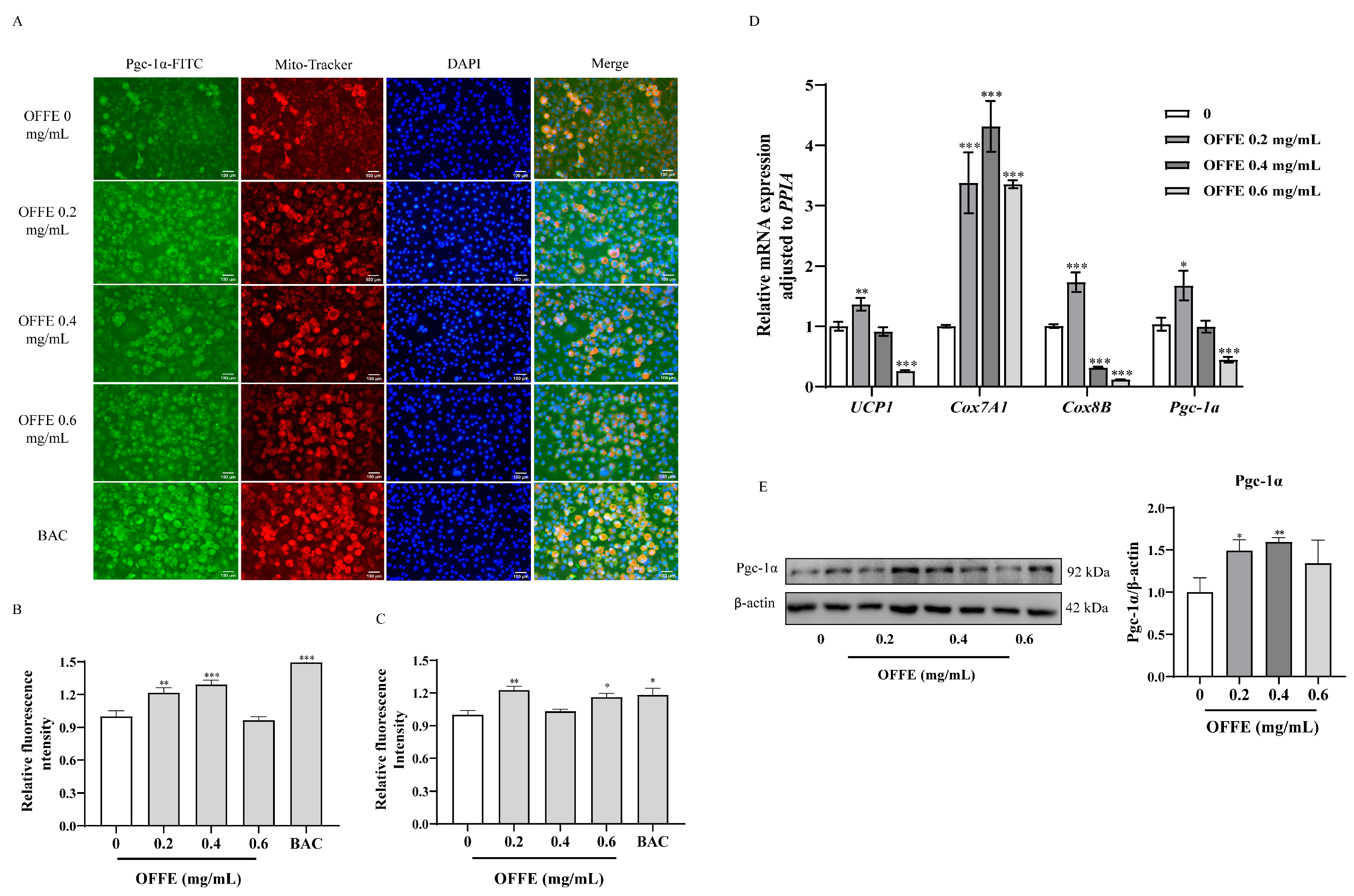
2.5. OFFE Enhanced Mitochondrial Biogenesis and Induced Browning Marker Expression in Adipocytes
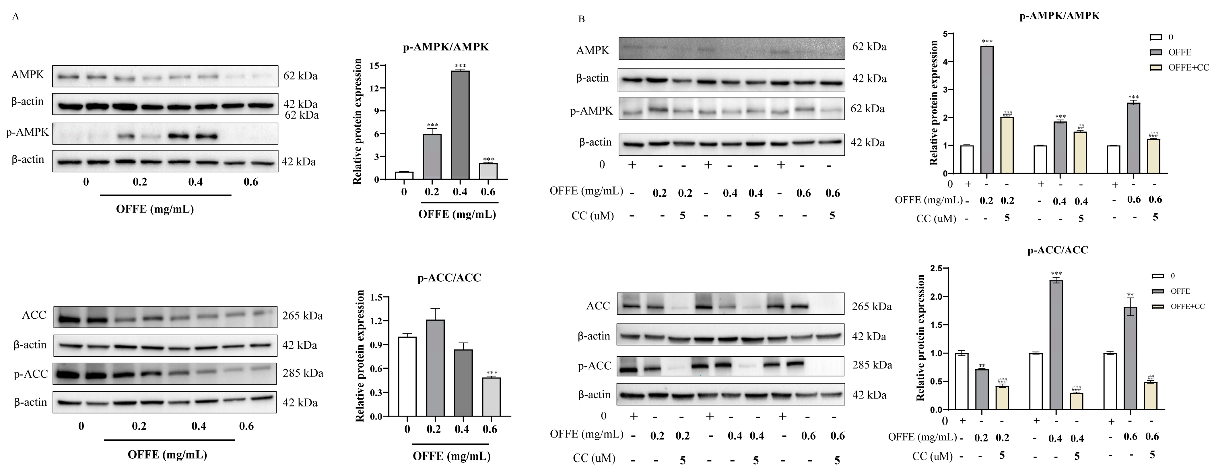
2.6. OFFE Inhibits Adipogenesis in 3T3-L1 Adipocytes by Activating AMPK
3. Discussion
4. Materials and Methods
4.1. Extraction and Composition Analysis of OFFE
4.2. Chemicals and Reagents
4.3. Cell Culture, Differentiation, and OFFE Treatment
4.4. Cytotoxicity Assay
4.5. Oil Red O Staining
4.6. Extracellular Triglyceride Assay
4.7. Intracellular ROS Staining
4.8. Mitochondrial Biogenesis
4.9. Immunofluorescence
4.10. Quantitative Real-Time PCR Analysis
4.11. Immunoblotting
4.12. Statistical Analysis
5. Conclusions
Author Contributions
Funding
Institutional Review Board Statement
Informed Consent Statement
Data Availability Statement
Conflicts of Interest
References
- Loos, R.; Yeo, G. The genetics of obesity: From discovery to biology. Nat. Rev. Genet. 2022, 23, 120–133. [Google Scholar] [CrossRef] [PubMed]
- Wang, Y.; Zhao, L.; Gao, L.; Pan, A.; Xue, H. Health policy and public health implications of obesity in China. Lancet Diabetes Endocrinol. 2021, 9, 446–461. [Google Scholar] [CrossRef] [PubMed]
- de Leeuw, A.; Oude, L.M.; Wellen, A.C.; Müller, C.; Calkhoven, C.F. Obesity and its impact on COVID-19. J. Mol. Med. 2021, 99, 899–915. [Google Scholar] [CrossRef] [PubMed]
- Sakers, A.; De Siqueira, M.K.; Seale, P.; Villanueva, C.J. Adipose-tissue plasticity in health and disease. Cell 2022, 185, 419–446. [Google Scholar] [CrossRef] [PubMed]
- Perdomo, C.M.; Cohen, R.V.; Sumithran, P.; Clément, K.; Frühbeck, G. Contemporary medical, device, and surgical therapies for obesity in adults. Lancet 2023, 401, 1116–1130. [Google Scholar] [CrossRef]
- Zhang, Y.; Feng, H.; Tian, A.; Zhang, C.; Song, F.; Zeng, T.; Zhao, X. Long-term exposure to low-dose Di(2-ethylhexyl) phthalate aggravated high fat diet-induced obesity in female mice. Ecotoxicol. Environ. Saf. 2023, 253, 114679. [Google Scholar] [CrossRef] [PubMed]
- Lan, Y.; Ma, Z.; Chang, L.; Peng, J.; Zhang, M.; Sun, Q.; Qiao, R.; Hou, X.; Ding, X.; Zhang, Q.; et al. Sea buckthorn polysaccharide ameliorates high-fat diet induced mice neuroinflammation and synaptic dysfunction via regulating gut dysbiosis. Int. J. Biol. Macromol. 2023, 236, 123797. [Google Scholar] [CrossRef] [PubMed]
- Li, M.; Zhang, Z.; Yu, B.; Jia, S.; Cui, B. Lycium barbarum oligosaccharides alleviate hepatic steatosis by modulating gut microbiota in C57BL/6J mice fed a high-fat diet. Foods 2023, 12, 1617. [Google Scholar] [CrossRef]
- Liu, Y.; Jin, Z.Y.; Wang, J.X.; Wang, D.; Liu, H.; Li, D.; Zhu, J.; Luo, Z.B.; Han, S.Z.; Chang, S.Y.; et al. Ginsenoside Rg1 activates brown adipose tissue to counteract obesity in high-fat diet-fed mice by regulating gut microbes and bile acid composition. Food Funct. 2023, 14, 4696–4705. [Google Scholar] [CrossRef]
- Zhang, Y.; Chua, S.J. Leptin function and regulation. Compr. Physiol. 2017, 8, 351–369. [Google Scholar]
- Aldhahi, W.; Hamdy, O. Adipokines, inflammation, and the endothelium in diabetes. Curr. Diabetes Rep. 2003, 3, 293–298. [Google Scholar] [CrossRef] [PubMed]
- Audano, M.; Pedretti, S.; Caruso, D.; Crestani, M.; De Fabiani, E.; Mitro, N. Regulatory mechanisms of the early phase of white adipocyte differentiation: An overview. Cell. Mol. Life Sci. 2022, 79, 139. [Google Scholar] [CrossRef]
- Marlatt, K.L.; Ravussin, E. Brown adipose tissue: An update on recent findings. Curr. Obes. Rep. 2017, 6, 389–396. [Google Scholar] [CrossRef] [PubMed]
- Scheele, C.; Wolfrum, C. Brown adipose crosstalk in tissue plasticity and human metabolism. Endocr. Rev. 2020, 41, 53–65. [Google Scholar] [CrossRef] [PubMed]
- Mukherjee, S.; Choi, M.J.; Kim, S.W.; Yun, J.W. Secreted protein acidic and rich in cysteine (SPARC) regulates thermogenesis in white and brown adipocytes. Mol. Cell. Endocrinol. 2020, 506, 110757. [Google Scholar] [CrossRef]
- de Mello, A.H.; Costa, A.B.; Engel, J.; Rezin, G.T. Mitochondrial dysfunction in obesity. Life Sci. 2018, 192, 26–32. [Google Scholar] [CrossRef]
- Shao, H.Y.; Hsu, H.Y.; Wu, K.S.; Hee, S.W.; Chuang, L.M.; Yeh, J.I. Prolonged induction activates Cebpα independent adipogenesis in NIH/3T3 cells. PLoS ONE 2013, 8, e51459. [Google Scholar] [CrossRef] [PubMed]
- Li, Y.; Zhao, X.; Feng, X.; Liu, X.; Deng, C.; Hu, C.H. Berberine alleviates olanzapine-induced adipogenesis via the AMPKα-SREBP pathway in 3T3-L1 Cells. Int. J. Mol. Sci. 2016, 17, 1865. [Google Scholar] [CrossRef] [PubMed]
- Marsh, B.J.; Alm, R.A.; McIntosh, S.R.; James, D.E. Molecular regulation of GLUT-4 targeting in 3T3-L1 adipocytes. J. Cell. Biol. 1995, 130, 1081–1091. [Google Scholar] [CrossRef]
- Lefterova, M.I.; Lazar, M.A. New developments in adipogenesis. Trends Endocrinol. Metab. 2009, 20, 107–114. [Google Scholar] [CrossRef]
- Clarke, S.L.; Robinson, C.E.; Gimble, J.M. CAAT/enhancer binding proteins directly modulate transcription from the peroxisome proliferator-activated receptor gamma 2 promoter. Biochem. Biophys. Res. Commun. 1997, 240, 99–103. [Google Scholar] [CrossRef] [PubMed]
- Li, X.; Li, Y.; Yang, W.; Xiao, C.; Fu, S.; Deng, Q.; Ding, H.; Wang, Z.; Liu, G.; Li, X. SREBP-1c overexpression induces triglycerides accumulation through increasing lipid synthesis and decreasing lipid oxidation and VLDL assembly in bovine hepatocytes. J. Steroid. Biochem. Mol. Biol. 2014, 143, 174–182. [Google Scholar] [CrossRef] [PubMed]
- Fu, C.C.; Xu, F.Y.; Qian, Y.C.; Koo, H.L.; Duan, Y.F.; Weng, G.M.; Fan, T.P.; Chen, M.X.; Zhu, F.Y. Secondary metabolites of Osmanthus fragrans: Metabolism and medicinal value. Front. Pharmacol. 2022, 13, 922204. [Google Scholar] [CrossRef] [PubMed]
- Li, H.; Chai, Z.; Shen, G.; Li, C. Polyphenol Profiles and Antioxidant Properties of ethanol extracts from Osmanthus fragrans (Thunb.) Lour. flowers. Pol. J. Food Nutr. Sci. 2017, 67, 317–325. [Google Scholar] [CrossRef]
- Wang, B.; Luan, F.; Bao, Y.; Peng, X.; Rao, Z.; Tang, Q.; Zeng, N. Traditional uses, phytochemical constituents and pharmacological properties of Osmanthus fragrans: A review. J. Ethnopharmacol. 2022, 293, 115273. [Google Scholar] [CrossRef] [PubMed]
- Wu, L.; Liu, J.; Huang, W.; Wang, Y.; Chen, Q.; Lu, B. Exploration of Osmanthus fragrans Lour.'s composition, nutraceutical functions and applications. Food Chem. 2022, 377, 131853. [Google Scholar] [CrossRef] [PubMed]
- Yang, J.; Gu, T.; Lu, Y.; Xu, Y.; Gan, R.Y.; Ng, S.B.; Sun, Q.; Peng, Y. Edible Osmanthus fragrans flowers: Aroma and functional components, beneficial functions, and applications. Crit. Rev. Food Sci. Nutr. 2023, 1–14. [Google Scholar] [CrossRef] [PubMed]
- Wang, Y.; Zhang, C.; Dong, B.; Fu, J.; Hu, S.; Zhao, H. Carotenoid accumulation and its contribution to flower coloration of Osmanthus fragrans. Front. Plant Sci. 2018, 9, 1499. [Google Scholar] [CrossRef]
- Wu, L.; Chang, L.; Chen, S.; Fan, N.; Ho, J.A. Antioxidant activity and melanogenesis inhibitory effect of the acetonic extract of Osmanthus fragrans: A potential natural and functional food flavor additive. LWT Food Sci. Technol. 2009, 42, 1513–1519. [Google Scholar] [CrossRef]
- Yamamoto, T.; Inui, T.; Tsuji, T. The odor of Osmanthus fragrans attenuates food intake. Sci. Rep. 2013, 3, 1518. [Google Scholar] [CrossRef]
- Huang, F. Valuation on the safety and anti-allergy asthma and hepatoprotection of Osmanthus fragrans flower in Taiwan. Master’s Thesis, China University of Medical Science and Technology, Tainan, China, 2007. [Google Scholar]
- Park, E.; Kim, J.; Yeo, S.; Kim, G.; Ko, E.H.; Lee, S.W.; Li, W.Y.; Choi, C.W.; Jeong, S.Y. Antiadipogenic effects of Loganic acid in 3T3-L1 preadipocytes and ovariectomized mice. Molecules 2018, 23, 1663. [Google Scholar] [CrossRef] [PubMed]
- Park, E.; Lee, C.G.; Lim, E.; Hwang, S.; Yun, S.H.; Kim, J.; Jeong, H.; Yong, Y.; Yun, S.H.; Choi, C.W.; et al. Osteoprotective effects of Loganic acid on osteoblastic and osteoclastic cells and osteoporosis-induced mice. Int. J. Mol. Sci. 2020, 22, 233. [Google Scholar] [CrossRef] [PubMed]
- González-Casanova, J.E.; Pertuz-Cruz, S.L.; Caicedo-Ortega, N.H.; Rojas-Gomez, D.M. Adipogenesis regulation and endocrine disruptors: Emerging insights in obesity. Biomed Res. Int. 2020, 2020, 7453786. [Google Scholar] [CrossRef] [PubMed]
- Shang, A.; Gan, R.Y.; Xu, X.Y.; Mao, Q.Q.; Zhang, P.Z.; Li, H.B. Effects and mechanisms of edible and medicinal plants on obesity: An updated review. Crit. Rev. Food Sci. Nutr. 2021, 61, 2061–2077. [Google Scholar] [CrossRef]
- Song, T.; Kuang, S. Adipocyte dedifferentiation in health and diseases. Clin. Sci. 2019, 133, 2107–2119. [Google Scholar] [CrossRef]
- Vishvanath, L.; Gupta, R.K. Contribution of adipogenesis to healthy adipose tissue expansion in obesity. J. Clin. Invest. 2019, 129, 4022–4031. [Google Scholar] [CrossRef]
- Bu, S.; Yuan, C.; Cao, F.; Xu, Q.; Zhang, Y.; Ju, R.; Chen, L.; Li, Z. Concentrated extract of Prunus mume fruit exerts dual effects in 3T3-L1 adipocytes by inhibiting adipogenesis and inducing beiging/browning. Food Nutr. Res. 2021, 65. [Google Scholar] [CrossRef]
- Chen, Q.; Wang, D.; Gu, Y.; Jiang, Z.; Zhou, Z. Tangeretin prevents obesity by modulating systemic inflammation, fat browning, and gut microbiota in high-fat diet-induced obese C57BL/6 mice. J. Nutr. Biochem. 2022, 101, 108943. [Google Scholar] [CrossRef]
- Zhao, B.; Liu, M.; Liu, H.; Xie, J.; Yan, J.; Hou, X.; Liu, J. Zeaxanthin promotes browning by enhancing mitochondrial biogenesis through the PKA pathway in 3T3-L1 adipocytes. Food Funct. 2021, 12, 6283–6293. [Google Scholar] [CrossRef]
- Zhao, Y.; Qin, R. Vitamin D3 affects browning of white adipocytes by regulating autophagy via PI3K/Akt/mTOR/p53 signaling in vitro and in vivo. Apoptosis 2022, 27, 992–1003. [Google Scholar] [CrossRef]
- Hong, J.L.; Meier, C.R.; Sandler, R.S.; Jick, S.S.; Stürmer, T. Risk of colorectal cancer after initiation of orlistat: Matched cohort study. BMJ 2013, 347, f5039. [Google Scholar] [CrossRef]
- Krentz, A.J.; Fujioka, K.; Hompesch, M. Evolution of pharmacological obesity treatments: Focus on adverse side-effect profiles. Diabetes Obes. Metab. 2016, 18, 558–570. [Google Scholar] [CrossRef]
- Kim, K.; Nam, K.H.; Yi, S.A.; Park, J.W.; Han, J.W.; Lee, J. Ginsenoside Rg3 Induces browning of 3T3-L1 adipocytes by activating AMPK signaling. Nutrients 2020, 12, 427. [Google Scholar] [CrossRef] [PubMed]
- Seo, Y.J.; Jin, H.; Lee, K.; Song, J.H.; Chei, S.; Oh, H.J.; Oh, J.H.; Lee, B.Y. Cardamonin suppresses lipogenesis by activating protein kinase A-mediated browning of 3T3-L1 cells. Phytomedicine 2019, 65, 153064. [Google Scholar] [CrossRef]
- Ross, J.A.; Kasum, C.M. Dietary flavonoids: Bioavailability, metabolic effects, and safety. Annu. Rev. Nutr. 2002, 22, 19–34. [Google Scholar] [CrossRef] [PubMed]
- Zhang, Y.; Gu, M.; Cai, W.; Yu, L.; Feng, L.; Zhang, L.; Zang, Q.; Wang, Y.; Wang, D.; Chen, H.; et al. Dietary component isorhamnetin is a PPARγ antagonist and ameliorates metabolic disorders induced by diet or leptin deficiency. Sci. Rep. 2016, 6, 19288. [Google Scholar] [CrossRef] [PubMed]
- Chen, J.; Liu, J.; Wang, Y.; Hu, X.; Zhou, F.; Hu, Y.; Yuan, Y.; Xu, Y. Wogonin mitigates nonalcoholic fatty liver disease via enhancing PPARα/AdipoR2, in vivo and in vitro. Biomed. Pharmacother. 2017, 91, 621–631. [Google Scholar] [CrossRef] [PubMed]
- Song, Y.; Kim, M.B.; Kim, C.; Kim, J.; Hwang, J.K. 5,7-Dimethoxyflavone attenuates obesity by inhibiting adipogenesis in 3T3-L1 adipocytes and high-fat diet-induced obese C57BL/6J Mice. J. Med. Food 2016, 19, 1111–1119. [Google Scholar] [CrossRef]
- Rufino, A.T.; Costa, V.M.; Carvalho, F.; Fernandes, E. Flavonoids as antiobesity agents: A review. Med. Res. Rev. 2021, 41, 556–585. [Google Scholar] [CrossRef]
- Jeong, D.E.; Shim, S.Y.; Lee, M. Anti-inflammatory activity of phenylpropyl triterpenoids from Osmanthus fragrans var. aurantiacus leaves. Int. Immunopharmacol. 2020, 86, 106576. [Google Scholar] [CrossRef]
- Ye, Y.L.; Chang, H.S.; Tseng, Y.F.; Shi, L.S. Suppression of IL-8 Release by sweet olive ethanolic extract and compounds in WiDr colon adenocarcinoma cells. J. Food Sci. 2017, 82, 1792–1798. [Google Scholar] [CrossRef] [PubMed]
- Liu, Y.; Huang, W.; Zhu, Y.; Zhao, T.; Xiao, F.; Wang, Y.; Lu, B. Acteoside, the main bioactive compound in Osmanthus fragrans flowers, palliates experimental colitis in mice by regulating the gut microbiota. J. Agric. Food Chem. 2022, 70, 1148–1162. [Google Scholar] [CrossRef] [PubMed]
- Bu, S.; Yuan, C.Y.; Xue, Q.; Chen, Y.; Cao, F. Bilobalide suppresses adipogenesis in 3t3-l1 adipocytes via the AMPK signaling pathway. Molecules 2019, 24, 3503. [Google Scholar] [CrossRef] [PubMed]
- Garcia, D.; Shaw, R.J. AMPK: Mechanisms of cellular energy sensing and restoration of metabolic balance. Mol. Cell. 2017, 66, 789–800. [Google Scholar] [CrossRef] [PubMed]
- Li, X.; Zhou, J.; Hu, Z.; Han, L.; Zhao, W.; Wu, T.; Li, C.; Liu, J.; Kang, J.; Chen, X. Quinacrine attenuates diet-induced obesity by inhibiting adipogenesis via activation of AMPK signaling. Eur. J. Pharmacol. 2023, 938, 175432. [Google Scholar] [CrossRef] [PubMed]
- Mishra, T.; Gupta, S.; Rai, P.; Khandelwal, N.; Chourasiya, M.; Kushwaha, V.; Singh, A.; Varshney, S.; Gaikwad, A.N.; Narender, T. Anti-adipogenic action of a novel oxazole derivative through activation of AMPK pathway. Eur. J. Med. Chem. 2023, 262, 115895. [Google Scholar] [CrossRef] [PubMed]
- Snieckute, G.; Ryder, L.; Vind, A.C.; Wu, Z.; Arendrup, F.S.; Stoneley, M.; Chamois, S.; Martinez-Val, A.; Leleu, M.; Dreos, R.; et al. ROS-induced ribosome impairment underlies ZAKα-mediated metabolic decline in obesity and aging. Science 2023, 382, eadf3208. [Google Scholar] [CrossRef] [PubMed]
- Zielinska-Blizniewska, H.; Sitarek, P.; Merecz-Sadowska, A.; Malinowska, K.; Zajdel, K.; Jablonska, M.; Sliwinski, T.; Zajdel, R. Plant extracts and reactive oxygen species as two counteracting agents with anti-and pro-obesity properties. Int. J. Mol. Sci. 2019, 20, 4556. [Google Scholar] [CrossRef] [PubMed]
- Zhou, X.; Gao, H.; Guo, Y.; Chen, Y.; Ruan, X.Z. Knocking down Stard3 decreases adipogenesis with decreased mitochondrial ROS in 3T3-L1 cells. Biochem. Biophys. Res. Commun. 2018, 504, 387–392. [Google Scholar] [CrossRef]
- Jung, T.W.; Hwang, E.J.; Pyun, D.H.; Kim, T.J.; Lee, H.J.; Abd, E.A.; Bang, J.S.; Kim, H.C.; Jeong, J.H. 3-hydroxymorphinan enhances mitochondrial biogenesis and adipocyte browning through AMPK-dependent pathway. Biochem. Biophys. Res. Commun. 2021, 577, 17–23. [Google Scholar] [CrossRef]
- Boström, P.; Wu, J.; Jedrychowski, M.P.; Korde, A.; Ye, L.; Lo, J.C.; Rasbach, K.A.; Boström, E.A.; Choi, J.H.; Long, J.Z.; et al. A PGC1-α-dependent myokine that drives brown-fat-like development of white fat and thermogenesis. Nature 2012, 481, 463–468. [Google Scholar] [CrossRef] [PubMed]
- Maurer, S.F.; Fromme, T.; Grossman, L.I.; Hüttemann, M.; Klingenspor, M. The brown and brite adipocyte marker Cox7a1 is not required for non-shivering thermogenesis in mice. Sci. Rep. 2015, 5, 17704. [Google Scholar] [CrossRef] [PubMed]
- Zhao, L.; Chen, X.; Feng, Y.; Wang, G.; Nawaz, I.; Hu, L.; Liu, P. COX7A1 suppresses the viability of human non-small cell lung cancer cells via regulating autophagy. Cancer Med. 2019, 8, 7762–7773. [Google Scholar] [CrossRef] [PubMed]
- Wu, J.; Boström, P.; Sparks, L.M.; Ye, L.; Choi, J.H.; Giang, A.H.; Khandekar, M.; Virtanen, K.A.; Nuutila, P.; Schaart, G.; et al. Beige adipocytes are a distinct type of thermogenic fat cell in mouse and human. Cell 2012, 150, 366–376. [Google Scholar] [CrossRef] [PubMed]
- Shao, Y.; Li, T.; Wu, C.; Duan, Y.; Wang, X.; Chen, L.; Li, X.; Wang, L. Osmanthus fragrans flavonoids extracted by different ultrasound-assisted processes and its antibacterial activity. Fine Chem. 2023, 40, 1–12. [Google Scholar]
- Kumar, P.; Nagarajan, A.; Uchil, P.D. Analysis of cell viability by the MTT assay. Cold Spring Harb. Protoc. 2018, 2018. [Google Scholar] [CrossRef]
- Bu, S.; Xiong, A.; Yang, Z.; Aissa-Brahim, F.; Chen, Y.; Zhang, Y.; Zhou, X.; Cao, F. Bilobalide induces apoptosis in 3T3-L1 mature adipocytes through ROS-mediated mitochondria pathway. Molecules 2023, 28, 6410. [Google Scholar] [CrossRef]






| Serial Number | Chemical Formula | Compound | Relative Content |
|---|---|---|---|
| 1 | C17H16O5 | 4-Hydroxy-5,7-dimethoxyflavanone | 12.13 |
| 2 | C27H30O17 | Baimaside | 3.59 |
| 3 | C27H30O17 | 6-Hydroxykaempferol-3,6-O-diglucoside | 3.88 |
| 4 | C27H30O16 | Rutinum | 2.52 |
| 5 | C27H30O16 | Quercetin 3-O-glucoside-7-O-rhamnoside | 2.73 |
| 6 | C27H30O16 | Quercetin 3-O-neohesperidoside | 2.43 |
| 7 | C27H30O16 | Quercetin 3-O-robinobioside | 1.83 |
| 8 | C21H20O12 | 6-Hydroxykaempferol 3-O-beta-D-glucoside | 0.33 |
| 9 | C27H30O14 | Rhoifolin | 1.81 |
| 10 | C27H30O14 | Apigenin-7-rutinoside | 2.4 |
| Genes | Primer Sequence | Accession No. |
|---|---|---|
| PPIA | Forward: 5′-GAGCTGTTTGCAGACAAAGTTC-3′ 666 Reverse: 5′-CCCTGGCACATGAATCCTGG-3′ | NM-00897.2 |
| C/EBPα | Forward: 5′-GCCCCCGTGAGAAAAATGAAG-3′ 666 Reverse: 5′-GAGGTGCGAAAAGCAAGGGA-3′ | NM_001308354.1 |
| FASN | Forward: 5′-ATTCGGTGTATCCTGCTGTC-3′ 666 Reverse: 5′-GCTTGTCCTGCTCTAACTGG-3′ | NM_007988.3 |
| SREBP-1c | Forward: 5′-TGGACTACTAGTGTTGGCCTGCTT-3′ 666 Reverse: 5′-ATCCAGGTCAGCTTGTTTGCGATG-3′ | NM_001278601 |
| GLUT-4 | Forward: 5′-AGCCTCTGATCATCGCAGTG-3′ 666 Reverse: 5′-ACCGAGACCAACGTGAAGAC-3′ | NM_009204 |
| Pgc-1α | Forward: 5′-CCCTGCCATTGTTAAGACC-3′ 666 Reverse: 5′-TGCTGCTGTTCCTGTTTTC-3′ | XM_006503779.3 |
| Cox7A1 | Forward: 5′-AGCTCTTCCAGGCCGACAAT-3′ 666 Reverse: 5′-GAGTCAGCGTCATGGTCAGT-3′ | NM_009944.3 |
| Cox8B | Forward: 5′-AGCCAAAACTCCCACTTCC-3′ 666 Reverse: 5′-TCTCAGGGATGTGCAACTTC-3′ | NM_007751.3 |
| UCP1 | Forward: 5′-ACTGCCACACCTCCAGTCATT-3′ 666 Reverse: 5′-CTTTGCCTCACTCAGGATTGG-3′ | XM_021170845.1 |
Disclaimer/Publisher’s Note: The statements, opinions and data contained in all publications are solely those of the individual author(s) and contributor(s) and not of MDPI and/or the editor(s). MDPI and/or the editor(s) disclaim responsibility for any injury to people or property resulting from any ideas, methods, instructions or products referred to in the content. |
© 2024 by the authors. Licensee MDPI, Basel, Switzerland. This article is an open access article distributed under the terms and conditions of the Creative Commons Attribution (CC BY) license (https://creativecommons.org/licenses/by/4.0/).
Share and Cite
Yang, Z.; Lu, Y.; Li, T.; Zhou, X.; Yang, J.; Yang, S.; Bu, S.; Duan, Y. Osmanthus fragrans Flavonoid Extract Inhibits Adipogenesis and Induces Beiging in 3T3-L1 Adipocytes. Foods 2024, 13, 1894. https://doi.org/10.3390/foods13121894
Yang Z, Lu Y, Li T, Zhou X, Yang J, Yang S, Bu S, Duan Y. Osmanthus fragrans Flavonoid Extract Inhibits Adipogenesis and Induces Beiging in 3T3-L1 Adipocytes. Foods. 2024; 13(12):1894. https://doi.org/10.3390/foods13121894
Chicago/Turabian StyleYang, Zhiying, Yuxin Lu, Tingting Li, Xunyong Zhou, Jia Yang, Shuwen Yang, Su Bu, and Yifan Duan. 2024. "Osmanthus fragrans Flavonoid Extract Inhibits Adipogenesis and Induces Beiging in 3T3-L1 Adipocytes" Foods 13, no. 12: 1894. https://doi.org/10.3390/foods13121894
APA StyleYang, Z., Lu, Y., Li, T., Zhou, X., Yang, J., Yang, S., Bu, S., & Duan, Y. (2024). Osmanthus fragrans Flavonoid Extract Inhibits Adipogenesis and Induces Beiging in 3T3-L1 Adipocytes. Foods, 13(12), 1894. https://doi.org/10.3390/foods13121894

