Participation of FaTRAB1 Transcription Factor in the Regulation of FaMADS1 Involved in ABA-Dependent Ripening of Strawberry Fruit
Abstract
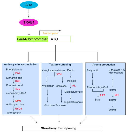
1. Introduction
2. Materials and Methods
2.1. Fruit and ABA Injection
2.2. Determination of Fruit Firmness, Total Anthocyanin, Soluble Solid, Titratable Acid, Protopectin, and Soluble Pectin
2.3. RNA Extraction and RT-qPCR Analysis
2.4. RNAi Plasmid Construction
2.5. Determination of Fruit Aroma Components
2.6. Determination of Enzyme Activity
2.7. Subcellular Localization Assay
2.8. Analysis of DNA Sequence and Yeast One-Hybrid Analysis
2.9. Dual-Luciferase Assay
2.10. Statistical Assay
3. Results
3.1. ABA Induced the Ripening of Strawberry Fruit
3.2. Down-Regulation of FaMADS1 and Up-Regulation of Ripening-Related Gene Expressions by ABA
3.3. Down-Regulation of FaMADS1 in FaMADS1-RNAi Strawberry Fruit
3.4. Promoted Ripening in FaMADS1-RNAi Strawberry
3.5. Increased Ripening Gene Expressions and Enzyme Activity in FaMADS1-RNAi Strawberry Fruit
3.6. Localization and Interaction of FaMADS1 with ABI5-5, TRAB1, and ABI5
4. Conclusions and Discussion
Supplementary Materials
Author Contributions
Funding
Data Availability Statement
Conflicts of Interest
References
- Forlani, S.; Masiero, S.; Mizzotti, C. Fruit ripening: The role of hormones, cell wall modifications, and their relationship with pathogens. J. Exp. Bot. 2019, 70, 2993–3006. [Google Scholar] [CrossRef] [PubMed]
- Dong, T.; Park, Y.; Hwang, I. Abscisic acid: Biosynthesis, inactivation, homoeostasis and signalling. Essays Biochem. 2015, 58, 29–48. [Google Scholar] [CrossRef] [PubMed]
- Ju, Y.L.; Liu, M.; Zhao, H.; Meng, J.F.; Fang, Y.L. Effect of exogenous abscisic acid and methyl jasmonate on anthocyanin composition, fatty acids, and volatile compounds of cabernet sauvignon (Vitis vinifera L.) grape berries. Molecules 2016, 21, 1354. [Google Scholar] [CrossRef] [PubMed]
- Wei, X.P.; Mao, L.C.; Wei, X.B.; Guan, W.L.; Lu, W.J.; Xu, C.J. ABA stimulates wound suberization through antagonizing the MYB4-mediated transcriptional repression of CYP86A1 and FAR in postharvest kiwifruit. Postharvest Biol. Technol. 2021, 172, 111354. [Google Scholar] [CrossRef]
- Jia, H.F.; Lu, D.; Sun, J.H.; Li, C.L.; Xing, Y.; Qin, L.; Shen, Y.Y. Type 2C protein phosphatase ABI1 is a negative regulator of strawberry fruit ripening. J. Exp. Bot. 2013, 64, 1677–1687. [Google Scholar] [CrossRef]
- Daminato, M.; Guzzo, F.; Casadoro, G. A SHATTERPROOF-like gene controls ripening in non-climacteric strawberries, and auxin and abscisic acid antagonistically affect its expression. J. Exp. Bot. 2013, 64, 3775–3786. [Google Scholar] [CrossRef]
- Han, Y.; Dang, R.; Li, J.; Jiang, J.; Zhang, N.; Jia, M.; Wei, L.; Li, Z.; Li, B.; Jia, W. SUCROSE NONFERMENTING1-RELATED PROTEIN KINASE2.6, an ortholog of OPEN STOMATA1, is a negative regulator of strawberry fruit development and ripening. Plant Physiol. 2015, 167, 915–930. [Google Scholar] [CrossRef]
- Hou, B.Z.; Xu, C.; Shen, Y.Y. A leu-rich repeat receptor-like protein kinase, FaRIPK1, interacts with the ABA receptor, FaABAR, to regulate strawberry (Fragaria × ananassa) fruit ripening. J. Exp. Bot. 2018, 69, 1569–1582. [Google Scholar] [CrossRef]
- Li, D.D.; Mou, W.S.; Xia, R.; Li, L.; Zawora, C.; Ying, T.J.; Mao, L.C.; Liu, Z.C.; Luo, Z.S. Integrated analysis of high-throughput sequencing data shows abscisic acid-responsive genes and miRNAs in strawberry receptacle fruit ripening. Hortic. Res. 2019, 6, 26. [Google Scholar] [CrossRef]
- Xie, Y.G.; Ma, Y.Y.; Bi, P.P.; Wei, W.; Liu, J.; Hu, Y.; Gou, Y.J.; Zhu, D.; Wen, Y.Q.; Feng, J.Y. Transcription factor FvTCP9 promotes strawberry fruit ripening by regulating the biosynthesis of abscisic acid and anthocyanins. Plant Physiol. Biochem. 2020, 146, 374–383. [Google Scholar] [CrossRef]
- Liu, X.; Yue, Y.; Li, B.; Nie, Y.; Li, W.; Wu, W.H.; Ma, L.A.G. A G protein-coupled receptor is a plasma membrane receptor for the plant hormone abscisic acid. Science 2007, 315, 1712–1716. [Google Scholar] [CrossRef] [PubMed]
- Ma, Y.; Szostkiewicz, I.; Korte, A.; Moes, D.; Yang, Y.; Christmann, A.; Grill, E. Regulators of PP2C Phosphatase Activity Function as Abscisic Acid Sensors. Science 2009, 324, 1064–1068. [Google Scholar] [CrossRef] [PubMed]
- Wu, F.Q.; Xin, Q.; Can, Z.; Liu, Z.Q.; Du, S.Y.; Mei, C.; Zhao, C.X.; Wang, X.F.; Shang, Y.; Jiang, T.; et al. The Magnesium-chelatase H Subunit Binds Abscisic Acid and Functions in Abscisic Acid Signaling: Newevidence in Arabidopsis. Plant Physiol. 2009, 150, 1940–1954. [Google Scholar] [CrossRef] [PubMed]
- Sun, L.; Wang, Y.P.; Chen, P.; Ren, J.; Ji, K.; Li, Q.; Li, P.; Dai, S.J.; Leng, P. Transcriptional regulation of SlPYL, SlPP2C, and SlSnRK2 gene families encoding ABA signal core components during tomato fruit development and drought stress. J. Exp. Bot. 2011, 62, 5659–5669. [Google Scholar] [CrossRef] [PubMed]
- Bastías, A.; Yañez, M.; Osorio, S.; Arbona, V.; Gómez-Cadenas, A.; Fernie, A.R.; Casaretto, J.A. The transcription factor AREB1 regulates primary metabolic pathways in tomato fruit. J. Exp. Bot. 2014, 65, 2351–2363. [Google Scholar] [CrossRef] [PubMed]
- Nicolas, P.; Lecourieux, D.; Kappel, C.; Cluzet, S.; Cramer, G.; Delrot, S.; Lecourieux, F. The basic leucine zipper transcription factor Abscisic Acid Response Element-Binding Factor2 is an important transcriptional regulator of abscisic acid-dependent grape berry ripening processes. Plant Physiol. 2014, 164, 365–383. [Google Scholar] [CrossRef]
- Shang, Y.; Yan, L.; Liu, Z.Q.; Cao, Z.; Mei, C.; Xin, Q.; Wu, F.Q.; Wang, X.F.; Du, S.Y.; Jiang, T.; et al. The Mg-chelatase H subunit of Arabidopsis antagonizes a group of WRKY transcription repressors to relieve ABA-responsive genes of inhibition. Plant Cell 2010, 22, 1909–1935. [Google Scholar] [CrossRef]
- Hobo, T.; Kowyama, Y.; Hattori, T. A bzip factor, trab1, interacts with vp1 and mediates abscisic acid-induced transcription. Proc. Natl. Acad. Sci. USA 1999, 96, 15348–15353. [Google Scholar] [CrossRef]
- Kagaya, Y.; Hobo, T.; Murata, M.; Ban, A.; Hattori, T. Abscisic acid-induced transcription is mediated by phosphorylation of an abscisic acid response element binding factor, TRAB1. Plant Cell 2002, 14, 3177–3189. [Google Scholar] [CrossRef]
- Kapazoglou, A.; Engineer, C.; Drosou, V.; Kalloniati, C.; Tani, E.; Tsaballa, A.; Kouri, E.D.; Ganopoulos, I.; Flemetakis, E.; Tsaftaris, A.S. The study of two barley type I-like MADS-box genes as potential targets of epigenetic regulation during seed development. BMC Plant Biol. 2012, 12, 166. [Google Scholar] [CrossRef]
- Lovisetto, A.; Guzzo, F.; Tadiello, A.; Toffali, K.; Favretto, A.; Casadoro, G. Molecular analyses of MADS-box genes trace back to gymnosperms the invention of fleshy fruits. Mol. Biol. Evol. 2012, 29, 409–419. [Google Scholar] [CrossRef] [PubMed]
- Yu, L.H.; Wu, J.; Zhang, Z.S.; Miao, Z.Q.; Zhao, P.X.; Wang, Z.; Xiang, C.B. Arabidopsis MADS-box transcription factor AGL21 acts as environment surveillance of seed germination by regulating ABI5 expression. Mol. Plant 2017, 10, 834–845. [Google Scholar] [CrossRef] [PubMed]
- Tuan, P.A.; Bai, S.; Saito, T.; Ito, A.; Moriguchi, T. Dormancy-associated MADS-box (DAM) and Abscisic Acid pathway regulate pear endodormancy through a feedback mechanism. Plant Cell Physiol. 2017, 58, 1378–1390. [Google Scholar] [CrossRef] [PubMed]
- Sheldon, C.C.; Burn, J.E.; Perez, P.P.; Metzger, J.; Edwards, W.J.; Peacock, W.J.; Dennis, E.S. The FLF MADS-box gene: Arepressor of flowering in Arabidopsis regulated by vernalization andmethylation. Plant Cell 1999, 11, 444–458. [Google Scholar] [CrossRef]
- Sheldon, C.C.; Rouse, D.T.; Finnegan, E.J.; Peacock, W.J.; Dennis, E.S. The molecular basis of vernalization: The central role of FLOWERING LOCUS C (FLC). Proc. Natl. Acad. Sci. USA 2000, 97, 3753–3758. [Google Scholar] [CrossRef]
- Qi, X.L.; Liu, C.L.; Song, L.L.; Li, M. PaMADS7, a MADS-box transcription factor, regulates sweet cherry fruit ripening and softening. Plant Sci. 2020, 301, 110634. [Google Scholar] [CrossRef]
- Chen, R.C.; Mao, L.C.; Guan, W.L.; Wei, X.B.; Huang, Z.H.; Wu, Y.Y. ABA-mediated miR5290 promotes anthocyanin biosynthesis by inhibiting the expression of FaMADS1 in postharvest strawberry fruit. Postharvest Biol. Technol. 2022, 189, 111934. [Google Scholar] [CrossRef]
- Lu, W.J.; Chen, J.X.; Ren, X.C.; Yuan, J.J.; Han, X.Y.; Mao, L.C.; Ying, T.J.; Luo, Z.S. One novel strawberry MADS-box transcription factor FaMADS1a acts as a negative regulator in fruit ripening. Sci. Hortic. 2018, 227, 124–131. [Google Scholar] [CrossRef]
- Li, D.D.; Mou, W.S.; Luo, Z.S.; Li, L.; Limwachiranon, J.; Mao, L.C.; Ying, T.J. Developmental and stress regulation on expression of a novel miRNA, Fan-miR73, and its target ABI5 in strawberry. Sci. Rep. 2016, 6, 28385. [Google Scholar] [CrossRef]
- Ornelas-Paz, J.J.; Yahia, E.M.; Ramírez-Bustamante, N.; Pérez-Martínez, J.D.; Escalante-Minakata, M.P.; Ibarra-Junquera, V.; Acosta-Muñiz, C.; Guerrero-Prieto, V.; Ochoa-Reyes, E. Physical attributes and chemical composition of organic strawberry fruit (Fragaria ×ananassa Duch., cv. Albion) at six stages of ripening. Food Chem. 2013, 138, 372–381. [Google Scholar] [CrossRef]
- Kafkas, E.; Koşar, M.; Paydaş, S.; Kafkas, S.; Başer, K.H.C. Quality characteristics of strawberry genotypes at different maturation stages. Food Chem. 2007, 100, 1229–1236. [Google Scholar] [CrossRef]
- Lei, Y.; Liu, Y.Z.; Gu, Q.Q.; Yang, X.Y.; Deng, X.X.; Chen, J.Y. Comparison of cell wall metabolism in the pulp of three cultivars of ‘Nanfeng’ tangerine differing in mastication trait. J. Sci. Food Agric. 2012, 92, 496–502. [Google Scholar] [CrossRef] [PubMed]
- Chang, S.; Puryear, J.; Cairney, J. A simple and efficient method for isolating RNA from pine trees. Plant Mol. Biol. Report. 1993, 11, 113–116. [Google Scholar] [CrossRef]
- Liu, Y.; Schiff, M.; Marathe, R.; Dinesh-Kumar, S.P. Tobacco Rar1, EDS1 and NPR1/NIM1 like genes are required for N-mediated resistance to tobacco mosaic virus. Plant J. 2002, 30, 415–429. [Google Scholar] [CrossRef] [PubMed]
- Vandendriessche, T.; Nicolai, B.M.; Hertog, M.L.A.T.M. Optimization of HS SPME Fast GC-MS for high-throughput analysis of strawberry aroma. Food Anal. Methods 2013, 6, 512–520. [Google Scholar] [CrossRef]
- Chen, J.X.; Mao, L.C.; Mi, H.B.; Lu, W.J.; Ying, T.J.; Luo, Z.S. Involvement of abscisic acid in postharvest water-deficit stress associated with the accumulation of anthocyanins in strawberry fruit. Postharvest Biol. Technol. 2016, 111, 99–105. [Google Scholar] [CrossRef]
- Andrews, P.K.; Shulin, L. Cell wall hydrolytic enzyme activity during development of nonclimacteric sweet cherry (Prunus avium L.) fruit. J. Hortic. Sci. 1995, 70, 561–567. [Google Scholar] [CrossRef]
- Mao, H.W.; Jin, G.K.; Sun, E.A.; Lee, A.Y.; Bae, T.M.; Kim, D.R.; Hwang, Y.S. Potential role of pectate lyase and Ca2+, in the increase in strawberry fruit firmness induced by short-term treatment with high-pressure CO2. J. Food Sci. 2014, 79, 685–692. [Google Scholar] [CrossRef]
- Pérez, A.G.; Sanz, C.; Olías, R.; Ríos, J.J.; Olías, J.M. Evolution of strawberry alcohol acyltransferase activity during fruit development and storage. J. Agric. Food Chem. 1996, 44, 3286–3290. [Google Scholar] [CrossRef]
- Lu, W.J.; Chu, X.Q.; Li, Y.Z.; Wang, C.; Guo, X.Q. Cotton GhMKK1 induces the tolerance of salt and drought stress, and mediates defence responses to pathogen infection in transgenic Nicotiana benthamiana. PLoS ONE 2013, 8, e68503. [Google Scholar] [CrossRef]
- Wei, X.P.; Lu, W.J.; Mao, L.C.; Han, X.Y.; Wei, X.B.; Zhao, X.X.; Xia, M.; Xu, C.J. ABF2 an MYB transcription factors regu;ate feruloyl transferase FHT involved in ABA-mediate wound suberization of kiwifruit. J. Exp. Bot. 2020, 71, 305–317. [Google Scholar] [CrossRef] [PubMed]
- Min, T.; Yin, X.R.; Shi, Y.N.; Luo, Z.R.; Yao, Y.C.; Grierson, D.; Ferguson, I.B.; Chen, K.S. Ethylene-responsive transcription factors interact with promoters of ADH and PDC involved in persimmon (Diospyros kaki) fruit de-astringency. J. Exp. Bot. 2012, 63, 6393–6405. [Google Scholar] [CrossRef] [PubMed]
- Goto-Yamamoto, N.; Wan, G.H.; Masaki, K.; Kobayashi, S. Structure and transcription of three chalconesynthase genes of grapevine (Vilis vinifera). Plant Sci. 2002, 162, 867–872. [Google Scholar] [CrossRef]
- Brummell, D.A.; Harpster, M.H. Cell wall metabolism in fruit softening and quality and its manipulation in transgenic plants. Plant Mol. Biol. 2001, 47, 311–339. [Google Scholar] [CrossRef]
- Cao, S.F.; Hu, Z.C.; Zheng, Y.H.; Lu, B.H. Effect of BTH on anthocyanin content and activities of related enzymes in strawberry after harvest. J. Agric. Food Chem. 2010, 58, 5801–5805. [Google Scholar] [CrossRef]
- Kou, X.H.; Yang, S.; Chai, L.P.; Zhou, J.Q.; Liu, Y.F.; Xue, Z.H. Abscisic acid and fruit ripening: Multifaceted analysis of the effect of abscisic acid on fleshy fruit ripening. Sci. Hortic. 2021, 281, 109999. [Google Scholar] [CrossRef]
- Pombo, M.A.; Martìnez, G.A.; Civello, P.M. Cloning of FaPAL6 gene from strawberry fruit and characterization of its expression and enzymatic activity in two cultivars with different anthocyanin accumulation. Plant Sci. 2011, 181, 111–118. [Google Scholar] [CrossRef]
- Lunkenbein, S.; Coiner, H.A.; Ric de Vos, C.H.; Schaart, J.G.; Boone, M.J.; Krens, F.A.; Schwab, W.; Salentijn, E.M.J. Molecular characterization of a stable antisense chalcone synthase phenotype in strawberry (Fragaria×ananassa). J. Agric. Food Chem. 2006, 54, 2145–2153. [Google Scholar] [CrossRef]
- Xu, W.; Peng, H.; Yang, T.; Whitaker, B.; Huang, L.; Sun, J.; Chen, P. Effect of calcium on strawberry fruit flavonoid pathway gene expression and anthocyanin accumulation. Plant Physiol. Biochem. 2014, 82, 289–298. [Google Scholar] [CrossRef]
- Cao, J. The pectin lyases in Arabidopsis thaliana: Evolution, selection and expression profiles. PLoS ONE 2012, 7, e46944. [Google Scholar] [CrossRef]
- Zabetakis, I.; Holden, M.A. Strawberry flavor: Analysis and biosynthesis. J. Sci. Food Agric. 1997, 74, 421–434. [Google Scholar] [CrossRef]
- Forney, C.F.; Kalt, W.; Jordan, M.A. The composition of strawberry aroma is influenced by cultivar, maturity and storage. Hortic. Sci. 2000, 35, 1022–1026. [Google Scholar] [CrossRef]
- Cumplido-Laso, G.; Medina-Puche, L.; Moyano, E.; Hoffmann, T.; Sinz, Q.; Ring, L.; Studart-Wittkowski, C.; Caballero, J.L.; Schwab, W.; Muñoz-Blanco, J.; et al. The fruit ripening-related gene FaAAT2 encodes an acyl transferase involved in strawberry aroma biogenesis. J. Exp. Bot. 2012, 63, 4275–4290. [Google Scholar] [CrossRef] [PubMed]
- Dong, T.; Hu, Z.; Deng, L.; Wang, Y.; Zhu, M.; Zhang, J.; Chen, G. A tomato MADS-box transcription factor, SlMADS1, acts as a negative regulator of fruit ripening. Plant Physiol. 2013, 163, 1026–1036. [Google Scholar] [CrossRef] [PubMed]
- Boss, P.K.; Vivier, M.; Matsumoto, S.; Dry, I.B.; Thomas, M.R. A cDNA from grapevine (Vitis vinifera L.), which shows homology to AGAMOUS and SHATTERPROOF, is not only expressed in flowers but also throughout berry development. Plant Mol. Biol. 2001, 45, 541–553. [Google Scholar] [CrossRef] [PubMed]
- Seymour, G.B.; Ryder, C.D.; Cevik, V.; Hammond, J.P.; Popovich, A.; King, G.J.; Vrebalov, J.; Giovannoni, J.J.; Manning, K. A SEPALLATA gene is involved in the development and ripening of strawberry (Fragaria × ananassa Duch.) fruit, a non-climacteric tissue. J. Exp. Bot. 2011, 62, 1179–1188. [Google Scholar] [CrossRef]
- Pi, M.T.; Hu, S.Q.; Cheng, L.C.; Zhong, R.H.; Cai, Z.Y.; Liu, Z.C.; Yao, J.L.; Kang, C.Y. The MADS-box gene FveSEP3 plays essential roles in flower organogenesis and fruit development in woodland strawberry. Hortic. Res. 2021, 8, 247. [Google Scholar] [CrossRef]
- Elitzur, T.; Yakir, E.; Quansah, L.; Zhangjun, F.; Vrebalov, J.; Khayat, E.; Giovannoni, J.J.; Friedman, H. Banana MaMADS Transcription Factors Are Necessary for Fruit Ripening and Molecular Tools to Promote Shelf-Life and Food Security. Plant Physiol. 2016, 171, 380–391. [Google Scholar] [CrossRef]
- Fu, D.Q.; Zhu, B.Z.; Zhu, H.L.; Jiang, W.B.; Luo, Y.B. Virus-induced gene silencing in tomato fruit. Plant J. 2005, 43, 299–308. [Google Scholar] [CrossRef]
- Jia, H.F.; Chai, Y.M.; Li, C.L.; Lu, D.; Luo, J.J.; Qin, L.; Shen, Y.Y. Abscisic acid plays an important role in the regulation of strawberry fruit ripening. Plant Physiol. 2011, 157, 188–199. [Google Scholar] [CrossRef]
- Hoffmann, T.; Kalinowski, G.; Schwab, W. RNAi-induced silencing of gene expression in strawberry fruit (Fragaria × ananassa) byagro-infiltration: A rapid assay for gene function analysis. Plant J. 2006, 48, 818–826. [Google Scholar] [CrossRef] [PubMed]
- Mekontso, F.N.; Wu, S.H.; Fu, R.Z.; Li, W.; Meng, L.H.; Wang, Q.; Li, J.K.; Song, H.M.; Xu, X.B. Konckdown of Sly-miR160a using short tandem target mimic (STTM) enhanced expression of auxin signaling genes and delayed postharvest ripening of tomato fruit. Postharvest Biol. Technol. 2023, 198, 112271. [Google Scholar] [CrossRef]
- Jia, M.R.; Ding, N.; Zhang, Q.; Xing, S.N.; Wei, L.Z.; Zhao, Y.Y.; Du, P.; Mao, W.W.; Li, J.Z.; Li, B.B.; et al. A FERONIA-Like Receptor Kinase regulates strawberry (Fragaria × ananassa) fruit ripening and quality formation. Front. Plant Sci. 2017, 8, 01099. [Google Scholar] [CrossRef]
- Brocard, I.M.; Lynch, T.J.; Finkelstein, R.R. Regulation and role of the Arabidopsis Abscisic Acid-Insensitive 5 gene in abscisic acid, sugar, and stress response. Plant Physiol. 2002, 129, 1533–1543. [Google Scholar] [CrossRef] [PubMed]
- Yu, F.F.; Wu, Y.R.; Xie, Q. Precise protein post-translational modifications modulate ABI5 activity. Trends Plant Sci. 2015, 20, 569. [Google Scholar] [CrossRef]
- Utsugi, S.; Ashikawa, I.; Nakamura, S.; Shibasaka, M. TaABI5, a wheat homolog of Arabidopsis thaliana ABA insensitive 5, controls seed germination. J. Plant Res. 2020, 133, 245–256. [Google Scholar] [CrossRef]










| Compounds (μg kg−1 FW) | Empty Vector | FaMADS1-RNAi |
|---|---|---|
| Esters | ||
| Methyl hexanoate | 0.424 ± 0.101 | 1.021 ± 0.132 * |
| 1-Methyl hexanoate | 0.000 ± 0.000 | 0.065 ± 0.018 ** |
| Methyl 2-octynoate | 0.000 ± 0.000 | 0.083 ± 0.008 ** |
| Octyl butyrate | 0.000 ± 0.000 | 0.129 ± 0.001 ** |
| Octyl 3-methylbutyrate | 0.000 ± 0.000 | 0.377 ± 0.027 ** |
| (3,7,11-Trimethyldodeca-1,6,10-trien-3-yl) formate | 0.000 ± 0.000 | 0.286 ± 0.128 ** |
| 3,7,11-Trimethyl-1,6,10-dodecatrien-3-olacetate | 0.000 ± 0.000 | 0.184 ± 0.044 ** |
| Ketones | ||
| 5-Octyloxolan-2-one | 0.000 ± 0.000 | 0.608 ± 0.291 ** |
| Methyl n-hexyl ketone | 52.400 ± 0.000 | 52.400 ± 0.000 |
| 4-Methoxy-2,5-dimethylfuran-3-one (DMMF) | 0.000 ± 0.000 | 0.336 ± 0.058 ** |
| 1-(2,6,6-Trimethyl-1-cyclohexen-1-yl)-1-penten-3-one | 0.000 ± 0.000 | 0.352 ± 0.007 ** |
| Alcohols | ||
| Octan-2-ol | 0.332 ± 0.027 | 0.000 ± 0.000 ** |
| 3,7-Dimethyl-1,6-octadien-3-ol | 0.957 ± 0.056 | 1.453 ± 0.265 |
| 2-(4-Methyl-1-cyclohex-3-enyl) propan-2-ol | 0.071 ± 0.020 | 0.123 ± 0.002 |
| 3,7,11-Trimethyl-1,6,10-Dodecatrien-3-ol | 1.569 ± 0.038 | 14.913 ± 4.932 |
| Acids | ||
| 7-Oxooctanoic acid | 0.090 ± 0.019 | 0.155 ± 0.034 |
| Octanoic acid | 0.000 ± 0.000 | 0.073 ± 0.039 ** |
| 3-Hydroxydodecanoic acid | 0.000 ± 0.000 | 0.044 ± 0.005 ** |
| Aldehydes | ||
| €-hex-2-enal | 1.971 ± 0.049 | 0.000 ± 0.000 ** |
| Nonanal | 0.203 ± 0.028 | 0.270 ± 0.053 |
| Decanal | 0.061 ± 0.004 | 0.050 ± 0.007 |
| Olefins | ||
| D-1-methyl-4-(1-methylethenyl)-cyclohexene | 0.044 ± 0.000 | 0.061 ± 0.026 |
| (Z)-5-Undecene | 0.058 ± 0.017 | 0.000 ± 0.000 ** |
| (Z)-7,11-Dimethyl-3-methylene-1,6,10-dodecatriene | 0.090 ± 0.017 | 1.060 ± 0.153 * |
| 1-(1,5-Dimethyl)-4-methy-benzene | 0.000 ± 0.000 | 0.047 ± 0.027 ** |
| 1-(1,5-Dimethyl-4-hexenyl)-4-methylbenzene | 0.000 ± 0.000 | 0.090 ± 0.016 ** |
| 2,6-Dimethyl-6-(4-methyl-3-pentenyl)bicyclo [3.1.1]hept-2-ene | 0.000 ± 0.000 | 0.147 ± 0.027 ** |
| (1R,4aR,8aS)-7-methyl-4-methylidene-1-propan-2-yl-2,3,4a,5,6,8a-hexahydro-1H-naphthalene | 0.091 ± 0.029 | 0.000 ± 0.000 ** |
| 3,7,11-Trimethyl-1,3,6,10-dodecatetraene | 0.000 ± 0.000 | 0.291 ± 0.068 ** |
| 7-epi-cis-sesquisabinene hydrate | 0.000 ± 0.000 | 0.229 ± 0.105 ** |
| Terpenes | ||
| 2,3-Dihydro-1H-indene | 0.000 ± 0.000 | 0.052 ± 0.004 ** |
| Benzenes | ||
| Butylbenzene | 0.127 ± 0.032 | 0.151 ± 0.010 |
| 1-Methyl-2-propylbenzene | 0.095 ± 0.012 | 0.142 ± 0.019 |
| (4aS-cis)-2,4a,5,6,7,8,9,9a-Octahydro-3,5,5-trimethyl-9-methylene-1H-Benzocycloheptene | 0.000 ± 0.000 | 0.037 ± 0.000 ** |
| Others | ||
| 1-Methyl-6,7-dioxabicyclo[3.2.1]octane | 0.093 ± 0.001 | 0.000 ± 0.000 ** |
| 2,4-bis(1,1-dimethylethyl)-phenol | 0.182 ± 0.029 | 0.000 ± 0.000 ** |
| 1-Bromo-3,7,11-trimethyl-2,6,10-dodecatriene | 0.000 ± 0.000 | 0.086 ± 0.018 ** |
Disclaimer/Publisher’s Note: The statements, opinions and data contained in all publications are solely those of the individual author(s) and contributor(s) and not of MDPI and/or the editor(s). MDPI and/or the editor(s) disclaim responsibility for any injury to people or property resulting from any ideas, methods, instructions or products referred to in the content. |
© 2023 by the authors. Licensee MDPI, Basel, Switzerland. This article is an open access article distributed under the terms and conditions of the Creative Commons Attribution (CC BY) license (https://creativecommons.org/licenses/by/4.0/).
Share and Cite
Lu, W.; Wei, X.; Han, X.; Chen, R.; Xiao, C.; Zheng, X.; Mao, L. Participation of FaTRAB1 Transcription Factor in the Regulation of FaMADS1 Involved in ABA-Dependent Ripening of Strawberry Fruit. Foods 2023, 12, 1802. https://doi.org/10.3390/foods12091802
Lu W, Wei X, Han X, Chen R, Xiao C, Zheng X, Mao L. Participation of FaTRAB1 Transcription Factor in the Regulation of FaMADS1 Involved in ABA-Dependent Ripening of Strawberry Fruit. Foods. 2023; 12(9):1802. https://doi.org/10.3390/foods12091802
Chicago/Turabian StyleLu, Wenjing, Xiaopeng Wei, Xueyuan Han, Renchi Chen, Chaogeng Xiao, Xiaojie Zheng, and Linchun Mao. 2023. "Participation of FaTRAB1 Transcription Factor in the Regulation of FaMADS1 Involved in ABA-Dependent Ripening of Strawberry Fruit" Foods 12, no. 9: 1802. https://doi.org/10.3390/foods12091802
APA StyleLu, W., Wei, X., Han, X., Chen, R., Xiao, C., Zheng, X., & Mao, L. (2023). Participation of FaTRAB1 Transcription Factor in the Regulation of FaMADS1 Involved in ABA-Dependent Ripening of Strawberry Fruit. Foods, 12(9), 1802. https://doi.org/10.3390/foods12091802

