Transcriptomic Analysis Reveals Genes Associated with the Regulation of Peach Fruit Softening and Senescence during Storage
Abstract
1. Introduction
2. Materials and Methods
2.1. Fruit Materials
2.2. Ethylene Production and Fruit Firmness
2.3. RNA Sequencing Library Preparation
2.4. Data Filtering and Analysis
2.5. The Expression Analysis of Candidate Genes
2.6. Statistical Analysis
3. Results
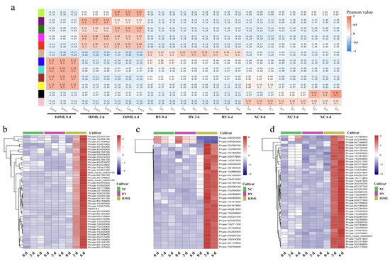
3.1. Identification of Candidate Genes by a Venn Diagram
3.2. Functional Analysis of Candidate Genes
3.3. Weighted Gene Co-Expression Network Analysis of Candidate Genes
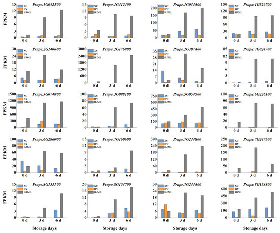
3.4. FPKM Analysis of the Candidate Genes
3.5. The Effect of NAA Treatment on Candidate Gene Expression
4. Discussion
5. Conclusions
Supplementary Materials
Author Contributions
Funding
Data Availability Statement
Conflicts of Interest
References
- Chen, C.W.; Guo, J.; Cao, K.; Zhu, G.R.; Fang, W.C.; Wang, X.W.; Li, Y.; Wu, J.L.; Xu, Q.; Wang, L.R. Identification of candidate genes associated with slow-melting flesh trait in peach using bulked segregant analysis and RNA-seq. Sci. Hortic. 2021, 286, 110208. [Google Scholar] [CrossRef]
- Ye, J.B.; Wang, G.Y.; Tan, J.P.; Zheng, J.R.; Zhang, X.; Xu, F.; Cheng, S.Y.; Chen, Z.X.; Zhang, W.W.; Liao, Y.L. Identification of candidate genes involved in anthocyanin accumulation using Illmuina-based RNA-seq in peach skin. Sci. Hortic. 2019, 250, 184–198. [Google Scholar] [CrossRef]
- Brummell, D.A.; Dal Cin, V.; Crisosto, C.H.; Labavitch, J.M. Cell wall metabolism during maturation, ripening and senescence of peach fruit. J. Exp. Bot. 2004, 55, 2029–2039. [Google Scholar] [CrossRef] [PubMed]
- Atkinson, R.G.; Schroder, R.; Hallett, I.C.; Cohen, D.; MacRae, E.A. Overexpression of polygalacturonase in transgenic apple trees leads to a range of novel phenotypes involving changes in cell adhesion. Plant Physiol. 2002, 129, 122–133. [Google Scholar] [CrossRef] [PubMed]
- Qian, M.; Zhang, Y.; Yan, X.Y.; Han, M.Y.; Li, J.J.; Li, F.; Li, F.R.; Zhang, D.; Zhao, C.P. Identification and expression analysis of polygalacturonase family members during peach fruit softening. Int. J. Mol. Sci. 2016, 17, 1933. [Google Scholar] [CrossRef] [PubMed]
- Guo, S.L.; Song, J.; Zhang, B.B.; Jiang, H.; Ma, R.J.; Yu, M.L. Genome-wide identification and expression analysis of beta-galactosidase family members during fruit softening of peach [Prunus persica (L.) Batsch]. Postharvest Biol. Technol. 2018, 136, 111–123. [Google Scholar] [CrossRef]
- Liu, H.K.; Qian, M.; Song, C.H.; Li, J.J.; Zhao, C.P.; Li, G.F.; Wang, A.Z.; Han, M.Y. Down-regulation of PpBGAL10 and PpBGAL16 delays fruit softening in peach by reducing polygalacturonase and pectin methylesterase activity. Front. Plant Sci. 2018, 9, 1015. [Google Scholar] [CrossRef]
- Smith, D.L.; Abbott, J.A.; Gross, K.C. Down-regulation of tomato beta-galactosidase 4 results in decreased fruit softening. Plant Physiol. 2002, 129, 1755–1762. [Google Scholar] [CrossRef]
- Tateishi, A. Beta-galactosidase and alpha-L-arabinofuranosidase in Cell Wall modification related with fruit development and softening. J. Jpn. Soc. Hortic. Sci. 2008, 77, 329–340. [Google Scholar] [CrossRef]
- Marin-Rodriguez, M.C.; Orchard, J.; Seymour, G.B. Pectate lyases, cell wall degradation and fruit softening. J. Exp. Bot. 2002, 53, 2115–2119. [Google Scholar] [CrossRef]
- Zhu, Y.Q.; Zeng, W.F.; Wang, X.B.; Pan, L.; Niu, L.; Lu, Z.H.; Cui, G.C.; Wang, Z.Q. Characterization and transcript profiling of PME and PMEI gene families during peach fruit maturation. J. Am. Soc. Hortic. Sci. 2017, 142, 246–259. [Google Scholar] [CrossRef]
- Hayama, H.; Shimada, T.; Fujii, H.; Ito, A.; Kashimura, Y. Ethylene-regulation of fruit softening and softening-related genes in peach. J. Exp. Bot. 2006, 57, 4071–4077. [Google Scholar] [CrossRef] [PubMed]
- Iqbal, N.; Khan, N.A.; Ferrante, A.; Trivellini, A.; Francini, A.; Khan, M.I.R. Ethylene role in plant growth, development and senescence: Interaction with other phytohormones. Front. Plant Sci. 2017, 8, 475. [Google Scholar] [CrossRef] [PubMed]
- Tucker, G.; Yin, X.R.; Zhang, A.D.; Wang, M.M.; Zhu, Q.G.; Liu, X.F.; Xie, X.L.; Chen, K.S.; Grierson, D. Ethylene and fruit softening. Food Qual. Saf. 2017, 1, 253–267. [Google Scholar] [CrossRef]
- Li, T.; Xu, Y.X.; Zhang, L.C.; Ji, Y.L.; Tan, D.M.; Yuan, H.; Wang, A.D. The Jasmonate-activated transcription factor MdMYC2 regulates ethylene response factor and ethylene biosynthetic genes to promote ethylene biosynthesis during apple fruit ripening. Plant Cell 2017, 29, 1316–1334. [Google Scholar] [CrossRef] [PubMed]
- Gu, C.; Guo, Z.H.; Cheng, H.Y.; Zhou, Y.H.; Qi, K.J.; Wang, G.M.; Zhang, S.L. A HD-ZIP II HOMEBOX transcription factor, PpHB.G7, mediates ethylene biosynthesis during fruit ripening in peach. Plant Sci. 2019, 278, 12–19. [Google Scholar] [CrossRef]
- Kou, X.H.; Feng, Y.; Yuan, S.; Zhao, X.Y.; Wu, C.; Wang, C.; Xue, Z.H. Different regulatory mechanisms of plant hormones in the ripening of climacteric and non-climacteric fruits: A review. Plant Mol. Biol. 2021, 107, 477–497. [Google Scholar] [CrossRef]
- Zhang, M.; Yuan, B.; Leng, P. The role of ABA in triggering ethylene biosynthesis and ripening of tomato fruit. J. Exp. Bot. 2009, 60, 1579–1588. [Google Scholar] [CrossRef]
- Yue, P.T.; Lu, Q.; Liu, Z.; Lv, T.X.; Li, X.Y.; Bu, H.D.; Liu, W.T.; Xu, Y.X.; Yuan, H.; Wang, A.D. Auxin-activated MdARF5 induces the expression of ethylene biosynthetic genes to initiate apple fruit ripening. New Phytol. 2020, 226, 1781–1795. [Google Scholar] [CrossRef]
- Pan, L.; Zeng, W.F.; Niu, L.; Lu, Z.H.; Liu, H.; Cui, G.C.; Zhu, Y.Q.; Chu, J.F.; Li, W.P.; Fang, W.C.; et al. PpYUC11, a strong candidate gene for the stony hard phenotype in peach (Prunus persica L. Batsch), participates in IAA biosynthesis during fruit ripening. J. Exp. Bot. 2015, 66, 7031–7044. [Google Scholar] [CrossRef]
- Yuan, X.Y.; Wang, R.H.; Zhao, X.D.; Luo, Y.B.; Fu, D.Q. Role of the tomato non-ripening mutation in regulating fruit quality elucidated using iTRAQ protein profile analysis. PLoS ONE 2016, 11, e0164335. [Google Scholar] [CrossRef] [PubMed]
- Yin, X.R.; Allan, A.C.; Chen, K.S.; Ferguson, I.B. Kiwifruit EIL and ERF genes involved in regulating fruit ripening. Plant Physiol. 2010, 153, 1280–1292. [Google Scholar] [CrossRef] [PubMed]
- Wang, X.B.; Zeng, W.F.; Ding, Y.F.; Wang, Y.; Niu, L.; Yao, J.L.; Pan, L.; Lu, Z.H.; Cui, G.C.; Li, G.H.; et al. Peach ethylene response factor PpeERF2 represses the expression of ABA biosynthesis and cell wall degradation genes during fruit ripening. Plant Sci. 2019, 283, 116–126. [Google Scholar] [CrossRef]
- Zhang, W.W.; Zhao, S.Q.; Gu, S.; Cao, X.Y.; Zhang, Y.; Niu, J.F.; Liu, L.; Li, A.R.; Jia, W.S.; Qi, B.X.; et al. FvWRKY48 binds to the pectate lyase FvPLA promoter to control fruit softening in Fragaria vesca. Plant Physiol. 2022, 189, 1037–1049. [Google Scholar] [CrossRef] [PubMed]
- Haji, T.; Yaegaki, H.; Yamaguchi, M. Inheritance and expression of fruit texture melting, non-melting and stony hard in peach. Sci. Hortic. 2005, 105, 241–248. [Google Scholar] [CrossRef]
- Tatsuki, M.; Nakajima, N.; Fujii, H.; Shimada, T.; Nakano, M.; Hayashi, K.; Hayama, H.; Yoshioka, H.; Nakamura, Y. Increased levels of IAA are required for system 2 ethylene synthesis causing fruit softening in peach (Prunus persica L. Batsch). J. Exp. Bot. 2013, 64, 1049–1059. [Google Scholar] [CrossRef]
- Guo, S.L.; Song, Z.Z.; Ma, R.J.; Yang, Y.; Yu, M.L. Genome-wide identification and expression analysis of the lipoxygenase gene family during peach fruit ripening under different postharvest treatments. Acta Physiol. Plant. 2017, 39, 111. [Google Scholar] [CrossRef]
- Li, R.Q.; Li, Y.R.; Kristiansen, K.; Wang, J. SOAP: Short oligonucleotide alignment program. Bioinformatics 2008, 24, 713–714. [Google Scholar] [CrossRef]
- Verde, I.; Abbott, A.G.; Scalabrin, S.; Jung, S.; Shu, S.Q.; Marroni, F.; Zhebentyayeva, T.; Dettori, M.T.; Grimwood, J.; Cattonaro, F.; et al. The high-quality draft genome of peach (Prunus persica) identifies unique patterns of genetic diversity, domestication and genome evolution. Nat. Genet. 2013, 45, 487–494. [Google Scholar] [CrossRef]
- Kim, D.; Landmead, B.; Salzberg, S.L. HISAT: A fast spliced aligner with low memory requirements. Nat. Methods 2015, 12, 357–360. [Google Scholar] [CrossRef]
- Wang, L.K.; Feng, Z.X.; Wang, X.; Wang, X.W.; Zhang, X.G. DEGseq: An R package for identifying differentially expressed genes from RNA-seq data. Bioinformatics 2010, 26, 136–138. [Google Scholar] [CrossRef] [PubMed]
- Zhao, J.; Quan, P.K.; Liu, H.K.; Li, L.; Qi, S.Y.; Zhang, M.S.; Zhang, B.; Li, H.; Zhao, Y.R.; Ma, B.Q.; et al. Transcriptomic and metabolic analyses provide new insights into the apple fruit quality decline during long-term cold storage. J. Agric. Food. Chem. 2020, 68, 4699–4716. [Google Scholar] [CrossRef] [PubMed]
- Langfelder, P.; Horvath, S. WGCNA: An R package for weighted correlation network analysis. BMC Bioinform. 2008, 9, 559. [Google Scholar] [CrossRef] [PubMed]
- Tong, Z.G.; Gao, Z.H.; Wang, F.; Zhou, J.; Zhang, Z. Selection of reliable reference genes for gene expression studies in peach using real-time PCR. BMC Mol. Biol. 2009, 10, 71. [Google Scholar] [CrossRef]
- Livak, K.J.; Schmittgen, T.D. Analysis of relative gene expression data using real-time quantitative PCR and the 2−ΔΔCT method. Methods 2001, 25, 402–408. [Google Scholar] [CrossRef] [PubMed]
- Han, L.; Li, G.J.; Yang, K.Y.; Mao, G.H.; Wang, R.Q.; Liu, Y.D.; Zhang, S.Q. Mitogen-activated protein kinase 3 and 6 regulate botrytis cinerea-induced ethylene production in Arabidopsis. Plant J. 2010, 64, 114–127. [Google Scholar] [CrossRef]
- Liu, Y.D.; Zhang, S.Q. Phosphorylation of 1-aminocyclopropane-1-carboxylic acid synthase by MPK6, a stress-responsive mitogen-activated protein kinase, induces ethylene biosynthesis in Arabidopsis. Plant Cell 2004, 16, 3386–3399. [Google Scholar] [CrossRef]
- Tatsuki, M.; Haji, T.; Yamaguchi, M. The involvement of 1-aminocyclopropane-1-carboxylic acid synthase isogene, Pp-ACS1, in peach fruit softening. J. Exp. Bot. 2006, 57, 1281–1289. [Google Scholar] [CrossRef] [PubMed]
- Bleecker, A.B.; Kende, H. Ethylene: A gaseous signal molecule in plants. Annu. Rev. Cell. Dev. Bi. 2000, 16, 1–18. [Google Scholar] [CrossRef] [PubMed]
- Dubois, M.; Van den Broeck, L.; Inze, D. The pivotal role of ethylene in plant growth. Trends Plant Sci. 2018, 23, 311–323. [Google Scholar] [CrossRef]
- Yang, S.F.; Hoffman, N.E. Ethylene biosynthesis and its regulation in higher-plants. Ann. Rev. Plant Physiol. 1984, 35, 155–189. [Google Scholar] [CrossRef]
- Jagodzik, P.; Tajdel-Zielinska, M.; Ciesla, A.; Marczak, M.; Ludwikow, A. Mitogen-activated protein kinase cascades in plant hormone signaling. Front. Plant Sci. 2018, 9, 1387. [Google Scholar] [CrossRef]
- Singh, R.; Jwa, N.S. The rice MAPKK-MAPK interactome: The biological significance of MAPK components in hormone signal transduction. Plant Cell Rep. 2013, 32, 923–931. [Google Scholar] [CrossRef] [PubMed]
- Yoshioka, H.; Hayama, H.; Tatsuki, M.; Nakamura, Y. Cell wall modification during development of mealy texture in the stony-hard peach “Odoroki” treated with propylene. Postharvest Biol. Technol. 2010, 55, 1–7. [Google Scholar] [CrossRef]
- Begheldo, M.; Manganaris, G.A.; Bonghi, C.; Tonutti, P. Different postharvest conditions modulate ripening and ethylene biosynthetic and signal transduction pathways in stony hard peaches. Postharvest Biol. Technol. 2008, 48, 84–91. [Google Scholar] [CrossRef]
- Wang, X.B.; Pan, L.; Wang, Y.; Meng, J.R.; Deng, L.; Niu, L.; Liu, H.; Ding, Y.F.; Yao, J.L.; Nieuwenhuizen, N.J.; et al. PpIAA1 and PpERF4 form a positive feedback loop to regulate peach fruit ripening by integrating auxin and ethylene signals. Plant Sci. 2021, 313, 111084. [Google Scholar] [CrossRef] [PubMed]
- El-Sharkawy, I.; Jones, B.; Li, Z.G.; Lelievre, J.M.; Pech, J.C.; Latche, A. Isolation and characterization of four ethylene perception elements and their expression during ripening in pears (Pyrus communis L.) with/without cold requirement. J. Exp. Bot. 2003, 54, 1615–1625. [Google Scholar] [CrossRef]
- Pang, J.H.; Ma, B.; Sun, H.J.; Ortiz, G.I.; Imanishi, S.; Sugaya, S.; Gemma, H.; Ezura, H. Identification and characterization of ethylene receptor homologs expressed during fruit development and ripening in persimmon (Diospyros kaki Thumb.). Postharvest Biol. Technol. 2007, 44, 195–203. [Google Scholar] [CrossRef]
- O’Malley, R.C.; Rodriguez, F.I.; Esch, J.J.; Binder, B.M.; O’Donnell, P.; Klee, H.J.; Bleecker, A.B. Ethylene-binding activity, gene expression levels, and receptor system output for ethylene receptor family members from Arabidopsis and tomato. Plant J. 2005, 41, 651–659. [Google Scholar] [CrossRef]
- Park, J.E.; Kim, Y.S.; Yoon, H.K.; Park, C.M. Functional characterization of a small auxin-up RNA gene in apical hook development in Arabidopsis. Plant Sci. 2007, 172, 150–157. [Google Scholar] [CrossRef]
- Park, J.E.; Park, J.Y.; Kim, Y.S.; Staswick, P.E.; Jeon, J.; Yun, J.; Kim, S.Y.; Kim, J.; Lee, Y.H.; Park, C.M. GH3-mediated auxin homeostasis links growth regulation with stress adaptation response in Arabidopsis. J. Biol. Chem. 2007, 282, 10036–10046. [Google Scholar] [CrossRef]
- Tiwari, S.B.; Wang, X.J.; Hagen, G.; Guilfoyle, T.J. AUX/IAA proteins are active repressors, and their stability and activity are modulated by auxin. Plant Cell 2001, 13, 2809–2822. [Google Scholar] [CrossRef]
- Bajguz, A.; Piotrowska, A. Conjugates of auxin and cytokinin. Phytochemistry 2009, 70, 957–969. [Google Scholar] [CrossRef] [PubMed]
- Staswick, P.E.; Serban, B.; Rowe, M.; Tiryaki, I.; Maldonado, M.T.; Maldonado, M.C.; Suza, W. Characterization of an Arabidopsis enzyme family that conjugates amino acids to indole-3-acetic acid. Plant Cell 2005, 17, 616–627. [Google Scholar] [CrossRef] [PubMed]
- Chapman, E.J.; Estelle, M. Mechanism of auxin-regulated gene expression in plants. Annu. Rev. Genet. 2009, 43, 265–285. [Google Scholar] [CrossRef] [PubMed]
- Kepinski, S.; Leyser, O. The Arabidopsis F-box protein TIR1 is an auxin receptor. Nature 2005, 435, 446–451. [Google Scholar] [CrossRef] [PubMed]
- Ding, Y.F.; Zeng, W.F.; Wang, X.B.; Wang, Y.; Niu, L.; Pan, L.; Lu, Z.H.; Cui, G.C.; Li, G.H.; Wang, Z.Q. Over-expression of peach PpIAA19 in tomato alters plant growth, parthenocarpy, and fruit Shape. J. Plant Growth Regul. 2019, 38, 103–112. [Google Scholar] [CrossRef]
- Agarwal, P.; Reddy, M.P.; Chikara, J. WRKY: Its structure, evolutionary relationship, DNA-binding selectivity, role in stress tolerance and development of plants. Mol. Biol. Rep. 2011, 38, 3883–3896. [Google Scholar] [CrossRef] [PubMed]
- Fan, Z.Q.; Tan, X.L.; Shan, W.; Kuang, J.F.; Lu, W.J.; Chen, J.Y. Characterization of a transcriptional regulator, BrWRKY6, associated with gibberellin-suppressed leaf senescence of Chinese flowering cabbage. J. Agric. Food. Chem. 2018, 66, 1791–1799. [Google Scholar] [CrossRef] [PubMed]
- Rushton, P.J.; Somssich, I.E.; Ringler, P.; Shen, Q.X.J. WRKY transcription factors. Trends Plant Sci. 2010, 15, 247–258. [Google Scholar] [CrossRef] [PubMed]
- Ma, Q.; Zhang, G.K.; Hou, L.X.; Wang, W.J.; Hao, J.; Liu, X. Vitis vinifera VvWRKY13 is an ethylene biosynthesis-related transcription factor. Plant Cell Rep. 2015, 34, 1593–1603. [Google Scholar] [CrossRef] [PubMed]
- Li, G.J.; Meng, X.Z.; Wang, R.G.; Mao, G.H.; Han, L.; Liu, Y.D.; Zhang, S.Q. Dual-level regulation of ACC synthase activity by MPK3/MPK6 cascade and its downstream WRKY transcription factor during ethylene induction in Arabidopsis. PLoS Genet. 2012, 8, e1002767. [Google Scholar] [CrossRef] [PubMed]








| Gene ID | Fold Change | Function Description | ||||
|---|---|---|---|---|---|---|
| log2(HJML 3 d/HJML 0 d) | log2(HJML 3 d/XC 3 d) | log2(HJML 6 d/XC 6 d) | log2(HJML 3 d/HY 3 d) | log2(HJML 6 d/HY 6 d) | ||
| MAPK signaling pathway-plant | ||||||
| Prupe.1G034300 | 2.65 | 1.86 | 1.75 | 3.19 | 3.40 | Ethylene response sensor 2-related |
| Prupe.1G042500 | 2.72 | 3.30 | 4.07 | 3.05 | 3.48 | Phosphate transporter pho1 |
| Prupe.1G412400 | 1.58 | 3.81 | 3.32 | 3.84 | 2.86 | Uncharacterized conserved protein |
| Prupe.1G526700 | 2.42 | 1.66 | 1.87 | 2.49 | 2.41 | Ovarian cancer gene-2 protein-related//subfamily not named |
| Prupe.2G176900 | 3.63 | 8.62 | 8.55 | 8.29 | 11.01 | 1-aminocyclopropane-1-carboxylate synthase-like protein 1 |
| Prupe.2G307400 | 3.23 | 2.62 | 2.88 | 3.33 | 5.42 | WRKY DNA -binding domain (WRKY) |
| Prupe.3G024700 | 4.91 | 5.19 | 3.63 | 8.49 | 8.42 | Receptor-like protein 3-related |
| Prupe.3G098100 | 4.69 | 3.80 | 3.00 | 4.42 | 8.17 | WRKY transcription factor 40-related |
| Prupe.5G054500 | 1.07 | 1.51 | 2.34 | 1.13 | 2.10 | Serine/threonine kinase//subfamily not named |
| Prupe.6G286000 | 1.73 | 1.61 | 2.19 | 3.10 | 4.76 | WRKY transcription factor 33 (WRKY33) |
| Prupe.7G244300 | 1.95 | 2.26 | 1.49 | 2.36 | 2.15 | EIN3-binding F-box protein (EBF1_2) |
| Prupe.8G153100 | 3.58 | 3.21 | 1.60 | 3.40 | 6.01 | Pathogenesis-related protein 1 (PR1) |
| Prupe.8G153700 | 3.69 | 2.04 | 1.68 | 1.83 | 2.33 | Pathogenesis-related protein 1 (PR1) |
| Prupe.8G153800 | 1.17 | 1.25 | 1.33 | 3.30 | 5.37 | Pathogenesis-related protein 1 (PR1) |
| Plant hormone signal transduction | ||||||
| Prupe.1G034300 | 2.65 | 1.86 | 1.75 | 3.19 | 3.40 | Ethylene response sensor 2-related |
| Prupe.1G042500 | 2.72 | 3.30 | 4.07 | 3.05 | 3.48 | Phosphate transporter pho1 |
| Prupe.2G140600 | 1.28 | 3.25 | 1.80 | 3.24 | 1.63 | Auxin-regulated protein-related |
| Prupe.3G074800 | 1.36 | 2.89 | 2.77 | 1.88 | 2.94 | Auxin-responsive protein IAA19-related |
| Prupe.5G054500 | 1.07 | 1.51 | 2.34 | 1.13 | 2.10 | Serine/threonine kinase//subfamily not named |
| Prupe.6G226100 | 2.17 | 8.87 | 11.13 | 9.03 | 9.16 | Auxin-responsive GH3 gene family (GH3) |
| Prupe.7G160600 | 1.25 | 1.93 | 2.49 | 1.86 | 5.26 | Camp-response element binding protein-related//subfamily not named |
| Prupe.7G234800 | 2.96 | 5.64 | 4.85 | 4.63 | 5.28 | Auxin-responsive protein IAA15 |
| Prupe.7G244300 | 1.95 | 2.26 | 1.49 | 2.36 | 2.15 | EIN3-binding F-box protein (EBF1_2) |
| Prupe.7G247500 | 2.43 | 9.72 | 10.48 | 4.27 | 6.71 | Auxin-responsive protein IAA (IAA) |
| Prupe.8G153100 | 3.58 | 3.21 | 1.60 | 3.40 | 6.01 | Pathogenesis-related protein 1 (PR1) |
| Prupe.8G153700 | 3.69 | 2.04 | 1.68 | 1.83 | 2.33 | Pathogenesis-related protein 1 (PR1) |
| Prupe.8G153800 | 1.17 | 1.25 | 1.33 | 3.30 | 5.37 | Pathogenesis-related protein 1 (PR1) |
| Plant–pathogen interaction | ||||||
| Prupe.1G238800 | 1.64 | 1.55 | 3.24 | 3.47 | 7.63 | Cleavage site for pathogenic type III effector avirulence factor Avr (AvrRpt-cleavage) |
| Prupe.1G526700 | 2.42 | 1.66 | 1.87 | 2.49 | 2.41 | Ovarian cancer gene-2 protein-related//subfamily not named |
| Prupe.2G307400 | 3.23 | 2.62 | 2.88 | 3.33 | 5.42 | WRKY DNA-binding domain (WRKY) |
| Prupe.3G024700 | 4.91 | 5.19 | 3.63 | 8.49 | 8.42 | Receptor-like protein 3-related |
| Prupe.3G098100 | 4.69 | 3.80 | 3.00 | 4.42 | 8.17 | WRKY transcription factor 40-related |
| Prupe.3G193600 | 4.87 | 1.46 | 1.87 | 2.91 | 1.64 | Heavy-metal-associated domain-containing protein |
| Prupe.5G117000 | 2.42 | 2.36 | 3.17 | 3.62 | 4.78 | WRKY DNA-binding domain (WRKY) |
| Prupe.6G286000 | 1.73 | 1.61 | 2.19 | 3.10 | 4.76 | WRKY transcription factor 33 (WRKY33) |
| Prupe.7G091900 | 1.39 | 1.60 | 1.05 | 1.95 | 1.46 | F26K24.5 protein |
| Prupe.8G153100 | 3.58 | 3.21 | 1.60 | 3.40 | 6.01 | Pathogenesis-related protein 1 (PR1) |
| Prupe.8G153700 | 3.69 | 2.04 | 1.68 | 1.83 | 2.33 | Pathogenesis-related protein 1 (PR1) |
| Prupe.8G153800 | 1.17 | 1.25 | 1.33 | 3.30 | 5.37 | Pathogenesis-related protein 1 (PR1) |
| Diterpenoid biosynthesis | ||||||
| Prupe.1G111900 | 1.42 | 3.21 | 3.61 | 3.35 | 4.89 | Gibberellin 2-beta-dioxygenase 4 |
| Prupe.1G442300 | 3.57 | 4.13 | 4.05 | 6.39 | 5.95 | Oxidoreductase, 2og-fe ii oxygenase family protein//subfamily not named |
| Prupe.2G108400 | 3.32 | 3.39 | 3.58 | 5.77 | 6.08 | Ent-kaurenoic acid hydroxylase (KAO) |
| Arachidonic acid metabolism | ||||||
| Prupe.1G007300 | 3.80 | 5.18 | 5.71 | 11.97 | 12.66 | Prostaglandin-E synthase/Prostaglandin-H(2) E-isomerase |
| Prupe.8G244300 | 1.40 | 1.54 | 1.30 | 1.82 | 1.49 | Glutathione peroxidase 4-related |
| Gene ID | Fold Change | Function Description | ||||
|---|---|---|---|---|---|---|
| log2(HJML 3 d/HJML 0 d) | log2(HJML 3 d/XC 3 d) | log2(HJML 6 d/XC 6 d) | log2(HJML 3 d/HY 3 d) | log2(HJML 6 d/HY 6 d) | ||
| Photosynthesis | ||||||
| Prupe.1G482000 | −2.80 | −1.03 | −1.36 | −2.02 | −2.14 | F-type H+-transporting ATPase subunit b (ATPF0B, atpF) |
| Prupe.1G573600 | −4.33 | −1.47 | −2.20 | −1.82 | −3.12 | Ferredoxin-1, chloroplastic-related |
| Prupe.3G179400 | −4.92 | −2.08 | −2.95 | −4.33 | −5.40 | Oxygen-evolving enhancer protein 2-1, Chloroplastic-related |
| Prupe.4G105600 | −5.28 | −1.86 | −3.13 | −3.61 | −4.46 | Photosystem I subunit III (psaF) |
| Prupe.5G199500 | −1.17 | −1.48 | −1.70 | −2.27 | −2.42 | Plant transposase (Ptta/En/Spm family) (Transposase_24) |
| Prupe.7G145900 | −5.69 | −1.91 | −4.66 | −3.59 | −5.93 | Photosystem II oxygen-evolving enhancer protein 1 (psbO) |
| Prupe.7G169200 | −4.47 | −1.56 | −1.31 | −2.24 | −2.64 | Ferredoxin--NADP(+) reductase//NADPH dehydrogenase/NADPH diaphorase |
| Endocytosis | ||||||
| Prupe.1G406800 | −2.44 | −1.30 | −1.03 | −1.97 | −1.08 | Phd finger protein alfin-like 5 |
| Prupe.1G522100 | −1.79 | −1.75 | −3.26 | −1.12 | −2.67 | F3F9.15 |
| Prupe.3G236100 | −2.71 | −1.50 | −2.10 | −1.41 | −1.81 | Regulator of VPS4 activity in the mvb pathway protein |
| Prupe.4G257600 | −2.53 | −1.65 | −3.72 | −1.89 | −3.40 | Dehydration-responsive protein rd22 |
| Prupe.5G203900 | −5.46 | −1.82 | −1.84 | −2.32 | −2.54 | Glucan endo-1,3-beta-glucosidase-like protein 2-related |
| Prupe.6G006200 | −4.89 | −1.78 | −1.93 | −1.47 | −2.64 | F-box domain (F-box)//Kelch motif (Kelch_1) |
| Prupe.7G081600 | −3.32 | −2.10 | −2.40 | −1.98 | −2.77 | Speckle-type POZ protein SPOP and related proteins with TRAF, MATH, and BTB/POZ domains |
| Prupe.7G107400 | −2.46 | −2.87 | −5.20 | −1.72 | −4.71 | Mediator of RNA polymerase ii transcription subunit 37c-related |
| Prupe.7G107600 | −1.77 | −1.77 | −3.41 | −1.17 | −3.19 | Heat shock protein 70KDa//subfamily not named |
| Prupe.7G107700 | −2.45 | −2.92 | −5.52 | −2.84 | −6.52 | Heat shock protein 70kda//subfamily not named |
| Prupe.7G175400 | −2.52 | −1.51 | −1.99 | −2.08 | −2.71 | Phospholipase D delta |
| Prupe.7G204200 | −1.24 | −3.32 | −3.49 | −2.38 | −3.08 | Cotton fiber-expressed protein (DUF761) |
| Prupe.7G210500 | −3.32 | −2.48 | −2.47 | −3.82 | −5.23 | Auxin-responsive protein-related |
| Prupe.7G220100 | −3.53 | −1.45 | −2.60 | −1.59 | −3.18 | Genomic DNA, chromosome 3, p1 clone: mil23-related |
| Prupe.8G099700 | −3.76 | −2.70 | −2.23 | −2.69 | −2.65 | BURP domain (BURP) |
| Prupe.8G134100 | −3.15 | −1.39 | −1.96 | −2.16 | −3.08 | Upf0041 brain protein 44-related//subfamily not named |
| Linoleic acid metabolism | ||||||
| Prupe.1G011400 | −4.12 | −1.37 | −2.45 | −1.80 | −3.03 | Linoleate 9s-lipoxygenase 5, chloroplastic |
| Prupe.1G232400 | −2.12 | −2.05 | −1.96 | −1.78 | −2.02 | Lipoxygenase 6, chloroplastic |
| Prupe.2G005300 | −3.16 | −4.54 | −6.01 | −5.98 | −7.13 | Linoleate 13S-lipoxygenase/Lipoxidase |
| Circadian rhythm-plant | ||||||
| BGI_novel_G000425 | −2.11 | −1.45 | −1.30 | −1.10 | −1.19 | New transcript |
| Prupe.1G074900 | −2.94 | −1.89 | −1.18 | −1.82 | −2.10 | CCT motif (CCT) |
| Prupe.1G219800 | −1.31 | −1.33 | −1.31 | −1.05 | −1.37 | Zinc finger protein constans-like 14-related |
| Prupe.1G398700 | −1.79 | −1.88 | −1.92 | −2.46 | −2.86 | GATA-4/5/6 transcription factors |
| Prupe.2G009100 | −1.50 | −1.21 | −2.17 | −1.47 | −2.33 | Helix-loop-helix DNA-binding domain (HLH) |
| Prupe.2G314800 | −2.83 | −1.62 | −2.28 | −1.75 | −2.91 | Dof domain, zinc finger (zf-Dof) |
| Prupe.5G221000 | −2.30 | −2.86 | −2.80 | −2.91 | −3.14 | B-box zinc finger (zf-B_box)//CCT motif (CCT) |
| Citrate cycle (TCA cycle) | ||||||
| Prupe.3G230200 | −1.93 | −1.07 | −2.16 | −1.71 | −2.35 | Vesicle-associated protein 4-1 |
| Prupe.4G004600 | −3.18 | −1.85 | −1.37 | −1.77 | −1.67 | Oligopeptide transporter 3 |
| Prupe.6G210900 | −1.28 | −2.13 | −1.49 | −2.02 | −2.20 | phosphoenolpyruvate carboxykinase (ATP) (E4.1.1.49, pckA) |
| Prupe.8G074200 | −1.34 | −1.26 | −1.58 | −1.52 | −1.93 | Oligopeptide transporter 4 |
Disclaimer/Publisher’s Note: The statements, opinions and data contained in all publications are solely those of the individual author(s) and contributor(s) and not of MDPI and/or the editor(s). MDPI and/or the editor(s) disclaim responsibility for any injury to people or property resulting from any ideas, methods, instructions or products referred to in the content. |
© 2023 by the authors. Licensee MDPI, Basel, Switzerland. This article is an open access article distributed under the terms and conditions of the Creative Commons Attribution (CC BY) license (https://creativecommons.org/licenses/by/4.0/).
Share and Cite
Guo, S.; Ma, R.; Xu, J.; Zhang, B.; Yu, M.; Gao, Z. Transcriptomic Analysis Reveals Genes Associated with the Regulation of Peach Fruit Softening and Senescence during Storage. Foods 2023, 12, 1648. https://doi.org/10.3390/foods12081648
Guo S, Ma R, Xu J, Zhang B, Yu M, Gao Z. Transcriptomic Analysis Reveals Genes Associated with the Regulation of Peach Fruit Softening and Senescence during Storage. Foods. 2023; 12(8):1648. https://doi.org/10.3390/foods12081648
Chicago/Turabian StyleGuo, Shaolei, Ruijuan Ma, Jianlan Xu, Binbin Zhang, Mingliang Yu, and Zhihong Gao. 2023. "Transcriptomic Analysis Reveals Genes Associated with the Regulation of Peach Fruit Softening and Senescence during Storage" Foods 12, no. 8: 1648. https://doi.org/10.3390/foods12081648
APA StyleGuo, S., Ma, R., Xu, J., Zhang, B., Yu, M., & Gao, Z. (2023). Transcriptomic Analysis Reveals Genes Associated with the Regulation of Peach Fruit Softening and Senescence during Storage. Foods, 12(8), 1648. https://doi.org/10.3390/foods12081648

