The Threat of Food Additive Occurrence in the Environment—A Case Study on the Example of Swimming Pools
Abstract
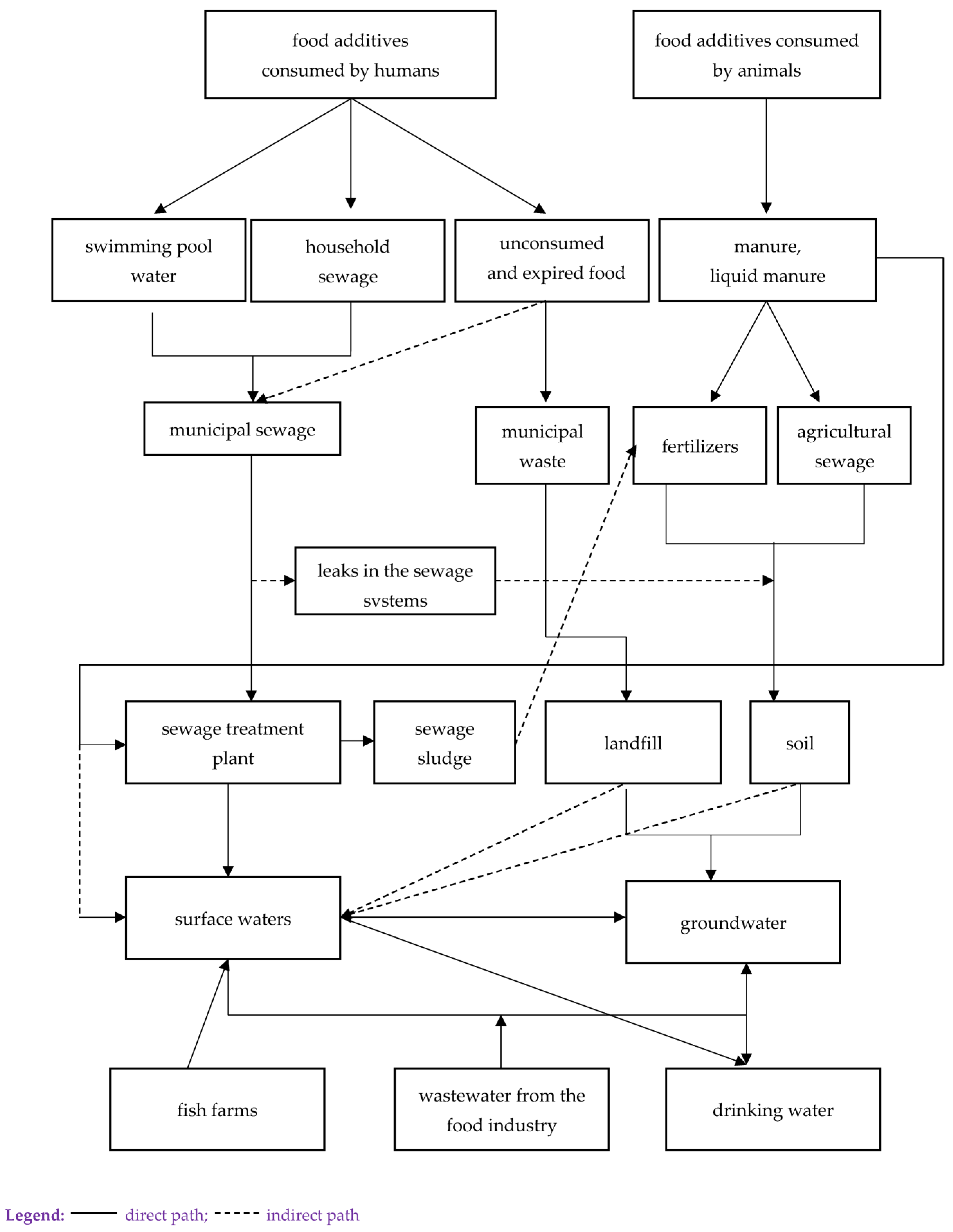
1. Introduction
2. Materials and Methods
2.1. Materials and Equipment
2.2. Research Objective
2.3. Chromatographic Determination of Food Additives in Swimming Pool Water
2.4. The Decomposition Processes for Toxicity Change Evaluation
3. Results
4. Discussion
- Oral route—by the direct swallowing of water. Studies presented in [32] showed that during 45 min of swimming, an average adult swallows 16 mL of pool water, while an average child swallows 37 mL;
- Inhalation route—by inhalation of volatile or aerosolized substances dissolved. Among them, volatile by-products, which are formed as a result of the reaction of organic compounds (including food additives) with chlorine compounds. It should be noted that, due to the properties of these compounds and substances, they accumulate in swimming pools just above the water table, in the so-called swimmer’s breathing zone (exactly where the swimmer takes a breath). Research has proven the cause of respiratory illness (e.g., asthma) among professional swimmers. Literature reports indicate that even a short exposure to some of the chlorinated by-products causes coughing or severe irritation of the respiratory tract of swimmers. It can also cause changes in biomarkers in the lungs [33];
- Dermal route—by direct contact or skin absorption. Some contaminants occurring in swimming pool water, or their by-products, can directly affect the skin, eyes or mucous membranes, and some can also penetrate the skin and be absorbed by the body. For example, E321 does penetrate the skin [34]. The extent of such absorption depends on a number of factors, including the time of contact with water, its temperature or the concentration of the absorbed chemical substance.
| Abbreviation | Hazard Statement Code | Hazard Class | Category |
|---|---|---|---|
| E320 | H302 | Harmful if swallowed | 4 |
| H315 | Causes skin irritation | 2 | |
| H317 | May cause an allergic skin reaction | 1 | |
| H319 | Causes serious eye irritation | 2 | |
| H335 | May cause respiratory irritation | 3 | |
| H351 | Suspected of causing cancer | 2 | |
| H361 | Suspected of damaging fertility or the unborn child | 2 | |
| H400 | Very toxic to aquatic life | 2 | |
| H411 | Toxic to aquatic life with long lasting effects | 1 | |
| E321 | H302 | Harmful if swallowed | 4 |
| H312 | Harmful in contact with skin | 4 | |
| H315 | Causes skin irritation | 2 | |
| H317 | May cause an allergic skin reaction | 1 | |
| H319 | Causes serious eye irritation | 2 | |
| H335 | May cause respiratory irritation | 3 | |
| H340 | May cause genetic defects | 1B | |
| H351 | Suspected of causing cancer | 2 | |
| H361 | Suspected of damaging fertility or the unborn child | 2 | |
| H370 | Causes damage to organs | 1 | |
| H373 | May cause damage to organs through prolonged or repeated exposure | 2 | |
| H400 | Very toxic to aquatic life | 1 | |
| H410 | Very toxic to aquatic life with long lasting effects | 1 | |
| H413 | May cause long lasting harmful effects to aquatic life | 4 | |
| E319 | H302 | Harmful if swallowed | 4 |
| H312 | Harmful in contact with skin | 4 | |
| H315 | Causes skin irritation | 2 | |
| H317 | May cause an allergic skin reaction | 1 | |
| H319 | Causes serious eye irritation | 2 | |
| H335 | May cause respiratory irritation | 3 | |
| H400 | Very toxic to aquatic life | 1 | |
| H410 | Very toxic to aquatic life with long lasting effects | 1 | |
| E300 | H314 | Causes severe skin burns and eye damage | 1 |
| H315 | Causes skin irritation | 2 | |
| H319 | Causes serious eye irritation | 2 | |
| H318 | Causes serious eye damage | 1 | |
| E211 | H319 | Causes serious eye irritation | 1 |
| E210 | H302 | Harmful if swallowed | 4 |
| H315 | Causes skin irritation | 2 | |
| H318 | Causes serious eye damage | 1 | |
| H319 | Causes serious eye irritation | 2 | |
| H372 | Causes damage to organs (lungs) through prolonged or repeated exposure by inhalation | 1 | |
| E954 | H315 | Causes skin irritation | 2 |
| H317 | Causes serious eye damage | 1 | |
| H318 | May cause an allergic skin reaction | 1 | |
| H341 | Suspected of causing genetic defects | 2 | |
| H351 | Suspected of causing cancer | 2 | |
| H361 | Suspected of damaging fertility or the unborn child | 2 | |
| E951 | H312 | Harmful in contact with ski | 4 |
| H332 | Harmful if inhaled | 4 | |
| H372 | Causes damage to organs through prolonged or repeated exposure | 1 | |
| E420 | Not Classified | - | - |
| E101 | H302 | Harmful if swallowed. | 0 |
| E161g | Not Classified | - | - |
| E330 | H302 | Acute Toxicity | 4 |
| H315 | Skin corrosion/irritation | 2 | |
| H318 | Eye damage/eye irritation | 1 | |
| H335 | May cause respiratory irritation | 3 | |
| E270 | H315 | Skin corrosion/irritation | 1 |
| H318 | Eye damage/eye irritation | 1 |
5. Conclusions
Author Contributions
Funding
Institutional Review Board Statement
Informed Consent Statement
Data Availability Statement
Conflicts of Interest
References
- Regulation (EC) No 1333/2008 of the European Parliament and of the Council of 16 December 2008 on Food Additives. Official Journal of the European UnionL 354/16. Available online: https://eur-lex.europa.eu/LexUriServ/LexUriServ.do?uri=OJ:L:2008:354:0016:0033:EN:PDF (accessed on 15 January 2023).
- Birch, G.F.; Drage, D.S.; Thompson, K.; Eaglesham, G.; Mueller, J.F. Emerging contaminants (pharmaceuticals, personal care products, a food additive and pesticides) in waters of Sydney estuary, Australia. Mar. Pollut. Bull. 2015, 97, 56–66. [Google Scholar] [CrossRef]
- Salimi, M.; Esrafili, A.; Gholami, M.; JonidiJafari, A.; RezaeiKalantary, R.; Farzadkia, M.; Kermani, M.; Sobhi, H.R. Contaminants of emerging concern: A review of new approach in AOP technologies. Environ. Monit. Assess. 2017, 189, 414. [Google Scholar] [CrossRef]
- Han, Y.; Hu, L.-X.; Liu, T.; Liu, J.; Wang, Y.-Q.; Zhao, J.-H.; Liu, Y.-S.; Zhao, J.-L.; Ying, G.-G. Non-target, suspect and target screening of chemicals of emerging concern in landfill leachates and groundwater in Guangzhou, South China. Sci. Total Environ. 2022, 837, 155705. [Google Scholar] [CrossRef] [PubMed]
- EPA U.S. Environmental Protection Agency: Contaminants of Emerging Concern Including Pharmaceuticals and Personal Care Products. Available online: https://www.epa.gov/wqc/contaminants-emerging-concern-including-pharmaceuticals-and-personal-care-products (accessed on 15 January 2023).
- USGS: Emerging Contaminants. Available online: https://www.usgs.gov/mission-areas/water-resources/science/emerging-contaminants (accessed on 15 January 2023).
- Meijer, J.; Lamoree, M.; Hamers, T.; Antignac, J.P.; Hutinet, S.; Debrauwer, L.; Covaci, A.; Huber, C.; Krauss, M.; Walker, D.I.; et al. An annotation database for chemicals of emerging concern in exposome research. Environ. Int. 2021, 152, 106511. [Google Scholar] [CrossRef]
- Tijani, J.O.; Fatoba, O.O.; Babajide, O.O.; Petrik, L.F. Pharmaceuticals, endocrine disruptors, personal care products, nanomaterials and perfluorinated pollutants: A review. Environ. Chem. Lett. 2016, 14, 27–49. [Google Scholar] [CrossRef]
- Wyczarska-Kokot, J.; Lempart, A. The reuse of washings from pool filtration plants after the use of simple purification processes. ACEE 2018, 11, 136–170. [Google Scholar] [CrossRef]
- Wyczarska-Kokot, J.; Lempart-Rapacewicz, A. The Influence of the Filtration Bed type in the Pool Water Treatment System on Washings Quality. Ecol. Chem. Eng. S 2019, 26, 535–545. [Google Scholar] [CrossRef]
- Wyczarska-Kokot, J.; Lempart-Rapacewicz, A.; Dudziak, M.; Łaskawiec, E. Impact of swimming pool water treatment system factors on the content of selected disinfection by-products. Environ. Monit. Assess. 2020, 192, 722. [Google Scholar] [CrossRef]
- Lempart, A.; Kudlek, E.; Dudziak, M. Concentration levels of selected pharmaceuticals in swimming pool water. Desalin. Water Treat. 2018, 117, 353–361. [Google Scholar] [CrossRef]
- Lempart, A.; Kudlek, E.; Lempart, M.; Dudziak, M. The presence of compounds from the Personal Care Products group in swimming pool water. J. Ecol. Eng. 2018, 19, 29–37. [Google Scholar] [CrossRef]
- Lempart, A.; Kudlek, E.; Dudziak, M. Nanofiltration treatment of swimming pool water in the aspect of the phenolic micropollutants elimination. Desalin. Water Treat. 2018, 128, 306–313. [Google Scholar] [CrossRef]
- Lempart, A.; Kudlek, E.; Dudziak, M. The potential of the organic micropollutants emission from swimming accessories into pool water. Environ. Int. 2020, 136, 105442. [Google Scholar] [CrossRef] [PubMed]
- Kudlek, E.; Lempart-Rapacewicz, A.; Dudziak, M. Identification of Potential Harmful Transformation Products of Selected Micropollutants in Outdoor and Indoor Swimming Pool Water. Int. J. Environ. Res. Public Health 2022, 19, 5660. [Google Scholar] [CrossRef]
- Directive 2008/105/EC of the European Parliament and of the Council of 16 December 2008 on Environmental Quality Standards in the Field of Water Policy, Amending and Subsequently Repealing Council Directives 82/176/EEC, 83/513/EEC, 84/156/EEC, 84/491/EEC and 86/280/EEC and Amending Directive 2000/60/EC of the European Parliament and of the Council. Official Journal of the European UnionL 348/84. Available online: https://eur-lex.europa.eu/LexUriServ/LexUriServ.do?uri=OJ:L:2008:348:0084:0097:EN:PDF (accessed on 15 January 2023).
- Chowdhury, S.; Alhooshani, K.; Karanfil, T. Disinfection Byproducts in Swimming Pool: Occurrences, Implications and Future Needs. Water Res. 2014, 53, 68–109. [Google Scholar] [CrossRef] [PubMed]
- Pándics, T.; Hofer, Á.; Dura, G.; Vargha, M.; Szigeti, T.; Tóth, E. Health Risk of Swimming Pool Disinfection By-Products: A Regulatory Perspective. J. Water Health 2018, 16, 947–957. [Google Scholar] [CrossRef] [PubMed]
- Barna, Z.; Kádár, M. The Risk of Contracting Infectious Diseases in Public Swimming Pools. A Review. Ann. Ist. Super. Sanita. 2012, 48, 374–386. [Google Scholar] [CrossRef]
- PN-EN ISO 5667-3: 2018-08; Water Quality–Sampling–Part 3: Fixation and Handling of Water Samples. Polish Committee forStandardization (PCS): Warsaw, Poland, 2018; p. 66.
- Wyczarska-Kokot, J.; Lempart, A.; Marciniak, M. Research and evaluation of water quality in outdoor swimming pools, E3S Web of Conferences. E3S Web Conf. 2019, 100, 00089. [Google Scholar] [CrossRef]
- Wyczarska-Kokot, J.; Lempart-Rapacewicz, A.; Dudziak, M. Analysis of free and combined chlorine concentrations in swimming pool water and an attempt to determine a reliable water sampling point. Water 2020, 12, 311. [Google Scholar] [CrossRef]
- Lempart, A.; Kudlek, E.; Dudziak, M. Determination of Micropollutants in Water Samples from Swimming Pool Systems. Water 2018, 10, 1083. [Google Scholar] [CrossRef]
- Food Standards Agency, Approved Additives and E Numbers. Available online: https://www.food.gov.uk/ (accessed on 29 January 2023).
- Weng, S.C.; Sun, P.; W-w, B.; Huang, C.H.; Lee, L.T.; Blatchley, E.R. The presence of pharmaceuticals and personal care products (PPCPs) in swimming pools. Environ. Sci. Technol. Lett. 2014, 1, 495–498. [Google Scholar] [CrossRef]
- Suppes, L.M.; Huang, C.H.; Lee, W.N.; Brockman, K.J. Sources of pharmaceuticals and personal care products in swimming pools. J. Water Health 2017, 15, 829–833. [Google Scholar] [CrossRef] [PubMed]
- Ekowati, Y.; Buttiglieri, G.; Ferrero, G.; Valle-Sistac, J.; Diaz-Cruz, M.S.; Barceló, D.; Petrovic, M.; Villagrasa, M.; Kennedy, M.D.; Rodríguez-Roda, I. Occurrence of pharmaceuticals and UV filters in swimmingpools and spas. Environ. Sci. Pollut. Res. Int. 2016, 23, 14431–14441. [Google Scholar] [CrossRef]
- Teo, T.L.L.; Coleman, H.M.; Khan, S.J. Occurrence and daily variability of pharmaceuticals and personal care products in swimming pools. Environ. Sci. Pollut. Res. 2016, 23, 6972–6981. [Google Scholar] [CrossRef]
- Elmore, S.A.; Rehg, J.E.; Schoeb, T.R.; Everitt, J.I.; Bolon, B. Pathologists’ perspective on the study design, analysis, and interpretation of proliferative lesions in lifetime and prenatal rodent carcinogenicity bioassays of aspartame. Food Chem. Toxicol. 2023, 171, 113504. [Google Scholar] [CrossRef]
- McCann, D.; Barrett, A.; Cooper, A.; Crumpler, D.; Dalen, L.; Grimshaw, K.; Kitchin, E.; Lok, K.; Porteous, L.; Prince, E.; et al. Food additives and hyperactive behaviour in 3-year-old and 8/9-year-old children in the community: A randomised, double-blinded, placebo-controlled trial. Lancet 2007, 370, 1560–1567. [Google Scholar] [CrossRef]
- Dufour, A.P.; Evans, O.; Behymer, T.D.; Cantú, R. Water ingestion during swimming activities in a pool: A pilot study. J. Water Health 2006, 4, 425–430. [Google Scholar] [CrossRef]
- Włodyka-Bergier, A.; Gajewska, D. Trichloramina w wodzie basenowej [Trichloramine in swimmingpoolwater]. PływalnieiBaseny 2018, 28, 90–92. [Google Scholar]
- Final Report on the Safety Assessment of BHT. Int. J. Toxicol. 2002, 21, 19–94. [CrossRef]
- European Chemicals Agency (ECHA). Available online: https://echa.europa.eu/web/guest/legal-notice (accessed on 15 January 2023).
- Fantuzzi, G.; Aggazzotti, G.; Righi, E.; Predieri, G.; Castiglioni, S.; Riva, F.; Zuccato, E. Illicit drugs and pharmaceuticals in swimming pool waters. Sci. Total Environ. 2018, 635, 956–963. [Google Scholar] [CrossRef]
- Cacciari, E.; Milani, S.; Balsamo, A.; Spada, E.; Bona, G.; Cavallo, L.; Cerutti, F.; Gargantini, L.; Greggio, N.; Tonini, G.; et al. Italian cross-sectional growth charts for height, weight and bmi (2 To 20 Yr). J. Endocrinol. Investig. 2014, 29, 579–580. [Google Scholar] [CrossRef] [PubMed]
- United States Environmental Protection Agency, ECOTOX Knowledgebase. Available online: https://cfpub.epa.gov/ecotox/search.cfm (accessed on 15 January 2023).
- Wang, Y.; Li, X.; Sun, X. The transformation mechanism and eco-toxicity evaluation of butylated hydroxyanisole in environment. Ecotoxicol. Environ. Saf. 2022, 231, 113179. [Google Scholar] [CrossRef] [PubMed]
- García-García, R.; Searle, S.S. Preservatives: Food Use. In Encyclopedia of Food and Health; Caballero, B., Finglas, P.M., Toldrá, F., Eds.; Academic Press: Cambridge, MA, USA, 2016; pp. 505–509. [Google Scholar]
- Ohta, M.; Narita, M.; Miyoshi, T.; Itoyama, T.; Kimura, M.; Kobayashi, M.; Ochi, R.; Sekiguchi, Y.; Koiguchi, S.; Hirahara, Y. Analysis of BHA, BHT and TBHQ in chewing gum by GC and GC/MS. J. Food Hyg. Soc. Jpn. 2009, 38, 78–84. [Google Scholar] [CrossRef]
- Wang, Y.; He, L.; Lv, G.; Liu, W.; Liu, J.; Ma, X.; Sun, X. Distribution, transformation and toxicity evaluation of 2,6-Di-tert-butyl-hydroxytotulene in aquatic environment. Environ. Pollut. 2019, 255, 113330. [Google Scholar] [CrossRef] [PubMed]
- Liu, R.; Lin, Y.; Ruan, T.; Jiang, G. Occurrence of synthetic phenolic antioxidants and transformation products in urban and rural indoor dust. Environ. Pollut. 2017, 221, 227–233. [Google Scholar] [CrossRef] [PubMed]
- Liu, R.; Mabury, S.A. Unexpectedly high concentrations of 2,4-di-tert-butylphenol in human urine. Environ. Pollut. 2019, 252, 1423–1428. [Google Scholar] [CrossRef]
- Liu, R.; Mabury, S.A. Synthetic phenolic antioxidants and transformation products in dust from different indoor environments in Toronto, Canada. Sci. Total Environ. 2019, 672, 23–29. [Google Scholar] [CrossRef]
- Liu, R.Z.; Ruan, T.; Song, S.J.; Lin, Y.F.; Jiang, G.B. Determination of synthetic phenolic antioxidants and relative metabolites in sewage treatment plant and recipient river by high performance liquid chromatography-electrospray tandem mass spectrometry. J. Chromatogr. A 2015, 1381, 13–21. [Google Scholar] [CrossRef]
- Lu, Z.; Smyth, S.A.; De Silva, A.O. Distribution and fate of synthetic phenolic antioxidants in various wastewater treatment processes in Canada. Chemosphere 2019, 219, 826–835. [Google Scholar] [CrossRef]
- Yang, X.X.; Song, W.T.; Liu, N.; Sun, Z.D.; Liu, R.R.; Liu, Q.S.; Zhou, Q.F.; Jiang, G.B. Synthetic phenolic antioxidants cause perturbation in steroidogenesis in vitro and in vivo. Environ. Sci. Technol. 2018, 52, 850–858. [Google Scholar] [CrossRef]
- The, U.S. Department of Health and Human Services, 15th Report on Carcinogens. Available online: https://ntp.niehs.nih.gov/whatwestudy/assessments/cancer/roc/index.html (accessed on 29 January 2023).
- Rajamani, U.; Gross, A.R.; Ocampo, C.; Andres, A.M.; Gottlieb, R.A.; Sareen, D. Endocrine disruptors induce perturbations in endoplasmic reticulum and mitochondria of human pluripotent stem cell derivatives. Nat. Commun. 2017, 8, 219. [Google Scholar] [CrossRef]
- Khezerlou, A.; pouyaAkhlaghi, A.; Mirza Alizadeh, A.; Dehghan, P.; Maleki, P. Alarming impact of the excessive use of tert-butylhydroquinone in food products: A narrative review. Toxicol. Rep. 2022, 9, 1066–1075. [Google Scholar] [CrossRef]
- Chazelas, E.; Druesne-Pecollo, N.; Esseddik, Y.; de Edelenyi, F.S.; Agaesse, C.; De Sa, A.; Lutchia, R.; Rebouillat, P.; Srour, B.; Debras, C.; et al. Exposure to food additive mixtures in 106,000 French adults from the NutriNet-Santé cohort. Sci. Rep. 2021, 11, 19680. [Google Scholar] [CrossRef]
- Urbansky, E.T. Ascorbic acid treatment to reduce residual halogen-based oxidants prior to the determination of halogenated disinfection byproducts in potable water. J. Environ. Monit. 1999, 1, 471–476. [Google Scholar] [CrossRef]
- EPA 832-F-00-022; Wastewater Fact Sheet Dechlorination. Environmental Protection Agency: Washington, DC, USA, 2000.
- Jansson, P.J.; Del Castillo, U.; Lindqvist, C.; Nordström, T. Effects of iron on Vitamin C/copper-induced hydroxyl radical generation in bicarbonate-rich water. Free Radic. Res. 2005, 39, 565–570. [Google Scholar] [CrossRef]
- Song, J.H.; Shin, S.H.; Wang, W.; Ross, G.M. Involvement of oxidative stress in ascorbateinducedproapoptotic death of PC12 cells. Exp. Neurol. 2001, 169, 425–437. [Google Scholar] [CrossRef] [PubMed]
- Brown, S.; Georgatos, M.; Reifel, C.; Song, J.H.; Shin, S.H.; Hong, M. Recycling processes of cellular ascorbate generate oxidative stress in pancreatic tissues in in vitro system. Endocrine 2002, 18, 91–96. [Google Scholar] [CrossRef]
- Song, J.H.; Shin, S.H.; Ross, G.M. Oxidative stress induced by ascorbate causes neuronal damage in an in vitro system. Brain Res. 2001, 895, 66–72. [Google Scholar] [CrossRef]
- Walczyk-Nowicka, Ł.J.; Herbet, M. Sodium Benzoate—Harmfulness and Potential Use in Therapies for Disorders Related to the Nervous System: A Review. Nutrients 2022, 14, 1497. [Google Scholar] [CrossRef]
- Wibbertmann, A.; Kielhorn, J.; Koennecker, G.; Mangelsdorf, I.; Melber, C. Benzoic Acid and Sodiumbenzoate; World Health Organization: Geneva, Switzerland, 2000; pp. 1–46.
- Piper, J.D.; Piper, P.W. Benzoate and Sorbate Salts: A Systematic Review of the Potential Hazards of These Invaluable Preservatives and the Expanding Spectrum of Clinical Uses for Sodium Benzoate. Compr. Rev. Food Sci. Food Saf. 2017, 16, 868–880. [Google Scholar] [CrossRef]
- Gardner, L.K.; Lawrence, G.D. Benzene Production from Decarboxylation of Benzoic Acid in the Presence of Ascorbic Acid and a Transition-Metal Catalyst. J. Agric. Food Chem. 1993, 41, 693–695. [Google Scholar] [CrossRef]
- Nyman, P.J.; Wamer, W.G.; Begley, T.H.; Diachenko, G.W.; Perfetti, G.A. Evaluation of Accelerated UV and Thermal Testing for Benzene Formation in Beverages Containing Benzoate and Ascorbic Acid. J. Food Sci. 2010, 75, C263–C267. [Google Scholar] [CrossRef]
- Pongsavee, M. Effect of Sodium Benzoate Preservative on Micronucleus Induction, Chromosome Break, and Ala40Thr Superoxide Dismutase Gene Mutation in Lymphocytes. BioMed Res. Int. 2015, 2015, 103512. [Google Scholar] [CrossRef]
- Pang, L.; Borthwick, A.G.L.; Chatzisymeon, E. Determination, occurrence, and treatment of saccharin in water: A review. J. Clean. Prod. 2020, 270, 122337. [Google Scholar] [CrossRef]
- Lange, F.T.; Scheurer, M.; Brauch, H. Artificial sweeteners—A recently recognized class of emerging environmental contaminants: A review. Anal. Bioanal. Chem. 2012, 403, 2503–2518. [Google Scholar] [CrossRef]
- Gan, Z.; Sun, H.; Feng, B.; Wang, R.; Zhang, Y. Occurrence of seven artificial sweeteners in the aquatic environment and precipitation of Tianjin, China. Water Res. 2013, 47, 4928–4937. [Google Scholar] [CrossRef]
- Naik, A.Q.; Zafar, T.; Shrivastava, V.K. Environmental Impact of the Presence, Distribution, and Use of Artificial Sweeteners as Emerging Sources of Pollution. J. Environ. Public Health 2021, 2021, 6624569. [Google Scholar] [CrossRef]
- Tibaldi, E.; Gnudi, F.; Panzacchi, S.; Mandrioli, D.; Vornoli, A.; Manservigi, M.; Sgargi, D.; Falcioni, L.; Bua, L.; Belpoggi, F. Identification of aspartame-induced haematopoietic and lymphoid tumours in rats after lifetime treatment. Acta Histochem. 2020, 122, 151548. [Google Scholar] [CrossRef]
- Landrigan, P.J.; Straif, K. Aspartame and cancer—New evidence for causation. Environ. Health 2021, 20, 42. [Google Scholar] [CrossRef]
- Borghoff, S.J.; Cohen, S.S.; Jiang, X.; Lea, I.A.; Klaren, W.D.; Chappell, G.A.; Britt, J.K.; Rivera, B.N.; Choski, N.Y.; Wikoff, D.S. Updated systematic assessment of human, animal and mechanistic evidence demonstrates lack of human carcinogenicity with consumption of aspartame. Food Chem. Toxicol. 2023, 172, 113549. [Google Scholar] [CrossRef]
- Bandyopadhyay, A.; Ghoshal, S.; Mukherjee, A. Genotoxicity Testing of Low-Calorie Sweeteners: Aspartame, Acesulfame-K, and Saccharin. Drug Chem. Toxicol. 2008, 31, 447–457. [Google Scholar] [CrossRef]
- Kobeticova, K.; Mocova, K.A.; Mrhalkova, L.; Frycova, Z.; Koci, V. Artificial sweeteners and the environment. Czech J. Food Sci. 2016, 34, 149–153. [Google Scholar] [CrossRef]
- Luo, J.; Zhang, Q.; Cao, M.; Wu, L.; Cao, J.; Fang, F.; Li, C.; Xue, Z.; Feng, Q. Ecotoxicity and environmental fates of newly recognized contaminants-artificial sweeteners: A review. Sci. Total Environ. 2019, 653, 1149–1160. [Google Scholar] [CrossRef] [PubMed]
- Uçar, A.; Yilmaz, S. Saccharin genotoxicity and carcinogenicity: A review. Adv. Food Res. 2015, 37, 138–142. [Google Scholar]
- Bian, X.; Tu, P.; Chi, L.; Gao, B.; Ru, H.; Lu, K. Saccharin induced liver inflammation in mice by altering the gut microbiota and its metabolic functions. Food Chem. Toxicol. 2017, 107, 530–539. [Google Scholar] [CrossRef]
- Qin, X. Impaired inactivation of digestive proteases in lower gut due to inhibition of gut bacteria by food additives such as saccharin and sucralose as main cause of inflammatory bowel disease: A two-decades-long hypothesis warrants testing. Inflamm. Bowel Dis. 2019, 25, e141. [Google Scholar] [CrossRef]
- Soh, L.; Connors, K.A.; Brooks, B.W.; Zimmerman, J. Fate of sucralose through environmental and water treatment processes and impact on plant indicator species. Environ. Sci. Technol. 2011, 45, 1363–1369. [Google Scholar] [CrossRef]
- Scheurer, M.; Brauch, H.-J.; Lange, F.T. Analysis and occurrence of seven artificial sweeteners in German waste water and surface water and in soil aquifer treatment (SAT). Anal. Bioanal. Chem. 2009, 394, 1585–1594. [Google Scholar] [CrossRef]
- Torres, C.I.; Ramakrishna, S.; Chiu, C.-A.; Nelson, K.G.; Westerhoff, P.; Krajmalnik-Brown, R. Fate of sucralose during wastewater treatment. Environ. Eng. Sci. 2011, 28, 325–331. [Google Scholar] [CrossRef]
- Li, S.; Ren, Y.; Fu, Y.; Gao, X.; Jiang, C.; Wu, G.; Ren, H.; Geng, J. Fate of artificial sweeteners through wastewater treatment plants and water treatment processes. PLoS ONE 2018, 13, e0189867. [Google Scholar] [CrossRef]
- Davididou, K.; Chatzisymeon, E.; Perez-Estrada, L.; Oller, I.; Malato, S. Photo-Fenton treatment of saccharin in a solar pilot compound parabolic collector: Use of olive mill wastewater as iron chelating agent, preliminary results. J. Hazard. Mater. 2019, 372, 137–144. [Google Scholar] [CrossRef]






| Parameter | Public Outdoors Swimming Pools | Private Backyards Swimming Pools | ||||||||
|---|---|---|---|---|---|---|---|---|---|---|
| SP1 | SP2 | SP3 | SP4 | SP5 | SP6 | SP7 | SP8 | SP9 | SP10 | |
| Function of Basin | Sport pool | Water Playground | Recreational | Children Pool | Recreational | Recreational | Children Pool | Children Pool | Children Pool | Recreational |
| Dimensions of the pool basin (m × m) | 25 × 12.5 | 25 × 20 | 25 × 12.5 | 25 × 20 | 11.5 × 10 | ⌀4.5 | ⌀5 | 5 × 10 | 6 × 3 | 4 × 2 |
| Depth of the pool basin (m) | 1.2 | 0.1 | 0.8–1.2 | 0.1–0.6 | 1.2 | 1.2 | 1.2 | 0.8–1.3 | 1.55 | 1.2 |
| Attendance (person/day) | 544 | 240 | 476 | 368 | 144 | 1 | 5 | 3 | 3 | 4 |
| Water temperature (°C) | 26 | 28 | 30 | 30 | 30 | 29 | 28 | 28 | 27 | 29 |
| pH | 7.0 | 7.1 | 7.0 | 7.1 | 7.0 | 6.9 | 7.2 | 7.2 | 7.4 | 6.8 |
| periodicity of changing of water | 1 year (according to requirements) | 3 months (summer season) | ||||||||
| input of fresh water | depending on water losses related to splashing and evaporation of water (an average of approx. 30 L/1 user per day) | |||||||||
| SupercleanTM Extraction Tubes Properties | ||||||||
|---|---|---|---|---|---|---|---|---|
| Tube type | Envi-8 | Envi-18 | LC-8 | LC-18 | LC-CN | LC-Ph | ||
| Bed type | C8 (octyl) | C18 (octadecyl) | C8 (octyl) | C18 (octadecyl) | Cyano | Phenyl | ||
| Bed mass (mg) | 1000 | 1000 | 500 | 1000 | 500 | 500 | ||
| Tube volume (mL) | 6 | 6 | 6 | 6 | 6 | 3 | ||
| Carbon Loading (%) | 14 | 17 | 7 | 11.5 | 7 | 5.5 | ||
| Solid Phase Extraction Steps | ||||||||
| Conditioning | solvents | 5 mL MeOH | 5.0 mL ACN 5.0 mL MeOH | 3.0 mL DCM 3.0 mL ACN 3.0 mL MeOH | 5.0 mL ACN 5.0 mL MeOH | 5.0 mL ACN 5.0 mL MeOH | 5.0 mL ACN 5.0 mL MeOH | 5.0 mL ACN 5.0 mL MeOH |
| velocity | 10 mL/min | |||||||
| Bed washing | matrix | 5.0 mL deionized water | ||||||
| velocity | 10 mL/min | |||||||
| Sample flow | volume | 100 mL | ||||||
| velocity | 1 mL/min | |||||||
| Drying | 5 min under vacuum | |||||||
| Elution | solvents | 3 mL MeOH | 1.5 mL ACN 1.5 mL MeOH | 2.0 mL DCM 1.5 mL ACN 1.5 mL MeOH | 1.5 mL ACN 1.5 mL MeOH | 1.5 mL ACN 1.5 mL MeOH | 1.5 mL ACN 1.5 mL MeOH | 1.5 mL ACN 1.5 mL MeOH |
| velocity | 10 mL/min | |||||||
| Carrier Gas | Helium 6.0 from SIAD (Ruda Śląska, Poland) | |
|---|---|---|
| Injection velocity | 3 mL/min | |
| Injection temperature | 250 °C | 325 °C |
| Column Type | SLBTM—5 ms | HP—5ms |
| Column size | 30 m × 0.25 mm | |
| Column film thickness | 0.25 μm | |
| Oven temperature program | 80 °C held for 6 min | 40 °C for 2 min |
| 5 °C/min up to 260 °C | ||
| 20 °C/min up to 300 °C held for 2 min | 10 °C/min up to 300 °C held 10 min | |
| Transfer line temperature | 250 °C | 325 °C |
| Ion trap temperature | 150 °C | |
| Ion source temperature | 230 °C | |
| Ion registration mode | TIC | |
| Ion registration range (m/z) | 50 ÷ 600 | |
| Group | Abbreviation | Compound | CAS | Molar Mass (g/mol) |
|---|---|---|---|---|
| Antioxidants | E320 | Butylated Hydroxyanisole | 25013-16-5 | 180.24 |
| E321 | Butylated Hydroxytoluene | 128-37-0 | 220.35 | |
| E319 | TertiaryButylhydroquinone | 1948-33-0 | 166.22 | |
| E300 | Ascorbic Acid | 50-81-7 | 176.12 | |
| Preservatives | E211 | SodiumBenzoate | 532-32-1 | 144.10 |
| E210 | Benzoic Acid | 65-85-0 | 122.12 | |
| Sweeteners | E954 | Saccharin | 81-07-2 | 183.18 |
| E951 | Aspartame | 22839-47-0 | 294.30 | |
| E420 | Sorbitol | 50-70-4 | 182.17 | |
| Colours | E101 | Riboflavin | 83-88-5 | 376.36 |
| E161g | Canthaxanthin | 514-78-3 | 564.84 | |
| Others | E330 | Citric Acid | 77-92-9 | 192.12 |
| E270 | Lactic Acid | 50-21-5 | 90.08 |
| Abbreviation | Compound | R ± SD, % | CV | IDL, µg/L | LOQ, µg/L |
|---|---|---|---|---|---|
| E320 | Butylated Hydroxyanisole | 96 ± 3 | 0.02 | 0.04 × 10−3 | 3.0 |
| E321 | Butylated Hydroxytoluene | 99 ± 1 | 0.01 | 0.01 × 10−3 | 2.0 |
| E319 | Tertiary Butylhydroquinone | 97 ± 1 | 0.01 | 0.03 × 10−3 | 2.7 |
| E300 | Ascorbic Acid | 97 ± 2 | 0.02 | 0.11 × 10−3 | 15.0 |
| E211 | SodiumBenzoate | 95 ± 1 | 0.01 | 0.01 × 10−3 | 1.8 |
| E210 | Benzoic Acid | 98 ± 1 | 0.02 | 0.36 × 10−3 | 41.2 |
| E954 | Saccharin | 94 ± 3 | 0.03 | 0.24 × 10−3 | 28.2 |
| E951 | Aspartame | 95 ± 1 | 0.01 | 0.18 × 10−3 | 20.4 |
| E420 | Sorbitol | 95 ± 2 | 0.01 | 0.07 × 10−3 | 6.2 |
| E101 | Riboflavin | 96 ± 2 | 0.02 | 0.31 × 10−3 | 36.7 |
| E161g | Canthaxanthin | 95 ± 3 | 0.02 | 0.22 × 10−3 | 23.3 |
| E330 | Citric Acid | 97 ± 2 | 0.03 | 0.09 × 10−3 | 12.3 |
| E270 | Lactic Acid | 95 ± 2 | 0.02 | 0.04 × 10−3 | 3.0 |
| Abbreviation | Species Name | Parameter | Value (mg/L) | Test Duration Time (Days) |
| E320 | Lepomis macrochirus | LC50 | 4.8 | 2 |
| Ictalurus punctatus | LC50 | 1.5 | 2 | |
| Oryziaslatipes | LC50 | 2.5 | 1 | |
| Oncorhynchus mykiss | LC50 | 1 | 2 | |
| Dreissenapolymorpha | EC50 | 3.4 | 2 | |
| Dreissenapolymorpha | LC50 | 65 | 2 | |
| E321 | Daphnia pulex | EC50 | 1.44 | 2 |
| Oryziaslatipes | LC50 | 5.3 | 1 | |
| Tetrahymena pyriformis | EC50 | 1.7 | 1 | |
| Dreissenapolymorpha | EC50 | 1.3 | 2 | |
| Daphnia pulex | EC50 | 1.44 | 2 | |
| E319 | Ictalurus punctatus | LC50 | 0.37 | 2 |
| Lepomis macrochirus | LC50 | 0.15 | 2 | |
| Oncorhynchus mykiss | LC50 | 0.37 | 2 | |
| Dreissenapolymorpha | EC50 | 1 | 2 | |
| Dreissenapolymorpha | LC50 | 118 | 2 | |
| E300 | Xenopuslaevis | EC50 | 11600 | 4 |
| Xenopuslaevis | LC50 | 19200 | 4 | |
| E211 | Asellus intermedius | LC50 | 100 | 4 |
| Gammarus fasciatus | LC50 | 100 | 4 | |
| Daphnia magna | LC50 | 100 | 4 | |
| Danio rerio | EC50 | 68.5 | 2 | |
| Danio rerio | LC50 | 461 | 2 | |
| Pimephalespromelas | LC50 | 100 | 4 | |
| Girardiatigrina | LC50 | 100 | 4 | |
| Lumbriculus variegatus | LC50 | 100 | 4 | |
| E210 | Raphidocelissubcapitata | EC50 | 36.39 | 2 |
| Anabaena variabilis | EC50 | 55 | 0.125 | |
| Anabaena cylindrica | EC50 | 60 | 0.125 | |
| Anabaena inaequalis | EC50 | 5 | 0.125 | |
| Chlorella pyrenoidosa | EC50 | 60 | 0.125 | |
| Anabaena cylindrica | EC50 | 30 | 0.2083 | |
| Chlorococcales | EC50 | 168 | 1 | |
| Raphidocelissubcapitata | EC50 | 207.5 | 2 | |
| Scenedesmusquadricauda | EC50 | 75 | 0.125 | |
| Microcystis aeruginosa | EC50 | 0.25 | 3 | |
| Chlorella vulgaris | EC50 | 0.14 | 3 | |
| Desmodesmussubspicatus | EC50 | 333 | 7 | |
| Xenopuslaevis | EC50 | 433 | 4 | |
| Thamnocephalusplatyurus | EC50 | 177 | 1 | |
| Daphnia magna | EC50 | 100 | 2 | |
| Gambusiaaffinis | LC50 | 180 | 4 | |
| Leuciscusidus ssp. melanotus | LC50 | 460 | 2 | |
| Pimephalespromelas | EC50 | 2809 | 0.0833 | |
| Meloidogyne arenaria | LC50 | 290.6 | 1 | |
| E954 | Xenopuslaevis | EC50 | 0.0141 | 4 |
| Xenopuslaevis | LC50 | 0.01303 | 4 | |
| Danio rerio | EC50 | 4753.6 | 5.8333 | |
| Danio rerio | LC50 | 7272.3 | 1.8333 | |
| Danio rerio | LC50 | 5585.2 | 5.8333 | |
| Danio rerio | LC50 | 7272.3 | 2.8333 | |
| E420 | Lemnagibba | EC50 | 27143.9 | 7 |
| E101 | Raphidocelissubcapitata | EC50 | 12 | 2 |
| E161g | Leuciscusidus | LC50 | 10 | 4 |
| E330 | Daphnia magna | EC50 | 1535 | 1 |
| Carcinusmaenas | LC50 | 160 | 2 | |
| Leuciscusidus ssp. melanotus | LC50 | 440 | 2 | |
| Pimephalespromelas | EC50 | 2942 | 0.0833 | |
| Oncorhynchus mykiss | EC50 | 653.2 | 1 | |
| Azumiobodohoyamushi | EC50 | 100 | 1 | |
| E270 | Moinamicrura | LC50 | 329.12 | 4 |
| Oreochromismossambicus | LC50 | 257.73 | 4 | |
| Meloidogyne arenaria | LC50 | 4503.94 | 1 | |
| Branchiurasowerbyi | LC50 | 50.82 | 4 |
Disclaimer/Publisher’s Note: The statements, opinions and data contained in all publications are solely those of the individual author(s) and contributor(s) and not of MDPI and/or the editor(s). MDPI and/or the editor(s) disclaim responsibility for any injury to people or property resulting from any ideas, methods, instructions or products referred to in the content. |
© 2023 by the authors. Licensee MDPI, Basel, Switzerland. This article is an open access article distributed under the terms and conditions of the Creative Commons Attribution (CC BY) license (https://creativecommons.org/licenses/by/4.0/).
Share and Cite
Lempart-Rapacewicz, A.; Kudlek, E.; Brukało, K.; Rapacewicz, R.; Lempart, Ł.; Dudziak, M. The Threat of Food Additive Occurrence in the Environment—A Case Study on the Example of Swimming Pools. Foods 2023, 12, 1188. https://doi.org/10.3390/foods12061188
Lempart-Rapacewicz A, Kudlek E, Brukało K, Rapacewicz R, Lempart Ł, Dudziak M. The Threat of Food Additive Occurrence in the Environment—A Case Study on the Example of Swimming Pools. Foods. 2023; 12(6):1188. https://doi.org/10.3390/foods12061188
Chicago/Turabian StyleLempart-Rapacewicz, Anna, Edyta Kudlek, Katarzyna Brukało, Rafał Rapacewicz, Łukasz Lempart, and Mariusz Dudziak. 2023. "The Threat of Food Additive Occurrence in the Environment—A Case Study on the Example of Swimming Pools" Foods 12, no. 6: 1188. https://doi.org/10.3390/foods12061188
APA StyleLempart-Rapacewicz, A., Kudlek, E., Brukało, K., Rapacewicz, R., Lempart, Ł., & Dudziak, M. (2023). The Threat of Food Additive Occurrence in the Environment—A Case Study on the Example of Swimming Pools. Foods, 12(6), 1188. https://doi.org/10.3390/foods12061188

