Antioxidant Activities and Cytotoxicity of the Regulated Calcium Oxalate Crystals on HK-2 Cells of Polysaccharides from Gracilaria lemaneiformis with Different Molecular Weights
Abstract
1. Introduction
2. Experiments
2.1. Reagents and Instruments
2.2. Degradation of GLP0
2.3. Antioxidant Activity of GLPs
2.3.1. Scavenging Hydroxyl Radicals (·OH) of GLPs
2.3.2. Scavenging DPPH Free Radicals of GLPs
2.3.3. Scavenging ABTS Free Radicals of GLPs
2.3.4. Reducing Power of GLPs
2.3.5. Iron chelating ability of GLPs
2.4. GLPs Regulate Crystal Growth of Calcium Oxalate
2.4.1. Crystal Growth
2.4.2. XRD Characterization of Crystals
2.4.3. SEM Characterization of Crystals
2.4.4. Zeta Potential of Crystals
2.4.5. Thermogravimetric Analysis of Crystals
2.5. Toxic Effects of Calcium Oxalate Crystals Regulated by GLPs on Cells
2.5.1. Cell Culture
2.5.2. CCK-8 Assay for the Toxicity of Different Crystals on HK-2 Cells
2.5.3. Cell SOD Activity
2.5.4. The Amount of MDA in Cells
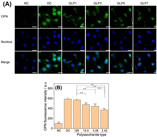
2.5.5. Detection of Osteopontin (OPN) Expression on Cell Surface
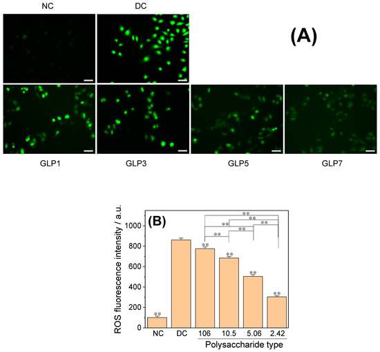
2.5.6. Detection of Reactive Oxygen Species (ROS) Level by DCFH-DA Staining
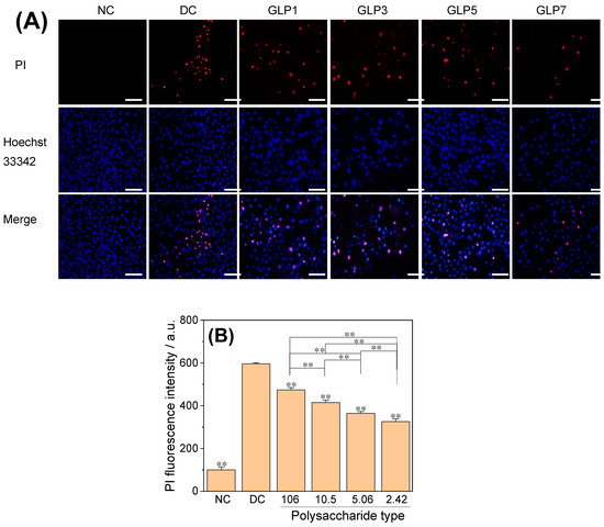
2.5.7. Detection of Apoptosis and Necrosis by Hoechst 33342-PI Double Staining
2.5.8. Statistical Analysis
3. Results
3.1. Degradation of GLP0
3.2. Antioxidant Activity of GLPs
3.2.1. Scavenging Hydroxyl Radical (·OH)
3.2.2. Scavenging DPPH Free Radical
3.2.3. Scavenging ABTS Free Radical
3.2.4. Reducing Power
3.2.5. Fe2+ Chelating Ability
3.3. GLPs Regulate Crystal Growth of Calcium Oxalate
3.3.1. XRD Characterization
3.3.2. SEM Observation
3.3.3. Zeta Potential
3.3.4. Thermal Gravimetric Analysis
3.4. Cytotoxicity of CaOx Crystals Regulated by GLPs with Different Molecular Weights
3.4.1. Cell Viability
3.4.2. SOD Activity and MDA
3.4.3. Osteopontin (OPN) Expression
3.4.4. ROS Level
3.4.5. Apoptosis and Necrosis Detected by Hoechst 33342-PI Double Staining
4. Discussion
4.1. Effect of Polysaccharide Molecular Weight on Its Antioxidant Activity
4.1.1. The Antioxidant Activity of Polysaccharides Decreased When Mw Was Too Large
4.1.2. The Antioxidant Activity of Polysaccharides Decreased When Molecular Weight Was Too Small
4.1.3. The Antioxidant Activity of Polysaccharides with Moderate Molecular Weight Was the Highest
4.1.4. The Ability of Small Mw Polysaccharide to Chelate Fe2+Ions Was Stronger
4.2. Regulation Ability of Different GLPs on CaOx Crystal Growth
4.2.1. GLPs Induce the Formation of COD Crystals
4.2.2. GLPs Inhibit Crystal Aggregation
4.3. Toxicity Difference of CaOx Crystals Regulated by GLPs on HK-2 Cells
4.3.1. The Cytotoxicity of COM Is Greater Than That of COD
4.3.2. Crystals with Blunt Morphology Have Less Cytotoxicity
4.3.3. Small-Size Crystals Have Greater Cytotoxicity
4.3.4. Crystal Toxicity with High Dispersion Is Smaller
4.3.5. The Crystal Cytotoxicity of Doped Polysaccharides Is Smaller
5. Conclusions
Author Contributions
Funding
Institutional Review Board Statement
Informed Consent Statement
Data Availability Statement
Conflicts of Interest
References
- Zeng, G.; Mai, Z.; Xia, S.; Wang, Z.; Zhang, K.; Wang, L.; Long, Y.; Ma, J.; Li, Y.; Wan, S.P.; et al. Prevalence of kidney stones in China: An ultrasonography based cross-sectional study. BJU Int. 2017, 120, 109–116. [Google Scholar] [CrossRef] [PubMed]
- Lai, Y.; Zheng, H.; Sun, X.; Lin, J.; Li, Q.; Huang, H.; Hou, Y.; Zhong, H.; Zhang, D.; Fucai, T.; et al. The advances of calcium oxalate calculi associated drugs and targets. Eur. J. Pharmacol. 2022, 935, 175324. [Google Scholar] [CrossRef] [PubMed]
- Kvsrg, P.; Sujatha, D.; Bharathi, K. Herbal drugs in urolithiasis-a review. Pharmacogn. Rev. 2007, 1, 175–178. [Google Scholar]
- Wang, Z.; Zhang, Y.; Zhang, J.; Deng, Q.; Liang, H. Recent advances on the mechanisms of kidney stone formation. Int. J. Mol. Med. 2021, 48, 149. [Google Scholar] [CrossRef] [PubMed]
- Sun, X.Y.; Ouyang, J.M.; Li, Y.B.; Wen, X.L. Mechanism of cytotoxicity of micron/nano calcium oxalate monohydrate and dihydrate crystals on renal epithelial cells. RSC Adv. 2015, 5, 45393–45406. [Google Scholar] [CrossRef]
- De Almeida, C.L.F.; Falcão, D.S.; Lima, D.M.; Montenegro, D.A.; Lira, N.S.; De Athayde-Filho, P.F.; Rodrigues, L.C.; De Souza, M.F.V.; Barbosa-Filho, J.M.; Batista, L.M. Bioactivities from marine algae of the genus Gracilaria. Int. J. Mol. Sci. 2011, 12, 4550–4573. [Google Scholar] [CrossRef]
- Liao, X.; Yang, L.; Chen, M.; Yu, J.; Zhang, S.; Ju, Y. The hypoglycemic effect of a polysaccharide from Gracilaria lemaneiformis and its degradation products in diabetic mice. Food Funct. 2015, 6, 2542–2549. [Google Scholar] [CrossRef]
- Liu, Q.; Zhou, Y.; Ma, L.; Gu, F.; Liao, K.; Liu, Y.; Zhang, Y.; Liu, H.; Hong, Y.; Cao, M.; et al. Sulfate oligosaccharide of Gracilaria lemaneiformis modulates type 1 immunity by restraining T cell activation. Carbohydr. Polym. 2022, 288, 119377. [Google Scholar] [CrossRef]
- Tang, L.; Luo, X.; Wang, M.; Wang, Z.; Guo, J.; Kong, F.; Bi, Y. Synthesis, characterization, in vitro antioxidant and hypoglycemic activities of selenium nanoparticles decorated with polysaccharides of Gracilaria lemaneiformis. Int. J. Biol. Macromol. 2021, 193, 923–932. [Google Scholar] [CrossRef]
- Long, X.; Hu, X.; Xiang, H.; Chen, S.; Li, L.; Qi, B.; Li, C.; Liu, S.; Yang, X. Structural characterization and hypolipidemic activity of Gracilaria lemaneiformis polysaccharide and its degradation products. Food Chem. X 2022, 14, 100314. [Google Scholar] [CrossRef]
- Liu, W.; Wang, H.; Pang, X.; Yao, W.; Gao, X. Characterization and antioxidant activity of two low-molecular-weight polysaccharides purified from the fruiting bodies of Ganoderma lucidum. Int. J. Biol. Macromol. 2010, 46, 451–457. [Google Scholar] [CrossRef]
- Sun, L.Q.; Wang, C.H.; Shi, Q.J.; Ma, C.H. Preparation of different molecular weight polysaccharides from Porphyridium cruentum and their antioxidant activities. Int. J. Biol. Macromol. 2009, 45, 42–47. [Google Scholar] [CrossRef] [PubMed]
- Li, N.; Wang, C.; Georgiev, M.I.; Bajpai, V.K.; Tundis, R.; Simal-Gandara, J.; Lu, X.; Xiao, J.; Tang, X.; Qiao, X. Advances in dietary polysaccharides as anticancer agents: Structure-activity relationship. Trends Food Sci. Technol. 2021, 111, 360–377. [Google Scholar] [CrossRef]
- Guo, D.; Yu, K.; Sun, X.-Y.; Ouyang, J.-M. Structural characterization and repair mechanism of Gracilaria lemaneiformis sulfated polysaccharides of different molecular weights on damaged renal epithelial cells. Oxid. Med. Cell. Longev. 2018, 2018, 7410389. [Google Scholar] [CrossRef] [PubMed]
- Jiang, J.; Kong, F.; Li, N.; Zhang, D.; Yan, C.; Lv, H. Purification, structural characterization and in vitro antioxidant activity of a novel polysaccharide from Boshuzhi. Carbohydr. Polym. 2016, 147, 365–371. [Google Scholar] [PubMed]
- Baroš, S.; Karšayová, M.; Jomová, K.; Gáspár, A.; Valko, M. Free radical scavenging capacity of Papaver somniferum L. and determination of pharmacologically active alkaloids using capillary electrophoresis. J. Microbiol. Biotechnol. Food Sci. 2021, 2021, 725–732. [Google Scholar]
- Xu, R.-B.; Yang, X.; Wang, J.; Zhao, H.-T.; Lu, W.-H.; Cui, J.; Cheng, C.-L.; Zou, P.; Huang, W.-W.; Wang, P.; et al. Chemical composition and antioxidant activities of three polysaccharide fractions from pine cones. Int. J. Mol. Sci. 2012, 13, 14262–14277. [Google Scholar] [CrossRef]
- Berker, K.I.; Demirata, B.; Apak, R. Determination of total antioxidant capacity of lipophilic and hydrophilic antioxidants in the same solution by using ferric-ferricyanide assay. Food Anal. Method 2012, 5, 1150–1158. [Google Scholar] [CrossRef]
- Elessawy, F.M.; Vandenberg, A.; El-Aneed, A.; Purves, R.W. An untargeted metabolomics approach for correlating pulse crop seed coat polyphenol profiles with antioxidant capacity and iron chelation ability. Molecules 2021, 26, 3833. [Google Scholar] [CrossRef]
- Sun, X.Y.; Ouyang, J.M.; Liu, A.J.; Ding, Y.M.; Gan, Q.Z. Preparation, characterization, and in vitro cytotoxicity of COM and COD crystals with various sizes. Mater. Sci. Eng. C 2015, 57, 147–156. [Google Scholar] [CrossRef]
- Yarley, O.P.N.; Kojo, A.B.; Zhou, C.; Yu, X.; Gideon, A.; Kwadwo, H.H.; Richard, O. Reviews on mechanisms of in vitro antioxidant, antibacterial and anticancer activities of water-soluble plant polysaccharides. Int. J. Biol. Macromol. 2021, 183, 2262–2271. [Google Scholar] [CrossRef]
- Yuan, Y.; Macquarrie, D. Microwave assisted extraction of sulfated polysaccharides (fucoidan) from Ascophyllum nodosum and its antioxidant activity. Carbohydr. Polym. 2015, 129, 101–107. [Google Scholar] [CrossRef] [PubMed]
- Wang, D.; Li, W.; Li, D.; Li, L.; Luo, Z. Effect of high carbon dioxide treatment on reactive oxygen species accumulation and antioxidant capacity in fresh-cut pear fruit during storage. Sci. Hortic. 2021, 281, 109925. [Google Scholar] [CrossRef]
- Xiong, Q.; Xia, L.; Zhou, R.; Hao, H.; Li, S.; Jing, Y.; Zhu, C.; Zhang, Q.; Shi, Y. Extraction, characterization and antioxidant activities of polysaccharides from E. corneum gigeriae galli. Carbohydr. Polym. 2014, 108, 247–256. [Google Scholar] [CrossRef] [PubMed]
- Zhang, J.; Wang, L.; Zhang, W.; Putnis, C.V. Role of Hyperoxaluria/Hypercalciuria in Controlling the Hydrate Phase Selection of Pathological Calcium Oxalate Mineralization. Cryst. Growth Des. 2020, 21, 683–691. [Google Scholar] [CrossRef]
- Xu, C.P.; Yang, C.C.; Mao, D.B. Fraction and chemical analysis of antioxidant active polysaccharide isolated from flue-cured tobacco leaves. Pharmacogn. Mag. 2014, 10, 66–69. [Google Scholar] [CrossRef]
- Zhu, P.; Xu, J.; Sahar, N.; Morris, M.D.; Kohn, D.H.; Ramamoorthy, A. Time-resolved dehydration-induced structural changes in an intact bovine cortical bone revealed by solid-state NMR spectroscopy. J. Am. Chem. Soc. 2009, 131, 17064–17065. [Google Scholar] [CrossRef]
- Fang, W.; Zhang, H.; Yin, J.; Yang, B.; Zhang, Y.; Li, J.; Yao, F. Hydroxyapatite crystal formation in the presence of polysaccharide. Cryst. Growth Des. 2016, 16, 1247–1255. [Google Scholar] [CrossRef]
- Chen, J.Y.; Sun, X.Y.; Ouyang, J.M. Modulation of calcium oxalate crystal growth and protection from oxidatively damaged renal epithelial cells of corn silk polysaccharides with different molecular weights. Oxid. Med. Cell. Longev. 2020, 2020, 6982948. [Google Scholar] [CrossRef]
- Munteanu, I.G.; Apetrei, C. Analytical methods used in determining antioxidant activity: A review. Int. J. Mol. Sci. 2021, 22, 3380. [Google Scholar] [CrossRef]
- Li, C.; Wang, E.; Elshikh, M.S.; Alwahibi, M.S.; Wang, W.; Wu, G.; Shen, Y.; Abbasi, A.M.; Shan, S. Extraction and purification of total flavonoids from Gnaphalium affine D. Don and their evaluation for free radicals’ scavenging and oxidative damage inhabitation potential in mice liver. Arab. J. Chem. 2021, 14, 103006. [Google Scholar] [CrossRef]
- Huang, S.; Chen, F.; Cheng, H.; Huang, G. Modification and application of polysaccharide from traditional Chinese medicine such as Dendrobium officinale. Int. J. Biol. Macromol. 2020, 157, 385–393. [Google Scholar] [CrossRef]
- Qi, H.M.; Zhao, T.T.; Zhang, Q.B.; Li, Z.; Zhao, Z.Q.; Xing, R. Antioxidant activity of different molecular weight sulfated polysaccharides from Ulva pertusa Kjellm (Chlorophyta). J. Appl. Phycol. 2005, 17, 527–534. [Google Scholar] [CrossRef]
- Lv, L.; Cheng, Y.; Zheng, T.; Li, X.; Zhai, R. Purification, antioxidant activity and antiglycation of polysaccharides from Polygonum multiflorum Thunb. Carbohydr. Polym. 2014, 99, 765–773. [Google Scholar] [CrossRef] [PubMed]
- Chen, H.; Ju, Y.; Li, J.; Yu, M. Antioxidant activities of polysaccharides from Lentinus edodes and their significance for disease prevention. Int. J. Biol. Macromol. 2012, 50, 214–218. [Google Scholar] [CrossRef] [PubMed]
- Lei, N.; Wang, M.; Zhang, L.; Xiao, S.; Fei, C.; Wang, X.; Zhang, K.; Zheng, W.; Wang, C.; Yang, R.; et al. Effects of low molecular weight yeast β-Glucan on antioxidant and immunological activities in mice. Int. J. Mol. Sci. 2015, 16, 21575–21590. [Google Scholar] [CrossRef] [PubMed]
- Huang, S.-Q.; Ding, S.; Fan, L. Antioxidant activities of five polysaccharides from Inonotus obliquus. Int. J. Biol. Macromol. 2012, 50, 1183–1187. [Google Scholar] [CrossRef]
- Hsu, B.; Coupar, I.M.; Ng, K. Antioxidant activity of hot water extract from the fruit of the Doum palm, Hyphaene thebaica. Food Chem. 2006, 98, 317–328. [Google Scholar] [CrossRef]
- Sheng, J.; Sun, Y. Antioxidant properties of different molecular weight polysaccharides from Athyrium multidentatum, (Doll.) Ching. Carbohydr. Polym. 2014, 108, 41–45. [Google Scholar] [CrossRef]
- Zou, C.; Du, Y.; Li, Y.; Yang, J.; Zhang, L. Preparation and in vitro antioxidant activity of lacquer polysaccharides with low molecular weights and their sulfated derivatives. Int. J. Biol. Macromol. 2010, 46, 140–144. [Google Scholar] [CrossRef]
- Furedi-Milhofer, H.; Sikiric, M.; Tunik, L.; Filipovic-Vincekovic, N.; Garti, N. Interactions of organic additives with ionic crystal hydrates: The importance of the hydrated layer. Int. J. Mod. Phys. B 2002, 16, 359–366. [Google Scholar] [CrossRef]
- Yao, X.Q.; Ouyang, J.M.; Peng, H.; Zhu, W.Y.; Chen, H.Q. Inhibition on calcium oxalate crystallization and repair on injured renal epithelial cells of degraded soybean polysaccharide. Carbohydr. Polym. 2012, 90, 392–398. [Google Scholar] [CrossRef] [PubMed]
- Singh, A.; Tandon, S.; Tanzeer Kaur, T.; Tandon, C. In vitro studies on calcium oxalate induced apoptosis attenuated by Didymocarpus pedicellata. Biointerface Res. Appl. Chem 2022, 12, 7342–7355. [Google Scholar]
- Khan, A.; Byer, K.; Khan, S.R. Exposure of Madin-Darby canine kidney (MDCK) cells to oxalate and calcium oxalate crystals activates nicotinamide adenine dinucleotide phosphate (NADPH)-oxidase. Urology 2014, 83, 510.e1–510.e7. [Google Scholar] [CrossRef] [PubMed]
- Sun, X.Y.; Gan, Q.Z.; Ouyang, J.M. Calcium oxalate toxicity in renal epithelial cells: The mediation of crystal size on cell death mode. Cell Death Discov. 2015, 1, 15055. [Google Scholar] [CrossRef] [PubMed]
- Wang, T.; Thurgood, L.A.; Grover, P.K.; Ryall, R.L. A comparison of the binding of urinary calcium oxalate monohydrate and dihydrate crystals to human kidney cells in urine. BJU Int. 2010, 106, 1768. [Google Scholar] [CrossRef]
- Šter, A.; Šafranko, S.; Bilić, K.; Kralj, D. The effect of hydrodynamic and thermodynamic factors and the addition of citric acid on the precipitation of calcium oxalate dihydrate. Urolithiasis 2018, 46, 243–256. [Google Scholar] [CrossRef]
- Sheng, X.; Ward, M.D.; Wesson, J.A. Crystal surface adhesion explains the pathological activity of calcium oxalate hydrates in kidney stone formation. J. Am. Soc. Nephrol. 2005, 16, 1904–1908. [Google Scholar] [CrossRef]
- De Bellis, R.; Piacentini, M.P.; Meli, M.A.; Mattioli, M.; Menotta, M.; Mari, M.; Valentini, L.; Palomba, L.; Desideri, D.; Chiarantini, L. In vitro effects on calcium oxalate crystallization kinetics and crystal morphology of an aqueous extract from Ceterach officinarum: Analysis of a potential antilithiatic mechanism. PLoS ONE 2019, 14, e0218734. [Google Scholar] [CrossRef]
- Sun, X.-Y.; Ouyang, J.-M.; Gan, Q.-Z.; Liu, A.-J. Renal epithelial cell injury induced by calcium oxalate monohydrate depends on their structural features: Size, surface, and crystalline structure. J. Biomed. Nanotechnol. 2016, 12, 2001–2014. [Google Scholar] [CrossRef]
- Chaiyarit, S.; Thongboonkerd, V. Defining and systematic analyses of aggregation indices to evaluate degree of calcium oxalate crystal aggregation. Front. Chem. 2017, 5, 113. [Google Scholar] [CrossRef] [PubMed]
- Li, C.Y.; Liu, L.; Zhao, Y.W.; Chen, J.Y.; Sun, X.Y.; Ouyang, J.M. Inhibition of calcium oxalate formation and antioxidant activity of carboxymethylated Poria cocos polysaccharides. Oxid. Med. Cell. Longev. 2021, 2021, 6653593. [Google Scholar] [CrossRef] [PubMed]
- Chen, X.W.; Huang, W.B.; Sun, X.Y.; Xiong, P.; Ouyang, J.M. Antioxidant activity of sulfated Porphyra yezoensis polysaccharides and their regulating effect on calcium oxalate crystal growth. Mater. Sci. Eng. C 2021, 128, 112338. [Google Scholar] [CrossRef] [PubMed]












| Polysaccharide Abbreviation | GLP0 | GLP1 | GLP2 | GLP3 | GLP4 | GLP5 | GLP6 | GLP7 |
|---|---|---|---|---|---|---|---|---|
| Mean molecular weights Mw/kDa | 622 | 106 | 49.6 | 10.5 | 6.14 | 5.06 | 3.71 | 2.42 |
| –OSO3– content/% | 13.07 | 13.37 | 13.41 | 13.46 | 13.55 | 13.55 | 13.56 | 13.46 |
| Polysaccharide Abbreviation | Stage I/% | Stage II/% *1 | Stage III/% | Stage IV/% | Residue/% |
|---|---|---|---|---|---|
| COM | 12.33 | 0 | 19.18 | 30.13 | 38.36 |
| DC | 12.82 | 0 | 18.42 | 29.65 | 39.11 |
| GLP1 | 13.68 | 5.04 | 13.59 | 29.47 | 38.22 |
| GLP3 | 15.50 | 6.31 | 11.41 | 27.64 | 39.14 |
| GLP5 | 17.26 | 8.81 | 10.44 | 27.15 | 36.34 |
| GLP7 | 17.50 | 9.49 | 9.93 | 26.40 | 36.68 |
Disclaimer/Publisher’s Note: The statements, opinions and data contained in all publications are solely those of the individual author(s) and contributor(s) and not of MDPI and/or the editor(s). MDPI and/or the editor(s) disclaim responsibility for any injury to people or property resulting from any ideas, methods, instructions or products referred to in the content. |
© 2023 by the authors. Licensee MDPI, Basel, Switzerland. This article is an open access article distributed under the terms and conditions of the Creative Commons Attribution (CC BY) license (https://creativecommons.org/licenses/by/4.0/).
Share and Cite
Liu, J.-H.; Zheng, Y.-Y.; Ouyang, J.-M. Antioxidant Activities and Cytotoxicity of the Regulated Calcium Oxalate Crystals on HK-2 Cells of Polysaccharides from Gracilaria lemaneiformis with Different Molecular Weights. Foods 2023, 12, 1031. https://doi.org/10.3390/foods12051031
Liu J-H, Zheng Y-Y, Ouyang J-M. Antioxidant Activities and Cytotoxicity of the Regulated Calcium Oxalate Crystals on HK-2 Cells of Polysaccharides from Gracilaria lemaneiformis with Different Molecular Weights. Foods. 2023; 12(5):1031. https://doi.org/10.3390/foods12051031
Chicago/Turabian StyleLiu, Jing-Hong, Yu-Yun Zheng, and Jian-Ming Ouyang. 2023. "Antioxidant Activities and Cytotoxicity of the Regulated Calcium Oxalate Crystals on HK-2 Cells of Polysaccharides from Gracilaria lemaneiformis with Different Molecular Weights" Foods 12, no. 5: 1031. https://doi.org/10.3390/foods12051031
APA StyleLiu, J.-H., Zheng, Y.-Y., & Ouyang, J.-M. (2023). Antioxidant Activities and Cytotoxicity of the Regulated Calcium Oxalate Crystals on HK-2 Cells of Polysaccharides from Gracilaria lemaneiformis with Different Molecular Weights. Foods, 12(5), 1031. https://doi.org/10.3390/foods12051031
