Hot Air Drying of Sipunculus nudus: Effect of Microwave-Assisted Drying on Quality and Aroma
Abstract
1. Introduction
2. Materials and Methods
2.1. Materials
2.2. Drying Methods
2.3. Moisture Content
2.4. Colour Evaluation
2.5. Proximate Analysis
2.6. Amino Acid Analysis
2.7. Fatty Acid Analysis
2.8. Fat Oxidation
2.8.1. Fat Extraction
2.8.2. Conjugated Dienoic Acid
2.8.3. p-Anisidine Value Analysis
2.9. Volatile Aroma Analysis
2.10. Statistical Analysis
3. Results and Discussion
3.1. Drying Characteristics
3.2. Colour
3.3. Proximate Analysis
3.4. Amino Acid Analysis
3.5. Fatty Acid Composition
3.6. Fat Oxidation
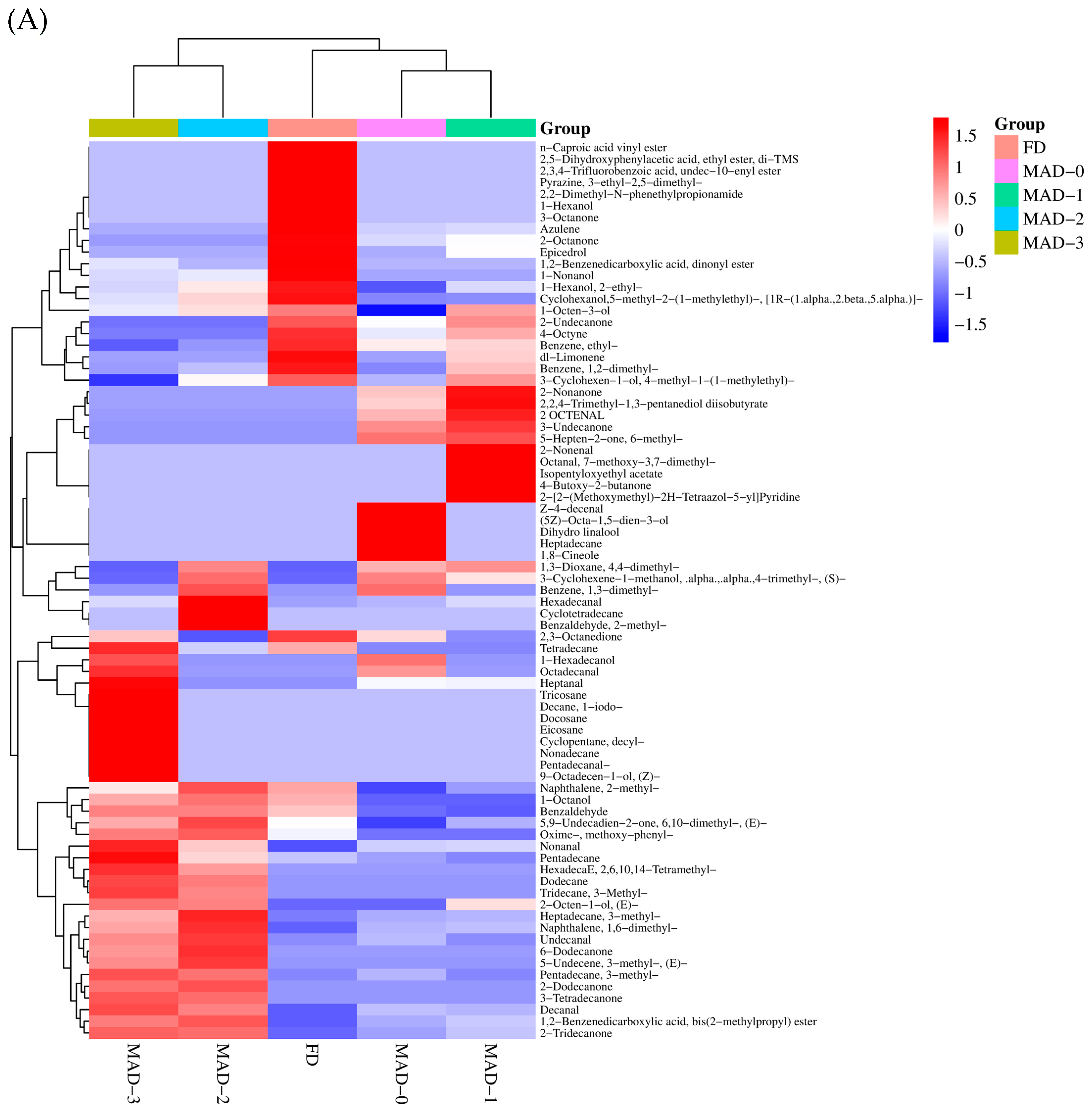
3.7. Volatile Components
4. Conclusions
Author Contributions
Funding
Data Availability Statement
Conflicts of Interest
References
- Zhang, C.X.; Dai, Z.R. Anti-Hypoxia Activity of a Polysaccharide Extracted from the Sipunculusnudus L. Int. J. Biol. Macromol. 2011, 49, 523–526. [Google Scholar] [CrossRef] [PubMed]
- Liu, Y.; Qiu, C.P. Calculated Taste Activity Values and Umami Equivalences Explain Why Dried Sha-chong (Sipunculusnudus) Is a Valuable Condiment. J. Aquat. Food Prod. Technol. 2014, 25, 177–184. [Google Scholar] [CrossRef]
- Boonyaratpalin, M. Nutrient Requirements of Marine Food Fish Cultured in Southeast Asia. Aquaculture 1997, 151, 283–313. [Google Scholar] [CrossRef]
- Ando, Y.; Hagiwara, S.; Nabetani, H.; Sotome, I.; Okunishi, T.; Okadome, H.; Orikasa, T.; Tagawa, A. Effects of prefreezing on the drying characteristics, structural formation and mechanical properties of microwave-vacuum dried apple. J. Food Eng. 2019, 244, 170–177. [Google Scholar] [CrossRef]
- Vadivambal, R.; Jayas, D.S. Changes in Quality of Microwave-Treated Agricultural Products-a Review. Biosyst. Eng. 2007, 98, 1–16. [Google Scholar] [CrossRef]
- Brewer, S. Irradiation Effects on Meat Color—A review. Meat Sci. 2004, 68, 1–17. [Google Scholar] [CrossRef]
- Contreras, C.; Martín-Esparza, M.E.; Chiralt, A.; Martínez-Navarrete, N. Influence of Microwave Application on Convective Drying: Effects on Drying Kinetics, and Optical and Mechanical Properties of Apple and Strawberry. J. Food Eng. 2008, 88, 55–64. [Google Scholar] [CrossRef]
- Song, H.; Bi, J.; Chen, Q.; Zhou, M.; Wu, X.; Song, J. Structural and Health Functionality of Dried Goji Berries as Affected by Coupled DewaxingPre-Treatment and Hybrid Drying Methods. Int. J. Food Prop. 2018, 21, 2527–2538. [Google Scholar] [CrossRef]
- DuBois, M.; Gilles, K.A.; Hamilton, J.K.; Rebers, P.A.; Smith, F. Colorimetric Method for Determination of Sugars and Related Substances. Anal. Chem. 1956, 28, 350–356. [Google Scholar] [CrossRef]
- Kardile, N.B.; Nema, P.K.; Kaur, B.P.; Thakre, S.M. Comparative Semi-Empirical Modeling and Physico-Functional Analysis of Hot-Air and Vacuum Dried PuranPowder. J. Food Process Eng. 2019, 43, e13137. [Google Scholar] [CrossRef]
- Deng, Y.; Wang, Y.G.; Yue, J.; Liu, Z.M.; Zheng, Y.R.; Qian, B.J.; Zhong, Y.; Zhao, Y. Thermal Behavior, Microstructure and Protein Quality of Squid Fillets Dried by Far-Infrared Assisted Heat Pump Drying. Food Control 2014, 36, 102–110. [Google Scholar] [CrossRef]
- Cherifi, H.; Chebil Ajjabi, L.; Sadok, S. Nutritional Value of the Tunisian Mussel Mytilusgalloprovincialis with a Special Emphasis on Lipid Quality. Food Chem. 2018, 268, 307–314. [Google Scholar] [CrossRef] [PubMed]
- Folch, J.; Lee, M.; Sloane-Stanley, G.H. A Simple Method for the Isolation and Purification of Total Lipids from Animal Tissues. J. Biol. Chem. 1957, 22, 24–36. [Google Scholar]
- Lee, J.; Chung, H.; Chang, P.S.; Lee, J. Development of a Method Predicting the Oxidative Stability of Edible Oils Using 2,2-diphenyl-1-picrylhydrazyl (DPPH). Food Chem. 2007, 103, 662–669. [Google Scholar] [CrossRef]
- Xie, H.K.; Zhou, D.Y.; Hu, X.P.; Liu, Z.Y.; Song, L.; Zhu, B. Changes in Lipid Profiles of Dried Clams (Mactrachinensis Philippi and Ruditapesphilippinarum) during Accelerated Storage and Prediction of Shelf Life. J. Agric. Food Chem. 2018, 66, 7764–7774. [Google Scholar] [CrossRef]
- Tsuruta, T.; Hayashi, T. Internal Resistance to Water Mobility in Seafood during Warm Air Drying and Microwave-Vacuum Drying. Dry. Technol. 2007, 25, 1393–1399. [Google Scholar] [CrossRef]
- Zhao, Y.T.; Jiang, Y.J.; Zheng, B.D.; Zhuang, W.J.; Zheng, Y.F.; Tian, Y.T. Influence of Microwave Vacuum Drying on Glass Transition Temperature, Gelatinization Temperature, Physical and Chemical Qualities of Lotus Seeds. Food Chem. 2017, 228, 167–176. [Google Scholar] [CrossRef]
- Geng, J.; Takahashi, K.; Kaido, T.; Kasukawa, M.; Okazaki, E.; Osako, K. The Effect of Organic Salts on the Browning of Dried Squid Products Processed by Air-Drying. Food Chem. 2018, 269, 212–219. [Google Scholar] [CrossRef]
- Azzollini, D.; Derossi, A.; Severini, C. Understanding the Drying Kinetic and Hygroscopic Behaviour of Larvae of Yellow Mealworm (TenebrioMolitor) and the Effects on their Quality. J. Insects Food Feed 2016, 2, 233–243. [Google Scholar] [CrossRef]
- Maltini, E.; Torreggiani, D.; Venir, E.; Bertolo, G. Water Activity and the Preservation of Plant Foods. Food Chem. 2003, 82, 79–86. [Google Scholar] [CrossRef]
- Boye, J.; Wijesinha-Bettoni, R.; Burlingame, B. Protein Quality Evaluation Twenty Years after the Introduction of the Protein Digestibility Corrected Amino Acid Score Method. Br. J. Nutr. 2012, 108, S183–S211. [Google Scholar] [CrossRef] [PubMed]
- Wu, T.; Mao, L. Influences of Hot Air Drying and Microwave Drying on Nutritional and Odorous Properties of Grass Carp (Ctenopharyngodonidellus) Fillets. Food Chem. 2008, 110, 647–653. [Google Scholar] [CrossRef]
- Sun, L.; Xia, W. Effect of Steam Cooking on Muscle and Protein Heat-Denature of Tuna. Food Mach. 2010, 26, 22–25. [Google Scholar]
- Yoshida, H. Influence of Fatty Acids of Different Unsaturation in the Oxidation of Purified Vegetable Oils during Microwave Irradiation. J. Sci. Food Agric. 1993, 62, 41–47. [Google Scholar] [CrossRef]
- Castañeda-Saucedo, M.C.; Valdés-Miramontes, E.H.; Tapia-Campos, E.; Delgado-Alvarado, A.; Bernardino-García, A.C.; Rodríguez-Ramírez, M.R.; del Ramirez-Anaya, J.P. Effect of Freeze-Drying and Production Process on the Chemical Composition and Fatty Acids Profile of Avocado Pulp. Rev. Nutr. 2014, 41, 404–411. [Google Scholar] [CrossRef]
- Han, G.; Zhang, L.; Li, Q.; Wang, Y.; Chen, Q.; Kong, B. Impacts of Different Altitudes and Natural Drying Times on Lipolysis, Lipid Oxidation and FlavourProfile of Traditional Tibetan Yak Jerky. Meat Sci. 2019, 162, 108030. [Google Scholar] [CrossRef]
- Choe, E.; Min, D.B. Mechanisms and Factors for Edible Oil Oxidation. Compr. Rev. Food Sci. Food Saf. 2006, 5, 169–186. [Google Scholar] [CrossRef]
- Jeon, Y.H.; Son, Y.J.; Kim, S.H.; Yun, E.Y.; Kang, H.J.; Hwang, I.K. Physicochemical Properties and Oxidative Stabilities of Mealworm (Tenebriomolitor) Oils under Different Roasting Conditions. Food Sci. Biotechnol. 2016, 25, 105–110. [Google Scholar] [CrossRef]
- Zhang, H.W.; Zhang, X.M.; Zhao, X.; Xu, J.; Lin, C.; Jing, P.; Hu, L.P.; Zhao, S.; Wang, S.S.; Li, B.F. Discrimination of Dried Sea Cucumber (Apostichopusjaponicus) Products From Different Geographical Origins by Sequential Windowed Acquisition of all Theoretical Fragment Ion Mass Spectra (SWATH-MS)-Based Proteomic Analysis and Chemometrics. Food Chem. 2018, 274, 592–602. [Google Scholar] [CrossRef]
- Deng, Y.; Luo, Y.; Wang, Y.G.; Zhao, Y.Y. Effect of Different Drying Methods on the Myosin Structure, Amino Acid Composition, Protein Digestibility and Volatile Profile of Squid Fillets. Food Chem. 2015, 171, 168–176. [Google Scholar] [CrossRef]
- Dong, W.J.; Hu, R.S.; Chu, Z.; Zhao, J.P.; Tan, L.H. Effect of Different Drying Techniques on Bioactive Components, Fatty Acid Composition, and Volatile Profile of Robusta Coffee Beans. Food Chem. 2017, 234, 121–130. [Google Scholar] [CrossRef] [PubMed]





| Parameters | Fresh | MAD-0 | MAD-1 | MAD-2 | MAD-3 | FD | |
|---|---|---|---|---|---|---|---|
| Colour | L* | 54.13 ± 3.49 b | 39.72 ± 2.49 d | 42.09 ± 5.45 d | 43.86 ± 4.07 d | 48.13 ± 3.03 c | 69.42 ± 3.43 a |
| a* | −0.06 ± 0.97 b | 1.69 ± 0.63 a | 2.1 ± 0.83 a | 1.25 ± 0.94 a | 0.68 ± 0.96 a | −0.23 ± 0.25 c | |
| b* | −5.49 ± 1.23 c | 15.59 ± 2.22 a | 17.93 ± 2.59 a | 17.76 ± 2.54 a | 17.66 ± 3.86 a | 9.73 ± 1.36 b | |
| ΔE | -- | 25.59 ± 4.50 a | 26.42 ± 3.69 a | 25.48 ± 3.39 a | 23.92 ± 4.02 b | 21.58 ± 3.07 c | |
| Proximate Analysis | Moisture content (g/100 g, d.b.) | -- | 4.70 ± 0.16 a | 3.86 ± 0.48 a | 3.65 ± 0.21 a | 2.96 ± 0.07 a | 2.96 ± 0.07 a |
| Protein content (mg/g) | -- | 33.45 ± 1.36 d | 33.77 ± 0.57 d | 39.83 ± 0.20 c | 44.96 ± 0.37 b | 56.23 ± 0.33 a | |
| Total carbohydrate content (g/100 g) | -- | 1.14 ± 0.01 c | 1.28 ± 0.01 c | 1.28 ± 0.01 c | 1.69 ± 0.01 b | 3.04 ± 0.02 a | |
| Ash content (g/100 g) | -- | 10.12 ± 0.56 a | 9.98 ± 0.23 a | 9.89 ± 0.33 a | 10.02 ± 0.26 a | 10.56 ± 0.22 a |
| Amino Acids | Content (mg/g) | |||||
|---|---|---|---|---|---|---|
| MAD-0 | MAD-1 | MAD-2 | MAD-3 | FD | ||
| Essential amino acids (EAAs) | ||||||
| Lysine | 67.55 ± 0.21 a | 66.30 ± 0.42 b | 68.00 ± 1.27 a | 58.80 ± 1.70 c | 65.70 ± 4.24 b | |
| Phenylalanine | 27.85 ± 0.92 b | 29.30 ± 1.13 a | 30.05 ± 0.78 a | 25.00 ± 1.27 c | 27.25 ± 2.05 b | |
| Threonine | 42.7 ± 0.71 a | 40.4 ± 0.57 b | 42.05 ± 1.48 a | 36.30 ± 1.13 c | 40.40 ± 2.97 b | |
| Isoleucine | 37.85 ± 0.49 b | 35.65 ± 0.64 c | 38.00 ± 0.99 a | 32.60 ± 0.99 d | 35.50 ± 2.40 c | |
| Leucine | 69.45 ± 0.78 a | 65.7 ± 0.99 b | 69.50 ± 1.70 a | 59.70 ± 1.98 c | 65.30 ± 4.81 b | |
| Valine | 36.95 ± 0.21 a | 34.65 ± 1.06 b | 36.75 ± 1.06 a | 31.55 ± 0.92 c | 34.85 ± 1.91 b | |
| Methionine | 26.75 ± 0.35 a | 21.65 ± 0.21 b | 25.60 ± 0.00 a | 21.55 ± 0.49 b | 19.95 ± 1.06 b | |
| Total essential amino acids (E) | 309.1 ± 3.68 a | 293.65 ± 4.60 a | 309.95 ± 5.73 a | 265.50 ± 7.50 c | 288.95 ± 17.32 b | |
| Non-essential amino acids (NEAAs) | ||||||
| Tyrosine | 31.75 ± 0.49 a | 29.95 ± 0.35 b | 32.10 ± 0.57 a | 27.35 ± 0.64 c | 29.80 ± 2.26 b | |
| Cystine | 4.50 ± 0.14 b | 5.05 ± 0.78 a | 3.40 ± 0.28 c | 4.25 ± 0.21 b | 3.20 ± 1.84 c | |
| Histidine | 22.65 ± 0.07 b | 21.85 ± 0.49 b | 22.40 ± 0.57 b | 19.30 ± 0.14 c | 24.65 ± 0.35 a | |
| Glutamic acid | 147.75 ± 1.91 a | 141.20 ± 2.83 b | 145.05 ± 5.02 a | 125.30 ± 4.38 c | 140.35 ± 9.97 b | |
| Aspartic acid | 93.55 ± 0.49 a | 88.65 ± 1.20 b | 92.35 ± 2.62 a | 80.00 ± 2.97 c | 91.45 ± 6.29 a | |
| Arginine | 88.75 ± 1.06 b | 86.30 ± 3.68 b | 88.15 ± 0.64 b | 75.15 ± 2.90 c | 93.60 ± 3.96 a | |
| Alanine | 63.60 ± 1.41 a | 59.70 ± 1.13 b | 61.65 ± 2.47 a | 53.80 ± 1.84 c | 61.35 ± 4.31 a | |
| Glycine | 64.70 ± 2.55 b | 59.80 ± 1.27 c | 60.40 ± 3.11 c | 52.65 ± 2.05 d | 68.40 ± 4.10 a | |
| Serine | 37.10 ± 0.71 a | 35.30 ± 0.71 a | 36.55 ± 1.20 a | 31.50 ± 1.13 b | 35.30 ± 2.55 a | |
| Proline | 32.05 ± 0.21 a | 30.65 ± 0.07 a | 31.50 ± 1.98 a | 28.00 ± 0.42 b | 30.45 ± 2.47 a | |
| Total non-essential amino acids (N) | 586.40 ± 6.79 a | 558.45 ± 12.37 a | 573.55 ± 17.32 a | 497.30 ± 16.69 c | 578.55 ± 38.11 a | |
| Total amino acid E/N ratio | 0.527 ± 0.0001 b | 0.526 ± 0.003 b | 0.540 ± 0.006 a | 0.533 ± 0.002 b | 0.499 ± 0.002 c | |
| Index | ||||||
| AAS | Threonine | 128.32 ± 2.12 a | 125.11 ± 1.75 a | 127.48 ± 4.50 a | 109.61 ± 3.42 b | 121.37 ± 8.92 a |
| Valine | 89.55 ± 0.51 a | 86.53 ± 2.65 b | 89.85 ± 2.59 a | 76.83 ± 2.24 c | 84.43 ± 4.63 b | |
| Methionine + Cystine | 106.71 ± 1.69 a | 93.96 ± 1.99 b | 99.90 ± 0.97 b | 88.52 ± 0.97 c | 79.03 ± 2.66 d | |
| Isoleucine | 113.74 ± 1.49 a | 110.40 ± 1.97 a | 115.20 ± 3.00 a | 98.43 ± 2.99 c | 106.65 ± 7.22 b | |
| Leucine | 118.58 ± 1.33 a | 115.60 ± 1.74 a | 119.71 ± 2.92 a | 102.42 ± 3.40 b | 111.46 ± 8.20 a | |
| Phenylalanine + Tyrosine | 117.83 ± 2.80 b | 120.71 ± 3.03 a | 123.95 ± 0.42 a | 103.99 ± 3.79 c | 112.75 ± 8.52 b | |
| Lysine | 149.26 ± 0.47 a | 150.97 ± 0.97 a | 151.58 ± 2.84 a | 130.55 ± 3.77 c | 145.12 ± 9.37 b | |
| EAAI | 85.92 ± 1.10 b | 83.41 ± 1.55 b | 86.15 ± 1.72 a | 73.97 ± 1.88 d | 78.70 ± 5.00 c | |
Disclaimer/Publisher’s Note: The statements, opinions and data contained in all publications are solely those of the individual author(s) and contributor(s) and not of MDPI and/or the editor(s). MDPI and/or the editor(s) disclaim responsibility for any injury to people or property resulting from any ideas, methods, instructions or products referred to in the content. |
© 2023 by the authors. Licensee MDPI, Basel, Switzerland. This article is an open access article distributed under the terms and conditions of the Creative Commons Attribution (CC BY) license (https://creativecommons.org/licenses/by/4.0/).
Share and Cite
Dai, Y.; Cao, Y.; Zhou, W.; Zhu, D. Hot Air Drying of Sipunculus nudus: Effect of Microwave-Assisted Drying on Quality and Aroma. Foods 2023, 12, 733. https://doi.org/10.3390/foods12040733
Dai Y, Cao Y, Zhou W, Zhu D. Hot Air Drying of Sipunculus nudus: Effect of Microwave-Assisted Drying on Quality and Aroma. Foods. 2023; 12(4):733. https://doi.org/10.3390/foods12040733
Chicago/Turabian StyleDai, Yaping, Yupo Cao, Wei Zhou, and Donghong Zhu. 2023. "Hot Air Drying of Sipunculus nudus: Effect of Microwave-Assisted Drying on Quality and Aroma" Foods 12, no. 4: 733. https://doi.org/10.3390/foods12040733
APA StyleDai, Y., Cao, Y., Zhou, W., & Zhu, D. (2023). Hot Air Drying of Sipunculus nudus: Effect of Microwave-Assisted Drying on Quality and Aroma. Foods, 12(4), 733. https://doi.org/10.3390/foods12040733

