Variability in Physicochemical Parameters and Its Impact on Microbiological Quality and Occurrence of Foodborne Pathogens in Artisanal Italian Organic Salami
Abstract
1. Introduction
2. Materials and Methods
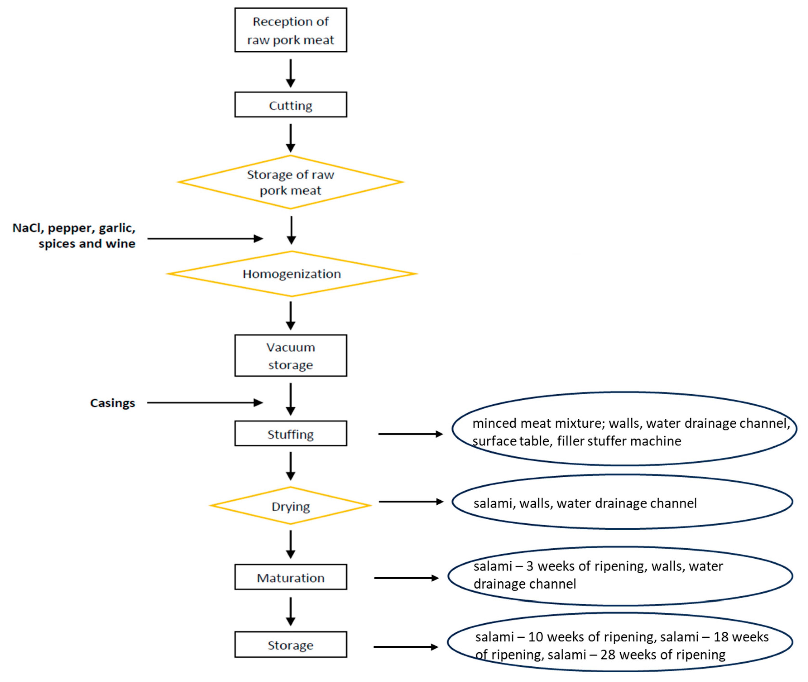
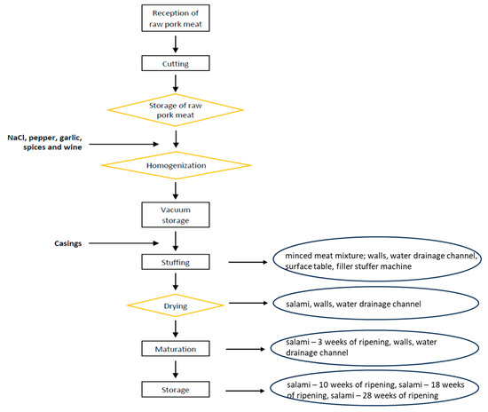
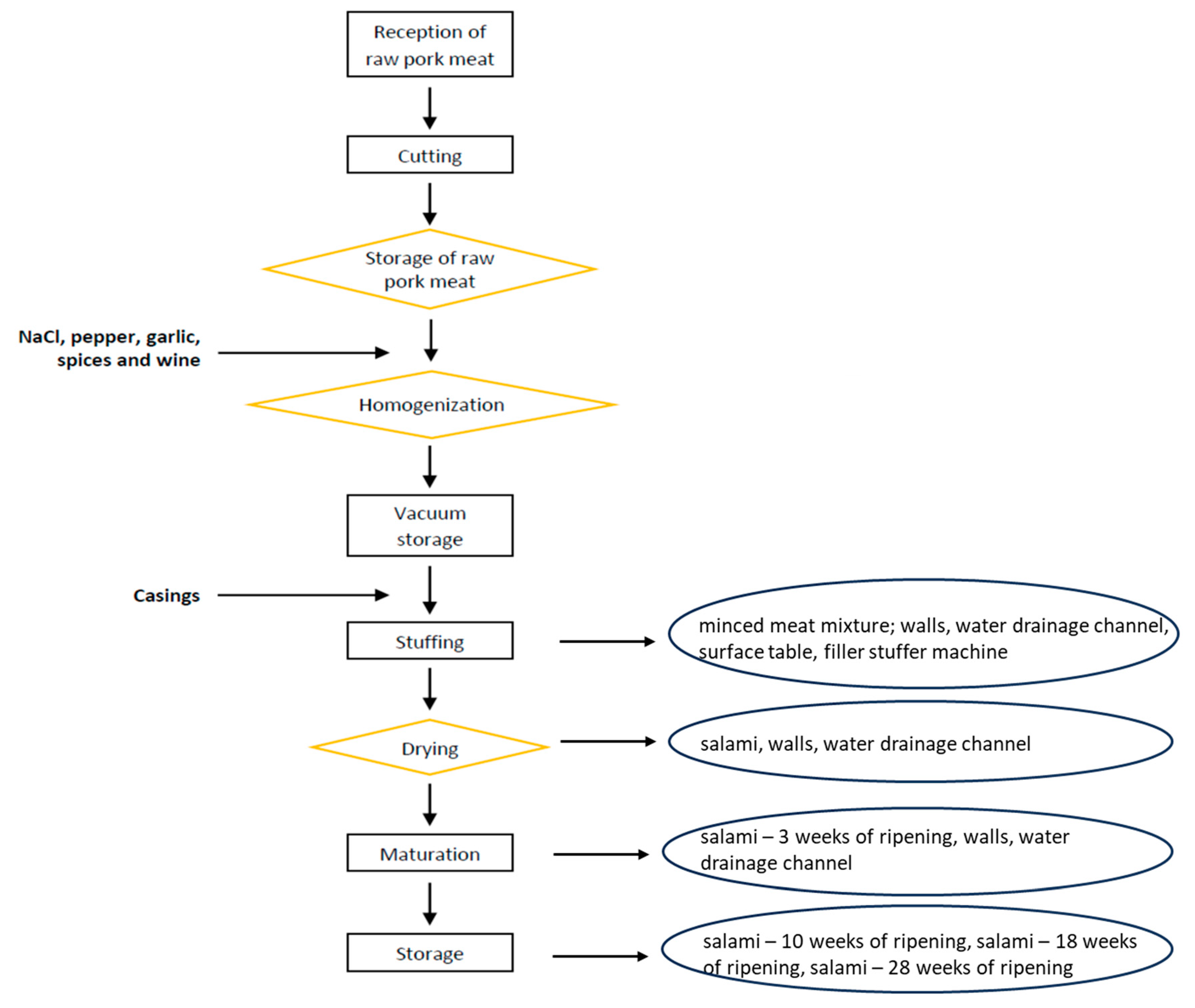
2.1. Experimental Design
2.2. Microbiological and Physicochemical Analyses
2.3. Data Analysis and Modelling
3. Results
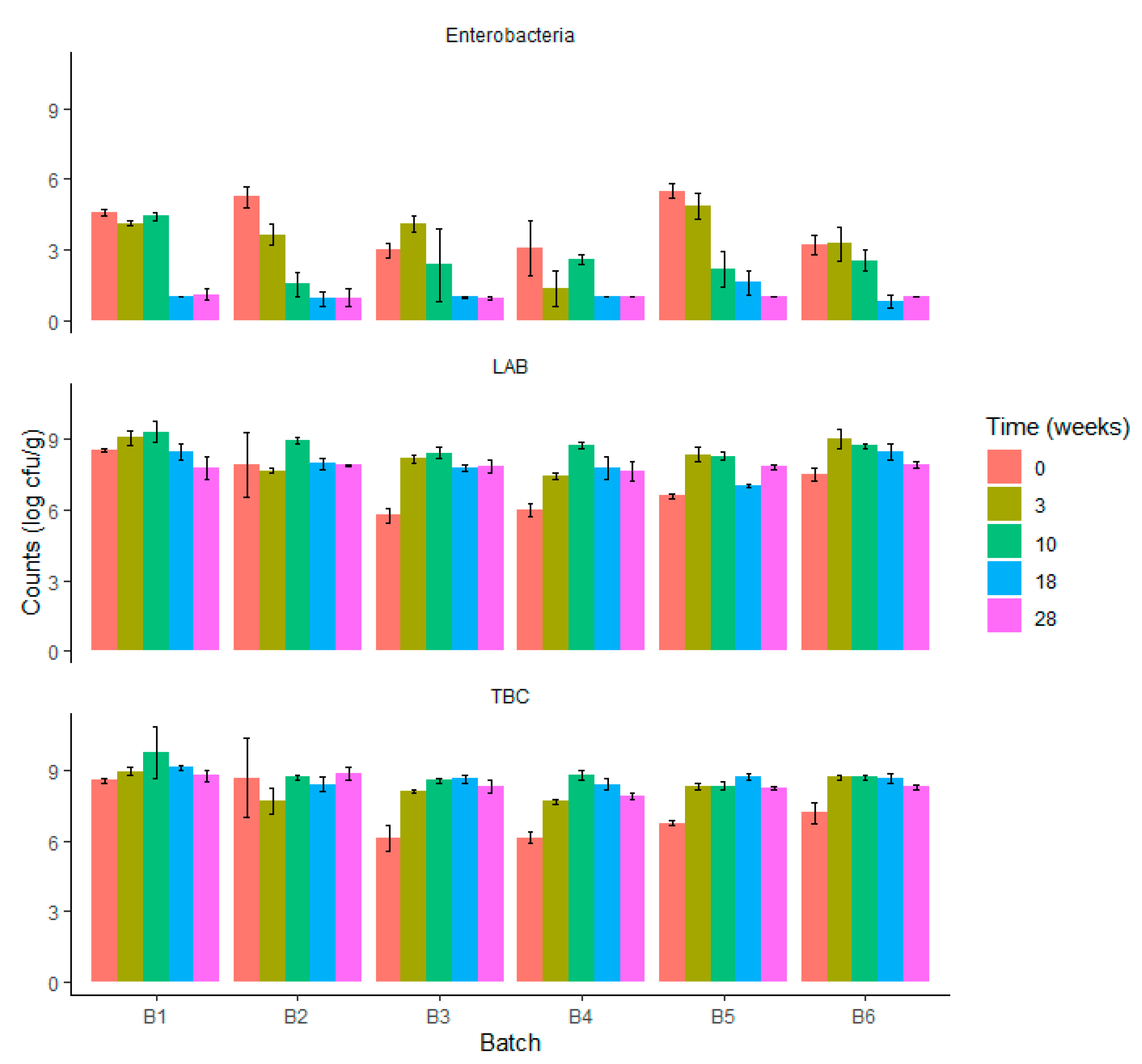
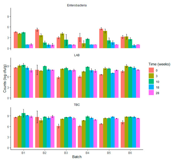
3.1. Enumeration of Total Bacterial Count, Lactic Acid Bacteria, and Enterobacteriaceae
3.2. Physicochemical Parameters (pH and aw)
3.3. Generalized Linear Mixed Models
3.4. Occurrence of Bacterial Pathogens
4. Discussion
5. Conclusions
Supplementary Materials
Author Contributions
Funding
Data Availability Statement
Conflicts of Interest
References
- Almli, V.L.; Verbeke, W.; Vanhonacker, F.; Næs, T.; Hersleth, M. General image and attribute perceptions of traditional food in six European countries. Food Qual. Prefer. 2011, 22, 129–138. [Google Scholar] [CrossRef]
- Cirne, C.T.; Tunick, M.H.; Trout, R.E. The chemical and attitudinal differences between commercial and artisanal products. NPJ Sci. Food 2019, 3, 19. [Google Scholar] [CrossRef] [PubMed]
- Roccato, A.; Uyttendaele, M.; Barrucci, F.; Cibin, V.; Favretti, M.; Cereser, A.; Cin, M.D.; Pezzuto, A.; Piovesana, A.; Longo, A.; et al. Artisanal Italian salami and soppresse: Identification of control strategies to manage microbiological hazards. Food Microbiol. 2017, 61, 5–13. [Google Scholar] [CrossRef] [PubMed]
- Jaramillo-Bedoya, E.; Trujillo-Alzate, Y.A.; Ocampo-Ibáñez, I.D. Surveillance of Fresh Artisanal Cheeses Revealed High Levels of Listeria monocytogenes Contamination in the Department of Quindío, Colombia. Pathogens 2021, 10, 1341. [Google Scholar] [CrossRef]
- Lücke, F.K. Fermented sausages. In The Microbiology of Fermented Foods, 2nd ed.; Wood, B.J.B., Ed.; Blackie Academic and Profession: Glasgow, UK, 1998; Chapter 14; Volume 2, pp. 441–483. [Google Scholar]
- Comi, G.; Urso, R.; Iacumin, L.; Rantsiou, K.; Cattaneo, P.; Cantoni, C.; Cocolin, L. Characterisation of naturally fermented sausages produced in the North East of Italy. Meat Sci. 2005, 69, 381–392. [Google Scholar] [CrossRef]
- Halagarda, M.; Wójciak, K.M. Health and safety aspects of traditional European meat products. A review. Meat Sci. 2022, 184, 108623. [Google Scholar] [CrossRef]
- Meloni, D. Presence of Listeria monocytogenes in Mediterranean-Style Dry Fermented Sausages. Foods 2015, 4, 34–50. [Google Scholar] [CrossRef]
- Gonzales-Barron, U.; Cadavez, V.; Pereira, A.P.; Gomes, A.; Araújo, J.P.; Saavedra, M.J.; Estevinho, L.; Butler, F.; Pires, P.; Dias, T. Relating physicochemical and microbiological safety indicators during processing of linguiça, a Portuguese traditional dry-fermented sausage. Food Res. Int. 2015, 78, 50–61. [Google Scholar] [CrossRef][Green Version]
- Piras, F.; Spanu, C.; Mocci, A.M.; Demontis, M.; Santis, E.P.L.; Scarano, C. Occurrence and traceability of Salmonella spp. in five Sardinian fermented sausage facilities. Ital. J. Food Saf. 2019, 8, 8011. [Google Scholar] [CrossRef]
- Thévenot, D.; Delignette-Muller, M.L.; Christieans, S.; Vernozy-Rozand, C. Fate of Listeria monocytogenes in experimentally contaminated French sausages. Int. J. Food Microbiol. 2005, 101, 189–200. [Google Scholar] [CrossRef]
- De Cesare, A.; Mioni, R.; Manfreda, G. Prevalence of Listeria monocytogenes in fresh and fermented Italian sausages and ribotyping of contaminating strains. Int. J. Food Microbiol. 2007, 120, 124–130. [Google Scholar] [CrossRef] [PubMed]
- Martin, B.; Garriga, M.; Aymerich, T. Prevalence of Salmonella spp. and Listeria monocytogenes at small-scale Spanish factories producing traditional fermented sausages. J. Food Prot. 2011, 74, 812–815. [Google Scholar] [CrossRef] [PubMed]
- Gounadaki, A.S.; Skandamis, P.N.; Drosinos, E.H.; Nychas, G.J. Microbial ecology of food contact surfaces and products of small-scale facilities producing traditional sausages. Food Microbiol. 2008, 25, 313–323. [Google Scholar] [CrossRef] [PubMed]
- Ferreira, V.; Barbosa, J.; Silva, J.; Felício, M.T.; Mena, C.; Hogg, T.; Gibbs, P.; Teixeira, P. Characterisation of alheiras, traditional sausages produced in the North of Portugal, with respect to their microbiological safety. Food Control 2007, 18, 436–440. [Google Scholar] [CrossRef]
- Alexander, E.R.; Boase, J.; Davis, M.; Kirchner, L.; Osaki, C.; Tanino, T.; Samadpour, M.; Tarr, P.; Goldoft, M.; Lankford, S.; et al. Escherichia-coli O157/H7 linked to commercially distributed dry-cured salami–Washington and California, 1994. J. Am. Med. Assoc. 1995, 273, 985–986. [Google Scholar]
- Sartz, L.; De Jong, B.; Hjertqvist, M.; Plym-Forshell, L.; Alsterlund, R.; Löfdahl, S.; Osterman, B.; Ståhl, A.; Eriksson, E.; Hansson, H.B.; et al. An outbreak of Escherichia coli O157:H7 infection in southern Sweden associated with consumption of fermented sausage; aspects of sausage production that increase the risk of contamination. Epidemiol. Infect. 2008, 136, 370–380. [Google Scholar] [CrossRef]
- Conedera, G.; Mattiazzi, E.; Russo, F.; Chiesa, E.; Scorzato, I.; Grandesso, S.; Bessegato, A.; Fioravanti, A.; Caprioli, A. A family outbreak of Escherichia coli O157 haemorrhagic colitis caused by pork meat salami. Epidemiol. Infect. 2007, 135, 311–314. [Google Scholar] [CrossRef]
- Schimmer, B.; Nygard, K.; Eriksen, H.M.; Lassen, J.; Lindstedt, B.A.; Brandal, L.T.; Kapperud, G.; Aavitsland, P. Outbreak of haemolytic uraemic syndrome in Norway caused by stx2-positive Escherichia coli O103:H25 traced to cured mutton sausages. BMC Infect. Dis. 2008, 8, 41. [Google Scholar] [CrossRef]
- Ethelberg, S.; Smith, B.; Torpdahl, M.; Lisby, M.; Boel, J.; Jensen, T.; Nielsen, E.M.; Mølbak, K. Outbreak of non-O157 Shiga toxin-producing Escherichia coli infection from consumption of beef sausage. Clin. Infect. Dis. 2009, 48, e78–e81. [Google Scholar] [CrossRef]
- Bremer, V.; Leitmeyer, K.; Jensen, E.; Metzel, U.; Meczulat, H.; Weise, E.; Werber, D.; Tschaepe, H.; Kreienbrock, L.; Glaser, S.; et al. Outbreak of Salmonella Goldcoast infections linked to consumption of fermented sausage, Germany 2001. Epidemiol. Infect. 2004, 132, 881–887. [Google Scholar] [CrossRef]
- Arnedo-Pena, A.; Sabater-Vidal, S.; Herrera-León, S.; Bellido-Blasco, J.B.; Silvestre-Silvestre, E.; Meseguer-Ferrer, N.; Yague-Muñoz, A.; Gil-Fortuño, M.; Romeu-García, A.; Moreno-Muñoz, R. An outbreak of monophasic and biphasic Salmonella Typhimurium, and Salmonella Derby associated with the consumption of dried pork sausage in Castellon (Spain). Enfermedades Infecc. Microbiol. Clin. 2016, 34, 544–550. [Google Scholar] [CrossRef] [PubMed]
- Salmonella Outbreak Linked to Salami Sticks. Available online: https://www.cdc.gov/salmonella/i45-10-21/index.html (accessed on 26 September 2023).
- 4833–2:2013; Microbiology of the Food Chain. Horizontal Method for the Enumeration of Microorganisms—Part 2: Colony Count at 30 °C by the Surface Plating Technique. ISO: Geneva, Switzerland, 2013.
- 21807:2004; Microbiology of Food and Animal Feeding Stuffs. Determination of Water Activity. ISO: Geneva, Switzerland, 2004.
- 2917:1999; International Standards Meat and Meat Products. Measurement of the pH (Reference Method). ISO: Geneva, Switzerland, 1999.
- 11290–11291:2017; Microbiology of the Food Chain. Horizontal Method for the Detection and Enumeration of Listeria monocytogenes and of Listeria spp.—Part 1: Detection Method. ISO: Geneva, Switzerland, 2017.
- ISO 6888-1/A1:2004; Microbiology of Food and Animal Feeding Stuffs. Horizontal Method for the Enumeration of Coagulase-Positive Staphylococci (Staphylococcus aureus and other species)—Part 1: Technique using Baird-Parker agar medium. ISO: Geneva, Switzerland, 2004.
- 16649:2001; Microbiology of the Food Chain—Horizontal Method for the Enumeration of Beta-Glucuronidase-Positive Escherichia coli—Part 2: Colony-Count Technique at 44 Degrees C Using 5-Bromo-4-chloro-3-indolyl beta-D-glucuronide. ISO: Geneva, Switzerland, 2001.
- 6579–1:2017; Microbiology of the Food Chain. Horizontal Method for the Detection, Enumeration and Serotyping of Salmonella—Part 1: Detection of Salmonella spp. ISO: Geneva, Switzerland, 2017.
- Perelle, S.; Dilasser, F.; Grout, J.; Fach, P. Detection by 5’-nuclease PCR of Shiga-toxin producing Escherichia coli O26, O55, O91, O103, O111, O113, O145 and O157:H7, associated with the world’s most frequent clinical cases. Mol. Cell Probes 2004, 18, 185–192. [Google Scholar] [CrossRef] [PubMed]
- 15214:1998; Microbiology of Food and Animal Feeding Stuffs. Horizontal Method for the Numeration of Mesophilic Lactic Acid Bacteria—Colony-Count Technique at 30 Degrees C. ISO: Geneva, Switzerland, 1998.
- 21528–2:2017; Microbiology of the Food Chain. Horizontal Method for the Detection and Enumeration of Enterobacteriaceae—Part 2: Colony-Count Technique. ISO: Geneva, Switzerland, 2017.
- Wesley, I.V.; Harmon, K.M.; Dickson, J.S.; Schwartz, A.R. Application of a multiplex polymerase chain reaction assay for the simultaneous confirmation of Listeria monocytogenes and other Listeria species in turkey sample surveillance. J. Food Prot. 2002, 65, 780–785. [Google Scholar] [CrossRef] [PubMed][Green Version]
- Chander, Y.; Ramakrishnan, M.A.; Jindal, N.; Hanson, K.; Goyal, S.M. Differentiation of Klebsiella pneumoniae and K. oxytoca by multiplex polymerase chain reaction. Int. J. Appl. Res. Vet. M. 2011, 9, 138. [Google Scholar]
- Saraiva, M.M.; De Leon, C.M.; Santos, S.C.; Stipp, D.T.; Souza, M.M.; Santos Filho, L.; Gebreyes, W.A.; Oliveira, C.J. Accuracy of PCR targeting different markers for Staphylococcus aureus identification: A comparative study using matrix-assisted laser desorption/ionization time-of-flight mass spectrometry as the gold standard. J. Vet. Diagn. Investig. 2018, 30, 252–255. [Google Scholar] [CrossRef] [PubMed]
- Bates, D.; Mächler, M.; Bolker, B.; Walker, S. Fitting Linear Mixed-Effects Models Using Lme4. J. Stat. Soft. 2015, 67, 1–48. [Google Scholar] [CrossRef]
- Ordóñez, J.A.; de la Hoz, L. Mediterranean products. In Handbook of Fermented Meat and Poultry; Toldrà, F., Ed.; Blackwell Publishing: Ames, IA, USA, 2007; pp. 333–347. [Google Scholar]
- Jofré, A.; Aymerich, T.; Garriga, M. Improvement of the food safety of low acid fermented sausages by enterocins A and B and high pressure. Food Control 2009, 20, 179–184. [Google Scholar] [CrossRef]
- Greco, M.; Mazzette, R.; De Santis, E.P.; Corona, A.; Cosseddu, A.M. Evolution and identification of lactic acid bacteria isolated during the ripening of Sardinian sausages. Meat Sci. 2005, 69, 733–739. [Google Scholar] [CrossRef]
- Cenci-Goga, B.T.; Ranucci, D.; Miraglia, D.; Cioffi, A. Use of starter cultures of dairy origin in the production of Salame nostrano, an Italian dry-cured sausage. Meat Sci. 2008, 78, 381–390. [Google Scholar] [CrossRef]
- Ewald, S.; Notermans, S. Effect of water activity on growth and enterotoxin D production of Staphylococcus aureus. Int. J. Food Microbiol. 1988, 6, 25–30. [Google Scholar] [CrossRef]
- Osek, J.; Lachtara, B.; Wieczorek, K. Listeria monocytogenes—How This Pathogen Survives in Food Production Environments. Front. Microbiol. 2022, 13, 866462. [Google Scholar] [CrossRef] [PubMed]
- Pasquali, F.; Palma, F.; Guillier, L.; Lucchi, A.; De Cesare, A.; Manfreda, G. Listeria monocytogenes Sequence Types 121 and 14 Repeatedly Isolated within One Year of Sampling in a Rabbit Meat Processing Plant: Persistence and Ecophysiology. Front. Microbiol. 2018, 9, 596. [Google Scholar] [CrossRef] [PubMed]
- Althaus, D.; Jermini, M.; Giannini, P.; Martinetti, G.; Reinholz, D.; Nüesch-Inderbinen, M.; Lehner, A.; Stephan, R. Local Outbreak of Listeria monocytogenes Serotype 4b Sequence Type 6 Due to Contaminated Meat Pâté. Foodborne Pathog. Dis. 2017, 14, 219–222. [Google Scholar] [CrossRef] [PubMed]
- Duranti, A.; Sabbatucci, M.; Blasi, G.; Acciari, V.A.; Ancora, M.; Bella, A.; Busani, L.; Centorame, P.; Cammà, C.; Conti, F.; et al. A severe outbreak of listeriosis in central Italy with a rare pulsotype associated with processed pork products. J. Med. Microbiol. 2018, 67, 1351–1360. [Google Scholar] [CrossRef] [PubMed]
- Gelbíčová, T.; Zobaníková, M.; Tomáštíková, Z.; Van Walle, I.; Ruppitsch, W.; Karpíšková, R. An outbreak of listeriosis linked to turkey meat products in the Czech Republic, 2012–2016. Epidemiol. Infect. 2018, 146, 1407–1412. [Google Scholar] [CrossRef] [PubMed]
- Outbreak of Listeria Infections Linked to Deli Meats. Available online: https://www.cdc.gov/listeria/outbreaks/delimeat-10-20/index.html (accessed on 26 September 2023).
- Pérez-Boto, D.; D’Arrigo, M.; García-Lafuente, A.; Bravo, D.; Pérez-Baltar, A.; Gaya, P.; Medina, M.; Arqués, J.L. Staphylococcus aureus in the Processing Environment of Cured Meat Products. Foods 2023, 12, 2161. [Google Scholar] [CrossRef]
- Gelbíčová, T.; Brodíková, K.; Karpíšková, R. Livestock-associated methicillin-resistant Staphylococcus aureus in Czech retailed ready-to-eat meat products. Int. J. Food Microbiol. 2022, 374, 109727. [Google Scholar] [CrossRef]
- Holck, A.L.; Axelsson, L.; Rode, T.M.; Høy, M.; Måge, I.; Alvseike, O.; L’abée-Lund, T.M.; Omer, M.K.; Granum, P.E.; Heir, E. Reduction of verotoxigenic Escherichia coli in production of fermented sausages. Meat Sci. 2011, 89, 286–295. [Google Scholar] [CrossRef]
- Barbieri, F.; Tabanelli, G.; Montanari, C.; Dall’Osso, N.; Šimat, V.; Smole Možina, S.; Baños, A.; Özogul, F.; Bassi, D.; Fontana, C.; et al. Mediterranean Spontaneously Fermented Sausages: Spotlight on Microbiological and Quality Features to Exploit Their Bacterial Biodiversity. Foods 2021, 10, 2691. [Google Scholar] [CrossRef]
- Charmpi, C.; Van Reckem, E.; Sameli, N.; Van der Veken, D.; De Vuyst, L.; Leroy, F. The Use of Less Conventional Meats or Meat with High pH Can Lead to the Growth of Undesirable Microorganisms during Natural Meat Fermentation. Foods 2020, 9, 1386. [Google Scholar] [CrossRef]
- Roig-Sagues, A.X.; Hernandez-Herrero, M.; Lopez-Sabater, E.I.; Rodriguez-Jerez, J.J.; Mora-Ventura, M.T. Histidine Decarboxylase Activity of Bacteria Isolated from Raw and Ripened Salchichón, a Spanish Cured Sausage. J. Food Prot. 1996, 59, 516–520. [Google Scholar] [CrossRef] [PubMed]
- Bogdanović, S.; Stanković, S.; Berić, T.; Tomasevic, I.; Heinz, V.; Terjung, N.; Dimkić, I. Bacteriobiota and Chemical Changes during the Ripening of Traditional Fermented “Pirot ‘Ironed’ Sausage”. Foods 2023, 12, 664. [Google Scholar] [CrossRef] [PubMed]
- Davin-Regli, A.; Pagès, J.M. Enterobacter aerogenes and Enterobacter cloacae; versatile bacterial pathogens confronting antibiotic treatment. Front. Microbiol. 2015, 6, 392. [Google Scholar] [CrossRef] [PubMed]
- Chang, D.; Sharma, L.; Dela Cruz, C.S.; Zhang, D. Clinical Epidemiology, Risk Factors, and Control Strategies of Klebsiella pneumoniae Infection. Front. Microbiol. 2021, 12, 750662. [Google Scholar] [CrossRef] [PubMed]
- Rezaei, M.; Akya, A.; Elahi, A.; Ghadiri, K.; Jafari, S. The clonal relationship among the Citrobacter freundii isolated from the main hospital in Kermanshah, west of Iran. Iran. J. Microbiol. 2016, 8, 175–180. [Google Scholar]
- Scollo, A.; Perrucci, A.; Stella, M.C.; Ferrari, P.; Robino, P.; Nebbia, P. Biosecurity and hygiene procedures in pig farms: Effects of a tailor-made approach as monitored by environmental samples. Animals 2023, 13, 1262. [Google Scholar] [CrossRef]
- Agüeria, D.A.; Libonatti, C.; Civit, D. Cleaning and disinfection programmes in food establishments: A literature review on verification procedures. J. Appl. Microbiol. 2021, 131, 23–35. [Google Scholar] [CrossRef]
- McFarland, P.; Checinska Sielaff, A.; Rasco, B.; Smith, S. Efficacy of food safety training in commercial food service. J. Food Sci. 2019, 84, 1239–1246. [Google Scholar] [CrossRef]





| Model | Parameters | Estimate (SE) | t-Value | Pr > |t| |
|---|---|---|---|---|
| Main effects: Stage 1 | Random effects (σ) | |||
| Batch in factory | 0.504 | - | - | |
| Residual | 1.827 | - | - | |
| Fixed effects | ||||
| Intercept | 3.153 (0.313) | 10.085 | <0.001 | |
| Drying | 2.941 (0.304) | 9.674 | <0.001 | |
| Stuffing | 0.845 (0.304) | 2.780 | 0.005 | |
| Ripening | 4.327 (0.272) | 15.916 | <0.001 | |
| Main effects: Sample 2 | Random effects (σ) | |||
| Batch in factory | 0.503 | - | - | |
| Residual | 1.390 | - | - | |
| Fixed effects | ||||
| Intercept | 7.256 (0.335) | 21.615 | <0.001 | |
| Sample: MB | −3.783 (0.367) | −10.318 | <0.001 | |
| Sample: SBR_28 | 1.148 (0.367) | 3.130 | 0.002 | |
| Sample: SBR_18 | 1.117 (0.367) | 3.047 | 0.002 | |
| Sample: SBR_10 | 0.092 (0.367) | 0.251 | 0.801 | |
| Sample: SBR_3 | 0.992 (0.367) | 2.705 | 0.007 | |
| Sample: SEM | −4.421 (0.367) | −12.058 | <0.001 | |
| Sample: SED | −3.311 (0.367) | −9.031 | <0.001 | |
| Sample: SER | −1.796 (0.367) | −4.899 | <0.001 | |
| Sample: SM | −4.574 (0.367) | −12.473 | <0.001 | |
| Sample: STM | −3.681 (0.367) | −10.039 | <0.001 | |
| Sample: SWD | −0.173 (0.367) | −0.472 | 0.637 | |
| Sample: SWM | −1.517 (0.367) | −4.136 | <0.001 | |
| Sample: SWR | −0.202 (0.367) | −0.550 | 0.583 |
| Model | Parameters | Estimate (SE) | t-Value | Pr > |t| |
|---|---|---|---|---|
| Main effects: Stage 1 | Random effects (σ) | |||
| Batch in factory | 0.193 | - | - | |
| Residual | 1.654 | - | - | |
| Fixed effects | ||||
| Intercept | 1.952 (0.228) | 8.576 | <0.001 | |
| Drying | −0.588 (0.275) | −2.132 | 0.034 | |
| Stuffing | −1.337 (0.275) | −4.849 | <0.001 | |
| Ripening | −0.658 (0.246) | −2.670 | 0.008 | |
| Main effects: Sample 2 | Random effects (σ) | |||
| Batch in factory | 0.503 | - | - | |
| Residual | 1.390 | - | - | |
| Fixed effects | ||||
| Intercept | 4.095 (0.171) | 24.010 | <0.001 | |
| Sample: MB | −0.190 (0.188) | −1.011 | 0.313 | |
| Sample: SBR_28 | −3.096 (0.188) | −16.506 | <0.001 | |
| Sample: SBR_18 | −3.045 (0.188) | −16.233 | <0.001 | |
| Sample: SBR_10 | −1.926 (0.188) | −10.267 | <0.001 | |
| Sample: SBR_3 | −0.547 (0.188) | −2.909 | 0.004 | |
| Sample: SEM | −4.095 (0.188) | −21.830 | <0.001 | |
| Sample: SED | −4.095 (0.188) | −21.830 | <0.001 | |
| Sample: SER | −4.095 (0.188) | −21.830 | <0.001 | |
| Sample: SM | −4.095 (0.188) | −21.830 | <0.001 | |
| Sample: STM | −2.247 (0.188) | −11.978 | <0.001 | |
| Sample: SWD | −4.095 (0.188) | −21.830 | <0.001 | |
| Sample: SWM | −4.095 (0.188) | −21.830 | <0.001 | |
| Sample: SWR | −4.095 (0.188) | −21.830 | <0.001 |
Disclaimer/Publisher’s Note: The statements, opinions and data contained in all publications are solely those of the individual author(s) and contributor(s) and not of MDPI and/or the editor(s). MDPI and/or the editor(s) disclaim responsibility for any injury to people or property resulting from any ideas, methods, instructions or products referred to in the content. |
© 2023 by the authors. Licensee MDPI, Basel, Switzerland. This article is an open access article distributed under the terms and conditions of the Creative Commons Attribution (CC BY) license (https://creativecommons.org/licenses/by/4.0/).
Share and Cite
Pasquali, F.; Valero, A.; Possas, A.; Lucchi, A.; Crippa, C.; Gambi, L.; Manfreda, G.; De Cesare, A. Variability in Physicochemical Parameters and Its Impact on Microbiological Quality and Occurrence of Foodborne Pathogens in Artisanal Italian Organic Salami. Foods 2023, 12, 4086. https://doi.org/10.3390/foods12224086
Pasquali F, Valero A, Possas A, Lucchi A, Crippa C, Gambi L, Manfreda G, De Cesare A. Variability in Physicochemical Parameters and Its Impact on Microbiological Quality and Occurrence of Foodborne Pathogens in Artisanal Italian Organic Salami. Foods. 2023; 12(22):4086. https://doi.org/10.3390/foods12224086
Chicago/Turabian StylePasquali, Frédérique, Antonio Valero, Arícia Possas, Alex Lucchi, Cecilia Crippa, Lucia Gambi, Gerardo Manfreda, and Alessandra De Cesare. 2023. "Variability in Physicochemical Parameters and Its Impact on Microbiological Quality and Occurrence of Foodborne Pathogens in Artisanal Italian Organic Salami" Foods 12, no. 22: 4086. https://doi.org/10.3390/foods12224086
APA StylePasquali, F., Valero, A., Possas, A., Lucchi, A., Crippa, C., Gambi, L., Manfreda, G., & De Cesare, A. (2023). Variability in Physicochemical Parameters and Its Impact on Microbiological Quality and Occurrence of Foodborne Pathogens in Artisanal Italian Organic Salami. Foods, 12(22), 4086. https://doi.org/10.3390/foods12224086

