Salacia reticulata Extract Suppresses Fat Accumulation by Regulating Lipid Metabolism
Abstract
1. Introduction
2. Materials and Methods
2.1. Preparation of Salacia Reticulata
2.2. Obese Mice Model
2.3. Micro-CT
2.4. Hematoxylin and Eosin (H&E) Staining
2.5. Biochemical Analysis
2.6. T3-L1 Cell Culture and Treatment
2.7. Oil Red O Staining
2.8. Western Blot
2.9. Measurement of cAMP Levels
2.10. Statistical Analysis
3. Results
3.1. SC Supplementation Prevented HFD-Induced Obesity
3.2. SC Supplementation Suppressed Adipogenesis and Lipogenesis in HFD-Fed Mice
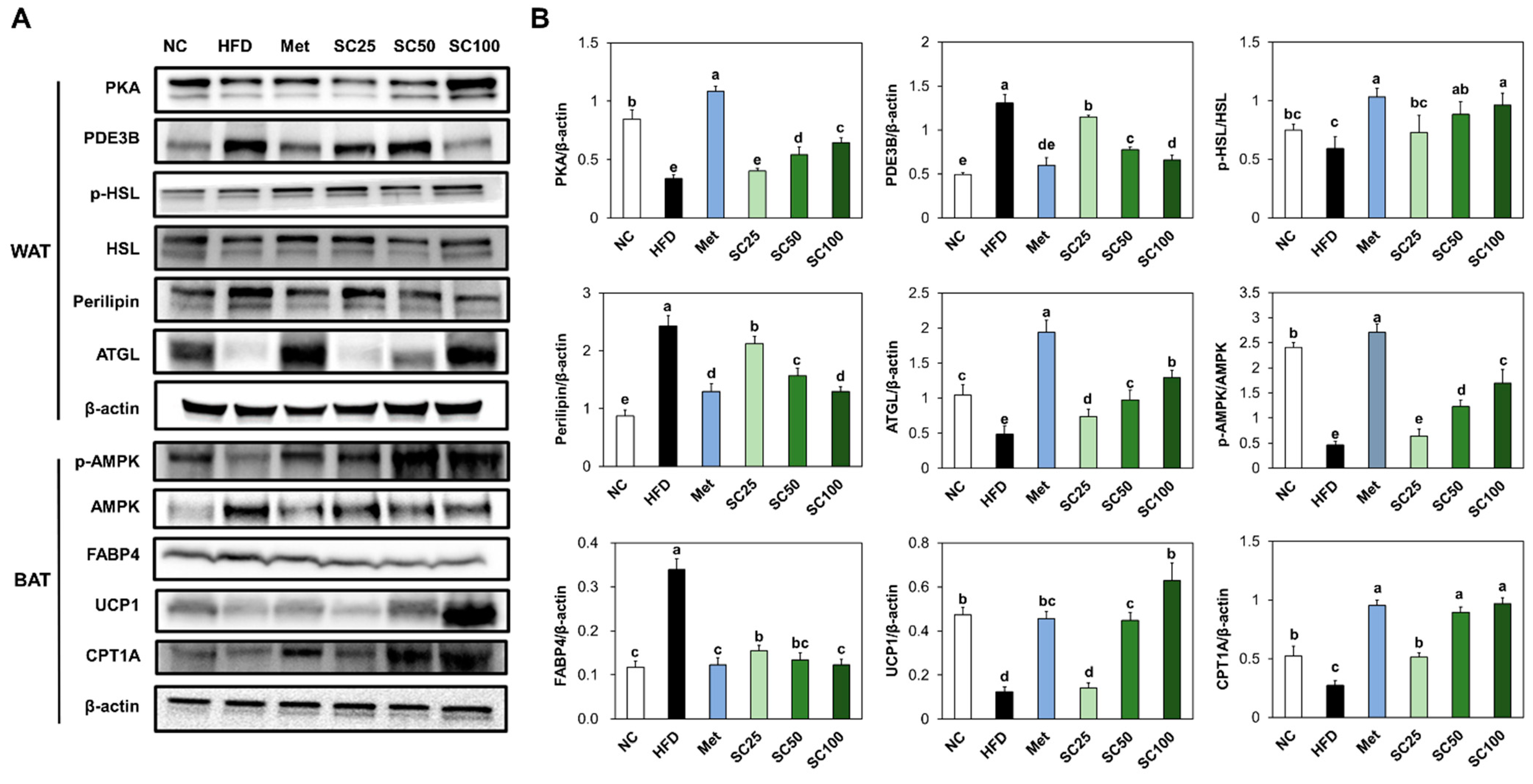
3.3. SC Supplementation Stimulated Lipolysis and Thermogenesis in HFD-Fed Mice
3.4. SC Treatment Suppressed Adipogenesis and Lipogenesis in Adipocytes
3.5. SC Treatment Stimulated Lipolysis and Thermogenesis in Adipocytes
4. Discussion
5. Conclusions
Author Contributions
Funding
Data Availability Statement
Conflicts of Interest
References
- Li, S.; Cao, M.; Yang, C.; Zheng, H.; Zhu, Y. Association of sugar-sweetened beverage intake with risk of metabolic syndrome among children and adolescents in urban China. Public Health Nutr. 2020, 23, 2770–2780. [Google Scholar] [CrossRef] [PubMed]
- Butryn, M.L.; Crane, N.T.; Lufburrow, E.; Hagerman, C.J.; Forman, E.M.; Zhang, F. The Role of Physical Activity in Long-term Weight Loss: 36-month Results from a Randomized Controlled Trial. Ann. Behav. Med. 2023, 57, 146–154. [Google Scholar] [CrossRef] [PubMed]
- Apostolopoulos, V.; de Courten, M.P.; Stojanovska, L.; Blatch, G.L.; Tangalakis, K.; de Courten, B. The complex immunological and inflammatory network of adipose tissue in obesity. Mol. Nutr. Food Res. 2016, 60, 43–57. [Google Scholar] [CrossRef] [PubMed]
- Herrada, A.A.; Olate-Briones, A.; Rojas, A.; Liu, C.; Escobedo, N.; Piesche, M. Adipose tissue macrophages as a therapeutic target in obesity-associated diseases. Obes. Rev. 2021, 22, 13200. [Google Scholar] [CrossRef]
- Unamuno, X.; Gómez-Ambrosi, J.; Rodríguez, A.; Becerril, S.; Frühbeck, G.; Catalán, V. Adipokine dysregulation and adipose tissue inflammation in human obesity. Eur. J. Clin. Investig. 2018, 48, 12997. [Google Scholar] [CrossRef] [PubMed]
- Lee-Rueckert, M.; Canyelles, M.; Tondo, M.; Rotllan, N.; Kovanen, P.T.; Llorente-Cortes, V.; Escolà-Gil, J.C. Obesity-induced changes in cancer cells and their microenvironment: Mechanisms and therapeutic perspectives to manage dysregulated lipid metabolism. Semin. Cancer Biol. 2023, 93, 36–51. [Google Scholar] [CrossRef] [PubMed]
- Saponaro, C.; Gaggini, M.; Carli, F.; Gastaldelli, A. The Subtle Balance between Lipolysis and Lipogenesis: A Critical Point in Metabolic Homeostasis. Nutrients 2015, 7, 9453–9474. [Google Scholar] [CrossRef]
- Cifuentes, M.; Albala, C.; Rojas, C.V. Differences in lipogenesis and lipolysis in obese and non-obese adult human adipocytes. Biol. Res. 2008, 41, 197–204. [Google Scholar] [CrossRef] [PubMed]
- Bae, S.J.; Kim, J.E.; Choi, Y.J.; Lee, S.J.; Gong, J.E.; Choi, Y.W.; Hwang, D.Y. Novel Function of α-Cubebenoate Derived from Schisandra chinensis as Lipogenesis Inhibitor, Lipolysis Stimulator and Inflammasome Suppressor. Molecules 2020, 25, 4995. [Google Scholar] [CrossRef]
- Yoshikawa, M.; Morikawa, T.; Matsuda, H.; Tanabe, G.; Muraoka, O. Absolute stereostructure of potent alpha-glucosidase inhibitor, Salacinol, with unique thiosugar sulfonium sulfate inner salt structure from Salacia reticulata. Bioorg. Med. Chem. 2002, 10, 1547–1554. [Google Scholar] [CrossRef]
- Stohs, S.J.; Ray, S. Anti-diabetic and Anti-hyperlipidemic Effects and Safety of Salacia reticulata and Related Species. Phytother. Res. 2015, 29, 986–995. [Google Scholar] [CrossRef]
- Yoshino, K.; Kanetaka, T.; Koga, K. Antioxidant Activity of Salacia Plant (Salacia reticulata). Shokuhin Eiseigaku Zasshi. 2015, 56, 144–150. [Google Scholar] [CrossRef] [PubMed][Green Version]
- Sekiguchi, Y.; Mano, H.; Nakatani, S.; Shimizu, J.; Wada, M. Effects of the Sri Lankan medicinal plant, Salacia reticulata, in rheumatoid arthritis. Genes Nutr. 2010, 5, 89–96. [Google Scholar] [CrossRef] [PubMed]
- Kishino, E.; Ito, T.; Fujita, K.; Kiuchi, Y. A mixture of the Salacia reticulata (Kotala himbutu) aqueous extract and cyclodextrin reduces the accumulation of visceral fat mass in mice and B15:C17 rats with high-fat diet-induced obesity. J. Nutr. 2006, 136, 433–439. [Google Scholar] [CrossRef] [PubMed]
- Shimada, T.; Nakayama, Y.; Harasawa, Y.; Matsui, H.; Kobayashi, H.; Sai, Y.; Miyamoto, K.; Tomatsu, S.; Aburada, M. Salacia reticulata has therapeutic effects on obesity. J. Nat. Med. 2014, 68, 668–676. [Google Scholar] [CrossRef] [PubMed]
- Shimada, T.; Nagai, E.; Harasawa, Y.; Watanabe, M.; Negishi, K.; Akase, T.; Sai, Y.; Miyamoto, K.; Aburada, M. Salacia reticulata inhibits differentiation of 3T3-L1 adipocytes. J. Ethnopharmacol. 2011, 136, 67–74. [Google Scholar] [CrossRef]
- Jang, Y.J.; Koo, H.J.; Sohn, E.H.; Kang, S.C.; Rhee, D.K.; Pyo, S. Theobromine inhibits differentiation of 3T3-L1 cells during the early stage of adipogenesis via AMPK and MAPK signaling pathways. Food Funct. 2015, 6, 2365–2374. [Google Scholar] [CrossRef]
- Wallace, M.; Metallo, C.M. Tracing insights into de novo lipogenesis in liver and adipose tissues. Semin. Cell Dev. Biol. 2020, 108, 65–71. [Google Scholar] [CrossRef]
- Hsiao, W.Y.; Guertin, D.A. De Novo Lipogenesis as a Source of Second Messengers in Adipocytes. Curr. Diab. Rep. 2019, 19, 138. [Google Scholar] [CrossRef]
- Taylor, E.B. The complex role of adipokines in obesity, inflammation, and autoimmunity. Clin. Sci. 2021, 135, 731–752. [Google Scholar] [CrossRef]
- Zorena, K.; Jachimowicz-Duda, O.; Ślęzak, D.; Robakowska, M.; Mrugacz, M. Adipokines and Obesity. Potential Link to Metabolic Disorders and Chronic Complications. Int. J. Mol. Sci. 2020, 21, 3570. [Google Scholar] [CrossRef]
- Zhang, L.; Keung, W.; Samokhvalov, V.; Wang, W.; Lopaschuk, G.D. Role of fatty acid uptake and fatty acid beta-oxidation in mediating insulin resistance in heart and skeletal muscle. Biochim. Biophys. Acta. 2010, 1801, 1–22. [Google Scholar] [CrossRef] [PubMed]
- Walewski, J.L.; Ge, F.; Gagner, M.; Inabnet, W.B.; Pomp, A.; Branch, A.D.; Berk, P.D. Adipocyte accumulation of long-chain fatty acids in obesity is multifactorial, resulting from increased fatty acid uptake and decreased activity of genes involved in fat utilization. Obes. Surg. 2010, 20, 93–107. [Google Scholar] [CrossRef]
- Steensels, S.; Ersoy, B.A. Fatty acid activation in thermogenic adipose tissue. Biochim. Biophys. Acta. Mol. Cell Biol. Lipids 2019, 1864, 79–90. [Google Scholar] [CrossRef] [PubMed]
- Lee, J.H.; Park, A.; Oh, K.J.; Lee, S.C.; Kim, W.K.; Bae, K.H. The Role of Adipose Tissue Mitochondria: Regulation of Mitochondrial Function for the Treatment of Metabolic Diseases. Int. J. Mol. Sci. 2019, 20, 4924. [Google Scholar] [CrossRef] [PubMed]






| NC | HFD | Met | SC25 | SC50 | SC100 | |
|---|---|---|---|---|---|---|
| Initial body weight (g) | 21.68 ± 1.82 | 19.85 ± 2.92 | 20.42 ± 1.56 | 19.17 ± 3.03 | 19.07 ± 32.4 | 19.45 ± 1.47 |
| Final body weight (g) | 31.30 ± 3.68 e | 50.47 ± 2.61 a | 40.89 ± 3.10 d | 48.27 ± 2.45 ab | 45.99 ± 1.92 bc | 43.67 ± 2.81 cd |
| Weight gain (g) | 9.62 ± 2.88 e | 30.62 ± 3.61 a | 20.47 ± 1.72 d | 28.84 ± 2.56 ab | 26.92 ± 3.17 bc | 24.22 ± 1.59 c |
| Food intake (kcal/day) | 9.02 ± 0.17 c | 14.13 ± 1.05 a | 13.23 ± 0.52 b | 14.08 ± 1.14 a | 13.82 ± 0.64 ab | 13.48 ± 0.51 ab |
| Organ weight (g) | ||||||
| Liver | 1.41 ± 0.14 c | 2.17 ± 0.35 a | 1.78 ± 0.33 b | 1.93 ± 0.29 ab | 1.85 ± 0.28 ab | 1.77 ± 0.13 b |
| Kidney | 0.33 ± 0.04 c | 0.44 ± 0.04 a | 0.39 ± 0.03 ab | 0.41 ± 0.03 ab | 0.40 ± 0.03 ab | 0.40 ± 0.03 ab |
| Spleen | 0.09 ± 0.01 b | 0.13 ± 0.01 a | 0.10 ± 0.01 b | 0.11 ± 0.01 ab | 0.11 ± 0.02 ab | 0.11 ± 0.02 b |
| Adipose tissue weight (g) | ||||||
| Total white adipose tissue | 1.83 ± 0.49 e | 6.43 ± 0.64 a | 3.78 ± 0.53 d | 5.87 ± 0.54 ab | 5.56 ± 0.66 b | 4.84 ± 0.68 c |
| Subcutaneous WAT | 0.83 ± 0.25 e | 3.05 ± 0.40 a | 1.46 ± 0.35 d | 2.73 ± 0.37 ab | 2.58 ± 0.37 bc | 2.19 ± 0.32 c |
| Visceral WAT | 0.26 ± 0.07 e | 1.16 ± 0.22 a | 0.67 ± 0.10 d | 1.03 ± 0.10 ab | 0.91 ± 0.17 bc | 0.08 ± 0.09 cd |
| Brown adipose tissue | 0.10 ± 0.03 d | 0.20 ± 0.04 a | 0.11 ± 0.03 d | 0.18 ± 0.04 ab | 0.16 ± 0.05 bc | 0.14 ± 0.03 cd |
| NC | HFD | Met | SC25 | SC50 | SC100 | |
|---|---|---|---|---|---|---|
| Serum | ||||||
| Total cholesterol (μg/μL) | 10.07 ± 1.04 e | 20.16 ± 1.62 a | 12.05 ± 0.85 d | 18.78 ± 1.26 ab | 17.41 ± 1.54 b | 14.82 ± 1.66 c |
| Triglyceride (nmol/μL) | 8.62 ± 2.42 e | 23.38 ± 2.61 a | 12.22 ± 1.81 d | 22.41 ± 2.52 ab | 19.78 ± 2.28 b | 16.66 ± 1.89 c |
| HDL-cholesterol (μg/μL) | 109.72 ± 14.60 c | 195.09 ± 16.92 a | 167.49 ± 14.53 b | 174.57 ± 23.72 b | 174.20 ± 11.39 b | 170.79 ± 15.41 b |
| LDL-cholesterol (μg/μL) | 26.77 ± 6.56 e | 74.32 ± 5.12 a | 40.95 ± 6.23 d | 66.26 ± 6.25 b | 57.66 ± 7.75 c | 48.54 ± 6.36 d |
| LDL/HDL ratio | 0.24 ± 0.05 c | 0.38 ± 0.05 a | 0.25 ± 0.04 c | 0.38 ± 0.03 a | 0.33 ± 0.06 ab | 0.28 ± 0.03 bc |
| ALT (mU/mL) | 4.30 ± 2.65 d | 19.96 ± 1.99 a | 12.42 ± 2.33 c | 17.90 ± 2.54 ab | 16.31 ± 2.47 b | 16.26 ± 2.82 b |
| AST (mU/mL) | 14.66 ± 5.93 e | 49.97 ± 5.01 a | 27.80 ± 5.19 d | 45.89 ± 5.39 ab | 42.17 ± 4.09 bc | 39.48 ± 2.93 c |
| Fecal | ||||||
| Total cholesterol (μg/μL) | 7.24 ± 0.73 e | 9.55 ± 0.78 d | 14.53 ± 1.57 a | 9.80 ± 0.78 d | 11.20 ± 0.96 c | 12.64 ± 1.30 b |
| Triglyceride (nmol/μL) | 5.35 ± 0.59 e | 7.88 ± 0.64 d | 13.71 ± 0.82 a | 7.99 ± 1.13 d | 10.82 ± 0.84 c | 12.58 ± 0.79 b |
Disclaimer/Publisher’s Note: The statements, opinions and data contained in all publications are solely those of the individual author(s) and contributor(s) and not of MDPI and/or the editor(s). MDPI and/or the editor(s) disclaim responsibility for any injury to people or property resulting from any ideas, methods, instructions or products referred to in the content. |
© 2023 by the authors. Licensee MDPI, Basel, Switzerland. This article is an open access article distributed under the terms and conditions of the Creative Commons Attribution (CC BY) license (https://creativecommons.org/licenses/by/4.0/).
Share and Cite
Jung, J.; Park, J.; Lee, M.; Kim, J.; Oh, D.; Jun, W.; Kim, O.-K.; Lee, J. Salacia reticulata Extract Suppresses Fat Accumulation by Regulating Lipid Metabolism. Foods 2023, 12, 3149. https://doi.org/10.3390/foods12173149
Jung J, Park J, Lee M, Kim J, Oh D, Jun W, Kim O-K, Lee J. Salacia reticulata Extract Suppresses Fat Accumulation by Regulating Lipid Metabolism. Foods. 2023; 12(17):3149. https://doi.org/10.3390/foods12173149
Chicago/Turabian StyleJung, Jaeeun, Jeongjin Park, Minhee Lee, Jinhak Kim, Dongchan Oh, Woojin Jun, Ok-Kyung Kim, and Jeongmin Lee. 2023. "Salacia reticulata Extract Suppresses Fat Accumulation by Regulating Lipid Metabolism" Foods 12, no. 17: 3149. https://doi.org/10.3390/foods12173149
APA StyleJung, J., Park, J., Lee, M., Kim, J., Oh, D., Jun, W., Kim, O.-K., & Lee, J. (2023). Salacia reticulata Extract Suppresses Fat Accumulation by Regulating Lipid Metabolism. Foods, 12(17), 3149. https://doi.org/10.3390/foods12173149

