Effects of Drying Treatments on Nutritional Compositions, Volatile Flavor Compounds, and Bioactive Substances of Broad Beans
Abstract
1. Introduction
2. Materials and Methods
2.1. Materials
2.2. Chemical Agents
2.3. Drying Process
2.4. Scanning Electron Microscopy (SEM) Experiments
2.5. Determination of Nutrition Composition
2.6. Analysis of Volatile Components by Headspace Solid-Phase Microextraction–Gas Chromatography–Mass Spectrometry (HS-SPME-GC–MS)
2.6.1. HS-SPME Extraction of Volatile Components
2.6.2. Identification of Volatile Components by GC–MS
2.7. Determination of Bioactive Substances
2.7.1. Extraction
2.7.2. Total Phenol Content (TPC)
2.7.3. Determination of ABTS Free Radical Scavenging Capacity
2.7.4. Determination of FRAP Assay
2.7.5. Determination of DPPH Free Radical Scavenging Capacity
2.7.6. Analysis of Bioactive Substances by UPLC-Q-TOF-MS
2.7.7. Determination of Phenolic Compounds by UPLC-QQQ-MS
2.8. Statistical Analysis
3. Results
3.1. Imaging of Microstructure Using the Scanning Electron Microscope
3.2. Nutrition Composition Analysis
3.3. Amino Acids Analysis
3.4. Identification of Volatile Components (VOCs)
3.5. Total Phenol Content (TPC) and Antioxidant Capacity (AC) Analysis
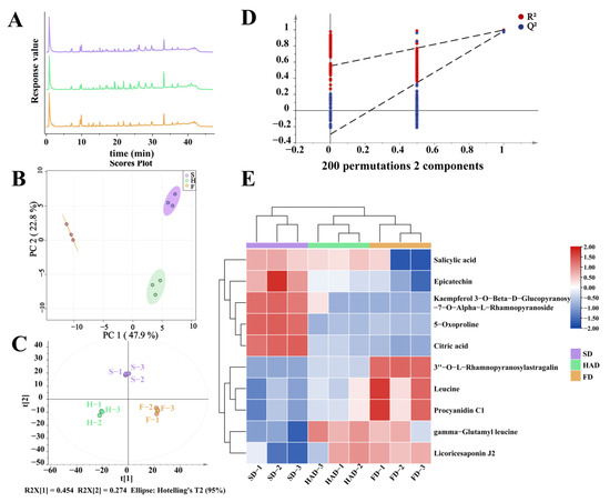
3.6. Identification of Bioactive Substances
3.7. Phenolic Compounds Analysis by UPLC-QQQ-MS
4. Conclusions
Supplementary Materials
Author Contributions
Funding
Data Availability Statement
Conflicts of Interest
References
- Eskamdrani, A.A. Effect of supplementing fava bean (Vicia faba L.) on ulcerative colitis and colonic mucosal DNA contentin rats fed a high-sucrose diet. Saudi J. Biol. Sci. 2021, 28, 3497–3504. [Google Scholar] [CrossRef] [PubMed]
- Hickling, D. Canadian Feed Peas Industry Guide; Pulse Canada Publ.: Winnipeg, MB, Canada, 2003. [Google Scholar]
- Ylmaz, A.; Alibas, I. Determination of microwave and convective drying characteristics of coriander leaves. J. Biol. Environ. Sci. 2017, 11, 75–85. [Google Scholar]
- An, N.N.; Sun, W.H.; Li, B.Z.; Wang, Y. Effect of different drying techniques on drying kinetics, nutritional components, antioxidant capacity, physical properties and microstructure of edamame. Food Chem. 2022, 373, 131412. [Google Scholar] [CrossRef] [PubMed]
- Kaveh, M.; AbbaspourGilandeh, Y.; Fatemi, H.; Chen, G. Impact of different drying methods on the drying time, energy, and quality of green peas. J. Food Process. Preserv. 2021, 45, 6. [Google Scholar] [CrossRef]
- Paramanandam, V.; Jagadeesan, G.; Muniyandi, K. Comparative and variability analysis of different drying methods on phytochemical, antioxidant and phenolic contents of Ficus auriculata Lour. Fruit. Phytomed. Plus 2021, 1, 100075. [Google Scholar] [CrossRef]
- Lin, L.Q.; Min, Z.; Arun, S.; Mujumdar, X.Y.; Meng, H.Z. Comparison of Drying Characteristics and Quality of Shiitake Mushrooms (Lentinus edodes) Using Different Drying Methods. Dry. Technol. 2014, 32, 1751–1761. [Google Scholar] [CrossRef]
- Satyanarayan, R.S.; Vijaya, G.S. Advancements in drying techniques for food, fiber, and fuel. Dry. Technol. 2012, 30, 1147–1159. [Google Scholar] [CrossRef]
- Kamiloglu, S.; Toydemir, G.; Boyacioglu, D. A review on the effect of drying on antioxidant potential of fruits and vegetables. Crit. Rev. Food Sci. Nutr. 2016, 56, S110. [Google Scholar] [CrossRef]
- Yilmaz, A.; Alibas, I.; Asik, B.B. The effect of drying methods on the color, chlorophyll, total phenolic, flavonoids, and macro and micronutrients of thyme plant. J. Food Process. Preserv. 2021, 45, 17. [Google Scholar] [CrossRef]
- Liu, Y.X.; Liao, Y.X.; Guo, M. Comparative elucidation of bioactive and volatile components in dry mature jujube fruit (Ziziphus jujuba Mill.) subjected to different drying methods. Food Chem. X 2022, 14, 100311. [Google Scholar] [CrossRef]
- Yang, W.J.; Du, H.J.; Mariga, A.M. Hot air drying process promotes lignification of Lentinus edodes. LWT 2017, 84, 726–732. [Google Scholar] [CrossRef]
- Politowicz, J.; Lech, K.; Lipan, L.; Figiel, A. Volatile composition and sensory profile of shiitake mushrooms as affected by drying method. J. Sci. Food Agric. 2018, 98, 1511–1521. [Google Scholar] [CrossRef]
- Song, J.X.; Bi, J.F.; Chen, Q.Q.; Wu, X.Y. Assessment of sugar content, fatty acids, free amino acids, and volatile profiles in jujube fruits at different ripening stages. Food Chem. 2019, 270, 344–352. [Google Scholar] [CrossRef]
- Maurya, V.K.; Gothandam, K.M.; Ranjan, V. Effect of drying methods (microwave vacuum, freeze, hot air and sun drying) on physical, chemical and nutritional attributes of five pepper (Capsicum annuum var. annuum) cultivars. J. Sci. Food Agric. 2018, 98, 3492–3500. [Google Scholar] [CrossRef]
- Pachura, N.; Zimmer, A.; Grzywna, K. Chemical investigation on Salvia officinalis L. Affected by multiple drying techniques—The comprehensive analytical approach (HS-SPME, GC-MS, LC-MS/MS, GC-O and NMR). Food Chem. 2022, 397, 133802. [Google Scholar] [CrossRef]
- Wu, H.H.; Zhuo, C.L.; Jiang, N. Optimization of vacuum microwave puffing drying process for broad bean. Foodence 2013, 34, 100–103. [Google Scholar] [CrossRef]
- Matthew, D.T.; Steven, J.S.; Jessica, L.C. Profiling the impact of thermal processing on black raspberry phytochemicals using untargeted metabolomics. Food Chem. 2019, 274, 782–788. [Google Scholar] [CrossRef]
- Budak, H.N. Determination of Changes in Volatile Aroma Components, Antioxidant Activity and Bioactive Compounds in the Production Process of Jujube (Ziziphus jujuba Mill.) Vinegar Produced by Traditional Methods. Fermentation 2022, 8, 606. [Google Scholar] [CrossRef]
- Dai, W.; Qi, D.; Yang, T.; Lv, H.; Guo, L.; Zhang, Y.; Lin, Z. Nontargeted analysis using ultraperformance liquid chromatography-quadrupole time-of-flight mass spectrometry uncovers the effects of harvest season on the metabolites and taste quality of tea (Camellia sinensis L.). J. Agric. Food Chem. 2015, 63, 9869–9878. [Google Scholar] [CrossRef]
- Liu, J.; Zhang, Q.; Liu, M.; Ma, L.; Shi, Y. Metabolomic analyses reveal distinct change of metabolites and quality of green tea during the short duration of a single spring season. J. Agric. Food Chem. 2016, 64, 3302–3309. [Google Scholar] [CrossRef]
- Donno, D.; Dario, B.; Gabriele, L.C. Analytical fingerprint and chemometrics as phytochemical composition control tools in food supplement analysis: Characterization of raspberry bud preparations of different cultivars. J. Sci. Food Agric. 2016, 96, 3157–3168. [Google Scholar] [CrossRef] [PubMed]
- Ma, G.; Zhang, Y.; Zhang, J.; Wang, G.; Chen, L.; Zhang, M. Determining the geographical origin of Chinese green tea by linear discriminant analysis of trace metals and rare earth elements: Taking dongting biluochun, as an example. Food Control 2016, 59, 714–720. [Google Scholar] [CrossRef]
- Sinja, W.; Jenny, Z.; Kathrin, M.; Ulrich, Q. Protein content of peas (Pisum sativum) and beans (Vicia faba)—Influence of cultivation conditions. J. Food Compos. Anal. 2021, 105, 104257. [Google Scholar] [CrossRef]
- Sagervanshi, A.; Geilfus, C.M.; Kaiser, H. Alkali salt stress causes fast leaf apoplastic alkalinization together with shifts in ion and metabolite composition and transcription of key genes during the early adaptive response of Vicia faba L. Plant Sci. 2022, 319, 111253. [Google Scholar] [CrossRef] [PubMed]
- Nahhas, N.E.; Abdelaal, K.A.; Alkahtani, M.D. Biochar and jasmonic acid application attenuates antioxidative systems and improves growth, physiology, nutrient uptake and productivity of faba bean (Vicia faba L.) irrigated with saline water. Plant Physiol. Biochem. 2021, 166, 807–817. [Google Scholar] [CrossRef] [PubMed]
- AOAC. Official Methods of Analysis, 15th ed.; Association of Official Analytical Chemists: Arlington, VA, USA, 1990. [Google Scholar]
- Yue, F.F.; Zhang, J.R.; Xu, J.X.; Niu, T.F. Effects of monosaccharide composition on quantitative analysis of total sugar content by phenol-sulfuric acid method. Front. Nutr. 2022, 9, 963318. [Google Scholar] [CrossRef]
- Aicha, J.; Ângela, F.; Lillian, B. Chemical and antioxidant parameters of dried forms of ginger rhizomes. Ind. Crops Prod. 2015, 77, 30–35. [Google Scholar] [CrossRef]
- Cheong, M.W.; Tong, K.H.; Ong, J. Volatile composition and antioxidant capacity of Arabica coffee. Food Res. Int. 2013, 51, 388–396. [Google Scholar] [CrossRef]
- Sirithon, S.; Ekkarat, T.; Niwat, K. Reducing retrogradation and lipid oxidation of normal and glutinous rice flours by adding mango peel powder. Food Chem. 2016, 201, 160–167. [Google Scholar] [CrossRef]
- Kantrong, H.; Tansakul, A.; Mittal, G.S. Drying characteristics and quality of shiitake mushroom undergoing microwave-vacuum drying and microwave-vacuum combined with infrared drying. J. Food Sci. Technol. 2014, 51, 3594–3608. [Google Scholar] [CrossRef]
- Raza, N.; Arshad, M.U.; Anjum, F.M. Impact of drying methods on composition and functional properties of date powder procured from different cultivars. Food Sci. Nutr. 2019, 7, 2345–2352. [Google Scholar] [CrossRef]
- Chen, G.; Hong, Q.Y.; Ji, N. Influences of different drying methods on the structural characteristics and prebiotic activity of polysaccharides from bamboo shoot (Chimonobambusa quadrangularis) residues. Int. J. Biol. Macromol. 2020, 155, 674–684. [Google Scholar] [CrossRef]
- Sun, X.; Gu, D.Y.; Fu, Q.B.; Gao, L.; Shi, C.; Zhang, R.T. Content variations in compositions and volatile component in jujube fruits during the blacking process. Food Sci. Nutr. 2019, 7, 1387–1395. [Google Scholar] [CrossRef]
- Yang, X.; Zhang, Y.Y.; Kong, Y.; Zhao, J.; Sun, Y.; Huang, M.Q. Comparative analysis of taste compounds in shiitake mushrooms processed by hot-air drying and freeze drying. Int. J. Food Prop. 2019, 22, 1100–1111. [Google Scholar] [CrossRef]
- Misharina, T.A.; Muhutdinova, S.M.; Zharikova, G.G. Formation of flavor of dry champignons (Agaricus bisporus L.). Appl. Biochem. Microbiol. 2010, 46, 108–113. [Google Scholar] [CrossRef]
- Grabež, V.; Bjelanović, M.; Rohloff, J.; Martinović, A. The relationship between volatile compounds, metabolites and sensory attributes: A case study using lamb and sheep meat. Small Rumin. Res. 2019, 181, 12–20. [Google Scholar] [CrossRef]
- Mcsweeney, M.; Seetharaman, K. State of polyphenols in the drying process of fruits and vegetables. Crit. Rev. Food Sci. Nutr. 2015, 55, 660–669. [Google Scholar] [CrossRef]
- Barek, M.L.; Hasmadi, M.; Zaleha, A.Z. Effect of different drying methods on phytochemicals and antioxidant properties of unfermented and fermented teas from Sabah Snake Grass (Clinacanthus nutans Lind.) leaves. Int. Food Res. J. 2015, 22, 661–670. [Google Scholar] [CrossRef]
- Rababah, T.M.; Datt, A.U.; Alhamad, M. Effects of drying process on total phenolics, antioxidant activity and flavonoid contents of common mediterranean herbs. Int. J. Agric. Biol. Eng. 2015, 8, 145–150. [Google Scholar] [CrossRef]
- Fernandes, L.; Casal, S.; Pereira, J.A. Effects of different drying methods on the bioactive compounds and antioxidant properties of edible Centaurea (Centaurea cyanus) petals. Braz. J. Food Technol. 2018, 21, e2017211. [Google Scholar] [CrossRef]
- Kakar, M.U.; Muhammad, N.; Saeed, M. A review on structure, extraction, and biological activities of polysaccharides isolated from Cyclocarya paliurus (Batalin) Iljinskaja. Int. J. Biol. Macromol. 2020, 156, 420–429. [Google Scholar] [CrossRef] [PubMed]
- Famiani, F.; Battistelli, A.; Moscatello, S. The organic acids that are accumulated in the flesh of fruits: Occurrence, metabolism and factors affecting their contents—A review. Rev. Chapingo Ser. Hortic. 2015, 21, 2. [Google Scholar] [CrossRef]
- Tang, L.; Yi, J.; Bi, J. Effects of drying methods on the phenolics content and antioxidant activity of hosui pear. J. Chin. Inst. Food Sci. Technol. 2017, 17, 129–138. [Google Scholar] [CrossRef]






| Drying Method | Moisture (%) | Ash (%) | Starch (%) | Resistant Starch (%) | Protein (%) | Soluble Sugar (%) |
|---|---|---|---|---|---|---|
| HAD | 10.49 ± 0.11 a | 3.17 ± 0.27 a | 40.38 ± 0.88 a | 17.75 ± 0.73 a | 35.07 ± 0.12 a | 17.17 ± 0.17 b |
| SD | 9.80 ± 0.12 b | 3.45 ± 0.27 a | 39.79 ± 1.95 a | 17.30 ± 0.50 a | 34.18 ± 0.18 b | 18.30 ± 0.02 a |
| FD | 5.68 ± 0.18 c | 3.34 ± 0.28 a | 40.43 ± 0.38 a | 16.87 ± 1.46 a | 33.92 ± 0.04 b | 15.30 ± 0.28 c |
| Amino Acids | Content (mg/g) | ||
|---|---|---|---|
| HAD | SD | FD | |
| Leu * | 27.38 ± 0.12 b | 28.12 ± 0.22 a | 27.95 ± 0.19 a |
| Lys * | 24.22 ± 0.14 b | 24.85 ± 0.24 a | 24.37 ± 0.14 b |
| Val * | 15.46 ± 0.10 b | 15.77 ± 0.11 a | 15.89 ± 0.15 a |
| Phe * | 13.55 ± 0.13 b | 13.93 ± 0.08 a | 13.66 ± 0.08 b |
| Ile * | 13.16 ± 0.06 b | 13.43 ± 0.06 a | 13.56 ± 0.16 a |
| Thr * | 10.92 ± 0.06 b | 11.20 ± 0.10 a | 11.08 ± 0.00 a |
| Met * | 1.39 ± 0.07 a | 1.29 ± 0.14 a | 1.39 ± 0.07 a |
| Glu | 53.54 ± 0.32 b | 55.26 ± 0.73 a | 53.99 ± 0.12 b |
| Asp | 36.03 ± 0.13 b | 34.92 ± 0.25 c | 37.53 ± 0.11 a |
| Arg | 33.45 ± 0.25 b | 32.29 ± 0.16 c | 34.09 ± 0.16 a |
| Ser | 14.43 ± 0.05 a | 14.75 ± 0.43 a | 14.57 ± 0.10 a |
| Ala | 14.14 ± 0.08 a | 14.73 ± 0.11 b | 15.59 ± 0.07 a |
| Gly | 13.37 ± 0.11 b | 13.84 ± 0.15 a | 13.17 ± 0.09 b |
| Tyr | 10.15 ± 0.15 b | 10.69 ± 0.15 a | 10.33 ± 0.00 b |
| Pro | 7.75 ± 0.53 a | 7.75 ± 0.22 a | 7.90 ± 0.27 a |
| His | 6.41 ± 0.07 a | 6.78 ± 0.19 a | 6.57 ± 0.15 a |
| Cys | 0.73 ± 0.00 b | 0.89 ± 0.06 a | 0.73 ± 0.00 b |
| Total | 296.07 | 300.48 | 302.35 |
Disclaimer/Publisher’s Note: The statements, opinions and data contained in all publications are solely those of the individual author(s) and contributor(s) and not of MDPI and/or the editor(s). MDPI and/or the editor(s) disclaim responsibility for any injury to people or property resulting from any ideas, methods, instructions or products referred to in the content. |
© 2023 by the authors. Licensee MDPI, Basel, Switzerland. This article is an open access article distributed under the terms and conditions of the Creative Commons Attribution (CC BY) license (https://creativecommons.org/licenses/by/4.0/).
Share and Cite
Li, S.; Liu, F.; Wu, M.; Li, Y.; Song, X.; Yin, J. Effects of Drying Treatments on Nutritional Compositions, Volatile Flavor Compounds, and Bioactive Substances of Broad Beans. Foods 2023, 12, 2160. https://doi.org/10.3390/foods12112160
Li S, Liu F, Wu M, Li Y, Song X, Yin J. Effects of Drying Treatments on Nutritional Compositions, Volatile Flavor Compounds, and Bioactive Substances of Broad Beans. Foods. 2023; 12(11):2160. https://doi.org/10.3390/foods12112160
Chicago/Turabian StyleLi, Si, Fangwei Liu, Mulan Wu, Yuhao Li, Xiaoxiao Song, and Junyi Yin. 2023. "Effects of Drying Treatments on Nutritional Compositions, Volatile Flavor Compounds, and Bioactive Substances of Broad Beans" Foods 12, no. 11: 2160. https://doi.org/10.3390/foods12112160
APA StyleLi, S., Liu, F., Wu, M., Li, Y., Song, X., & Yin, J. (2023). Effects of Drying Treatments on Nutritional Compositions, Volatile Flavor Compounds, and Bioactive Substances of Broad Beans. Foods, 12(11), 2160. https://doi.org/10.3390/foods12112160
