Quantitative Acetylome Analysis of Soft Wheat Seeds during Artificial Ageing
Abstract
1. Introduction
2. Materials and Methods
2.1. Wheat Seeds and Artificial Ageing Process
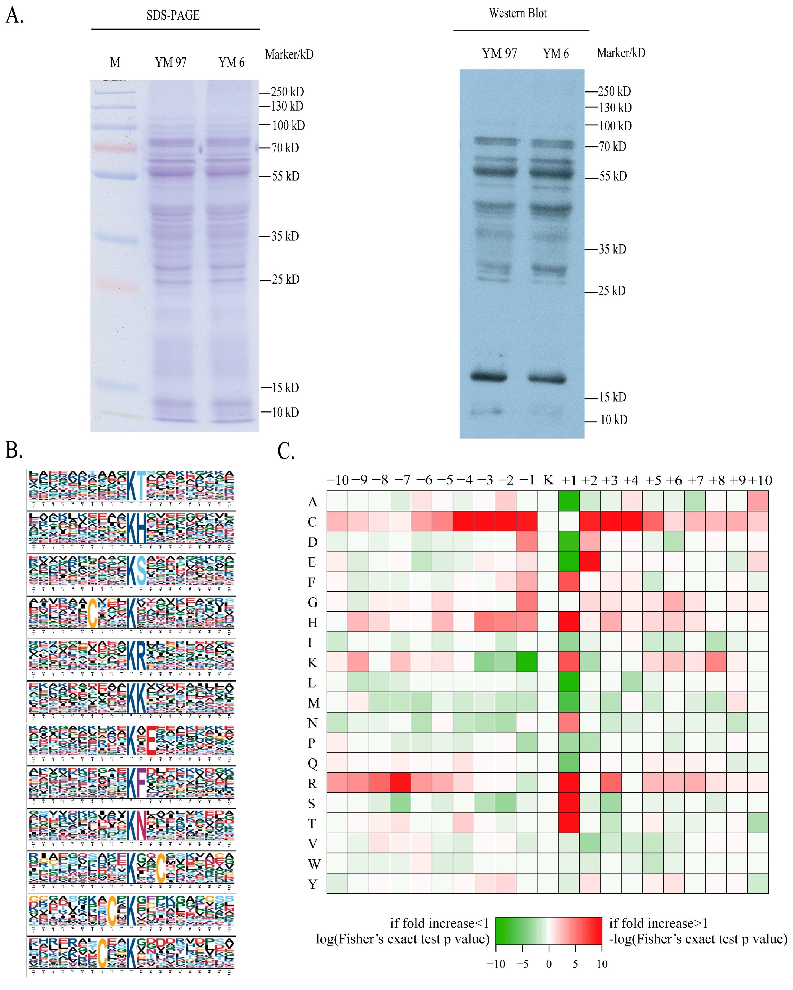
2.2. Protein Extraction and Western Blot Analysis
2.3. Trypsin Digestion, TMT Labelling, Fractionation Process, Enrichment of Lys-Acetylated Peptides, LC-MS Analysis and Database Searches
2.4. Bioinformatics Analysis
2.5. RNA Extraction, cDNA Synthesis, Cloning of GST Gene and Construction of Point Mutation Expression Vectors
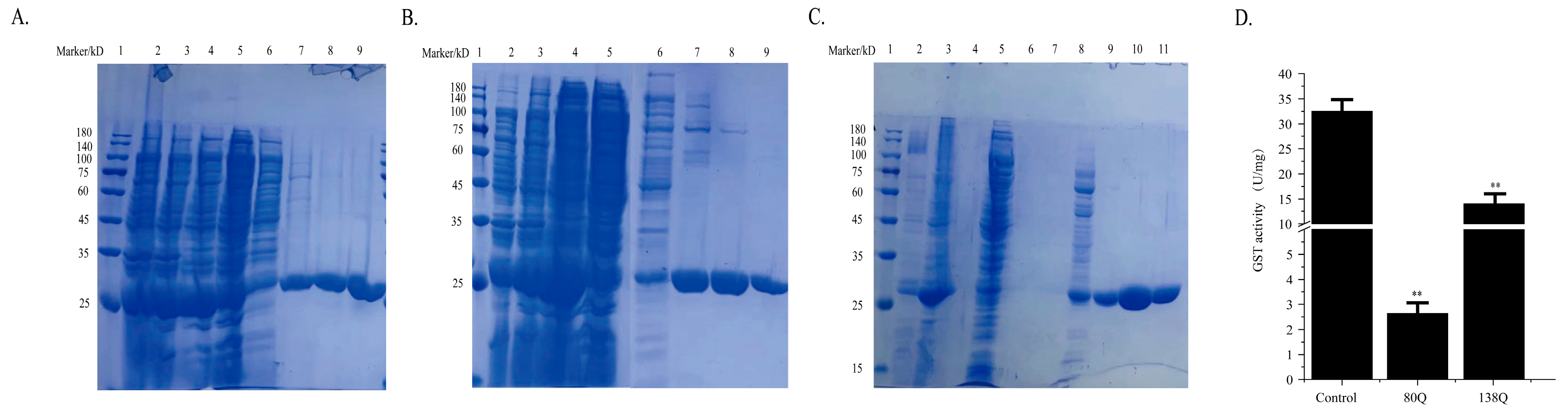
2.6. GST Expression and Purification and Measurement of Its Activity
3. Results
3.1. Detection of Acetylated Proteins and Motif Analysis of Modification Sites
3.2. Identification of Modification Sites and Proteins
3.3. Functional Annotation, Enrichment and Protein-Protein Interaction (PPI) Network Analysis
3.4. Categorisation of Representative Acetylated Proteins
3.5. Effect of Acetylation Modification on GST Activity
4. Discussion
Supplementary Materials
Author Contributions
Funding
Data Availability Statement
Conflicts of Interest
References
- Shewry, P.R. Wheat. J. Exp. Bot. 2009, 60, 1537–1553. [Google Scholar] [CrossRef]
- Abdullah, M.; Zulkiffal, M.; Din, A.; Shamim, S.; Javed, A.; Shair, H.; Ahmed, J.; Musa, M.; Ahsan, A.; Kanwal, A. Discrepancy in germination behavior and physico-chemical quality traits during wheat storage. J. Food Process. Pres. 2019, 43, e14109. [Google Scholar] [CrossRef]
- Tian, P.; Lv, Y.; Yuan, W.; Zhang, S.; Hu, Y. Effect of artificial aging on wheat quality deterioration during storage. J. Stored Prod. Res. 2019, 80, 50–56. [Google Scholar] [CrossRef]
- Pinzino, C.; Capocchi, A.; Galleschi, L.; Saviozzi, F.; Nanni, B.; Zandomeneghi, M. Aging, free radicals, and antioxidants in wheat seeds. J. Agric. Food Chem. 1999, 47, 1333–1339. [Google Scholar] [CrossRef]
- Span, C.; Bottega, S.; Lorenzi, R.; Grilli, I. Ageing in embryos from wheat grains stored at different temperatures: Oxidative stress and antioxidant response. Funct. Plant Biol. 2011, 38, 624–631. [Google Scholar] [CrossRef]
- Gordon, S. Myeloid Cells in Health and Disease: A Synthesis; ASM: Washington, DC, USA, 2017; pp. 789–857. [Google Scholar]
- Dasari, S.; Ganjayi, M.S.; Oruganti, L.; Balaji, H.; Meriga, B. Glutathione S-transferases detoxify endogenous and exogenous toxic agents-minireview. J. Dairy Vet. Anim. Res. 2017, 5, 00154. [Google Scholar] [CrossRef]
- Hernández Estévez, I.; Rodríguez Hernández, M. Plant glutathione S-transferases: An overview. Plant Gene 2020, 23, 100233. [Google Scholar] [CrossRef]
- Feng, L.; Zhu, S.; Zhang, C.; Bao, Y.; Feng, X.; He, Y. Identification of maize kernel vigor under different accelerated aging times using hyperspectral imaging. Molecules 2018, 23, 3078. [Google Scholar] [CrossRef]
- Lv, Y.; Tian, P.; Zhang, S.; Wang, J.; Hu, Y. Dynamic proteomic changes in soft wheat seeds during accelerated ageing. PeerJ 2018, 6, e5874. [Google Scholar] [CrossRef]
- Lv, Y.; Zhang, S.; Wang, J.; Hu, Y. Quantitative proteomic analysis of wheat seeds during artificial ageing and priming using the isobaric tandem mass tag labeling. PLoS ONE 2016, 11, e0162851. [Google Scholar] [CrossRef]
- Narita, T.; Weinert, B.T.; Choudhary, C. Functions and mechanisms of non-histone protein acetylation. Nat. Rev. Mol. Cell Biol. 2019, 20, 156–174. [Google Scholar] [CrossRef]
- Lv, Y. Proteome-wide profiling of protein lysine acetylation in Aspergillus flavus. PLoS ONE 2017, 12, e0178603. [Google Scholar] [CrossRef]
- UniProt Consortium. UniProt: The universal protein knowledgebase in 2021. Nucleic Acids Res. 2021, D480–D489. [Google Scholar] [CrossRef]
- Tang, W.H.; Shilov, I.V.; Seymour, S.L. Nonlinear fitting method for determin-ing local false discovery rates from decoy database searches. J. Proteome Res. 2008, 7, 3661–3667. [Google Scholar] [CrossRef]
- Dimmer, E.C.; Huntley, R.P.; Alam-Faruque, Y.; Sawford, T.; O’Donovan, C.; Martin, M.J.; Bely, B.; Browne, P.; Mun Chan, W.; Eberhardt, R.; et al. The UniProt-GO Annotation database in 2011. Nucleic Acids Res. 2012, 40, 565–570. [Google Scholar] [CrossRef]
- Kanehisa, M.; Goto, S. KEGG: Kyoto encyclopedia of genes and genomes. Nucleic Acids Res. 2000, 28, 27–30. [Google Scholar] [CrossRef] [PubMed]
- Hunter, S.; Apweiler, R.; Attwood, T.K.; Bairoch, A.; Bateman, A.; Binns, D.; Bork, P.; Das, U.; Daugherty, L.; Duquenne, L.; et al. InterPro: The integrative protein signature database. Nucleic Acids Res. 2009, 37, 211–215. [Google Scholar] [CrossRef]
- Dong, H.; Zhai, G.; Chen, C.; Bai, X.; Tian, S.; Hu, D.; Fan, E.; Zhang, K. Protein lysine de-2-hydroxyisobutyrylation by cobB in prokaryotes. Sci. Adv. 2019, 5, eaaw6703. [Google Scholar] [CrossRef]
- Yang, Y.; Tong, M.; Bai, X.; Liu, X.; Cai, X.; Luo, X.; Zhang, P.; Cai, W.; Vallee, I.; Zhou, Y.; et al. Comprehensive proteomic analysis of lysine acetylation in the foodborne pathogen Trichinella spiralis. Front. Microbiol. 2018, 8, 2674. [Google Scholar] [CrossRef]
- Li, Z.; Wang, Y.; Bello, B.K.; Ajadi, A.A.; Tong, X.; Chang, Y.; Zhang, J. Construction of a quantitative acetylomic tissue atlas in rice (Oryza sativa L.). Molecules 2018, 23, 2843. [Google Scholar] [CrossRef]
- Szklarczyk, D.; Gable, A.L.; Nastou, K.C.; Lyon, D.; Kirsch, R.; Pyysalo, S.; Doncheva, N.T.; Legeay, M.; Fang, T.; Bork, P.; et al. The STRING database in 2021: Customizable protein-protein networks, and functional characterization of user-uploaded gene/measurement sets. Nucleic Acids Res. 2021, 49, 605–612. [Google Scholar] [CrossRef]
- Lv, Y.; Wang, J.; Yang, H.; Li, N.; Farzaneh, M.; Wei, S.; Zhai, H.; Zhang, S.; Hu, Y. Lysine 2-hydroxyisobutyrylation orchestrates cell development and aflatoxin biosynthesis in Aspergillus flavus. Environ. Microbiol. 2022, 24, 4356–4368. [Google Scholar] [CrossRef]
- Hao, Y.; Xu, S.; Lyu, Z.; Wang, H.; Kong, L.; Sun, S. Comparative analysis of the glutathione s-transferase gene family of four Triticeae species and transcriptome analysis of GST genes in common wheat responding to salt stress. Int. J. Genomics 2021, 3, 6289174. [Google Scholar] [CrossRef]
- Wei, L.; Zhu, Y.; Liu, R.; Zhang, A.; Zhu, M.; Xu, W.; Lin, A.; Lu, K.; Li, J. Genome wide identification and comparative analysis of glutathione transferases (GST) family genes in Brassica napus. Sci. Rep. 2019, 9, 9196. [Google Scholar] [CrossRef]
- Mach, J.; Baum, D. Functional and phylogenetic analysis of the glutathione transferase gene family in Poplar. Plant Cell 2009, 21, 3716. [Google Scholar] [CrossRef]
- Song, X.; Zhong, Q.; Ji, Y.; Zhang, Y.; Tang, J.; Feng, F.; Bi, J.; Xie, J.; Li, B. Characterization of a sigma class GST (GSTS6) required for cellular detoxification and embryogenesis in Tribolium castaneum. Insect Sci. 2022, 29, 215–229. [Google Scholar] [CrossRef]
- Guo, W.; Han, L.; Li, X.; Wang, H.; Mu, P.; Lin, Q.; Liu, Q.; Zhang, Y. Proteome and lysine acetylome analysis reveals insights into the molecular mechanism of seed germination in wheat. Sci. Rep. 2020, 10, 13454. [Google Scholar] [CrossRef]
- Xie, L.; Wang, X.; Zeng, J.; Zhou, M.; Duan, X.; Li, Q.; Zhang, Z.; Luo, H.; Pang, L.; Li, W.; et al. Proteome-wide lysine acetylation profiling of the human pathogen Mycobacterium tuberculosis. Int. J. Biochem. Cell Biol. 2015, 59, 193–202. [Google Scholar] [CrossRef]
- Li, Y.; Fu, J.; Shen, Q.; Yang, D. High-molecular-weight glutenin subunits: Genetics, structures, and relation to end use qualities. Int. J. Mol. Sci. 2020, 22, 184. [Google Scholar] [CrossRef]
- Goel, A.; Goel, A.K.; Sheoran, I.S. Changes in oxidative stress enzymes during artificial ageing in cotton (Gossypium hirsutum L.) seeds. J. Plant Physiol. 2003, 160, 1093–1100. [Google Scholar] [CrossRef]
- le Roux, M.L.; Burger, N.; Vlok, M.; Kunert, K.J.; Cullis, C.A.; Botha, A.M. EMS derived wheat mutant BIG8-1 (Triticum aestivum L.)-A new drought tolerant mutant wheat line. Int. J. Mol. Sci. 2021, 22, 5314. [Google Scholar] [CrossRef]
- Muoki, R.C.; Paul, A.; Kaachra, A.; Kumar, S. Membrane localized thaumatin-like protein from tea (CsTLP) enhanced seed yield and the plant survival under drought stress in Arabidopsis thaliana. Plant Physiol. Biochem. 2021, 163, 36–44. [Google Scholar] [CrossRef]
- Tian, P.-P.; Lv, Y.-Y.; Lv, A.; Yuan, W.-J.; Zhang, S.-B.; Li, N.; Hu, Y.-S. Antifungal effects of fusion Puroindoline B on the surface and intracellular environment of Aspergillus flavus. Probiotics Antimicro. 2021, 13, 249–260. [Google Scholar] [CrossRef]
- Aubert, Y.; Vile, D.; Pervent, M.; Aldon, D.; Ranty, B.; Simonneau, T.; Vavasseur, A.; Galaud, J.-P. RD20, a stress-inducible caleosin, participates in stomatal control, transpiration and drought tolerance in Arabidopsis thaliana. Plant Cell Physiol. 2010, 51, 1975–1987. [Google Scholar] [CrossRef]
- Liu, H.-T.; Li, B.; Shang, Z.-L.; Li, X.-Z.; Mu, R.-L.; Sun, D.-Y.; Zhou, R.-G. Calmodulin is involved in heat shock signal transduction in wheat. Plant Physiol. 2003, 132, 1186–1195. [Google Scholar] [CrossRef]
- Hutchison, C.E.; Kieber, J.J. Signaling via histidine-containing phosphotransfer proteins in Arabidopsis. Plant Signal. Behav. 2007, 2, 287–289. [Google Scholar] [CrossRef]
- Xu, L.; Gao, J.; Guo, L.; Yu, H. Heat shock protein 70 (HmHsp70) from Hypsizygus marmoreus confers thermotolerance to tobacco. AMB Express 2020, 10, 12. [Google Scholar] [CrossRef]
- Su, P.H.; Li, H.M. Arabidopsis stromal 70-kD heat shock proteins are essential for plant development and important for thermotolerance of germinating seeds. Plant Physiol. 2008, 146, 1231–1241. [Google Scholar] [CrossRef]
- Guo, M.; Zhai, Y.-F.; Lu, J.-P.; Chai, L.; Chai, W.-G.; Gong, Z.-H.; Lu, M.-H. Characterization of caHsp70-1, a pepper heat-shock protein gene in response to heat stress and some regulation exogenous substances in Capsicum annuum L. Int. J. Mol. Sci. 2014, 15, 19741–19759. [Google Scholar] [CrossRef]
- Zou, J.; Liu, A.; Chen, X.; Zhou, X.; Gao, G.; Wang, W.; Zhang, X. Expression analysis of nine rice heat shock protein genes under abiotic stresses and ABA treatment. J. Plant Physiol. 2009, 166, 851–861. [Google Scholar] [CrossRef]
- He, D.; Wang, Q.; Li, M.; Damaris, R.N.; Yi, X.; Cheng, Z.; Yang, P. Global proteome analyses of lysine acetylation and succinylation reveal the widespread involvement of both modification in metabolism in the embryo of germinating rice seed. J. Proteome Res. 2016, 15, 879–890. [Google Scholar] [CrossRef]
- König, A.C.; Hartl, M.; Boersema, P.J.; Mann, M.; Finkemeier, I. The mitochondrial lysine acetylome of Arabidopsis. Mitochondrion 2014, 19, 252–260. [Google Scholar] [CrossRef]
- Nallamilli, B.R.R.; Edelmann, M.J.; Zhong, X.; Tan, F.; Mujahid, H.; Zhang, J.; Nanduri, B.; Peng, Z. Global analysis of lysine acetylation suggests the involvement of protein acetylation in diverse biological processes in rice (Oryza sativa). PLoS ONE 2014, 9, e89283. [Google Scholar] [CrossRef]
- Venkat, S.; Chen, H.; McGuire, P.; Stahman, A.; Gan, Q.; Fan, C. Characterizing lysine acetylation of Escherichia coli type II citrate synthase. FEBS J. 2019, 286, 2799–2808. [Google Scholar] [CrossRef]
- Bieniawska, Z.; Barratt, D.H.P.; Garlick, A.P.; Thole, V.; Kruger, N.J.; Martin, C.; Zrenner, R.; Smith, A.M. Analysis of the sucrose synthase gene family in Arabidopsis. Plant J. 2007, 49, 810–828. [Google Scholar] [CrossRef]
- Prathap, V.; Tyagi, A. Correlation between expression and activity of ADP glucose pyrophosphorylase and starch synthase and their role in starch accumulation during grain filling under drought stress in rice. Plant Physiol. Biochem. 2020, 157, 239–243. [Google Scholar]
- Jiang, J.; Gai, Z.; Wang, Y.; Fan, K.; Sun, L.; Wang, H.; Ding, Z. Comprehensive proteome analyses of lysine acetylation in tea leaves by sensing nitrogen nutrition. BMC Genomics 2018, 19, 840. [Google Scholar]
- Zhao, S.; Xu, W.; Jiang, W.; Yu, W.; Lin, Y.; Zhang, T.; Yao, J.; Zhou, L.; Zeng, Y.; Li, H.; et al. Regulation of cellular metabolism by protein lysine acetylation. Science 2010, 327, 1000–1004. [Google Scholar] [CrossRef]
- Li, J.; Li, H.; Yang, N.; Jiang, S.; Li, H. Overexpression of a monodehydroascorbate reductase gene from sugar beet M14 increased salt stress tolerance. Sugar Tech. 2020, 23, 45–46. [Google Scholar] [CrossRef]
- Diaz-Mendoza, M.; Diaz, I.; Martinez, M. Insights on the proteases involved in barley and wheat grain germination. Int. J. Mol. Sci. 2019, 20, 2087. [Google Scholar] [CrossRef]
- Kimura, S.; Higashino, Y.; Kitao, Y.; Masuda, T.; Urade, R. Expression and characterization of protein disulfide isomerase family proteins in bread wheat. BMC Plant Biol. 2015, 15, 73. [Google Scholar] [CrossRef]
- Han, C.; Yang, P. Studies on the molecular mechanisms of seed germination. Proteomics 2015, 15, 1671–1679. [Google Scholar] [CrossRef]
- Takase, K. Effect of mutation of an amino acid residue near the catalytic site on the activity of Bacillus stearothermophilus alpha-amylase. Eur. J. Biochem. 1993, 211, 899–902. [Google Scholar] [CrossRef]
- Vihinen, M.; Ollikka, P.; Niskanen, J.; Meyer, P.; Suominen, I.; Karp, M.; Holma, L.; Knowles, J.; Mäntsälä, P.; Olikka, P.; et al. Site-directed mutagenesis of a thermostable alpha-amylase from Bacillus stearothermophilus: Putative role of three conserved residues. J. Biochem. 1990, 107, 267–272. [Google Scholar] [CrossRef]
- Dong, K.; Zhen, S.; Cheng, Z.; Cao, H.; Ge, P.; Yan, Y. Proteomic analysis reveals key proteins and phosphoproteins upon seed germination of wheat (Triticum aestivum L.). Front. Plant Sci. 2015, 6, 1017. [Google Scholar] [CrossRef]
- Kotaru, M.; Yeh, H.Y.; Yoshikawa, H.; Ikeuchi, T.; Iwami, K.; Ibuki, F. Activity changes in cranberry bean (Phaseolus vulgaris) alpha-amylase inhibitor by chemical modification and enzymatic digestion. J. Nutr. Sci. Vitaminol. 1989, 35, 71–80. [Google Scholar] [CrossRef]





| Protein Accession | Protein Description | Regulated Type |
|---|---|---|
| Defense | ||
| Q9SP56 | Glutathione S-transferase | down |
| 0A1D5Y508 | Monodehydroascorbate reductase | down |
| A0A1D5WFB5 | Peroxidase | down |
| A0A1D6D528 | Peroxidase | down |
| A0A1D5X0A7 | Peroxidase | down |
| Q9ST57 | Serpin-N3.2 | down |
| Q9ST58 | Serpin-Z1C | down |
| W5FZ62 | Serpin-Z1B | down |
| Q8L5C6 | Xylanase inhibitor protein 1 | down |
| A0A1D5XU85 | Xylanase inhibitor protein 1 | down |
| W5FN32 | Thaumatin-like protein | down |
| P20158 | Defensin-like protein 1 | down |
| A0A1D6S4Q3 | Defensin-like protein 1 | down |
| A0A1D6S4Q2 | Defensin-like protein 2 | down |
| B1GXL6 | Puroindoline b-like protein 2v2 | down |
| W5AQ78 | Caleosin | down |
| W5B8D6 | Caleosin | down |
| A0A1B5GE57 | Caleosin | down |
| W5E0J0 | Heat shock 70 kDa protein | down |
| W5DYF8 | Heat shock cognate 70 kDa protein | down |
| Signal transduction | ||
| P04464 | Calmodulin | down |
| I7LRG9 | Histidine-containing phosphotransfer protein 2 | down |
| Metabolism | ||
| W5G100 | Pyruvate kinase | down |
| W5H1Q1 | Citrate synthase | down |
| W5DIU6 | Triosephosphate isomerase | down |
| A0A1D5XEV2 | Pyruvate decarboxylase 2 | down |
| A0A1D5WCE5 | Malic enzyme | down |
| W5B5R3 | Sucrose synthase | down |
| Q9LEE2 | Starch synthase, chloroplastic/amyloplastic | down |
| Protein storage and processing | ||
| M9TG60 | Gamma-gliadin 1 | down |
| A0A1D5SVW4 | Glutenin, high molecular weight subunit | down |
| A0A1D5SEL0 | Basic 7S globulin | down |
| A0A1D5YFG3 | Oil body-associated protein 1A | down |
| A0A1D5YEH1 | Cupincin | down |
| A0A1D5X7C5 | Protein disulfide-isomerase | up |
| Enzyme activity | ||
| A0A1D5XGF4 | Beta-amylase | down |
| W5FHN7 | Alpha-amylase | down |
| A0A1D5UB33 | Alpha-amylase/trypsin inhibitor CM2 | up |
| P16159 | Alpha-amylase/trypsin inhibitor CM16 | up |
| A0A1D6ACI6 | Alpha-amylase/trypsin inhibitor | down |
| A0A077S3V2 | Aspartate aminotransferase | up |
Publisher’s Note: MDPI stays neutral with regard to jurisdictional claims in published maps and institutional affiliations. |
© 2022 by the authors. Licensee MDPI, Basel, Switzerland. This article is an open access article distributed under the terms and conditions of the Creative Commons Attribution (CC BY) license (https://creativecommons.org/licenses/by/4.0/).
Share and Cite
Liang, L.; Xie, A.; Yang, H.; Li, N.; Ma, P.; Wei, S.; Zhang, S.; Lv, Y.; Hu, Y. Quantitative Acetylome Analysis of Soft Wheat Seeds during Artificial Ageing. Foods 2022, 11, 3611. https://doi.org/10.3390/foods11223611
Liang L, Xie A, Yang H, Li N, Ma P, Wei S, Zhang S, Lv Y, Hu Y. Quantitative Acetylome Analysis of Soft Wheat Seeds during Artificial Ageing. Foods. 2022; 11(22):3611. https://doi.org/10.3390/foods11223611
Chicago/Turabian StyleLiang, Liuke, Aowen Xie, Haojie Yang, Na Li, Ping’an Ma, Shan Wei, Shuaibing Zhang, Yangyong Lv, and Yuansen Hu. 2022. "Quantitative Acetylome Analysis of Soft Wheat Seeds during Artificial Ageing" Foods 11, no. 22: 3611. https://doi.org/10.3390/foods11223611
APA StyleLiang, L., Xie, A., Yang, H., Li, N., Ma, P., Wei, S., Zhang, S., Lv, Y., & Hu, Y. (2022). Quantitative Acetylome Analysis of Soft Wheat Seeds during Artificial Ageing. Foods, 11(22), 3611. https://doi.org/10.3390/foods11223611

