Impact of Inoculating with Indigenous Bacillus marcorestinctum YC-1 on Quality and Microbial Communities of Yibin Yacai (Fermented Mustard) during the Fermentation Process
Abstract
1. Introduction
2. Materials and Methods
2.1. Preparation and Sampling of Yibin Yacai
2.2. Determination of Physicochemical Characteristics
2.3. Metabolite Analysis
2.3.1. Organic Acids (OAs) Analysis
2.3.2. Free Amino Acids (FAAs) Analysis
2.3.3. Volatile Compounds (VCs) Analysis
2.4. Microbes Analysis
2.4.1. DNA Extraction
2.4.2. Bioinformatic Analysis
2.5. Statistical Analysis
3. Results and Discussion
3.1. Physicochemical Characteristics
3.2. Metabolic Changes during Fermentation
3.2.1. Changes in OAs during Fermentation
3.2.2. Changes in FAAs during Fermentation
3.2.3. Changes in VCs during Fermentation
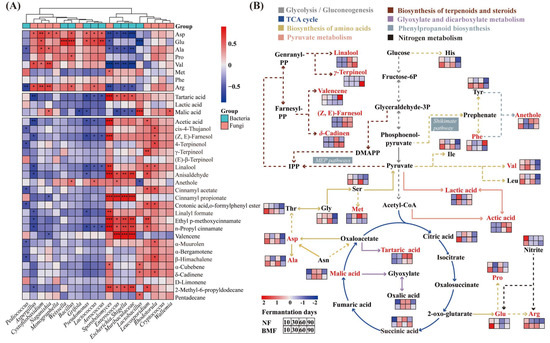
3.3. Significant Metabolites
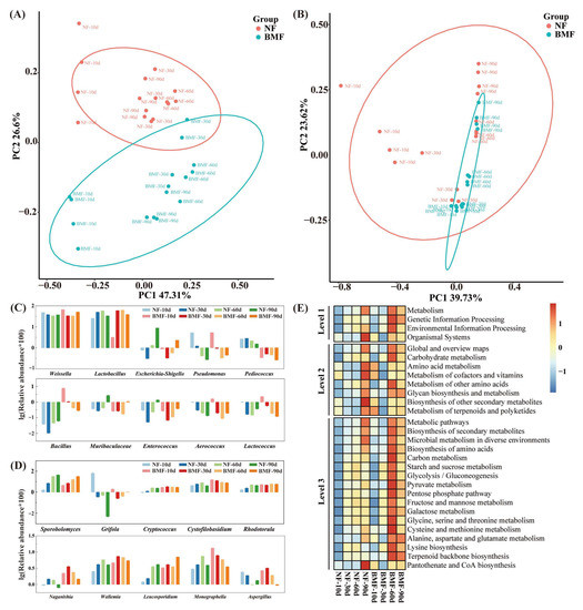
3.4. Diversity of Microbial Communities in Yibin Yacai
3.5. Microbial Profile in Yibin Yacai
3.6. Significant Microbes and Predicted Functions of Bacteria
3.7. Correlation between Differential Microbes and Metabolites
4. Conclusions
Supplementary Materials
Author Contributions
Funding
Data Availability Statement
Acknowledgments
Conflicts of Interest
References
- Mukherjee, A.; Gomez-Sala, B.; O’Connor, E.M.; Kenny, J.G.; Cotter, P.D. Global Regulatory Frameworks for Fermented Foods: A Review. Front Nutr. 2022, 9, 902642. [Google Scholar] [CrossRef] [PubMed]
- Xiao, Y.; Xiong, T.; Peng, Z.; Liu, C.; Huang, T.; Yu, H.; Xie, M. Correlation between microbiota and flavours in fermentation of Chinese Sichuan Paocai. Food Res. Int. 2018, 114, 123–132. [Google Scholar] [CrossRef]
- Liu, D.; Wu, M.; Xiao, L. Processing status and developing technological path of pickled sprouts. Chin. Condiment 2021, 44, 180–182. [Google Scholar]
- He, C.; Jin, X.; Zeng, X. Present situation and suggestion of Yibin Yacai industry development. Mod. Agric. Technol. 2022, 6, 56–58. [Google Scholar]
- Zhang, C.; Zhang, J.; Liu, D. Biochemical changes and microbial community dynamics during spontaneous fermentation of Zhacai, a traditional pickled mustard tuber from China. Int. J. Food Microbiol. 2021, 347, 109199. [Google Scholar] [CrossRef] [PubMed]
- Zuo, Y.; Wang, X.; Ye, B. Based on high-throughput sequencing analysis of bacterial community structure in Yibin sprouts. Sci. Technol. Food Ind. 2016, 10, 242–250. [Google Scholar]
- Bai, G.; Zou, W.; Li, H. Analysis of microbial diversity of the finished product of sweet sprouts by high-throughput sequencing technology. Chin. Condiment 2019, 44, 67–70. [Google Scholar]
- Xiao, M.; Huang, T.; Xu, Y.; Peng, Z.; Liu, Z.; Guan, Q.; Xie, M.; Xiong, T. Metatranscriptomics reveals the gene functions and metabolic properties of the major microbial community during Chinese Sichuan Paocai fermentation. Food Microbiol. 2021, 98, 103573. [Google Scholar] [CrossRef]
- Yang, Y.; Fan, Y.; Li, T.; Yang, Y.; Zeng, F.; Wang, H.; Suo, H.; Song, J.; Zhang, Y. Microbial composition and correlation between microbiota and quality-related physiochemical characteristics in chongqing radish paocai. Food Chem. 2022, 369, 130897. [Google Scholar] [CrossRef]
- Zhang, F.; Tang, Y.; Ren, Y.; Yao, K.; He, Q.; Wan, Y.; Chi, Y. Microbial composition of spoiled industrial-scale Sichuan paocai and characteristics of the microorganisms responsible for paocai spoilage. Int. J. Food Microbiol. 2018, 275, 32–38. [Google Scholar] [CrossRef]
- Zhao, G.; Liu, C.; Hadiatullah, H.; Yao, Y.; Lu, F. Effect of Hericium erinaceus on bacterial diversity and volatile flavor changes of soy sauce. LWT Food Sci. Technol. 2021, 139, 110543. [Google Scholar] [CrossRef]
- Liu, J.; Chen, J.; Li, s.; Tian, w.; Wu, H.; Han, B. Comparison of volatile and non-volatile metabolites in sufu produced with bacillus licheniformis by rapid fermentation. Int. J. Food Prop. 2021, 24, 553–563. [Google Scholar] [CrossRef]
- Yang, Y.; Zou, Y.; Zeng, K.; Chen, D.; Li, Z.; Guo, H.; Huang, D.; Wang, X.; Luo, H. Effect of Bacillus subtilis fortified inoculation on the microbial communities in different niches of Daqu. J. Biosci. Bioeng. 2022, 117, 110393. [Google Scholar] [CrossRef]
- He, G.; Dong, Y.; Huang, J.; Wang, X.; Zhang, S.; Wu, C.; Jin, Y.; Zhou, R. Alteration of microbial community for improving flavor character of Daqu by inoculation with Bacillus velezensis and Bacillus subtilis. LWT 2019, 111, 1–8. [Google Scholar] [CrossRef]
- Yang, Z.; Luo, F.; Zhong, K.; Huang, C.; Yu, Z.; Peng, Z.; Wu, Y.; Bu, Q.; Gao, H. Effect of Bacillus subtilis Y61 inoculation on bacterial community and metabolic profile of sichuan paocai fermentation. LWT Food Sci. Technol. 2021, 137, 110393. [Google Scholar] [CrossRef]
- Luo, F.; Yang, Z.; Zhong, K.; Huang, C.; Yu, Z.; Peng, Z.; Wu, Y.; Bu, Q.; Gao, H. Effects of Bacillus megaterium L222 on quality and bacterial diversity of Sichuan paocai. Food Res. Int. 2021, 140, 109994. [Google Scholar] [CrossRef] [PubMed]
- Zou, Y.; Zhong, Y.; Huang, L.; Xu, W.; Wu, Y.; Gao, J.; Zhong, K.; Gao, H. Effects of brown sugar addition and fermentation time on metabolites and microbial communities of Yibin Yacai. LWT Food Sci. Technol. 2022, 165, 113720. [Google Scholar] [CrossRef]
- Yang, J.; Zuo, Y.; Ma, Y. Changes of main components and their correlation with the changes of nitrite content in Yibin sprouts during the salt-adding fermentation. Food Ferment. Ind. 2020, 46, 107–113. [Google Scholar]
- Zhang, J.; Deng, J.; Shi, J.; Changqing, Z.; Xingxiu, Z.; Peng, W.; Hongying, Z. Principal components analysis of volatile aroma components of five kinds of Yibin sprouts. Sci. Technol. Food Ind. 2014, 9, 286–293. [Google Scholar]
- Bolger, A.M.; Lohse, M.; Usadel, B. Trimmomatic: A flexible trimmer for Illumina sequence data. Bioinformatics 2014, 30, 2114–2120. [Google Scholar] [CrossRef] [PubMed]
- Caporaso, J.G.; Kuczynski, J.; Stombaugh, J.; Bittinger, K. QIIME allows analysis of high-throughput community sequencing data. Nat. Methods 2010, 7, 335–336. [Google Scholar] [CrossRef]
- Rognes, T.; Flouri, T.; Nichols, B.; Quince, C.; Mahe, F. VSEARCH: A versatile open source tool for metagenomics. PeerJ 2016, 4, e2584. [Google Scholar] [CrossRef]
- Liang, H.; He, Z.; Wang, X.; Song, G.; Huiying, C.; Xinping, L.; Chaofan, J.; Shengjie, L. Effects of salt concentration on microbial diversity and volatile compounds during suancai fermentation. Food Microbiol. 2020, 91, 103537. [Google Scholar] [CrossRef]
- Huang, Y.; Jia, X.; Yu, J.; Chen, Y.; Liu, D.; Liang, M. Effect of different lactic acid bacteria on nitrite degradation, volatile profiles, and sensory quality in Chinese traditional paocai. LWT Food Sci. Technol. 2021, 147, 111597. [Google Scholar] [CrossRef]
- Yang, X.; Hu, W.; Jiang, A.; Xiu, Z. Effect of salt concentration on quality of Chinese northeast sauerkraut fermented by Leuconostoc mesenteroides and Lactobacillus plantarum. Food Biosci. 2019, 30, 100421. [Google Scholar] [CrossRef]
- Valledor, S.J.D.; Dioso, C.M.; Bucheli JE, V.; Park, Y.J.; Suh, D.H.; Jung, E.S.; Kim, B.; Holzapfel, W.H.; Todorov, S.D. Characterization and safety evaluation of two beneficial, enterocin-producing Enterococcus faecium strains isolated from kimchi, a Korean fermented cabbage. Food Microbiol. 2022, 102, 103886. [Google Scholar] [CrossRef] [PubMed]
- Zhao, N.; Zhang, C.; Yang, Q.; Yang, B.; Lu, W.; Li, D.; Liu, X.; Tian, F.; Zhang, H.; Chen, W. Multiple roles of lactic acid bacteria microflora in the formation of marker flavour compounds in traditional Chinese paocai. RSC Adv. 2016, 6, 89671–89678. [Google Scholar] [CrossRef]
- Rao, Y.; Tao, Y.; Chen, X.; She, X.; Qian, Y.; Li, Y.; Du, Y.; Xiang, W.; Li, H.; Liu, L. The characteristics and correlation of the microbial communities and flavors in traditionally pickled radishes. LWT Food Sci. Technol. 2020, 118, 108804. [Google Scholar] [CrossRef]
- Delompre, T.; Guichard, E.; Briand, L.; Salles, C. Taste Perception of Nutrients Found in Nutritional Supplements: A Review. Nutrients 2019, 11, 2050. [Google Scholar] [CrossRef]
- Ye, Z.; Shang, Z.; Li, M.; Zhang, X.; Ren, H.; Hu, X.; Yi, J. Effect of ripening and variety on the physiochemical quality and flavor of fermented Chinese chili pepper (Paojiao). Food Chem. 2022, 368, 130797. [Google Scholar] [CrossRef]
- Zhao, Y.; Wei, W.; Tang, L.; Wang, D.; Wang, Y.; Wu, Z.; Zhang, W. Characterization of aroma and bacteria profiles of Sichuan industrial paocai by HS-SPME-GC-O-MS and 16S rRNA amplicon sequencing. Food Res. Int. 2021, 149, 110667. [Google Scholar] [CrossRef]
- Liu, X.; Qu, H.; Gou, M.; Guo, H.; Wang, L.; Yan, X. Application of Weissella cibaria X31 or Weissella confusa L2 as a starter in low nitrite dry-fermented sausages. Int. J. Food Eng. 2020, 16, 20190344. [Google Scholar] [CrossRef]
- Wu, J.; Zeng, R.; Zhang, J. Fungal Diversity of Pickled Kohlrabi during Fermentation Analyzed by High-throughput Sequencing. Food Sci. 2020, 41, 75–80. [Google Scholar]
- Przemieniecki, S.W.; Kurowski, T.P.; Damszel, M.; Krawczyk, K.; Karwowska, A. Effectiveness of the Bacillus sp SP-A9 Strain as a Biological Control Agent for Spring Wheat (Triticum aestivum L.). J. Agric. Sci. Technol. 2018, 20, 609–619. [Google Scholar]
- Kot, A.M.; Kieliszek, M.; Piwowarek, K.; Błażejak, S.; Mussagy, C.U. Sporobolomyces and Sporidiobolus—Non-conventional yeasts for use in industries. Fungal Biol. Rev. 2021, 37, 41–58. [Google Scholar] [CrossRef]
- Chreptowicz, K.; Mierzejewska, J.; Tkacova, J.; Mlynek, M.; Certik, M. Carotenoid-producing yeasts: Identification and Characteristics of Environmental Isolates with a Valuable Extracellular Enzymatic Activity. Microorganisms 2019, 7, 653. [Google Scholar] [CrossRef]
- Xu, K.; Cheng, L.; Me, Y.; Qiao, C.; Zeng, F. Changes in organic acids and effects on nitrite degradation during pickled cowpea (Vigna sinensis) fermentation. Food Ferment. Ind. 2019, 45, 60–65. [Google Scholar]
- Mele, M.A.; Kang, H.M.; Lee, Y.T.; Islam, M.Z. Grape terpenoids: Flavor importance, genetic regulation, and future potential. Crit. Rev. Food Sci. Nutr. 2021, 61, 1429–1447. [Google Scholar] [CrossRef] [PubMed]
- Chen, K.; Liu, C.; Wang, Y.; Wang, Z.; Li, F.; Ma, L.; Li, J. Predominance of indigenous non-Saccharomyces yeasts in the traditional fermentation of greengage wine and their significant contribution to the evolution of terpenes and ethyl esters. Food Res. Int. 2021, 143, 110253. [Google Scholar] [CrossRef]






| Days | pH | Total Acids (g/kg) | Reducing Sugar (g/100 g) | Nitrite (mg/kg) | Salinity (%) | |||||
|---|---|---|---|---|---|---|---|---|---|---|
| NF | BMF | NF | BMF | NF | BMF | NF | BMF | NF | BMF | |
| 0 | 5.38 | 5.38 | 1.39 ± 0.01 | 1.39 ± 0.01 | 3.39 ± 0.19 | 3.39 ± 0.19 | 18.98 ± 0.44 | 18.98 ± 0.44 | 6.25 | 6.25 |
| 10 | 4.85 | 5.12 | 3.77 ± 0.70 | 2.92 ± 0.41 | 8.64 ± 0.06 | 9.87 ± 0.37 * | 17.08 ± 1.77 | 11.41 ± 0.83 * | ND | 3.90 |
| 30 | 4.04 | 4.22 | 14.07 ± 0.27 | 9.62 ± 0.57 * | 8.82 ± 1.14 | 10.46 ± 0.25 * | 4.34 ± 0.19 | 5.15 ± 0.21 * | 3.18 | 3.52 * |
| 60 | 4.00 | 4.10 | 16.61 ± 0.05 | 13.40 ± 0.31 * | 9.40 ± 0.19 | 11.02 ± 0.12 * | 5.12 ± 0.31 | 4.83 ± 13.40 * | 2.97 | 3.08 |
| 90 | 4.02 | 4.00 | 13.81 ± 0.22 | 11.81 ± 0.11 * | 9.83 ± 0.41 | 11.31 ± 0.07 * | 5.14 ± 0.14 | 2.37 ± 0.07 * | 3.32 | 3.75 * |
Publisher’s Note: MDPI stays neutral with regard to jurisdictional claims in published maps and institutional affiliations. |
© 2022 by the authors. Licensee MDPI, Basel, Switzerland. This article is an open access article distributed under the terms and conditions of the Creative Commons Attribution (CC BY) license (https://creativecommons.org/licenses/by/4.0/).
Share and Cite
Zhong, Y.; Zou, Y.; Zheng, Z.; Chen, Q.; Xu, W.; Wu, Y.; Gao, J.; Zhong, K.; Gao, H. Impact of Inoculating with Indigenous Bacillus marcorestinctum YC-1 on Quality and Microbial Communities of Yibin Yacai (Fermented Mustard) during the Fermentation Process. Foods 2022, 11, 3593. https://doi.org/10.3390/foods11223593
Zhong Y, Zou Y, Zheng Z, Chen Q, Xu W, Wu Y, Gao J, Zhong K, Gao H. Impact of Inoculating with Indigenous Bacillus marcorestinctum YC-1 on Quality and Microbial Communities of Yibin Yacai (Fermented Mustard) during the Fermentation Process. Foods. 2022; 11(22):3593. https://doi.org/10.3390/foods11223593
Chicago/Turabian StyleZhong, Yixin, Yuke Zou, Zimeng Zheng, Qian Chen, Wei Xu, Yanping Wu, Jia Gao, Kai Zhong, and Hong Gao. 2022. "Impact of Inoculating with Indigenous Bacillus marcorestinctum YC-1 on Quality and Microbial Communities of Yibin Yacai (Fermented Mustard) during the Fermentation Process" Foods 11, no. 22: 3593. https://doi.org/10.3390/foods11223593
APA StyleZhong, Y., Zou, Y., Zheng, Z., Chen, Q., Xu, W., Wu, Y., Gao, J., Zhong, K., & Gao, H. (2022). Impact of Inoculating with Indigenous Bacillus marcorestinctum YC-1 on Quality and Microbial Communities of Yibin Yacai (Fermented Mustard) during the Fermentation Process. Foods, 11(22), 3593. https://doi.org/10.3390/foods11223593

