Dynamics of Microbial Communities, Flavor, and Physicochemical Properties during Ziziphus jujube Vinegar Fermentation: Correlation between Microorganisms and Metabolites
Abstract
1. Introduction
2. Materials and Methods
2.1. Ziziphus jujube Vinegar Fermentation and Sample Collection
2.2. DNA Extraction and PCR Amplification
2.3. High-Throughput Sequencing and Statistical Analysis of Biological Information
2.4. Physicochemical Analysis
2.5. Determination of Organic Acids (OAs) and Free Amino Acids (FAAs)
2.6. Volatile Analysis
2.7. Statistical Analysis
3. Results and Discussion
3.1. Changes in Physicochemical Properties during ZJV Fermentation
3.2. ZJV Taste Substance Analysis
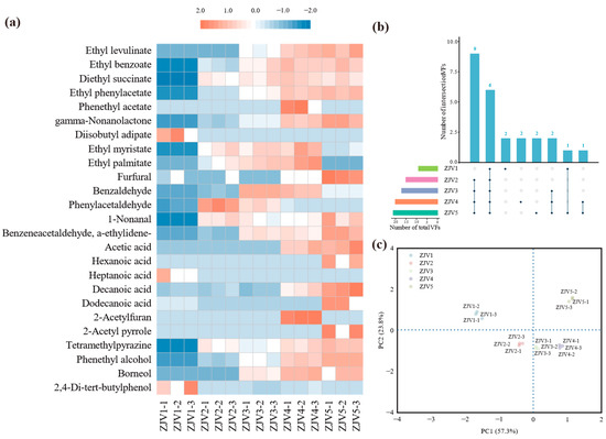
3.3. ZJV Aroma Composition Analysis
3.4. Alpha Diversity Analysis
3.5. Analysis of Microbial Composition
3.6. Correlations between Microbiota and Flavor Substances and Physicochemical Indicators during ZJV Fermentation
4. Conclusions
Supplementary Materials
Author Contributions
Funding
Data Availability Statement
Acknowledgments
Conflicts of Interest
References
- Xu, W.; Huang, Z.Y.; Zhang, X.J.; Li, Q.; Lu, Z.M.; Shi, J.S.; Xu, Z.H.; Ma, Y.H. Monitoring the microbial community during solid-state acetic acid fermentation of Zhenjiang aromatic vinegar. Food Microbiol. 2011, 28, 1175–1181. [Google Scholar] [CrossRef] [PubMed]
- Johnston, C.S.; Quagliano, S.; White, S. Vinegar ingestion at mealtime reduced fasting blood glucose concentrations in healthy adults at risk for type 2 diabetes. J. Funct. Foods 2013, 5, 2007–2011. [Google Scholar] [CrossRef]
- Jasbi, P.; Baker, O.; Shi, X.J.; Gonzalez, L.A.; Wang, S.; Anderson, S.; Xi, B.W.; Gu, H.W.; Johnston, C.S. Daily red wine vinegar ingestion for eight weeks improves glucose homeostasis and affects the metabolome but does not reduce adiposity in adults. Food Funct. 2019, 10, 7343–7355. [Google Scholar] [CrossRef] [PubMed]
- Liang, J.; Xie, J.; Hou, L.; Zhao, M.; Zhao, J.; Cheng, J.; Wang, S.; Sun, B.G. Aroma constituents in Shanxi aged vinegar before and after aging. J. Agric. Food Chem. 2016, 64, 7597–7605. [Google Scholar] [CrossRef]
- Suzuki, E.; Otake, S.; Hamadate, N.; Hasumi, K. Kurozu melanoidin, a novel oligoglucan-melanoidin complex from Japanese black vinegar, suppresses adipogenesis in vitro. J. Funct. Foods 2020, 72, 104046. [Google Scholar] [CrossRef]
- Yue, Y.; Wu, S.C.; Zhang, H.F.; Zhang, X.Y.; Niu, Y.H.; Cao, X.Q.; Huang, F.W.; Ding, H. Characterization and hepatoprotective effect of polysaccharides from Ziziphus jujuba Mill. var. spinosa (Bunge) Hu ex H. F. Chou sarcocarp. Food Chem. Toxicol. 2014, 74, 76–84. [Google Scholar] [CrossRef] [PubMed]
- Aafi, E.; Reza, M.; Mirabzadeh, M. Jujube (Ziziphus jujuba Mill. (Rhamnaceae)): A review on its pharmacological properties and phytochemistry. Tradit. Med. Res. 2022, 7, 38. [Google Scholar] [CrossRef]
- Lu, Y.; Bao, T.; Mo, J.L.; Ni, J.D.; Chen, W. Research advances in bioactive components and health benefits of jujube (Ziziphus jujuba Mill.) fruit. J. Zhejiang Univ. Sci. B 2021, 22, 431–449. [Google Scholar] [CrossRef]
- Zhang, X.; Wang, P.; Xu, D.D.; Wang, W.P.; Zhao, Y. Aroma patterns of Beijing rice vinegar and their potential biomarker for traditional Chinese cereal vinegars. Food Res. Int. 2019, 119, 398–410. [Google Scholar] [CrossRef]
- Gao, L.; Wu, X.D.; Zhu, C.L.; Jin, Z.Y.; Wang, W.; Xia, X.L. Metabolic engineering to improve the biomanufacturing efficiency of acetic acid bacteria: Advances and prospects. Crit. Rev. Biotechnol. 2020, 40, 522–538. [Google Scholar] [CrossRef]
- Nie, Z.; Zheng, Y.; Xie, S.; Zhang, X.; Song, J.; Xia, M.; Wang, M. Unraveling the correlation between microbiota succession and metabolite changes in traditional Shanxi aged vinegar. Sci. Rep. 2017, 7, 9240. [Google Scholar] [CrossRef] [PubMed]
- Ai, M.; Qiu, X.; Huang, J.; Wu, C.D.; Jin, Y.; Zhou, R.Q. Characterizing the microbial diversity and major metabolites of Sichuan bran vinegar augmented by Monascus purpureus. Int. J. Food Microbiol. 2019, 292, 83–90. [Google Scholar] [CrossRef] [PubMed]
- Miller, G.L. Use of Dinitrosalicylic Acid Reagent for Determination of Reducing Sugar. Anal. Biochem. 1959, 31, 426–428. [Google Scholar] [CrossRef]
- Wu, J.J.; Ma, Y.K.; Zhang, F.F.; Chen, F.S. Biodiversity of yeasts, lactic acid bacteria and acetic acid bacteria in the fermentation of "Shanxi aged vinegar", a traditional Chinese vinegar. Food Microbiol. 2012, 30, 289–297. [Google Scholar] [CrossRef] [PubMed]
- Wang, Z.B.; Li, T.T.; Liu, F.Y.; Zhang, C.S.; Ma, H.L.; Wang, L.; Zhao, S. Effects of ultrasonic treatment on the maturation of Zhenjiang vinegar. Ultrason. Sonochem. 2017, 39, 272–280. [Google Scholar] [CrossRef]
- Shahzad, R.; Khan, A.L.; Waqas, M.; Ullah, I.; Bilal, S.; Kim, Y.H.; Asaf, S.; Kang, S.M.; Lee, I.J. Metabolic and proteomic alteration in phytohormone-producing endophytic Bacillus amyloliquefaciens RWL-1 during methanol utilization. Metabolomics 2019, 15, 16. [Google Scholar] [CrossRef]
- Jiang, L.; Su, W.; Mu, Y.C.; Mu, Y. Major metabolites and microbial community of fermented black glutinous rice wine with different starters. Front. Microbiol. 2020, 11, 593. [Google Scholar] [CrossRef]
- Sun, H.Y.; Zhao, P.J.; Ge, X.Y.; Xia, Y.J.; Hao, Z.K.; Liu, J.W.; Peng, M. Recent advances in microbial raw starch degrading enzymes. Appl. Biochem. Biotechnol. 2010, 160, 988–1003. [Google Scholar] [CrossRef]
- Jin, Z.; Cai, G.l.; Wu, C.; Hu, Z.M.; Xu, X.B.; Xie, G.F.; Wu, D.H.; Lu, J. Profiling the key metabolites produced during the modern brewing process of Chinese rice wine. Food Res. Int. 2021, 139, 109955. [Google Scholar] [CrossRef]
- Fuke, S.; Konosu, S. Taste-active components in some foods: A review of Japanese research. Physiol. Behav. 1991, 49, 863–868. [Google Scholar] [CrossRef]
- Kandylis, P.; Bekatorou, A.; Dimitrellou, D.; Plioni, I.; Giannopoulou, K. Health promoting properties of cereal vinegars. Foods 2021, 10, 344. [Google Scholar] [CrossRef] [PubMed]
- Wu, Y.F.; Xia, M.L.; Zhao, N.; Tu, L.N.; Xue, D.N.; Zhang, X.L.; Zhao, C.M.; Cheng, Y.; Zheng, Y.; Wang, M. Metabolic profile of main organic acids and its regulatory mechanism in solid-state fermentation of Chinese cereal vinegar. Food Res. Int. 2021, 145, 110400. [Google Scholar] [CrossRef] [PubMed]
- Kong, Y.; Zhang, L.L.; Sun, Y.; Zhang, Y.Y.; Sun, B.G.; Chen, H.T. Determination of the free amino acid, organic acid, and nucleotide in commercial vinegars. J. Food Sci. 2017, 82, 1116–1123. [Google Scholar] [CrossRef]
- Zheng, Y.; Zhao, C.; Li, X.; Xia, M.; Wang, X.; Zhang, Q.; Yan, Y.; Lang, F.; Song, J.; Wang, M. Kinetics of predominant microorganisms in the multi-microorganism solid-state fermentation of cereal vinegar. LWT Food Sci.Technol. 2022, 159, 113209. [Google Scholar] [CrossRef]
- Qian, X.J.; Yan, W.; Zhang, W.M.; Dong, W.L.; Ma, J.F.; Ochsenreither, K.; Jiang, M.; Xin, F.X. Current status and perspectives of 2-phenylethanol production through biological processes. Crit. Rev. Biotechnol. 2019, 39, 235–248. [Google Scholar] [CrossRef]
- Zhao, Y.J.; Wei, W.L.; Tang, L.; Wang, D.D.; Wang, Y.; Wu, Z.Y.; Zhang, W.X. Characterization of aroma and bacteria profiles of Sichuan industrial paocai by HS-SPME-GC-O-MS and 16S rRNA amplicon sequencing. Food Res. Int. 2021, 149, 110667. [Google Scholar] [CrossRef]
- Lin, J.G.; Wang, Q.Q.; Zhou, S.M.; Xu, S.Y.; Yao, K.W. Tetramethylpyrazine: A review on its mechanisms and functions. Biomed. Pharmacother. 2022, 150, 113005. [Google Scholar] [CrossRef]
- Gao, Y.; Jo, Y.; Chung, N.; Gu, S.Y.; Jeong, Y.J.; Kwon, J.H. Physicochemical qualities and flavor patterns of traditional Chinese vinegars manufactured by different fermentation methods and aging periods. Prev. Nutr. Food Sci. 2017, 22, 30–36. [Google Scholar] [CrossRef]
- Huang, T.; Lu, Z.M.; Peng, M.Y.; Liu, Z.F.; Chai, L.J.; Zhang, X.J.; Shi, J.S.; Li, Q.; Xu, Z.H. Combined effects of fermentation starters and environmental factors on the microbial community assembly and flavor formation of Zhenjiang aromatic vinegar. Food Res. Int. 2022, 152, 110900. [Google Scholar] [CrossRef]
- Trček, J.; Mira, N.P.; Jarboe, L.R. Adaptation and tolerance of bacteria against acetic acid. Appl. Microbiol. Biot. 2015, 99, 6215–6229. [Google Scholar] [CrossRef]
- Zhao, C.J.; Schieber, A.; Ganzle, M.G. Formation of taste-active amino acids, amino acid derivatives and peptides in food fermentations—A review. Food Res. Int. 2016, 89, 39–47. [Google Scholar] [CrossRef] [PubMed]
- Udomsil, N.; Chen, S.; Rodtong, S.; Yongsawatdigul, J. Improvement of fish sauce quality by combined inoculation of Tetragenococcus halophilus MS33 and Virgibacillus sp. SK37. Food Control 2017, 73, 930–938. [Google Scholar] [CrossRef]
- Li, P.; Lin, W.; Liu, X.; Wang, X.; Gan, X.; Luo, L.; Lin, W.T. Effect of bioaugmented inoculation on microbiota dynamics during solid-state fermentation of Daqu starter using autochthonous of Bacillus, Pediococcus, Wickerhamomyces and Saccharomycopsis. Food Microbiol. 2017, 61, 83–92. [Google Scholar] [CrossRef] [PubMed]
- Lu, Z.; Wang, S.; Wang, J.; Xu, Z.; Shen, C.; Zhang, X.; Chai, L.; Shi, J. New Cladosporium Species 2 Strain, Useful for e.g. Degrading Acetaldehyde, 1-Valeraldehyde, Furfural or 2-Methylpropionaldehyde in New Wine, and Accelerating Aging of New Wine. Chinese Patent CN 111,269,842, 3 August 2020. [Google Scholar]
- Wang, H.Y.; Su, W.; Mu, Y.C.; Zhao, C. Correlation between microbial diversity and volatile flavor compounds of Suan zuo rou, a fermented meat product from Guizhou, China. Front. Microbiol. 2021, 12, 736525. [Google Scholar] [CrossRef]
- Liu, A.Q.; Yang, X.; Guo, Q.Y.; Li, B.G.; Zheng, Y.; Shi, Y.Z.; Zhu, L. Microbial communities and flavor compounds during the fermentation of traditional Hong Qu glutinous rice wine. Foods 2022, 11, 1097. [Google Scholar] [CrossRef]
- Karaffa, L.; Kubicek, C.P. Aspergillus niger citric acid accumulation: Do we understand this well working black box? Appl. Microbiol. Biot. 2003, 61, 189–196. [Google Scholar] [CrossRef]
- Li, Z.; Bai, T.; Dai, L.; Wang, F.; Tao, J.; Meng, S.; Hu, Y.; Wang, S.; Hu, S. A study of organic acid production in contrasts between two phosphate solubilizing fungi: Penicillium oxalicum and Aspergillus niger. Sci. Rep. 2016, 6, 25313. [Google Scholar] [CrossRef]
- Liu, S.Q.; Holland, R.; Crow, V. The potential of dairy lactic acid bacteria to metabolise amino acids via non-transaminating reactions and endogenous transamination. Int. J. Food Microbiol. 2003, 86, 257–269. [Google Scholar] [CrossRef]
- Christensen, J.E.; Dudley, E.G.; Pederson, J.A.; Steele, J.L. Peptidases and amino acid catabolism in lactic acid bacteria. Antonie van Leeuwenhoek 1999, 76, 217–246. [Google Scholar] [CrossRef]
- Xia, T.; Zhang, B.; Duan, W.H.; Zhang, J.; Wang, M. Nutrients and bioactive components from vinegar: A fermented and functional food. J. Funct. Foods 2020, 64, 103681. [Google Scholar] [CrossRef]
- Wang, D.; Wang, M.; Cao, L.; Wang, X.; Sun, J.; Yuan, J.; Gu, S. Changes and correlation of microorganism and flavor substances during persimmon vinegar fermentation. Food Biosci. 2022, 46, 101565. [Google Scholar] [CrossRef]
- Engels, W.J.M.; Visser, S. Isolation and comparative characterization of components that contribute to the flavour of different types of cheese. Neth. Milk Dairy J. 1994, 48, 127–140. [Google Scholar]
- Hemme, D.; Bouillane, C.; Métro, F.; Desmazeaud, M.J. Microbial catabolism of amino acids during cheese ripening. Sci. Aliment. 1982, 2, 113–123. [Google Scholar]
- Chai, W.M.; Liu, X.; Hu, Y.H.; Feng, H.L.; Jia, Y.L.; Guo, Y.J.; Zhou, H.T.; Chen, Q.X. Antityrosinase and antimicrobial activities of furfuryl alcohol, furfural and furoic acid. Int. J. Biol. Macromol. 2013, 57, 151–155. [Google Scholar] [CrossRef] [PubMed]
- Danon, B.; Marcotullio, G.; De Jong, W. Mechanistic and kinetic aspects of pentose dehydration towards furfural in aqueous media employing homogeneous catalysis. Green Chem. 2014, 16, 39–54. [Google Scholar] [CrossRef]
- Chen, J.C.; Tian, J.J.; Ge, H.F.; Liu, R.H.; Xiao, J.B. Effects of tetramethylpyrazine from Chinese black vinegar on antioxidant and hypolipidemia activities in HepG2 cells. Food Chem. Toxicol. 2017, 109, 930–940. [Google Scholar] [CrossRef]





| Sample | ZJV1 | ZJV2 | ZJV3 | ZJV4 | ZJV5 | ZJV |
|---|---|---|---|---|---|---|
| Acetic acid | - | 36.70 ± 1.84 | 136.69 ± 19.83 | 813.02 ± 16.59 | 1268.86 ± 24.57 | 2081.27 ± 24.65 |
| Lactic acid | 202.41 ± 7.84 | 631.55 ± 4.56 | 657.12 ± 16.74 | 861.19 ± 5.90 | 82.51 ± 5.11 | 149.25 ± 15.24 |
| Oxalic acid | 30.7 ± 0.32 | 26.69 ± 2.60 | 38.27 ± 1.80 | 35.34 ± 2.89 | 33.48 ± 0.32 | 34.70 ± 1.35 |
| Malic acid | 33.68 ± 1.34 | 30.84 ± 6.37 | 28.00 ± 3.21 | 115.65 ± 14.65 | 157.68 ± 7.76 | 265.00 ± 10.15 |
| Tartaric acid | 12.90 ± 0.53 | 31.85 ± 1.38 | 36.19 ± 1.92 | 37.68 ± 0.77 | 38.87 ± 1.74 | 56.74 ± 4.72 |
| Citric acid | - | - | - | 187.53 ± 34.46 | 179.89 ± 8.61 | 320.34 ± 18.66 |
| α-ketoglutaric acid | - | 2.59 ± 0.09 | 4.09 ± 0.63 | 3.39 ± 0.19 | 2.93 ± 0.04 | 5.58 ± 0.52 |
| Sample ID | Bacteria | Fungi | ||||||||
|---|---|---|---|---|---|---|---|---|---|---|
| Number of OTUs | Shannon | Simpson | Ace | Coverage (%) | Number of OTUs | Shannon | Simpson | Ace | Coverage (%) | |
| ZJV1_1 | 81 | 1.60 | 0.32 | 101.95 | 99.94 | 62 | 1.70 | 0.26 | 73.92 | 99.98 |
| ZJV1_2 | 147 | 2.40 | 0.17 | 232.46 | 99.87 | 74 | 2.04 | 0.17 | 83.18 | 99.98 |
| ZJV1_3 | 122 | 2.42 | 0.14 | 204.75 | 99.89 | 82 | 2.09 | 0.16 | 104.92 | 99.96 |
| ZJV2_1 | 294 | 2.96 | 0.11 | 363.25 | 99.78 | 281 | 2.72 | 0.13 | 353.73 | 99.86 |
| ZJV2_2 | 252 | 3.21 | 0.09 | 282.91 | 99.87 | 272 | 2.73 | 0.13 | 333.56 | 99.88 |
| ZJV2_3 | 241 | 2.93 | 0.12 | 278.28 | 99.86 | 272 | 2.93 | 0.10 | 320.97 | 99.89 |
| ZJV3_1 | 143 | 0.67 | 0.77 | 199.03 | 99.85 | 305 | 2.75 | 0.18 | 347.21 | 99.90 |
| ZJV3_2 | 123 | 1.45 | 0.35 | 222.04 | 99.87 | 316 | 2.97 | 0.11 | 369.81 | 99.87 |
| ZJV3_3 | 122 | 1.71 | 0.29 | 260.02 | 99.86 | 297 | 2.91 | 0.12 | 331.15 | 99.91 |
| ZJV4_1 | 57 | 0.94 | 0.58 | 115.86 | 99.93 | 137 | 2.39 | 0.24 | 140.73 | 99.99 |
| ZJV4_2 | 67 | 1.18 | 0.46 | 144.22 | 99.92 | 163 | 2.66 | 0.18 | 163.70 | 100.00 |
| ZJV4_3 | 66 | 1.28 | 0.41 | 139.25 | 99.93 | 165 | 2.55 | 0.23 | 165.87 | 99.99 |
| ZJV5_1 | 110 | 1.23 | 0.40 | 137.49 | 99.91 | 67 | 0.89 | 0.72 | 67.82 | 100.00 |
| ZJV5_2 | 307 | 1.68 | 0.29 | 324.33 | 99.87 | 88 | 1.47 | 0.54 | 89.53 | 99.99 |
| ZJV5_3 | 149 | 1.40 | 0.38 | 166.77 | 99.91 | 49 | 0.80 | 0.73 | 51.66 | 99.99 |
| Band | OTU ID | Closest Relative Species a | Similarity Rate (%) b | GenBank Accession Number |
|---|---|---|---|---|
| 1 | OTU5 | Saccharopolyspora rectivirgula | 100.00 | JN010261.1 |
| 2 | OTU31 | Virgibacillus necropolis | 100.00 | MT397009.1 |
| 3 | OTU227 | s__unclassified_g__norank_f__norank_o__Chloroplast | - | - |
| 4 | OTU314 | Acetobacter pasteurianus subsp. pasteurianus | 100.00 | MT613452.1 |
| 5 | OTU325 | Lactobacillus spicheri | 100.00 | LC480813.1 |
| 6 | OTU335 | Lactobacillus acetotolerans | 100.00 | CP051649.1 |
| 7 | OTU336 | uncultured Lactobacillus sp. | 100.00 | MN664829.1 |
| 8 | ZOTU12 | Thermomyces lanuginosus | 100.00 | MT316378.1 |
| 9 | ZOTU21 | Xeromyces bisporus | 100.00 | NR_154540.1 |
| 10 | ZOTU167 | Xeromyces bisporus | 99.60 | NR_154540.1 |
| 11 | ZOTU276 | Alternaria alstroemeriae | 100.00 | MT573466.1 |
| 12 | ZOTU333 | Cladosporium chasmanthicola | 100.00 | NR_152307.1 |
| 13 | ZOTU530 | Aspergillus heterocaryoticus | 100.00 | NR_163674.1 |
Publisher’s Note: MDPI stays neutral with regard to jurisdictional claims in published maps and institutional affiliations. |
© 2022 by the authors. Licensee MDPI, Basel, Switzerland. This article is an open access article distributed under the terms and conditions of the Creative Commons Attribution (CC BY) license (https://creativecommons.org/licenses/by/4.0/).
Share and Cite
Ruan, W.; Liu, J.; Li, P.; Zhao, W.; Zhang, A.; Liu, S.; Wang, Z.; Liu, J. Dynamics of Microbial Communities, Flavor, and Physicochemical Properties during Ziziphus jujube Vinegar Fermentation: Correlation between Microorganisms and Metabolites. Foods 2022, 11, 3334. https://doi.org/10.3390/foods11213334
Ruan W, Liu J, Li P, Zhao W, Zhang A, Liu S, Wang Z, Liu J. Dynamics of Microbial Communities, Flavor, and Physicochemical Properties during Ziziphus jujube Vinegar Fermentation: Correlation between Microorganisms and Metabolites. Foods. 2022; 11(21):3334. https://doi.org/10.3390/foods11213334
Chicago/Turabian StyleRuan, Wei, Junli Liu, Pengliang Li, Wei Zhao, Aixia Zhang, Songyan Liu, Zhixin Wang, and Jingke Liu. 2022. "Dynamics of Microbial Communities, Flavor, and Physicochemical Properties during Ziziphus jujube Vinegar Fermentation: Correlation between Microorganisms and Metabolites" Foods 11, no. 21: 3334. https://doi.org/10.3390/foods11213334
APA StyleRuan, W., Liu, J., Li, P., Zhao, W., Zhang, A., Liu, S., Wang, Z., & Liu, J. (2022). Dynamics of Microbial Communities, Flavor, and Physicochemical Properties during Ziziphus jujube Vinegar Fermentation: Correlation between Microorganisms and Metabolites. Foods, 11(21), 3334. https://doi.org/10.3390/foods11213334
