Comparative Studies on the Physicochemical and Volatile Flavour Properties of Traditional Deep Fried and Circulating-Air Fried Hairtail (Trichiurus lepturus)
Abstract
:1. Introduction
2. Materials and Methods
2.1. Materials
2.2. Hairtail Processing and Treatments
2.3. Moisture Content, Oil Content, and Colour Determination
2.4. Peroxide Values (POV) and Thiobarbituric Acid Reactive Substance (TBARS) Determination
2.5. Sensory Evaluation
2.6. Free Fatty Acids Determination
2.7. Headspace Gas Chromatography-Ion Mobility Spectrometer (HS-GC-IMS) Analysis
2.8. Data Analysis
3. Results and Discussion
3.1. Physicochemical Property Analysis
3.2. POV and TBARS Analysis
3.3. Sensory Evaluation
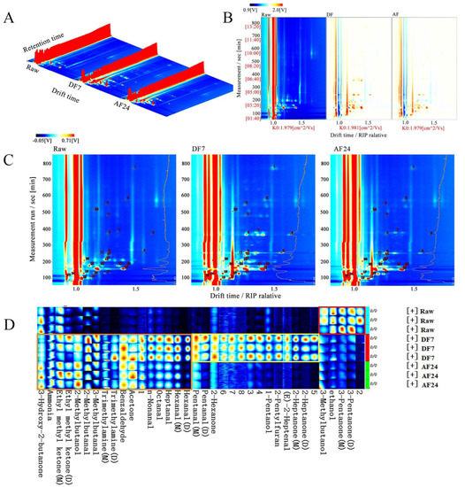
3.4. Headspace Gas Chromatography-Ion Mobility Spectrometer (HS-GC-IMS)
3.5. Similarity Analysis of Fingerprint-Based on PCA
3.6. Correlation of Characteristic Volatile Flavour Compounds with FFA in Fried Hairtail Fillets
4. Conclusions
Supplementary Materials
Author Contributions
Funding
Data Availability Statement
Conflicts of Interest
References
- Luan, L.L.; Sun, Y.S.; Chen, S.G.; Wu, C.H.; Hu, Y.Q. A study of fractal dimension as a quality indicator of hairtail (Trichiurus haumela) samples during frozen storage. Sci. Rep. 2018, 8, 16468. [Google Scholar] [CrossRef]
- Holdsworth, S.D. Thermal Processing of Packaged Foods; Chapman & Hall: London, UK, 1997. [Google Scholar]
- Chumngoen, W.; Chen, C.F.; Tan, F.J. Effects of moist-and dry-heat cooking on the meat quality, microstructure and sensory characteristics of native chicken meat. Anim. Sci. J. 2018, 89, 193–201. [Google Scholar] [CrossRef] [PubMed]
- Wang, S.Q.; Chen, H.T.; Sun, B.G. Recent progress in food flavor analysis using gas chromatography-ion mobility spectrometry (GC-IMS). Food Chem. 2020, 315, 126158. [Google Scholar] [CrossRef] [PubMed]
- Kumar, V.; Sharma, H.K.; Singh, K.; Kaushal, P.; Singh, R.P. Effect of pre-frying drying on mass transfer kinetics of taro slices during deep fat frying. Int. Food Res. J. 2017, 24, 1110–1116. [Google Scholar]
- Zaghi, A.N.; Barbalho, S.M.; Guiguer, E.L.; Otoboni, A.M. Frying Process: From Conventional to Air Frying Technology. Food Rev. Int. 2019, 35, 763–777. [Google Scholar] [CrossRef]
- Larsen, D.; Quek, S.Y.; Eyres, L. Effect of cooking method on the fatty acid profile of New Zealand King Salmon (Oncorhynchus tshawytscha). Food Chem. 2010, 119, 785–790. [Google Scholar] [CrossRef]
- Shan, J.H.; Chen, J.W.; Xie, D.; Xia, W.S.; Xu, W.; Xiong, Y.L.L. Effect of Xanthan Gum/Soybean Fiber Ratio in the Batter on Oil Absorption and Quality Attributes of Fried Breaded Fish Nuggets. J. Food Sci. 2018, 83, 1832–1838. [Google Scholar] [CrossRef] [PubMed]
- Zhang, W.; Chen, J.W.; Yue, Y.; Zhu, Z.Z.; Liao, E.; Xia, W.S. Modelling the Mass Transfer Kinetics of Battered and Breaded Fish Nuggets during Deep-Fat Frying at Different Frying Temperatures. J. Food Qual. 2020, 2020, 8874163. [Google Scholar] [CrossRef]
- Li, X.R.; Dong, Y.F.; Jiang, P.F.; Qi, L.B.; Lin, S.Y. Identification of changes in volatile compounds in sea cucumber Apostichopus japonicus during seasonings soaking using HS-GC-IMS. LWT—Food Sci. Technol. 2022, 154, 112695. [Google Scholar] [CrossRef]
- Yao, W.S.; Cai, Y.X.; Liu, D.Y.; Chen, Y.; Li, J.R.; Zhang, M.C.; Chen, N.; Zhang, H. Analysis of flavor formation during production of Dezhou braised chicken using headspace-gas chromatography-ion mobility spec-trometry (HS-GC-IMS). Food Chem. 2022, 370, 130989. [Google Scholar] [CrossRef]
- Song, J.X.; Shao, Y.; Yan, Y.M.; Li, X.H.; Peng, J.; Guo, L. Characterization of volatile profiles of three colored quinoas based on GC-IMS and PCA. LWT—Food Sci. Technol. 2021, 146, 111292. [Google Scholar] [CrossRef]
- Wang, D.; Zhang, J.; Zhu, Z.S.; Lei, Y.; Huang, S.H.; Huang, M. Effect of ageing time on the flavour compounds in Nanjing water-boiled salted duck detected by HS-GC-IMS. LWT—Food Sci. Technol. 2022, 155, 112870. [Google Scholar] [CrossRef]
- AOAC International. Official Methods of Analysis, 15th ed.; AOAC International: Arlington, VA, USA, 2004. [Google Scholar]
- Wang, Y.; Jiang, Y.T.; Cao, J.X.; Chen, Y.J.; Sun, Y.Y.; Zeng, X.Q.; Pan, D.D.; Ou, C.R.; Gan, N. Study on lipolysis-oxidation and volatile flavour compounds of dry-cured goose with different curing salt content during production. Food Chem. 2016, 190, 33–40. [Google Scholar]
- Hu, X.F.; Li, J.L.; Zhang, L.; Wang, H.; Peng, B.; Hu, Y.M.; Liang, Q.X.; Tu, Z.C. Effect of frying on the lipid oxidation and volatile substances in grass carp (Ctenopharyngodon idellus) fillet. J. Food Process. Preserv. 2021, 46, e16342. [Google Scholar] [CrossRef]
- Isik, B.; Sahin, S.; Sumnu, G. Pore Development, Oil and Moisture Distribution in Crust and Core Regions of Potatoes during Frying. Food Bioprocess. Technol. 2016, 9, 1653–1660. [Google Scholar] [CrossRef]
- Yu, X.N.; Li, L.Q.; Xue, J.; Wang, J.; Song, G.S.; Zhang, Y.Q.; Shen, Q. Effect of air-frying conditions on the quality attributes and lipidomic characteristics of surimi during processing. Innov. Food Sci. Emerg. 2020, 60, 102305. [Google Scholar] [CrossRef]
- Fang, M.C.; Huang, G.J.; Sung, W.C. Mass transfer and texture characteristics of fish skin during deep-fat frying, electrostatic frying, air frying and vacuum frying. LWT—Food Sci. Technol. 2021, 137, 110494. [Google Scholar] [CrossRef]
- Li, Y.Q.; Li, C.B.; Zhao, F.; Lin, X.S.; Bai, Y.; Zhou, G.H. The Effects of Long-Duration Stewing Combined with Different Cooking and Heating Methods on the Quality of Pork Belly. J. Food Process. Preserv. 2016, 40, 94–102. [Google Scholar] [CrossRef]
- Cao, Y.; Wu, G.C.; Zhang, F.; Xu, L.R.; Jin, Q.Z.; Huang, J.H.; Wang, X.G. A Comparative Study of Physicochemical and Flavor Characteristics of Chicken Nuggets during Air Frying and Deep Frying. J. Am. Oil Chem. Soc. 2020, 97, 901–913. [Google Scholar] [CrossRef]
- Zeng, H.; Chen, J.W.; Zhai, J.L.; Wang, H.B.; Xia, W.S.; Xiong, Y.L.L. Reduction of the fat content of battered and breaded fish balls during deep-fat frying using fermented bamboo shoot dietary fiber. LWT—Food Sci. Technol. 2016, 73, 425–431. [Google Scholar] [CrossRef]
- Yu, M.; He, S.D.; Tang, M.M.; Zhang, Z.Y.; Zhu, Y.S.; Sun, H.J. Antioxidant activity and sensory characteristics of Maillard reaction products derived from different peptide fractions of soybean meal hydrolysate. Food Chem. 2018, 243, 249–257. [Google Scholar] [CrossRef]
- Vieira, E.C.S.; Marsico, E.T.; Conte, C.A.; Damiani, C.; Canto, A.; Monteiro, M.L.G.; da Silva, F.A. Effects of different frying techniques on the color, fatty acid profile, and lipid oxidation of Arapaima gigas. J. Food Process. Preserv. 2018, 42, 13820. [Google Scholar] [CrossRef]
- Pedreschi, F.; Moyano, P.; Kaack, K.; Granby, K. Color changes and acrylamide formation in fried potato slices. Food Res. Int. 2005, 38, 1–9. [Google Scholar] [CrossRef]
- Jiang, S.; Xue, D.J.; Zhang, Z.; Shan, K.; Ke, W.X.; Zhang, M.; Zhao, D.; Nian, Y.Q.; Xu, X.L.; Zhou, G.H.; et al. Effect of Sous-vide cooking on the quality and digestion characteristics of braised pork. Food Chem. 2022, 375, 131683. [Google Scholar] [CrossRef] [PubMed]
- Wu, R.L.; Jiang, Y.; Qin, R.K.; Shi, H.N.; Jia, C.H.; Rong, J.H.; Liu, R. Study of the formation of food hazard factors in fried fish nuggets. Food Chem. 2022, 373, 131562. [Google Scholar] [CrossRef]
- Roldan, M.; Antequera, T.; Armenteros, M.; Ruiz, J. Effect of different temperature-time combinations on lipid and protein oxidation of sous-vide cooked lamb loins. Food Chem. 2014, 149, 129–136. [Google Scholar] [CrossRef]
- Luo, X.Y.; Xiao, S.T.; Ruan, Q.F.; Gao, Q.; An, Y.Q.; Hu, Y.; Xiong, S.B. Differences in flavor characteristics of frozen surimi products reheated by microwave, water boiling, steaming, and frying. Food Chem. 2022, 372, 131260. [Google Scholar] [CrossRef]
- Pimentel, T.C.; Madrona, G.S.; Prudencio, S.H. Probiotic clarified apple juice with oligofructose or sucralose as sugar substitutes: Sensory profile and acceptability. LWT—Food Sci. Technol. 2015, 62, 838–846. [Google Scholar] [CrossRef]
- Giri, A.; Osako, K.; Ohshima, T. Identification and characterisation of headspace volatiles of fish miso, a Japanese fish meat based fermented paste, with special emphasis on effect of fish species and meat washing. Food Chem. 2010, 120, 621–631. [Google Scholar] [CrossRef]
- Ding, A.Z.; Zhu, M.; Qian, X.Q.; Shi, L.; Huang, H.; Xiong, G.Q.; Wang, J.; Wang, L. Effect of fatty acids on the flavor formation of fish sauce. LWT—Food Sci. Technol. 2020, 134, 110259. [Google Scholar] [CrossRef]
- Nayak, P.K.; Dash, U.; Rayaguru, K.; Krishnan, K.R. Physio-Chemical Changes During Repeated Frying of Cooked Oil: A Review. J. Food Biochem. 2016, 40, 371–390. [Google Scholar] [CrossRef]
- Na, W.; Xi, C. Identification of important odorants derived from phosphatidylethanolamine species in steamed male Eriocheir sinensis hepatopancreas in model systems. Food Chem. 2019, 286, 491–499. [Google Scholar]
- Zhou, Y.; Wu, S.; Peng, Y.; Jin, Y.; Xu, X. Effect of Lactic Acid Bacteria on Mackerel (Pneumatophorus japonicus) Seasoning Quality and Flavor during Fermentation. Food Biosci. 2021, 41, 100971. [Google Scholar] [CrossRef]
- Tanimoto, S.; Kitabayashi, K.; Fukusima, C.; Sugiyama, S.; Hashimoto, T. Effect of storage period before reheating on the volatile compound composition and lipid oxidation of steamed meat of yellowtail Seriola quinqueradiata. Fish. Sci. 2015, 81, 1145–1155. [Google Scholar] [CrossRef]
- Watanabe, A.; Kamada, G.; Imanari, M.; Shiba, N.; Yonai, M.; Muramoto, T. Effect of aging on volatile compounds in cooked beef. Meat Sci. 2015, 107, 12–19. [Google Scholar] [CrossRef] [PubMed]
- An, Y.; Qian, Y.L.; Alcazar Magana, A.; Xiong, S.; Qian, M.C. Comparative Characterization of Aroma Compounds in Silver Carp (Hypophthalmichthys molitrix), Pacific Whiting (Merluccius productus), and Alaska Pollock (Theragra chalcogramma) Surimi by Aroma Extract Dilution Analysis, Odor Activity Value, and Aroma Recombination Studies. J. Agric. Food Chem. 2020, 68, 10403–10413. [Google Scholar]
- Yi, C.; Pla, B.; Lla, B.; Yq, C.; Lja, B.; Yang, L.A. Characteristic fingerprints and volatile flavor compound variations in Liuyang Douchi during fermentation via HS-GC-IMS and HS-SPME-GC-MS. Food Chem. 2021, 361, 130055. [Google Scholar]
- Jeleń, H.; Gracka, A. Characterization of aroma compounds: Structure, physicohemical and sensory properties. In Flavour: From Food to Perception; Wiley: Hoboken, NJ, USA, 2016. [Google Scholar]
- Fernández de Palencia, P.; de la Plaza, M.; Mohedano, M.L.; Martínez-Cuesta, M.C.; Requena, T.; López, P.; Peláez, C. Enhancement of 2-methylbutanal formation in cheese by using a fluorescently tagged Lacticin 3147 producing Lactococcus lactis strain. Int. J. Food Microbiol. 2004, 93, 335–347. [Google Scholar] [CrossRef]
- Yu, H.Y.; Xie, T.; Xie, J.R.; Chen, C.; Ai, L.Z.; Tian, H.X. Aroma perceptual interactions of benzaldehyde, furfural, and vanillin and their effects on the descriptor intensities of Huangjiu. Food Res. Int. 2020, 129, 108808. [Google Scholar] [CrossRef]
- Salum, P.; Guclu, G.; Selli, S. Comparative Evaluation of Key Aroma-Active Compounds in Raw and Cooked Red Mullet (Mullus barbatus) by Aroma Extract Dilution Analysis. J. Agric. Food Chem. 2017, 65, 8402–8408. [Google Scholar] [CrossRef]
- Duan, Z.L.; Dong, S.L.; Sun, Y.X.; Dong, Y.W.; Gao, Q.F. Response of Atlantic salmon (Salmo salar) flavor to environmental salinity while culturing between freshwater and seawater. Aquaculture 2021, 530, 735953. [Google Scholar] [CrossRef]
- Zhang, L.; Hu, Y.Y.; Wang, Y.; Kong, B.H.; Chen, Q. Evaluation of the flavour properties of cooked chicken drumsticks as affected by sugar smoking times using an electronic nose, electronic tongue, and HS-SPME/GC-MS. LWT—Food Sci. Technol. 2021, 140, 110764. [Google Scholar] [CrossRef]
- Madruga, M.S.; Elmore, J.S.; Oruna-Concha, M.J.; Balagiannis, D.; Mottram, D.S. Determination of some water-soluble aroma precursors in goat meat and their enrolment on flavour profile of goat meat. Food Chem. 2010, 123, 513–520. [Google Scholar] [CrossRef]
- Mathieu, S.; Cin, V.D.; Zhang, J.F.; Hua, L.; Bliss, P.; Mark, G.T.; Klee, H.J.; Tieman, D.M. Flavour compounds in tomato fruits: Identification of loci and potential pathways affecting volatile composition. J. Exp. Bot. 2009, 60, 325–337. [Google Scholar] [CrossRef] [PubMed]
- Longo, M.A.; Sanromán, M.A. Production of Food Aroma Compounds: Microbial and Enzymatic Methodologies. Food Technol. Biotech. 2005, 44, 335–353. [Google Scholar]
- Liu, D.Y.; Bai, L.; Feng, X.; Chen, Y.P.; Zhang, D.N.; Yao, W.S.; Zhang, H.; Chen, G.L.; Liu, Y. Characterization of Jinhua ham aroma profiles in specific to aging time by gas chromatography-ion mobility spectrometry (GC-IMS). Meat Sci. 2020, 168, 108178. [Google Scholar] [CrossRef] [PubMed]
- Sebzalli, Y.M.; Wang, X.Z. Knowledge discovery from process operational data using PCA and fuzzy clustering. Eng. Appl. Artif. Intel. 2001, 14, 607–616. [Google Scholar] [CrossRef]
- Song, J.X.; Yan, Y.M.; Wang, X.D.; Li, X.H.; Chen, Y.; Li, L.; Li, W.H. Characterization of fatty acids, amino acids and organic acids in three colored quinoas based on untargeted and targeted metabolomics. LWT—Food Sci. Technol. 2021, 140, 110690. [Google Scholar] [CrossRef]
- Lorenzo, J.M.; Carballo, J.; Franco, D. Effect of the inclusion of chestnut in the finishing diet on volatile compounds during the manufacture of dry-cured “Lacon” from Celta pig breed. Meat Sci. 2014, 96, 211–223. [Google Scholar] [CrossRef]
- Xia, C.; He, Y.; Cheng, S.; He, J.; Sun, Y. Free fatty acids responsible for characteristic aroma in various sauced-ducks. Food Chem. 2020, 343, 128493. [Google Scholar] [CrossRef]
- Ba, H.V.; Seo, H.W.; Seong, P.N.; Cho, S.H.; Kang, S.M.; Kim, Y.S.; Moon, S.S.; Choi, Y.M.; Kim, J.H. Live weights at slaughter significantly affect the meat quality and flavor components of pork meat. Anim. Sci. J. 2019, 90, 667–679. [Google Scholar] [CrossRef] [PubMed]






| Thermal Time (min) | Moisture (%) | Oil (% db) | L* | a* | b* | |
|---|---|---|---|---|---|---|
| Raw hairtail fillets | 0 | 79.37 ± 0.20 aA | 13.28 ± 0.55 bA | 87.53 ± 0.80 aA | −4.20 ± 0.37 cB | −1.44 ± 0.09 cC |
| DF | 3 | 72.88 ± 2.55 b | 51.14 ± 0.13 a | 50.63 ± 0.55 b | 2.97 ± 1.01 b | 25.31 ± 2.43 a |
| 5 | 70.69 ± 0.51 b | 51.90 ± 0.12 a | 47.17 ± 0.46 c | 2.34 ± 1.02 b | 18.92 ± 0.85 b | |
| 7 | 66.28 ± 0.61 c | 51.68 ± 0.22 a | 32.15 ± 2.26 e | 8.10 ± 1.57 a | 21.42 ± 1.82 a | |
| 9 | 63.94 ± 1.30 c | 51.79 ± 0.39 a | 38.06 ± 0.90 d | 8.04 ± 2.71 a | 18.83 ± 1.49 b | |
| AF | 12 | 68.93 ± 2.79 B | 8.27 ± 0.23 D | 76.17 ± 14.43 B | −5.26 ± 1.01 C | 3.51 ± 0.03 B |
| 16 | 67.61 ± 1.26 B | 8.78 ± 0.29 CD | 80.85 ± 0.61 B | −3.62 ± 0.91 B | 3.31 ± 0.16 B | |
| 20 | 67.15 ± 0.36 B | 9.37 ± 0.16 C | 76.98 ± 1.05 B | −1.39 ± 0.30 A | 8.90 ± 0.62 A | |
| 24 | 65.61 ± 0.98 B | 10.78 ± 0.24 B | 78.40 ± 0.74 B | −3.37 ± 0.46 B | 8.89 ± 0.64 A |
| No. | Compound | CAS | Formula | MW | RI | Rt | Dt | Volume (a.u) | ||
|---|---|---|---|---|---|---|---|---|---|---|
| Raw | DF7 | AF24 | ||||||||
| 1 | n-Nonanal | C124196 | C9H18O | 142.2 | 1102.7 | 764.73 | 1.48198 | 145.62 ± 11.33 c | 360.97 ± 15.49 a | 197.30 ± 11.99 b |
| 2 | Octanal | C124130 | C8H16O | 128.2 | 1012.0 | 576.645 | 1.42008 | 52.17 ± 5.32 c | 147.11 ± 19.97 a | 108.37 ± 10.52 b |
| 3 | 2-Pentylfuran | C3777693 | C9H14O | 138.2 | 995.7 | 547.771 | 1.25009 | 41.30 ± 0.57 b | 114.31 ± 8.77 a | 40.54 ± 6.82 b |
| 4 | 2-heptenal (E) | C18829555 | C7H12O | 112.2 | 961.6 | 480.513 | 1.25897 | 42.38 ± 6.70 b | 99.89 ± 5.86 a | 50.87 ± 4.84 b |
| 5 | 2-heptanone-M | C110430 | C7H14O | 114.2 | 892.6 | 368.45 | 1.26414 | 115.42 ± 0.94 b | 707.31 ± 46.16 a | 148.87 ± 8.59 b |
| 6 | 2-heptanone-D | C110430 | C7H14O | 114.2 | 890.6 | 365.813 | 1.63386 | 19.55 ± 3.53 b | 135.38 ± 18.85 a | 21.55 ± 0.67 b |
| 7 | Heptanal | C111717 | C7H14O | 114.2 | 902.6 | 382.952 | 1.34946 | 31.46 ± 0.67 c | 195.09 ± 13.92 a | 134.92 ± 7.86 b |
| 8 | Hexanal-M | C66251 | C6H12O | 100.2 | 791.6 | 256.533 | 1.26397 | 99.32 ± 15.56 c | 1067.04 ± 48.29 a | 571.11 ± 102.92 b |
| 9 | Hexanal-D | C66251 | C6H12O | 100.2 | 792.8 | 257.59 | 1.55965 | 68.97 ± 4.61 b | 578.51 ± 49.41 a | 143.91 ± 51.09 b |
| 10 | 1-pentanol | C71410 | C5H12O | 88.1 | 772.9 | 239.198 | 1.25178 | 176.01 ± 17.38 b | 353.77 ± 18.00 a | 98.21 ± 20.99 c |
| 11 | 2-Hexanone | C591786 | C6H12O | 100.2 | 781.8 | 247.443 | 1.19285 | 51.17 ± 3.30 b | 65.71 ± 7.54 a | 51.69 ± 0.21 b |
| 12 | 3-methylbutanol | C123513 | C5H12O | 88.1 | 743.5 | 213.606 | 1.24616 | 147.37 ± 34.93 a | 150.65 ± 8.54 a | 151.27 ± 6.05 a |
| 13 | 2-methylbutanol | C137326 | C5H12O | 88.1 | 731.8 | 204.281 | 1.23224 | 81.09 ± 22.83 c | 187.31 ± 29.44 b | 287.64 ± 11.88 a |
| 14 | 2-methylbutanal | C96173 | C5H10O | 86.1 | 669.8 | 163.705 | 1.39831 | 537.92 ± 289.44 c | 2531.89 ± 355.15 a | 1584.82 ± 304.31 b |
| 15 | 3-Methylbutanal | C590863 | C5H10O | 86.1 | 648.2 | 153.624 | 1.39831 | 649.16 ± 313.46 c | 2728.27 ± 381.04 a | 1815.76 ± 303.20 b |
| 16 | Ethyl methyl ketone-M | C78933 | C4H8O | 72.1 | 592.1 | 130.185 | 1.06525 | 603.74 ± 8.10 a | 444.85 ± 92.32 b | 590.96 ± 89.19 ab |
| 17 | Ethyl methyl ketone-D | C78933 | C4H8O | 72.1 | 592.1 | 130.185 | 1.24616 | 81.65 ± 1.81 | 195.99 ± 96.98 | 203.59 ± 60.64 |
| 18 | ethanol | C64175 | C2H6O | 46.1 | 486.5 | 95.38 | 1.04718 | 1817.75 ± 181.38 a | 902.07 ± 104.80 b | 686.32 ± 17.03 b |
| 19 | Acetone | C67641 | C3H6O | 58.1 | 506.8 | 101.254 | 1.11926 | 136.29 ± 6.92 b | 489.36 ± 83.69 a | 556.70 ± 90.59 a |
| 20 | 3-Pentanone-M | C96220 | C5H10O | 86.1 | 695.1 | 177.393 | 1.11229 | 492.84 ± 36.29 a | 172.45 ± 14.47 b | 154.07 ± 25.53 b |
| 21 | 3-Pentanone-D | C96220 | C5H10O | 86.1 | 695.8 | 177.893 | 1.35171 | 250.24 ± 28.43 a | 95.32 ± 19.91 b | 54.57 ± 12.07 b |
| 22 | Pentanal-M | C110623 | C5H10O | 86.1 | 696.2 | 178.143 | 1.19787 | 65.10 ± 1.73 c | 447.41 ± 14.28 a | 298.22 ± 5.20 b |
| 23 | Pentanal-D | C110623 | C5H10O | 86.1 | 696.9 | 178.642 | 1.42191 | 23.93 ± 2.11 b | 264.06 ± 44.74 a | 64.59 ± 8.66 b |
| 24 | Trimethylamine-M | C75503 | C3H9N | 59.1 | 560.1 | 118.495 | 0.95219 | 5685.93 ± 62.04 b | 29,420.19 ± 3631.03 a | 27,908.23 ± 2652.07 a |
| 25 | Trimethylamine-D | C75503 | C3H9N | 59.1 | 572.3 | 122.823 | 1.14403 | 379.96 ± 14.13 b | 5247.13 ± 1364.67 a | 3675.29 ± 643.97 a |
| 26 | benzaldehyde | C100527 | C7H6O | 106.1 | 975.4 | 506.648 | 1.14871 | 38.44 ± 4.78 b | 183.86 ± 19.90 a | 186.06 ± 26.67 a |
| 27 | Ammonia | C7664417 | H3N | 17.0 | 531.2 | 108.8 | 0.91403 | 48,938.49 ± 8308.36 b | 67,713.77 ± 2317.18 a | 76,358.79 ± 3022.60 a |
| 28 | 3-hydroxy-2-butanone | C513860 | C4H8O2 | 88.1 | 736.3 | 207.809 | 1.0711 | 700.48 ± 114.57 a | 512.54 ± 34.65 b | 706.27 ± 41.18 a |
Publisher’s Note: MDPI stays neutral with regard to jurisdictional claims in published maps and institutional affiliations. |
© 2022 by the authors. Licensee MDPI, Basel, Switzerland. This article is an open access article distributed under the terms and conditions of the Creative Commons Attribution (CC BY) license (https://creativecommons.org/licenses/by/4.0/).
Share and Cite
Ding, Y.; Zhou, T.; Liao, Y.; Lin, H.; Deng, S.; Zhang, B. Comparative Studies on the Physicochemical and Volatile Flavour Properties of Traditional Deep Fried and Circulating-Air Fried Hairtail (Trichiurus lepturus). Foods 2022, 11, 2710. https://doi.org/10.3390/foods11172710
Ding Y, Zhou T, Liao Y, Lin H, Deng S, Zhang B. Comparative Studies on the Physicochemical and Volatile Flavour Properties of Traditional Deep Fried and Circulating-Air Fried Hairtail (Trichiurus lepturus). Foods. 2022; 11(17):2710. https://doi.org/10.3390/foods11172710
Chicago/Turabian StyleDing, Yixuan, Ting Zhou, Yueqin Liao, Huimin Lin, Shanggui Deng, and Bin Zhang. 2022. "Comparative Studies on the Physicochemical and Volatile Flavour Properties of Traditional Deep Fried and Circulating-Air Fried Hairtail (Trichiurus lepturus)" Foods 11, no. 17: 2710. https://doi.org/10.3390/foods11172710
APA StyleDing, Y., Zhou, T., Liao, Y., Lin, H., Deng, S., & Zhang, B. (2022). Comparative Studies on the Physicochemical and Volatile Flavour Properties of Traditional Deep Fried and Circulating-Air Fried Hairtail (Trichiurus lepturus). Foods, 11(17), 2710. https://doi.org/10.3390/foods11172710

