Combined Extract of Leonurus japonicus Houtt, Eclipta prostrata L., and Pueraria lobata Ohwi Improved Hot Flashes and Depression in an Ovariectomized Rat Model of Menopause
Abstract
1. Introduction
2. Materials and Methods
2.1. Herbal Sample Preparation
2.2. Animals and Diets
2.3. Growth Performance and Body Composition
2.4. Blood Biochemical Analysis
2.5. Tail and Rectal Temperatures
2.6. Behavior Analysis
2.7. Statistics Analysis
3. Results and Discussion
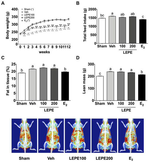
3.1. Growth Performance and Body Composition
3.2. Evaluation of Hepatotoxicity and Endocrine Disturbance
3.3. Osteoporosis
3.4. Hot Flash Symptom Measured via the Tail and Rectal Temperatures
3.5. Effect of LEPE on Improving Menopause-Related Depression Based on Behavioral Tests and Blood Hormone Levels
4. Conclusions
Author Contributions
Funding
Data Availability Statement
Conflicts of Interest
References
- Menopause. Available online: https://www.womenshealth.gov/menopause/ (accessed on 19 November 2020).
- Overview: Menopause. Available online: https://www.nhs.uk/conditions/menopause/ (accessed on 19 November 2020).
- Avis, N.E.; Brockwell, S.; Colvin, A. A universal menopausal syndrome? Am. J. Med. 2005, 118 (Suppl. 12B), 37–46. [Google Scholar] [CrossRef]
- Wallach, E.E.; Shoham, Z.; Schachter, M. Estrogen biosynthesis—regulation, action, remote effects, and value of monitoring in ovarian stimulation cycles. Fertil. Steril. 1996, 65, 687–701. [Google Scholar] [CrossRef]
- Menopause: Medicines to Help You. Available online: https://www.fda.gov/consumers/free-publications-women/menopause-medicines-help-you#estonly (accessed on 19 November 2020).
- Minkin, M.J. Menopause: Hormones, lifestyle, and optimizing aging. Obstet. Gynecol. Clin. N. Am. 2019, 46, 501–514. [Google Scholar] [CrossRef]
- Clemons, M.; Goss, P. Estrogen and the risk of breast cancer. N. Engl. J. Med. 2001, 344, 276–285. [Google Scholar] [CrossRef]
- Penckofer, S.M.; Hackbarth, D.; Schwertz, D.W. Estrogen plus progestin therapy: The cardiovascular risks exceed the benefits. J. Cardiovasc. Nurs. 2003, 18, 347–355. [Google Scholar] [CrossRef]
- Stubbs, C.; Mattingly, L.; Crawford, S.A.; Wickersham, E.A.; Brockhaus, J.L.; McCarthy, L.H. Do SSRIs and SNRIs reduce the frequency and/or severity of hot flashes in menopausal women. J. Okla. State Med. Assoc. 2017, 110, 272. [Google Scholar] [PubMed]
- Selective Serotonin Reuptake Inhibitors (SSRIs). Available online: https://www.nhs.uk/conditions/ssri-antidepressants/side-effects/ (accessed on 19 November 2020).
- Serotonin and Norepinephrine Reuptake Inhibitors (SNRIs). Available online: https://www.mayoclinic.org/diseases-conditions/depression/in-depth/antidepressants/art-20044970 (accessed on 19 November 2020).
- Complementary and Alternative Medicine Market Size, Share & Trends Analysis Report by Intervention (Magnetic intervention, Energy Healing), by Distribution Method (E-Sales, Direct Sales), by Region, and Segment Forecasts, 2020–2027. Available online: https://www.grandviewresearch.com/industry-analysis/complementary-alternative-medicine-market (accessed on 19 November 2020).
- Leonurus japonicus (Honeyweed). Available online: https://www.cabi.org/isc/datasheet/115194#touses (accessed on 19 November 2020).
- Shin, H.Y.; Kim, S.H.; Kang, S.M.; Chang, I.J.; Kim, S.Y.; Jeon, H.; Leem, K.H.; Park, W.H.; Lim, J.P.; Shin, T.Y. Anti-inflammatory activity of motherwort (Leonurus sibiricus L.). Immunopharmacol. Immunotoxicol. 2009, 31, 209–213. [Google Scholar] [CrossRef] [PubMed]
- Lee, M.J.; Lee, H.S.; Park, S.D.; Moon, H.I.; Park, W.H. Leonurus sibiricus herb extract suppresses oxidative stress and ameliorates hypercholesterolemia in C57BL/6 mice and TNF-alpha induced expression of adhesion molecules and lectin-like oxidized LDL receptor-1 in human umbilical vein endothelial cells. Biosci. Biotechnol. Biochem. 2010, 74, 279–284. [Google Scholar] [CrossRef] [PubMed][Green Version]
- Ahmed, F.; Islam, M.A.; Rahman, M.M. Antibacterial activity of Leonurus sibiricus aerial parts. Fitoterapia 2006, 77, 316–317. [Google Scholar] [CrossRef] [PubMed]
- Wojtyniak, K.; Szymanski, M.; Matlawska, I. Leonurus cardiaca L. (motherwort): A review of its phytochemistry and pharmacology. Phytother. Res. 2013, 27, 1115–1120. [Google Scholar] [CrossRef] [PubMed]
- Zhang, R.H.; Liu, Z.K.; Yang, D.S.; Zhang, X.J.; Sun, H.D.; Xiao, W.L. Phytochemistry and pharmacology of the genus Leonurus: The herb to benefit the mothers and more. Phytochemistry 2018, 147, 167–183. [Google Scholar] [CrossRef] [PubMed]
- Shang, X.; Pan, H.; Wang, X.; He, H.; Li, M. Leonurus japonicus Houtt.: Ethnopharmacology, phytochemistry and pharmacology of an important traditional Chinese medicine. J. Ethnopharmacol. 2014, 152, 14–32. [Google Scholar] [CrossRef] [PubMed]
- Lin, X.H.; Wu, Y.B.; Lin, S.; Zeng, J.W.; Zeng, P.Y.; Wu, J.Z. Effects of volatile components and ethanolic extract from Eclipta prostrata on proliferation and differentiation of primary osteoblasts. Molecules 2010, 15, 241–250. [Google Scholar] [CrossRef] [PubMed]
- Deng, Y.T.; Kang, W.B.; Zhao, J.N.; Liu, G.; Zhao, M.G. Osteoprotective effect of echinocystic acid, a triterpone component from Eclipta prostrata, in ovariectomy-induced osteoporotic rats. PLoS ONE 2015, 10, e0136572. [Google Scholar] [CrossRef] [PubMed]
- Feng, L.; Zhai, Y.Y.; Xu, J.; Yao, W.F.; Cao, Y.D.; Cheng, F.F.; Bao, B.H.; Zhang, L. A review on traditional uses, phytochemistry and pharmacology of Eclipta prostrata (L.) L. J. Ethnopharmacol. 2019, 245, 112109. [Google Scholar] [CrossRef] [PubMed]
- Chung, I.M.; Rajakumar, G.; Lee, J.H.; Kim, S.H.; Thiruvengadam, M. Ethnopharmacological uses, phytochemistry, biological activities, and biotechnological applications of Eclipta prostrata. Appl. Microbiol. Biotechnol. 2017, 101, 5247–5257. [Google Scholar] [CrossRef]
- Keung, W.M.; Vallee, B.L. Kudzu root: An ancient Chinese source of modern antidipsotropic agents. Phytochemistry 1998, 47, 499–506. [Google Scholar] [CrossRef]
- Wong, K.H.; Li, G.Q.; Li, K.M.; Razmovski-Naumovski, V.; Chan, K. Kudzu root: Traditional uses and potential medicinal benefits in diabetes and cardiovascular diseases. J. Ethnopharmacol. 2011, 134, 584–607. [Google Scholar] [CrossRef]
- Shi, W.; Yuan, R.; Chen, X.; Xin, Q.; Wang, Y.; Shang, X.; Cong, W.; Chen, K. Puerarin reduces blood pressure in spontaneously hypertensive rats by targeting eNOS. Am. J. Chin. Med. 2019, 47, 19–38. [Google Scholar] [CrossRef]
- Qiu, Z.K.; Zhang, G.H.; Zhong, D.S.; He, J.L.; Liu, X.; Chen, J.S.; Wei, D.N. Puerarin ameliorated the behavioral deficits induced by chronic stress in rats. Sci. Rep. 2017, 7, 6266. [Google Scholar] [CrossRef]
- Tantipongpiradet, A.; Monthakantirat, O.; Vipatpakpaiboon, O.; Khampukdee, C.; Umehara, K.; Noguchi, H.; Fujiwara, H.; Matsumoto, K.; Sekeroglu, N.; Kijjoa, A. Effects of puerarin on the ovariectomy-induced depressive-like behavior in ICR mice and its possible mechanism of action. Molecules 2019, 24, 4569. [Google Scholar] [CrossRef] [PubMed]
- Yoon, J.A.; Lee, Y.J.; Lee, B.J.; Kim, I.J.; Kim, S.J.; Pak, K.; Jeon, Y.K.; Kim, J.H.; Kim, J.M.; Kim, K.; et al. Evaluation of changes in body composition and proinflammatory marker levels in ovariectomized rats with induced hyperthyroidism. Front. Life Sci. 2020, 13, 99–107. [Google Scholar] [CrossRef]
- Sharp, J.C.; Copps, J.C.; Liu, Q.; Ryner, L.N.; Sebastian, R.A.; Zeng, G.Q.; Smith, S.; Niere, J.O.; Tomanek, B.; Sato, M. Analysis of ovariectomy and estrogen effects on body composition in rats by X-ray and magnetic resonance imaging techniques. J. Bone Miner. Res. 2000, 15, 138–146. [Google Scholar] [CrossRef] [PubMed]
- Meli, R.; Pacilio, M.; Raso, G.M.; Esposito, E.; Coppola, A.; Nasti, A.; Di Carlo, C.; Nappi, C.; Di Carlo, R. Estrogen and raloxifene modulate leptin and its receptor in hypothalamus and adipose tissue from ovariectomized rats. Endocrinology 2004, 145, 3115–3121. [Google Scholar] [CrossRef] [PubMed]
- Lee, M.R.; Park, K.I.; Ma, J.Y. Leonurus japonicus Houtt attenuates nonalcoholic fatty liver disease in free fatty acid-induced HepG2 cells and mice fed a high-fat diet. Nutrients 2018, 10, 20. [Google Scholar] [CrossRef] [PubMed]
- United States Department of Agriculture. Available online: https://npgsweb.ars-grin.gov/gringlobal/taxon/taxonomydetail?id=407779 (accessed on 8 December 2020).
- World Health Organization. Medicinal Plants in the Republic of Korea: Information on 150 Commonly Used Medicinal Plants; WHO Regional Office for the Western Pacific: Manila, Philippines, 1998; p. 161. [Google Scholar]
- Kim, J.; Kim, M.H.; Choi, Y.Y.; Hong, J.; Yang, W.M. Inhibitory effects of Leonurus sibiricus on weight gain after menopause in ovariectomized and high-fat diet-fed mice. J. Nat. Med. 2016, 70, 522–530. [Google Scholar] [CrossRef]
- Zhang, Z.G.; Bai, D.; Liu, M.J.; Li, Y.; Pan, J.H.; Liu, H.; Wang, W.L.; Xiang, L.H.; Xiao, G.G.; Ju, D.H. Therapeutic effect of aqueous extract from Ecliptae herba on bone metabolism of ovariectomized rats. Menopause 2013, 20, 232–240. [Google Scholar] [CrossRef]
- Lim, D.W.; Kim, J.G.; Kim, Y.T. Effects of dietary isoflavones from Puerariae radix on lipid and bone metabolism in ovariectomized rats. Nutrients 2013, 5, 2734–2746. [Google Scholar] [CrossRef]
- Tanaka, T.; Tang, H.; Yu, F.; Michihara, S.; Uzawa, Y.; Zaima, N.; Moriyama, T.; Kawamura, Y. Kudzu (Pueraria lobata) vine ethanol extracts improve ovariectomy-induced bone loss in female mice. J. Agric. Food Chem. 2011, 59, 13230–13237. [Google Scholar] [CrossRef]
- Thielemann, A.; Wuttke, W.; Wuttke, M.; Seidlova-Wuttke, D. Comparison of urodynamic effects of phytoestrogens equol, puerarin and genistein with these of estradiol 17β in ovariectomized rats. Exp. Gerontol. 2010, 45, 129–137. [Google Scholar] [CrossRef]
- Jahan, R.; Al-Nahain, A.; Majumder, S.; Rahmatullah, M. Ethnopharmacological significance of Eclipta alba (L.) Hassk. (Asteraceae). Int. Sch. Res. Notices 2014, 2014, 385969. [Google Scholar] [PubMed]
- Jung, H.W.; Kang, A.N.; Kang, S.Y.; Park, Y.K.; Song, M.Y. The root extract of Pueraria lobata and its main compound, puerarin, prevent obesity by increasing the energy metabolism in skeletal muscle. Nutrients 2017, 9, 33. [Google Scholar] [CrossRef] [PubMed]
- Female Hormone Physiology. Available online: https://www.straighthealthcare.com/female-hormone-physiology.html#menstrual-cycle (accessed on 9 December 2020).
- Nonclinical Evaluation of Endocrine-Related Drug Toxicity Guidance for Industry. Available online: https://www.fda.gov/media/86996/download (accessed on 19 November 2020).
- Uterotrophic Bioassay in Rodents (UT Assay) (OECD TG 440) (Including OECD GD 71 on the Procedure to Test for Anti-Estrogenicity). Available online: https://www.oecd-ilibrary.org/docserver/9789264304741-20-en.pdf?expires=1605788813&id=id&accname=oid036741&checksum=8940E1E18B636BBEA552C6A78B82B623 (accessed on 19 November 2020).
- Kim, S.J.; Jin, S.W.; Lee, G.H.; Kim, Y.A.; Jeong, H.G. Evaluation of estrogenic activity of extract from the herbal mixture Cynanchum wilfordii Hemsley, Phlomis umbrosa Turczaninow, and Angelica Gigas Nakai. Toxicol. Res. 2017, 33, 71–77. [Google Scholar] [CrossRef] [PubMed]
- Mundy, G.R. Osteoporosis and inflammation. Nutr. Rev. 2007, 65, S147–S151. [Google Scholar] [CrossRef]
- Kim, J.H.; Kim, M.; Jung, H.S.; Sohn, Y. Leonurus sibiricus L. ethanol extract promotes osteoblast differentiation and inhibits osteoclast formation. Int. J. Mol. Med. 2019, 44, 913–926. [Google Scholar] [CrossRef]
- Yuan, F.L.; Xu, R.S.; Jiang, D.L.; He, X.L.; Su, Q.; Jin, C.; Li, X. Leonurine hydrochloride inhibits osteoclastogenesis and prevents osteoporosis associated with estrogen deficiency by inhibiting the NF-kappaB and PI3K/Akt signaling pathways. Bone 2015, 75, 128–137. [Google Scholar] [CrossRef]
- Liu, Y.Q.; Hong, Z.L.; Zhan, L.B.; Chu, H.Y.; Zhang, X.Z.; Li, G.H. Wedelolactone enhances osteoblastogenesis by regulating Wnt/beta-catenin signaling pathway but suppresses osteoclastogenesis by NF-kappaB/c-fos/NFATc1 pathway. Sci. Rep. 2016, 6, 32260. [Google Scholar] [CrossRef]
- Palacios, S.; Henderson, V.W.; Siseles, N.; Tan, D.; Villaseca, P. Age of menopause and impact of climacteric symptoms by geographical region. Climacteric 2010, 13, 419–428. [Google Scholar] [CrossRef]
- Deecher, D.; Dorries, K. Understanding the pathophysiology of vasomotor symptoms (hot flushes and night sweats) that occur in perimenopause, menopause, and postmenopause life stages. Arch. Women. Ment. Health 2007, 10, 247–257. [Google Scholar] [CrossRef]
- Kobayashi, T.; Tamura, M.; Hayashi, M.; Katsuura, Y.; Tanabe, H.; Ohta, T.; Komoriya, K. Elevation of tail skin temperature in ovariectomized rats in relation to menopausal hot flushes. Am. J. Physiol. Regul. Integr. Comp. Physiol. 2000, 278, R863–R869. [Google Scholar] [CrossRef]
- Okada, M.; Hayashi, N.; Kometani, M.; Nakao, K.; Inukai, T. Influences of ovariectomy and continuous replacement of 17beta-estradiol on the tail skin temperature and behavior in the forced swimming test in rats. Jpn. J. Pharmacol. 1997, 73, 93–96. [Google Scholar] [CrossRef] [PubMed]
- Huizenga, C.; Zhang, H.; Arens, E.; Wang, D. Skin and core temperature response to partial- and whole-body heating and cooling. J. Therm. Biol. 2004, 29, 549–558. [Google Scholar] [CrossRef]
- Freeman, E.W.; Sammel, M.D.; Lin, H.; Nelson, D.B. Associations of hormones and menopausal status with depressed mood in women with no history of depression. Arch. Gen. Psychiat. 2006, 63, 375–382. [Google Scholar] [CrossRef] [PubMed]
- Castagné, V.; Porsolt, R.D.; Moser, P. Use of latency to immobility improves detection of antidepressant-like activity in the behavioral despair test in the mouse. Eur. J. Pharmacol. 2009, 616, 128–133. [Google Scholar] [CrossRef] [PubMed]
- Porsolt, R.D.; Le Pichon, M.; Jalfre, M. Depression: A new animal model sensitive to antidepressant treatments. Nature 1977, 266, 730–732. [Google Scholar] [CrossRef]
- Shikov, A.N.; Pozharitskaya, O.N.; Makarov, V.G.; Demchenko, D.V.; Shikh, E.V. Effect of Leonurus cardiaca oil extract in patients with arterial hypertension accompanied by anxiety and sleep disorders. Phytother. Res. 2011, 25, 540–543. [Google Scholar] [CrossRef]
- Jia, M.; Li, C.; Zheng, Y.; Ding, X.; Chen, M.; Ding, J.; Du, R.; Lu, M.; Hu, G. Leonurine exerts antidepressant-like effects in the chronic mild stress-induced depression model in mice by inhibiting neuroinflammation. Int. J. Neuropsychopharmacol. 2017, 20, 886–895. [Google Scholar] [CrossRef]
- Cheng, J.; Chen, M.; Zhu, J.-X.; Li, C.-F.; Zhang, Q.-P.; Geng, D.; Liu, Q.; Yi, L.-T. FGF-2 signaling activation in the hippocampus contributes to the behavioral and cellular responses to puerarin. Biochem. Pharmacol. 2019, 168, 91–99. [Google Scholar] [CrossRef]
- Lister, R.G. The use of a plus-maze to measure anxiety in the mouse. Psychopharmacology 1987, 92, 180–185. [Google Scholar] [CrossRef]
- Biegon, A.; Reches, A.; Snyder, L.; McEwen, B.S. Serotonergic and noradrenergic receptors in the rat brain: Modulation by chronic exposure to ovarian hormones. Life Sci. 1983, 32, 2015–2021. [Google Scholar] [CrossRef]
- McEwen, B.S.; Alves, S.E. Estrogen actions in the central nervous system. Endocr. Rev. 1999, 20, 279–307. [Google Scholar] [CrossRef] [PubMed]




| Sham 2 | Vehicle | LEPE100 | LEPE200 | E2 | |
|---|---|---|---|---|---|
| AST (IU/L) 1 | 107.50 ± 10.14 | 108.20 ± 7.98 | 130.40 ± 4.90 | 114.90 ± 6.43 | 83.05 ± 17.11 |
| ALT (IU/L) | 33.42 ± 2.33 | 41.70 ± 5.10 | 39.35 ± 5.53 | 37.75 ± 3.70 | 41.03 ± 4.01 |
| Estradiol (pg/mL) | 440.90 ± 22.85 ab | 408.60 ± 8.79 b | 456.10 ± 14.11 ab | 460.30 ± 13.93 ab | 479.70 ± 11.92 a |
| FSH (ng/mL) | 1.88 ± 0.36 | 1.09 ± 0.26 | 0.66 ± 0.05 | 1.63 ± 0.29 | 1.66 ± 0.29 |
| Uterine weight (mg) | 602.60 ± 42.79 a | 118.10 ± 7.50 c | 117.30 ± 6.94 c | 118.00 ± 3.53 c | 303.60 ± 14.26 b |
Publisher’s Note: MDPI stays neutral with regard to jurisdictional claims in published maps and institutional affiliations. |
© 2021 by the authors. Licensee MDPI, Basel, Switzerland. This article is an open access article distributed under the terms and conditions of the Creative Commons Attribution (CC BY) license (http://creativecommons.org/licenses/by/4.0/).
Share and Cite
Kang, E.Y.; Kim, H.K.; Jung, J.Y.; Kim, J.H.; Woo, T.K.; Choi, J.I.; Kim, J.H.; Ahn, C.; Lee, H.G.; Go, G.-W. Combined Extract of Leonurus japonicus Houtt, Eclipta prostrata L., and Pueraria lobata Ohwi Improved Hot Flashes and Depression in an Ovariectomized Rat Model of Menopause. Foods 2021, 10, 180. https://doi.org/10.3390/foods10010180
Kang EY, Kim HK, Jung JY, Kim JH, Woo TK, Choi JI, Kim JH, Ahn C, Lee HG, Go G-W. Combined Extract of Leonurus japonicus Houtt, Eclipta prostrata L., and Pueraria lobata Ohwi Improved Hot Flashes and Depression in an Ovariectomized Rat Model of Menopause. Foods. 2021; 10(1):180. https://doi.org/10.3390/foods10010180
Chicago/Turabian StyleKang, Eun Young, Hyun Kyung Kim, Ji Yeon Jung, Ji Hyun Kim, Tan Kyung Woo, Jeong In Choi, Jong Hoon Kim, Changwon Ahn, Hyeon Gyu Lee, and Gwang-Woong Go. 2021. "Combined Extract of Leonurus japonicus Houtt, Eclipta prostrata L., and Pueraria lobata Ohwi Improved Hot Flashes and Depression in an Ovariectomized Rat Model of Menopause" Foods 10, no. 1: 180. https://doi.org/10.3390/foods10010180
APA StyleKang, E. Y., Kim, H. K., Jung, J. Y., Kim, J. H., Woo, T. K., Choi, J. I., Kim, J. H., Ahn, C., Lee, H. G., & Go, G.-W. (2021). Combined Extract of Leonurus japonicus Houtt, Eclipta prostrata L., and Pueraria lobata Ohwi Improved Hot Flashes and Depression in an Ovariectomized Rat Model of Menopause. Foods, 10(1), 180. https://doi.org/10.3390/foods10010180

