Cytotoxicity of Printed Aligners: A Systematic Review
Abstract
1. Introduction
2. Materials and Methods
2.1. Search Strategy and Database Screening
2.2. Eligibility Criteria
2.2.1. Inclusion Criteria
2.2.2. Exclusion Criteria
2.3. Focused PICO Question and Effect Measure
- Population (P): 3D-printed resin materials used for clear aligners.
- Intervention (I): Exposure to human cell cultures.
- Comparison (C): Other dental materials or no exposure.
- Outcome (O): Cytotoxic effects, including cell viability, apoptosis, and inflammatory response.
2.4. Study Screening and Inclusion
2.5. Data Extraction
2.6. Assessment of Risk of Bias
3. Results
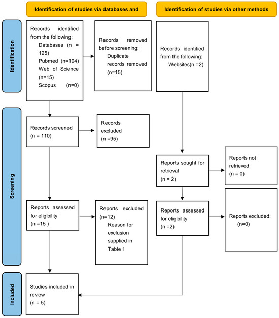
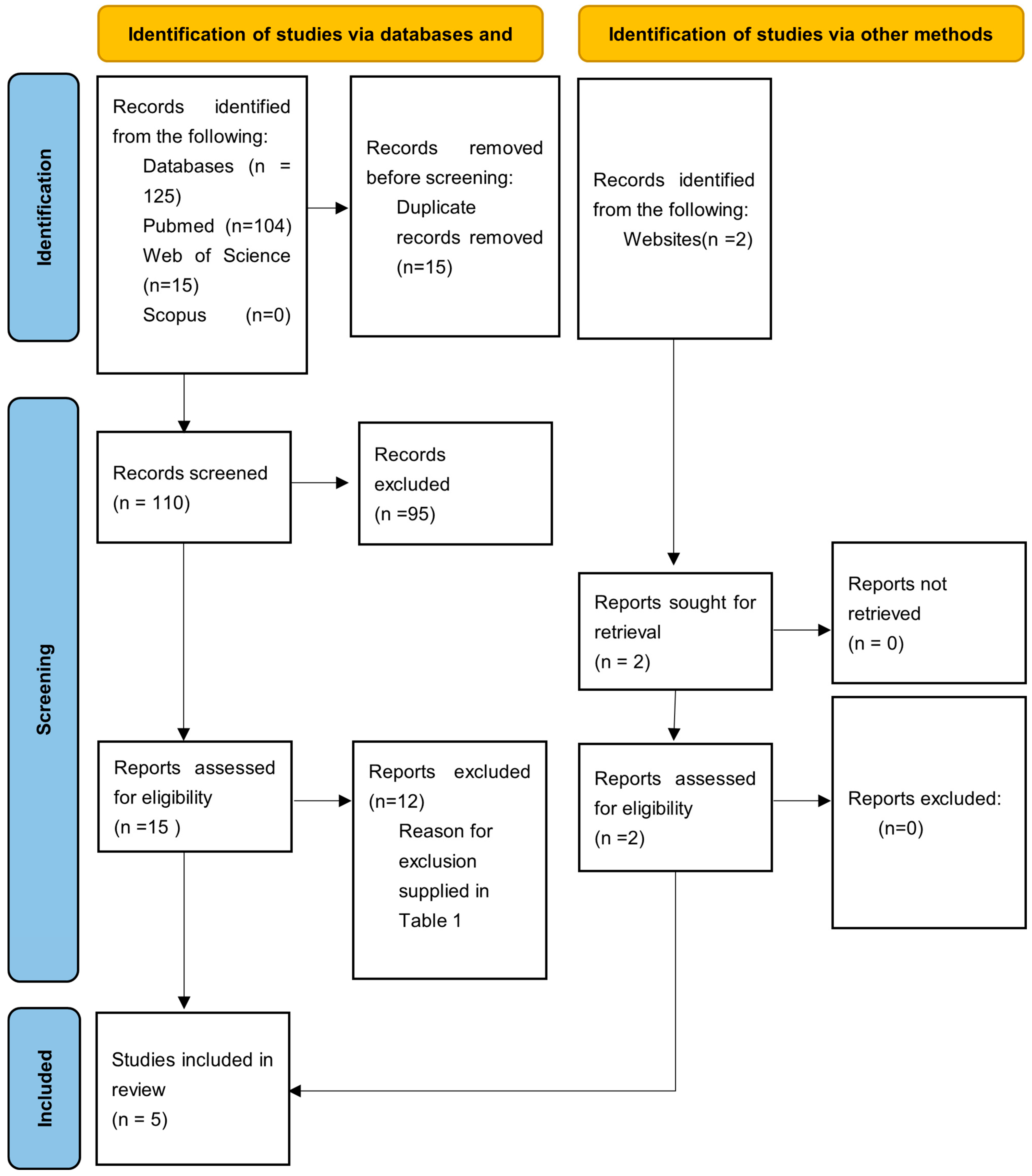
3.1. Study Selection
3.2. Risk of Bias Assessment
3.3. Study Characteristics
4. Discussion
5. Limitations
6. Conclusions
Author Contributions
Funding
Data Availability Statement
Conflicts of Interest
References
- Castroflorio, T.; Parrini, S.; Rossini, G. Aligner biomechanics: Where we are now and where we are heading for. J. World Fed. Orthod. 2024, 13, 57–64. [Google Scholar] [CrossRef] [PubMed]
- Rosvall, M.D.; Fields, H.W.; Ziuchkovski, J.; Rosenstiel, S.F.; Johnston, W.M. Attractiveness, acceptability, and value of orthodontic appliances. Am. J. Orthod. Dentofac. Orthop. 2009, 135, 276.e1–12; discussion 276–277. [Google Scholar] [CrossRef]
- Hussain, S.R.; Jiang, S.S.; Bosio, J.A. Generational perspectives of orthodontists in the U.S. and Canada: A survey study. Am. J. Orthod. Dentofac. Orthop. 2022, 162, 824–838. [Google Scholar] [CrossRef] [PubMed]
- Tian, Y.; Chen, C.; Xu, X.; Wang, J.; Hou, X.; Li, K.; Lu, X.; Shi, H.; Lee, E.S.; Jiang, H.B. A Review of 3D Printing in Dentistry: Technologies, Affecting Factors, and Applications. Scanning 2021, 2021, 9950131. [Google Scholar] [CrossRef]
- Feng, Y.; Tu, C.; Li, R.; Wu, D.; Yang, J.; Xia, Y.; Peijnenburg, W.; Luo, Y. A systematic review of the impacts of exposure to micro- and nano-plastics on human tissue accumulation and health. Eco-Environ. Health 2023, 2, 195–207. [Google Scholar] [CrossRef]
- Manni, A.; Boggio, A.; Gastaldi, G.; Cozzani, M. Is significant mandibular advancement possible after the peak of puberty? Dento-osseous palatal expansion and the STM4 technique (Skeletal Therapy Manni Telescopic Herbst 4 miniscrews): A case report. Int. Orthod. 2024, 22, 100868. [Google Scholar] [CrossRef]
- Eliades, T.; Papageorgiou, S.N.; Ireland, A.J. The use of attachments in aligner treatment: Analyzing the “innovation” of expanding the use of acid etching-mediated bonding of composites to enamel and its consequences. Am. J. Orthod. Dentofac. Orthop. 2020, 158, 166–174. [Google Scholar] [CrossRef]
- Pratsinis, H.; Papageorgiou, S.N.; Panayi, N.; Iliadi, A.; Eliades, T.; Kletsas, D. Cytotoxicity and estrogenicity of a novel 3-dimensional printed orthodontic aligner. Am. J. Orthod. Dentofac. Orthop. 2022, 162, e116–e122. [Google Scholar] [CrossRef]
- Campobasso, A.; Anastasia, A.; Giovanni, B.; Francesca, P.; Migliorati, M.; Drago, S.; Eleonora, L.; Mori, G. Comparison of the cytotoxicity of 3D-printed aligners using different post-curing procedures: An in vitro study. Australas. Orthod. J. 2023, 39, 49–56. [Google Scholar] [CrossRef]
- Page, M.J.; McKenzie, J.E.; Bossuyt, P.M.; Boutron, I.; Hoffmann, T.C.; Mulrow, C.D.; Shamseer, L.; Tetzlaff, J.M.; Akl, E.A.; Brennan, S.E.; et al. The PRISMA 2020 statement: An updated guideline for reporting systematic reviews. BMJ 2021, 372, n71. [Google Scholar] [CrossRef]
- Iodice, G.; Ludwig, B.; Polishchuk, E.; Petruzzelli, R.; Di Cunto, R.; Husam, S.; Farella, M. Effect of post-printing curing time on cytotoxicity of direct printed aligners: A pilot study. Orthod. Craniofac. Res. 2024, 27 (Suppl. S2), 141–146. [Google Scholar] [CrossRef] [PubMed]
- Kim, J.E.; Mangal, U.; Yu, J.H.; Kim, G.T.; Kim, H.; Seo, J.Y.; Cha, J.Y.; Lee, K.J.; Kwon, J.S.; Choi, S.H. Evaluation of the effects of temperature and centrifugation time on elimination of uncured resin from 3D-printed dental aligners. Sci. Rep. 2024, 14, 15206. [Google Scholar] [CrossRef]
- Bleilob, M.; Welte-Jzyk, C.; Knode, V.; Ludwig, B.; Erbe, C. Biocompatibility of variable thicknesses of a novel directly printed aligner in orthodontics. Sci. Rep. 2025, 15, 3279. [Google Scholar] [CrossRef]
- Sheth, V.H.; Shah, N.P.; Jain, R.; Bhanushali, N.; Bhatnagar, V. Development and validation of a risk-of-bias tool for assessing in vitro studies conducted in dentistry: The QUIN. J. Prosthet. Dent. 2024, 131, 1038–1042. [Google Scholar] [CrossRef] [PubMed]
- Przygoda, R.T. Safety assessment and global regulatory requirements for genetic toxicity evaluations of medical devices. Environ. Mol. Mutagen. 2017, 58, 375–379. [Google Scholar] [CrossRef]
- ISO 10993-1:2009; Biological Evaluation of Medical Devices—Part 1: Evaluation and Testing Within a Risk Management Process. International Standard Organization: Geneva, Switzerland, 2018.
- ISO 10993-4:2017; Biological Evaluation of Medical Devices—Part 4: Selection of Tests for Interactions with Blood. International Organization for Standardization: Geneva, Switzerland, 2017.
- ISO 10993-11:2017; Biological Evaluation of Medical Devices—Part 11: Tests for Systemic Toxicity. International Organization for Standardization: Geneva, Switzerland, 2018.
- ISO 10993-2:1992; Biological Evaluation of Medical Devices—Part 2: Animal Welfare Requirements. International Organization for Standardization Geneva: Geneva, Switzerland, 2022.
- ISO 10993-5:2009; Biological Evaluation of Medical Devices—Part 5: Tests for In Vitro Cytotoxicity. International Organization for Standardization: Geneve, Switzerland, 2009.
- Li, W.; Zhou, J.; Xu, Y. Study of the in vitro cytotoxicity testing of medical devices. Biomed. Rep. 2015, 3, 617–620. [Google Scholar] [CrossRef] [PubMed]
- Jang, W.; Kook, G.-S.; Kang, J.-H.; Kim, Y.; Yun, Y.; Lee, S.-K.; Park, S.-W.; Lim, H.-P.; Yun, K.-D.; Park, C. Effect of Washing Condition on the Fracture Strength, and the Degree of Conversion of 3D Printing Resin. Appl. Sci. 2021, 11, 11676. [Google Scholar] [CrossRef]
- Lambart, A.L.; Xepapadeas, A.B.; Koos, B.; Li, P.; Spintzyk, S. Rinsing postprocessing procedure of a 3D-printed orthodontic appliance material: Impact of alternative post-rinsing solutions on the roughness, flexural strength and cytotoxicity. Dent. Mater. 2022, 38, 1344–1353. [Google Scholar] [CrossRef]
- Park, S.Y.; Choi, S.H.; Yu, H.S.; Kim, S.J.; Kim, H.; Kim, K.B.; Cha, J.Y. Comparison of translucency, thickness, and gap width of thermoformed and 3D-printed clear aligners using micro-CT and spectrophotometer. Sci. Rep. 2023, 13, 10921. [Google Scholar] [CrossRef]
- Jindal, P.; Juneja, M.; Siena, F.L.; Bajaj, D.; Breedon, P. Mechanical and geometric properties of thermoformed and 3D printed clear dental aligners. Am. J. Orthod. Dentofac. Orthop. 2019, 156, 694–701. [Google Scholar] [CrossRef]
- Wulff, J.; Schweikl, H.; Rosentritt, M. Cytotoxicity of printed resin-based splint materials. J. Dent. 2022, 120, 104097. [Google Scholar] [CrossRef] [PubMed]
- Ahrari, F.; Tavakkol Afshari, J.; Poosti, M.; Brook, A. Cytotoxicity of orthodontic bonding adhesive resins on human oral fibroblasts. Eur. J. Orthod. 2010, 32, 688–692. [Google Scholar] [CrossRef] [PubMed]
- Gruber, S.; Nickel, A. Toxic or not toxic? The specifications of the standard ISO 10993-5 are not explicit enough to yield comparable results in the cytotoxicity assessment of an identical medical device. Front. Med Technol. 2023, 5, 1195529. [Google Scholar] [CrossRef] [PubMed]


| ID | Year | Country | Study Design | Materials | Post-Curing Process | Cell Line | Positive Control | Analysis | Results |
|---|---|---|---|---|---|---|---|---|---|
| Pratsinis et al. [8] | 2022 | Greece | Study in vitro | Tera Harz TC85 A aligner resin (Graphy, Seoul, Republic of Korea) | Cure M curing machine (Graphy, Seoul, Republic of Korea) 24 min of UV curing on both internal and external aligner sides | Gingival fibroblast | 17b-Estradiol (E2; 10-9 M) and BPA (10-8 M) were used as positive controls | In sterile deionised water for 14 days, the final numbers of viable cells were estimated by a modification of the MTT method | No signs of cytotoxicity were seen for the aligner samples for concentrations (v/v) of 20% (P5 0.32), 10% (P5 0.79), or 5%(P5 0.76) |
| Iodice et al. [11] | 2024 | Italy | Study in vitro | Tera Harz TC- 85 DAC resin | Tera Harz Cure (Graphy, Seoul, Republic of Korea) Curing times: 14, 24, and 50 min under high UV energy and nitrogen irradiance | human gingival fibroblasts (HGF-1)-CRL2014 | Zendura FLX material, were then placed in a separate plastic tube each, containing 2.5 mL of centrifuged saliva | 37 °C in a water bath for 14 days and centrifugation the collected supernatant was filtered using a 0.22 mm pore-size filter were stored at −80 °C | The 3D-printed aligner sample with centrifuged saliva significantly reduced human fibroblasts’ viability; interestingly, pure saliva (saliva without aligners) also reduced cell viability, suggesting that salivary enzymes may influence cell viability |
| Campobasso et al. [9] | 2023 | Italy | Study in vitro | Tera Harz TC-85 DAC resin and Form Cure | THC2 (Graphy, Seoul, Republic of Korea): aligners were cured for 14 min using a nitrogen generator curing machine (P1); Form Cure (FormLabs, Somerville, MA, USA): aligners were post-cured for 30 min on each side (total: 60 min) at 405 nm UV LED (P2). | Pre-osteoblast mouse calvaria MC3T3E-1 cells | The DMEM medium with cultured cells, without any aligner specimens | The cultures were washed with PBS-EDTA, the cells treated with an MTT solution (diluted 1:10 in DMEM) and incubated for 4 h, following which the formazan was solubilised using 100% DMSO | Form Cure procedures reported significantly moderate cytotoxicity |
| Kim et al. [12] | 2024 | Republic of Korea | Study in vitro | Tera Harz TC-85 | Tera Harz Cure THC 2 UV curing system for 20 min curing process under nitrogen atmosphere | Murine fibroblast cell line | NI | MTT method | No cytossicity |
| Bleilöb et al. [13] | 2025 | Germany | Study in vitro | Tera Harz TC-28 | Specimens were post-cured for 20, 30, or 60 min using the Graphy Cure THC 2 unit in a 95% nitrogen atmosphere | Human gingival fibroblasts (HGFs) | NI | 37 °C for 12 days in culture medium or saliva Then, transferred to HGF-seeded 96-well plates Proliferation monitored via live-cell imaging (Incucyte) Viability measured after 48–72 h with AlamarBlue assay | No cytossicity |
Disclaimer/Publisher’s Note: The statements, opinions and data contained in all publications are solely those of the individual author(s) and contributor(s) and not of MDPI and/or the editor(s). MDPI and/or the editor(s) disclaim responsibility for any injury to people or property resulting from any ideas, methods, instructions or products referred to in the content. |
© 2025 by the authors. Licensee MDPI, Basel, Switzerland. This article is an open access article distributed under the terms and conditions of the Creative Commons Attribution (CC BY) license (https://creativecommons.org/licenses/by/4.0/).
Share and Cite
Lorusso, M.; Esperouz, F.; Di Carlo, G.; Tepedino, M.; Esposito, R.; Pappalettera, G.; Casavola, C.; Lo Russo, L.; Ciavarella, D. Cytotoxicity of Printed Aligners: A Systematic Review. Dent. J. 2025, 13, 275. https://doi.org/10.3390/dj13070275
Lorusso M, Esperouz F, Di Carlo G, Tepedino M, Esposito R, Pappalettera G, Casavola C, Lo Russo L, Ciavarella D. Cytotoxicity of Printed Aligners: A Systematic Review. Dentistry Journal. 2025; 13(7):275. https://doi.org/10.3390/dj13070275
Chicago/Turabian StyleLorusso, Mauro, Fariba Esperouz, Gabriele Di Carlo, Michele Tepedino, Rosa Esposito, Giovanni Pappalettera, Caterina Casavola, Lucio Lo Russo, and Domenico Ciavarella. 2025. "Cytotoxicity of Printed Aligners: A Systematic Review" Dentistry Journal 13, no. 7: 275. https://doi.org/10.3390/dj13070275
APA StyleLorusso, M., Esperouz, F., Di Carlo, G., Tepedino, M., Esposito, R., Pappalettera, G., Casavola, C., Lo Russo, L., & Ciavarella, D. (2025). Cytotoxicity of Printed Aligners: A Systematic Review. Dentistry Journal, 13(7), 275. https://doi.org/10.3390/dj13070275

