The Critical Influence of Wire Diameter and Bending for Orthodontic Wire Integration—New Insights for Maxillary Movements (In Vitro Study)
Abstract
1. Introduction
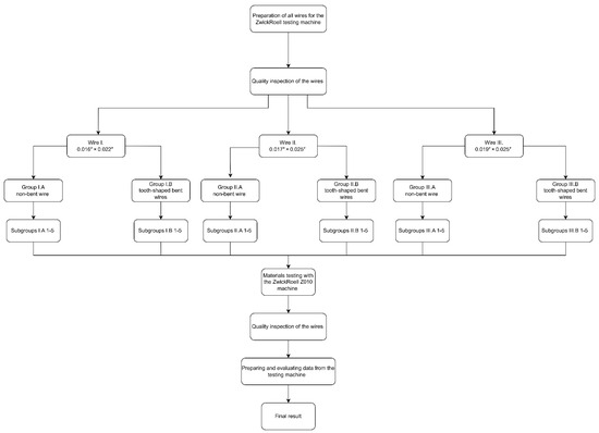
2. Materials and Methods
2.1. Manufacture of Tooth-Shaped Bent Wires
2.2. Experimental Setup
2.3. Experimental Procedure
2.4. Statistical Analysis
2.5. Software and Tools
3. Results
- Wire I:
- At 1 mm of deformation:Group I.A1 (non-tooth-shaped): 760.61 ± 79.51 mNGroup I.B1 (tooth-shaped): 116.80 ± 3.74 mN
- At 2 mm of deformation:Group I.A2: 1356.18 ± 12.52 mNGroup I.B2: 478.24 ± 15.28 mN
- At 3 mm of deformation:Group I.A3: 1841.08 ± 43.12 mNGroup I.B3: 1014.41 ± 30.19 mN
- At 4 mm of deformation:Group I.A4: 2240.43 ± 41.63 mNGroup I.B4: 1580.49 ± 12.88 mN
- At 5 mm of deformation:Group I.A5: 2468.46 ± 66.27 mNGroup I.B5: 1979.49 ± 23.23 mN
- Wire II:
- At 1 mm of deformation:Group II.A1: 771.48 ± 60.46 mNGroup II.B1: 144.44 ± 11.31 mN
- At 2 mm of deformation:Group II.A2: 1757.19 ± 87.77 mNGroup II.B2: 784.79 ± 38.41 mN
- At 3 mm of deformation:Group II.A3: 2586.63 ± 78.23 mNGroup II.B3: 1483.01 ± 40.30 mN
- At 4 mm of deformation:Group II.A4: 3227.54 ± 95.63 mNGroup II.B4: 2007.18 ± 28.19 mN
- At 5 mm of deformation:Group II.A5: 3711.43 ± 73.12 mNGroup II.B5: 2400.38 ± 45.07 mN
- Wire III:
- At 1 mm of deformation:Group III.A1: 974.84 ± 10.26 mNGroup III.B1: 143.56 ± 32.00 mN
- At 2 mm of deformation:Group III.A2: 2719.78 ± 21.99 mNGroup III.B2: 927.00 ± 84.38 mN
- At 3 mm of deformation:Group III.A3: 4326.36 ± 24.32 mNGroup III.B3: 1740.99 ± 57.30 mN
- At 4 mm of deformation:Group III.A4: 5530.21 ± 28.78 mNGroup III.B4: 2359.86 ± 51.66 mN
- At 5 mm of deformation:Group III.A5: 6585.03 ± 90.45 mNGroup III.B5: 2814.31 ± 50.72 mN
4. Discussion
5. Conclusions
Author Contributions
Funding
Institutional Review Board Statement
Informed Consent Statement
Data Availability Statement
Conflicts of Interest
References
- AlMogbel, A. Clear Aligner Therapy: Up to Date Review Article. J. Orthod. Sci. 2023, 12, 37. [Google Scholar] [CrossRef] [PubMed]
- Nucera, R.; Dolci, C.; Bellocchio, A.M.; Costa, S.; Barbera, S.; Rustico, L.; Farronato, M.; Militi, A.; Portelli, M. Effects of Composite Attachments on Orthodontic Clear Aligners Therapy: A Systematic Review. Materials 2022, 15, 533. [Google Scholar] [CrossRef] [PubMed]
- Jaber, S.T.; Hajeer, M.Y.; Sultan, K. Treatment Effectiveness of Clear Aligners in Correcting Complicated and Severe Malocclusion Cases Compared to Fixed Orthodontic Appliances: A Systematic Review. Cureus 2023, 15, e38311. [Google Scholar] [CrossRef] [PubMed]
- Balakrishnan, R.; Sengottuvel, N.; Altaf, S.K.; Bhandari, P.K.; Kumaragurubaran, P.; Antony, M.; Balakrishnan, R.; Sengottuvel, N.; Altaf, S.K.; Bhandari, P.; et al. Three-Dimensional Finite Element Analysis of Maxillary Protraction Using Diverse Modes of Rapid Palatal Expansion. Cureus 2023, 15, e36328. [Google Scholar] [CrossRef]
- Othman, A.; Arnold, J.; Ströbele, D.; Von See, C. A Digitally Designed and Sinter Laser-Melted Hybrid Hyrax. J. Clin. Orthod. JCO 2020, 54, 336–340. [Google Scholar]
- Rutili, V.; Quiroga Souki, B.; Nieri, M.; Farnese Morais Carlos, A.L.; Pavoni, C.; Cozza, P.; McNamara, J.A.; Giuntini, V.; Franchi, L. Long-Term Assessment of Treatment Timing for Rapid Maxillary Expansion and Facemask Therapy Followed by Fixed Appliances: A Multicenter Retro-Prospective Study. J. Clin. Med. 2023, 12, 6930. [Google Scholar] [CrossRef]
- Rocha, A.S.; Gonçalves, M.; Oliveira, A.C.; Azevedo, R.M.S.; Pinho, T. Efficiency and Predictability of Coronal Maxillary Expansion Repercussion with the Aligners System: A Retrospective Study. Dent. J. 2023, 11, 258. [Google Scholar] [CrossRef]
- Levrini, L.; Carganico, A.; Abbate, L. Maxillary Expansion with Clear Aligners in the Mixed Dentition: A Preliminary Study with Invisalign® First System. Eur. J. Paediatr. Dent. 2021, 22, 125–128. [Google Scholar] [CrossRef]
- Bahammam, M.; El-Bialy, T. Comparison of Alveolar Bone Thickness and Height after Slow Expansion Using Quad-Helix or Clear Aligners. Saudi Dent. J. 2023, 35, 255–262. [Google Scholar] [CrossRef]
- Walsh, L.; Healey, D. Prevention and Caries Risk Management in Teenage and Orthodontic Patients. Aust. Dent. J. 2019, 64, S37–S45. [Google Scholar] [CrossRef]
- Gao, J.; Guo, D.; Zhang, X.; Cheng, Y.; Zhang, H.; Xu, Y.; Jin, Z.; Ma, Y. Biomechanical Effects of Different Staging and Attachment Designs in Maxillary Molar Distalization with Clear Aligner: A Finite Element Study. Prog. Orthod. 2023, 24, 43. [Google Scholar] [CrossRef] [PubMed]
- Bruni, A.; Abate, A.; Maspero, C.; Castroflorio, T. Comparison of Mechanical Behavior of Clear Aligner and Rapid Palatal Expander on Transverse Plane: An In Vitro Study. Bioengineering 2024, 11, 103. [Google Scholar] [CrossRef] [PubMed]
- Doomen, R.A.; Aydin, B.; Kuitert, R. Possibilities and limitations of treatment with clear aligners. An orientation. Ned. Tijdschr. Tandheelkd. 2018, 125, 533–540. [Google Scholar] [CrossRef] [PubMed]
- ZwickRoell. Product Information Xforce HP Load Cell; ZwickRoell: Ulm, Germany, 2024. [Google Scholar]
- ISO 7500-1 Load Cell Calibration. Available online: https://www.zwickroell.com/services/calibration/iso-7500-1-astm-e4-load-cell-calibration/ (accessed on 18 October 2024).
- Santana, L.; Motro, M.; Bamashmous, M.S.; Kantarci, A.; Will, L.A. Buccolingual Angulation and Intermolar Width Changes in the Maxillary First Molars of Untreated Growing Children. Am. J. Orthod. Dentofac. Orthop. 2017, 151, 921–928. [Google Scholar] [CrossRef]
- Rossum, G.V.; Drake, F.L. Python 3 Reference Manual; CreateSpace: Scotts Valley, CA, USA, 2009; ISBN 1-4414-1269-7. [Google Scholar]
- Hunter, J.D. Matplotlib: A 2D Graphics Environment. Comput. Sci. Eng. 2007, 9, 90–95. [Google Scholar] [CrossRef]
- Waskom, M.L. Seaborn: Statistical Data Visualization. J. Open Source Softw. 2021, 6, 3021. [Google Scholar] [CrossRef]
- Virtanen, P.; Gommers, R.; Oliphant, T.E.; Haberland, M.; Reddy, T.; Cournapeau, D.; Burovski, E.; Peterson, P.; Weckesser, W.; Bright, J.; et al. SciPy 1.0: Fundamental Algorithms for Scientific Computing in Python. Nat. Methods 2020, 17, 261–272. [Google Scholar] [CrossRef]
- Hobbelink, M.G.; He, Y.; Xu, J.; Xie, H.; Stoll, R.; Ye, Q. Synergistic Effect of Wire Bending and Salivary pH on Surface Properties and Mechanical Properties of Orthodontic Stainless Steel Archwires. Prog. Orthod. 2015, 16, 37. [Google Scholar] [CrossRef]
- Polyakova, M.; Gulin, A.; Golubchik, E. Effect of Combined Tensile, Bending and Torsion Deformation on Medium Carbon Steel Wire. MATEC Web Conf. 2017, 128, 05007. [Google Scholar] [CrossRef][Green Version]
- Malpartida-Pacheco, M.I.; Dulanto-Vargas, J.A. Comparison of the outcome of orthodontic dental movement using aligners versus fixed orthodontics: A review. Rev. Cient. Odontol. 2023, 11, e154. [Google Scholar] [CrossRef]
- Castroflorio, T.; Parrini, S.; Rossini, G. Aligner Biomechanics: Where We Are Now and Where We Are Heading For. J. World Fed. Orthod. 2024, 13, 57–64. [Google Scholar] [CrossRef] [PubMed]
- Lione, R.; Paoloni, V.; Bartolommei, L.; Gazzani, F.; Meuli, S.; Pavoni, C.; Cozza, P. Maxillary Arch Development with Invisalign System: Analysis of Expansion Dental Movements on Digital Dental Casts. Angle Orthod. 2021, 91, 433–440. [Google Scholar] [CrossRef] [PubMed]
- Lingual Orthodontics and Torque. Available online: https://www.jco-online.com/archive/2021/05/264-the-editors-corner-that-insidious-torque/ (accessed on 22 October 2024).
- Khamatkar, D.A. Ideal Properties of Orthodontic Wires and Their Clinical Implications—A Review. J. Dent. Med. Sci. 2015, 14, 47–50. [Google Scholar]
- Moga, R.A.; Olteanu, C.D.; Botez, M.; Buru, S.M. Assessment of the Maximum Amount of Orthodontic Force for PDL in Intact and Reduced Periodontium (Part I). Int. J. Environ. Res. Public Health 2023, 20, 1889. [Google Scholar] [CrossRef] [PubMed]
- Walter, A.; de la Iglesia, F.; Winsauer, H.; Ploder, O.; Wendl, B.; Puigdollers Perez, A. Evaluation of Expansion Forces of Five Pure Bone-Borne Maxillary Expander Designs Anchored with Orthodontic Mini-Implants: An in Vitro Study. J. Orthod. 2023, 50, 335–343. [Google Scholar] [CrossRef]
- Ströbele, D.; Othman, A.; Alevizakos, V.; Turan, M.; von See, C. Mechanical Evaluation for Three-Dimensional Printed Orthodontic Springs with Different Heights-in Vitro Study. J. Clin. Exp. Dent. 2021, 13, e975–e979. [Google Scholar] [CrossRef]
- Cacciafesta, V.; Sfondrini, M.F.; Lena, A.; Scribante, A.; Vallittu, P.K.; Lassila, L.V. Force Levels of Fiber-Reinforced Composites and Orthodontic Stainless Steel Wires: A 3-Point Bending Test. Am. J. Orthod. Dentofac. Orthop. 2008, 133, 410–413. [Google Scholar] [CrossRef]
- Racek, J.; Šittner, P. Environmental Fatigue of Superelastic NiTi Wire with Two Surface Finishes. J. Mech. Behav. Biomed. Mater. 2020, 111, 104028. [Google Scholar] [CrossRef]




| Wire I. (0.016″ × 0.022″) | |||||||
|---|---|---|---|---|---|---|---|
| Median Group I.A | Median ± IQR | Median Group I.B | Median ± IQR | U-Value | p-Value | Interpretation | |
| Group A1 vs. Group B1 | 760.61 | 760.61 ± 79.51 | 116.80 | 116.80 ± 3.74 | 225 | 3.39182 × 10−6 | significant |
| Group A2 vs. Group B2 | 1356.18 | 1356.18 ± 12.52 | 478.24 | 478.24 ± 15.28 | 225 | 3.39182 × 10−6 | significant |
| Group A3 vs. Group B3 | 1841.08 | 1841.08 ± 43.12 | 1014.41 | 1014.41 ± 30.19 | 225 | 3.39182 × 10−6 | significant |
| Group A4 vs. Group B4 | 2240.43 | 2240.43 ± 41.63 | 1580.49 | 1580.49 ± 12.88 | 225 | 3.39182 × 10−6 | significant |
| Group A5 vs. Group B5 | 2468.46 | 2468.46 ± 66.27 | 1979.49 | 1979.49 ± 23.23 | 225 | 3.39182 × 10−6 | significant |
| Wire II. (0.017″ × 0.025″) | |||||||
|---|---|---|---|---|---|---|---|
| Median Group II.A | Median ± IQR | Median Group II.B | Median ± IQR | U-Value | p-Value | Interpretation | |
| Group A1 vs. Group B1 | 771.48 | 771.48 ± 60.46 | 144.44 | 144.44 ± 11.31 | 225 | 3.39182 × 10−6 | significant |
| Group A2 vs. Group B2 | 1757.19 | 1757.19 ± 87.77 | 784.79 | 784.79 ± 38.41 | 225 | 3.39182 × 10−6 | significant |
| Group A3 vs. Group B3 | 2586.63 | 2586.63 ± 78.23 | 1483.01 | 1483.01 ± 40.30 | 225 | 3.39182 × 10−6 | significant |
| Group A4 vs. Group B4 | 3227.54 | 3227.54 ± 95.63 | 2007.18 | 2007.18 ± 28.19 | 225 | 3.38334 × 10−6 | significant |
| Group A5 vs. Group B5 | 3711.43 | 3711.43 ± 73.12 | 2400.38 | 2400.38 ± 45.07 | 225 | 3.39182 × 10−6 | significant |
| Wire III. (0.019″ × 0.025″) | |||||||
|---|---|---|---|---|---|---|---|
| Median Group III.A | Median ± IQR | Median Group III.B | Median ± IQR | U-Value | p-Value | Interpretation | |
| Group A1 vs. Group B1 | 974.84 | 974.84 ± 10.26 | 143.56 | 143.56 ± 32.00 | 225 | 3.39182 × 10−6 | significant |
| Group A2 vs. Group B2 | 2719.78 | 2719.78 ± 21.99 | 927.00 | 927.00 ± 84.38 | 225 | 3.39182 × 10−6 | significant |
| Group A3 vs. Group B3 | 4326.36 | 4326.36 ± 24.32 | 1740.99 | 1740.99 ± 57.30 | 225 | 3.39182 × 10−6 | significant |
| Group A4 vs. Group B4 | 5530.21 | 5530.21 ± 28.78 | 2359.86 | 2359.86 ± 51.66 | 225 | 3.38334 × 10−6 | significant |
| Group A5 vs. Group B5 | 6585.03 | 6585.03 ± 90.45 | 2814.31 | 2814.31 ± 50.72 | 225 | 3.39182 × 10−6 | significant |
| A5 Groups | |||||
|---|---|---|---|---|---|
| Median | |||||
| Group I.A5 | 2468.46 | ||||
| Group II.A5 | 3711.43 | ||||
| Group III.A5 | 6585.03 | ||||
| H = 39.130 with two degrees of freedom (p ≤ 0.001). All Pairwise Multiple Comparison Procedures (Tukey Test) p< 0.050: | |||||
| Comparison | Diff. of Ranks | q | p | p < 0.050 | Interpretation |
| Group III.A5 vs. Group I.A5 | 450 | 8.847 | <0.001 | Yes | significant |
| Group III.A5 vs. Group II.A5 | 225 | 4.423 | 0.005 | Yes | significant |
| Group II.A5 vs. Group I.A5 | 225 | 4.423 | 0.005 | Yes | significant |
| B5 Groups | |||||
| Median | |||||
| Group I.B5 | 1979.49 | ||||
| Group II.B5 | 2400.38 | ||||
| Group III.B5 | 2814.31 | ||||
| H = 39.130 with two degrees of freedom (p ≤ 0.001). All Pairwise Multiple Comparison Procedures (Tukey Test) p < 0.050: | |||||
| Comparison | Diff. of Ranks | q | p | p < 0.050 | Interpretation |
| Group III.B5 vs. Group I.B5 | 450 | 8.847 | <0.001 | Yes | significant |
| Group III.B5 vs. Group II.B5 | 225 | 4.423 | 0.005 | Yes | significant |
| Group II.B5 vs. Group I.B5 | 225 | 4.423 | 0.005 | Yes | significant |
Disclaimer/Publisher’s Note: The statements, opinions and data contained in all publications are solely those of the individual author(s) and contributor(s) and not of MDPI and/or the editor(s). MDPI and/or the editor(s) disclaim responsibility for any injury to people or property resulting from any ideas, methods, instructions or products referred to in the content. |
© 2024 by the authors. Licensee MDPI, Basel, Switzerland. This article is an open access article distributed under the terms and conditions of the Creative Commons Attribution (CC BY) license (https://creativecommons.org/licenses/by/4.0/).
Share and Cite
Moncher, M.; Othman, A.; Schneider, B.; Fahim, F.; von See, C. The Critical Influence of Wire Diameter and Bending for Orthodontic Wire Integration—New Insights for Maxillary Movements (In Vitro Study). Dent. J. 2024, 12, 399. https://doi.org/10.3390/dj12120399
Moncher M, Othman A, Schneider B, Fahim F, von See C. The Critical Influence of Wire Diameter and Bending for Orthodontic Wire Integration—New Insights for Maxillary Movements (In Vitro Study). Dentistry Journal. 2024; 12(12):399. https://doi.org/10.3390/dj12120399
Chicago/Turabian StyleMoncher, Michael, Ahmed Othman, Benedikt Schneider, Fady Fahim, and Constantin von See. 2024. "The Critical Influence of Wire Diameter and Bending for Orthodontic Wire Integration—New Insights for Maxillary Movements (In Vitro Study)" Dentistry Journal 12, no. 12: 399. https://doi.org/10.3390/dj12120399
APA StyleMoncher, M., Othman, A., Schneider, B., Fahim, F., & von See, C. (2024). The Critical Influence of Wire Diameter and Bending for Orthodontic Wire Integration—New Insights for Maxillary Movements (In Vitro Study). Dentistry Journal, 12(12), 399. https://doi.org/10.3390/dj12120399

